REGISTRO DOI: 10.69849/revistaft/ra10202512161123
Clodomir Coradini1
Antonio José Bicca2
Rafaela Capistrano Martins3
Resumo
O estudo teve como objetivo principal analisar o processo de gestão de estoques de produtos acabados da empresa Resimetal e, para tal, foram definidos os objetivos específicos que nortearam o seu desenvolvimento. Foi realizada uma revisão de literatura para embasamento teórico do estudo, trazendo diversos autores que discorreram sobre tópicos relacionados ao tema, como: processos, estoques, gestão de estoques, modelos de estoque e ferramentas, como inventários e fluxogramas. Uma gestão de estoques eficiente e eficaz compreende uma necessidade básica para toda empresa, independentemente de sua área de atuação. A tecnologia da informação desempenha um papel fundamental para o gerenciamento desta área da empresa, facilitando a interligação entre atividades e setores e permitindo um acompanhamento em tempo real das necessidades de gerenciamento de estoques da empresa. O estudo realizado na empresa Resimetal identificou deficiências no processo de gestão de estoques, principalmente na área de produtos acabados. As propostas de melhoria envolveram a implementação de um sistema automatizado de gestão de estoque com RFID, código de barras ou QR Code nos produtos, a integração do ERP com a plataforma de vendas, a definição de KPI’s, a capacitação de funcionários e a criação de manuais de qualidade, definindo procedimentos operacionais padrão.
Palavras-chave: Processo. Fluxograma. Estoque.
1 INTRODUÇÃO
A gestão de processos desempenha papel central no desenvolvimento das organizações e da sociedade, sendo um instrumento para otimização dos recursos e maximização de resultados (Ballestro-Alvarez, 2010). Desde os primórdios, quando o ser humano passou de nômade para a formação de pequenos grupos, já se observava a necessidade de organizar atividades e administrar recursos de maneira sistemática, ainda que de forma empírica. No contexto empresarial, tal organização visa garantir maior controle dos resultados, reduzir custos e incrementar a eficiência operacional.
Segundo Ballestro-Alvarez (2010), antes da integração dos processos em toda a organização, existia o setor de Organização de Sistemas e Métodos (OS&M), responsável pela criação de manuais e layouts aplicáveis a cada área. Com o avanço da gestão, os processos passaram a ser intrínsecos a todos os setores, fortalecendo a coesão interna e a eficiência operacional. Em empresas que atuam com produtos, a gestão de estoques se torna um elemento estratégico, pois influencia diretamente a capacidade de atender à demanda e à competitividade do mercado (Slack et al., 2013).
A Resimetal, fundada em 2002, atua na produção de acessórios de luxo para banheiros e lavabos, buscando consolidar-se como líder de mercado por meio da inovação e exclusividade de seus produtos. O presente estudo teve como objetivo geral analisar o processo de gestão de estoques de produtos acabados da empresa, propondo melhorias que aumentem a eficiência e a eficácia organizacional.
O problema de pesquisa buscou responder: como melhorar o processo de gestão de estoques de produtos acabados da Resimetal? Para tanto, foram definidos objetivos específicos: revisão da literatura sobre gestão de processos e estoques, descrição do processo atual, elaboração do fluxograma do processo, identificação de não conformidades e proposição de melhorias (Cervo & Bervian, 2002; Lakatos & Marconi, 2007).
A justificativa do estudo está associada a múltiplos interesses. Para a pesquisadora, representa oportunidade de aprofundamento acadêmico e desenvolvimento profissional. Para a Resimetal, a análise permite identificar pontos críticos, aprimorar a gestão de estoques e aumentar a competitividade. Para a instituição de ensino, a pesquisa agrega um estudo de caso aplicável ao curso de Administração, ampliando o material de referência. Por fim, para a sociedade, a otimização de processos contribui para o desenvolvimento regional, geração de empregos e melhoria da qualidade de produtos e serviços (Gil, 2007).
A fundamentação teórica abordou conceitos de processos, administração, gestão de estoques e tecnologia da informação, evidenciando a importância da integração entre planejamento, execução e controle para a melhoria contínua das operações empresariais (Ballestro-Alvarez, 2010; Slack et al., 2013). O estudo enfatiza que processos bem estruturados e gerenciados permitem às organizações responder com agilidade às demandas do mercado, reduzir desperdícios e aumentar a satisfação dos clientes.
Dessa forma, a pesquisa contribui para a compreensão do papel estratégico da gestão de estoques na Resimetal, fornecendo subsídios para o desenvolvimento de processos mais eficientes, além de oferecer diretrizes para a aplicação prática de melhorias operacionais em empresas do mesmo segmento.
2 FUNDAMENTAÇÃO TEÓRICA OU REVISÃO DA LITERATURA
2.1 Gestão de Estoques
A gestão de estoques é um elemento estratégico na administração moderna, mas sua relevância remonta a períodos antigos. Um dos primeiros registros históricos de controle de estoques ocorre no antigo Egito, quando José, guiado por um sonho, implementou o planejamento de armazenamento e distribuição, separando parte da produção agrícola para uso futuro, promovendo lucro e eficiência organizacional (Bertaglia, 2006). Esse episódio histórico demonstra que o gerenciamento adequado de recursos sempre foi crucial para a sustentabilidade e o crescimento das organizações.
No contexto contemporâneo, a gestão de estoques é definida como um ramo da administração voltado ao planejamento e controle de materiais e produtos destinados à produção ou comercialização de bens e serviços (Bertaglia, 2006). Ching (2010) ressalta que um dos principais objetivos da gestão é atender à demanda de forma imediata, com qualidade, evitando desperdícios e otimizando recursos. Nesse sentido, o giro de estoque constitui indicador relevante, mensurando a rotatividade do capital investido em relação ao volume de vendas, sendo calculado como o número de vezes que o estoque é reposto em um período específico (Bertaglia, 2016).
O planejamento e controle da produção (PCP) é ferramenta complementar, responsável por organizar os recursos produtivos e atender aos planos estratégicos, táticos e operacionais da empresa (Molina & Rezende, 2006). Tubino (2000) explica que o PCP engloba três etapas principais: planejamento estratégico da produção, plano mestre de produção e programação de curto prazo, culminando no acompanhamento e controle da produção, assegurando conformidade com a programação original.
Ferramentas de gestão são essenciais para otimizar o controle de estoques, aumentar a eficiência operacional e melhorar a tomada de decisões (Martins & Alt, 2009). Entre elas destacam-se a análise da variação de estoque, o levantamento de custo total, o cálculo do lote econômico e a implementação de inventários periódicos. Gianesi e Biazzi (2013) enfatizam que o acompanhamento das variações é crucial para sincronizar suprimento e demanda, prevenindo rupturas e excesso de estoque. Viana (2000) complementa que o inventário físico permite verificar a exatidão dos registros e assegurar a confiabilidade do controle de estoques. O custo total de estoque é outro aspecto crítico, envolvendo custos de armazenagem, manuseio, perdas, obsolescência, segurança, capital aplicado e obtenção (Rodrigues, 2014; Wissmann, 2021). Martins e Alt (2009) sugerem a subdivisão desses custos em categorias diretamente proporcionais, inversamente proporcionais ou independentes da quantidade estocada, permitindo maior precisão na gestão financeira e operacional.
O conceito de estoque também exige delimitação clara quanto aos tipos e características. Chiavenato (2005) define estoque como todos os materiais desde matérias-primas até produtos acabados, enquanto Slack, Chambers e Johnston (2009) o descrevem como recursos acumulados em um sistema de transformação. Silva (2020) e Viana (2013) distinguem o estoque mínimo, necessário para manter a produção sem rupturas, e o estoque máximo, que estabelece limites para otimização de custos e produção. Produtos acabados, segundo Dantas (2015), representam a etapa final do processo produtivo e requerem planejamento cuidadoso para atender à demanda, evitando excessos ou falta de mercadoria.
Silva e Madeira (2024) ressaltam que, em um contexto de competição global e margens de lucro reduzidas, a gestão estratégica de estoques é essencial para otimização de ativos, redução de custos e satisfação do cliente, sendo decisiva para a continuidade do negócio. A eficiência na gestão de estoques garante disponibilidade de produtos, maximiza o capital investido e minimiza riscos de obsolescência, consolidando-se como um diferencial competitivo fundamental nas organizações modernas.
2.1.1 Ferramentas de Gestão de Estoque Custos, Lotes Econômicos, Classificação ABC e Modelos de Controle
A apuração e o controle dos custos de estoques constituem atividades complexas, que demandam avaliação criteriosa de múltiplas variáveis para subsidiar decisões gerenciais eficazes e objetivas. Tadeu (2010, p. 26) ressalta que a análise de estoques exige “[…] avaliar e ponderar todas as variáveis interferentes possíveis e viáveis de serem calculadas para basear sua escolha em critérios objetivos, evitando-se o risco de cair na armadilha do subjetivismo ou empirismo gerencial”. A relevância desse controle está diretamente ligada à otimização de recursos e à eficiência operacional das organizações, sendo essencial para a sustentabilidade do negócio.
2.1.1.1 Lote Econômico de Compra e de Produção
O Lote Econômico de Compra (LEC) e o Lote Econômico de Produção (LEP) são modelos que buscam equilibrar custos e investimentos, determinando a quantidade ideal de compra ou produção de itens. Gonçalves (2013, p. 71) afirma que “[…] a obtenção desses custos é uma tarefa que nem sempre leva ao sucesso ou a resultados satisfatórios que permitam uma boa estimativa dos valores”, ressaltando a complexidade do cálculo e a influência das fontes de informação.
Rodrigues (2014, p. 34) define o LEC como “[…] a quantidade exata de um produto que determinará o ponto de equilíbrio entre todos os seus custos, considerando o nível adequado de serviços”. O LEP segue lógica semelhante, mas considerando que o material é produzido internamente, sendo consumido gradualmente durante o ciclo de fabricação (Martins & Alt, 2009). Gonçalves (2013, p. 78) destaca que, ao contrário do LEC, o LEP sofre variações de estoque durante o ciclo produtivo, exigindo cálculos mais detalhados.
Ambos os modelos podem ser calculados com ou sem faltas. No LEC ou LEP sem faltas, assume-se que a demanda será atendida integralmente, considerando apenas custos de pedido e manutenção. Já nos modelos com faltas, o risco de ruptura deve ser incluído, estimando perdas de vendas, impacto na imagem da empresa e atrasos na entrega (Dias, 2006).
2.1.1.2 Classificação ABC
A análise ABC é ferramenta de gestão que prioriza os itens de estoque segundo valor financeiro ou importância estratégica, utilizando o princípio de Pareto. Martins e Alt (2009, p. 211) descrevem que itens de classe A são os mais significativos, representando 35% a 70% do valor movimentado; itens B, intermediários, representam 10% a 45%; e itens C, o restante. Rodrigues (2014) apresenta etapas simplificadas: multiplicação do valor unitário pela demanda anual, ordenação decrescente e agrupamento em A, B e C, permitindo identificação rápida de produtos de maior impacto financeiro.
Além da análise ABC, o princípio da criticidade avalia o impacto da falta de determinado item sobre a produção, imagem da empresa e substituição de fornecedores, subdividindo os itens novamente em A, B e C (Martins & Alt, 2009, p. 214). Reis (2008) destaca que a ABC permite identificar itens parados, reduzindo custos de armazenagem e otimizando a produção. Carravilla (1997) complementa que os itens de classe A exigem controle frequente, os de classe B revisão periódica e os de classe C podem ser gerenciados com registros simplificados.
2.1.1.3 Inventário Físico
O inventário é essencial para apurar valores de estoque e comparar registros contábeis com a realidade física (Pozo, 2015). Dias (2019) reforça que a execução correta do inventário permite identificar discrepâncias de valores e quantidades, assegurando confiabilidade nas informações.
Castiglioni (2013) classifica inventários quanto à amplitude (geral, parcial ou específica) e frequência (periódicos ou rotativos). Inventários gerais abrangem todos os itens, impactando o processo produtivo, enquanto os rotativos ou cíclicos são realizados ao longo do ano para grupos específicos, minimizando interrupções e permitindo correções contínuas (Bueno, 2021; Pozo, 2015).
2.1.1.4 Acurácia do Controle
A acurácia do controle é medida comparando quantidades físicas com registros de estoque. Martins e Alt (2009) explicam que a medição pode ser realizada por itens ou valores, mas não combinando ambos. R. Filho (2012) destaca que a acurácia também contribui para a gestão da qualidade, quando integrada a outras ferramentas. Drohomeretski (2010) alerta que a falta de acurácia pode gerar perdas, desperdícios, erros de identificação e retrabalho, afetando produção, vendas e custos (Bertaglia, 2006). Kogik et al. (2018) enfatizam os benefícios da acurácia: decisões mais informadas, redução de custos e maior eficiência operacional.
2.1.1.5 Giro e Cobertura do Estoque
O giro de estoque mede a rotatividade do estoque em determinado período, enquanto a cobertura indica por quanto tempo o estoque atual atende à demanda prevista (Martins & Alt, 2009; Vieira Júnior & Leandro, 2019). Dias (2012, p. 299) observa que estoques com giro elevado permitem maior intensidade de produção e retorno rápido de capital. Szabo (2015) e Post (2019) detalham fórmulas para cálculo do giro, essenciais para planejamento de reposição e investimento. Pozo (2015) reforça que essas informações orientam decisões sobre quando e quanto comprar.
2.1.1.6 Modelos de Estoque
Os modelos de estoque são instrumentos que visam otimizar o gerenciamento e controle dos estoques (Martins & Alt, 2009). Gusmão (2004) identifica cinco tipos principais: matéria- prima, materiais em processo, componentes, produtos acabados e materiais de uso geral.
- Estoque de matéria-prima: materiais básicos para produção, cujo consumo depende do volume produzido e do tempo de reposição (Dias, 1993; Martins & Alt, 2009).
- Materiais em processo: itens em transformação, ainda não finalizados, essenciais para continuidade produtiva (Gusmão, 2004).
- Componentes: insumos usados na finalização de produtos, como parafusos ou pinturas (Pozo, 2015).
- Produtos acabados: itens prontos para venda ou entrega, determinando competitividade e atendimento imediato (Pozo, 2015; Gusmão, 2004).
- Materiais de uso geral: itens auxiliares não vinculados diretamente à produção, como materiais de escritório e limpeza (Gusmão, 2004).
Santos (2019) e Krajewski, Ritzman e Malhotra (2012) sugerem ainda classificações por função, como estoque cíclico, de segurança, de antecipação e em trânsito.
Quanto aos modelos de reposição, Martins e Alt (2009) distinguem o modelo contínuo (ou ponto de reposição) e o modelo periódico (ou intervalo padrão). O modelo contínuo emite pedidos sempre que o estoque atinge o ponto de reposição, enquanto o periódico realiza compras em intervalos fixos, ambos garantindo melhor controle e gerenciamento do principal ativo da empresa.
2.2 Sistemas de informação
A tecnologia da informação (TI) constitui uma área de estudo abrangente, voltada para o uso de softwares e hardwares no gerenciamento de processos organizacionais. Seu papel torna-se especialmente relevante em empresas com elevado volume de informações, processos complexos, produção contínua e faturamento expressivo, como é o caso das indústrias. A integração desses recursos tecnológicos nos sistemas produtivos e de gestão de estoque permite maior precisão, eficiência e agilidade na operação das organizações (Martins & Alt, 2009; Oliveira, 2010).
Os sistemas de informação (SI) surgiram como instrumentos de gestão relativamente recentes, consolidando-se nas últimas décadas do século XX. Gusmão (2004, p. 69) observa que, anteriormente, o gerenciamento de estoques era realizado de forma simplificada, muitas vezes apenas visual e anual, dependendo da posição hierárquica dentro da empresa. Com o aumento das exigências do mercado, contudo, o controle evoluiu, incorporando recursos tecnológicos cada vez mais sofisticados e acessíveis.
Conforme Cruz (2012, p. 213), a tecnologia da informação está intimamente relacionada aos processos de negócio em múltiplos níveis, oferecendo suporte indispensável à execução das atividades organizacionais. Nesse contexto, os softwares e hardwares fornecem informações relevantes, principalmente para os setores financeiro e produtivo, garantindo registro e controle adequados de todas as operações (Martins & Alt, 2009, p. 304). Oliveira (2010) destaca que o uso desses sistemas contribui para decisões estratégicas mais rápidas e assertivas, favorecendo a produtividade e a competitividade da empresa.
O’Brien e Marakas (2010) salientam que os sistemas de informação não se limitam a softwares e hardwares, incluindo também pessoas, redes de dados e demais elementos que compõem a infraestrutura tecnológica da organização. Laudon e Laudon (2014) reforçam que, quando alinhados às novas tecnologias, os SI tornam-se mecanismos de gestão eficientes, possibilitando o registro seguro e o arquivamento confiável das informações geradas pelos processos. Além disso, contribuem para a filtragem de dados relevantes, permitindo a tomada de decisões mais precisa e eficiente.
Gouveia (1996) enfatiza a capacidade dos SI de realizar cruzamentos de informações, o que aumenta a confiabilidade dos dados e auxilia na identificação de padrões estratégicos. Rosini e Palmisano (2014) acrescentam que os sistemas podem ser classificados como abertos ou fechados: os sistemas abertos podem interagir com o meio externo, enquanto os fechados operam de forma isolada, sem sofrer ou causar interferências externas.
A tomada de decisão baseada em SI depende da coleta inicial de dados, que fornece subsídios para a análise e definição de estratégias (Oliveira, 2008). Wright (2015) destaca que os sistemas apoiam a escolha das alternativas mais viáveis, sendo fundamentais para decisões estratégicas, como classificação de prioridades e alocação de recursos. Maximiano (2009) observa que quanto maior a automação das decisões, mais rápido e eficiente é o processo decisório, reduzindo riscos e impactos negativos na organização.
No contexto produtivo, Gusmão (2004) ressalta a importância da implementação de códigos de produtos, como códigos de barras, permitindo o monitoramento em tempo real e a padronização das operações. A utilização de sistemas informatizados possibilita acompanhamento contínuo dos estoques, fornecendo informações precisas para a adoção de políticas de planejamento (Gusmão, 2004, p. 72).
Em relação ao setor de armazenagem, Rodrigues (2007, p. 157) enfatiza que a informatização exige procedimentos detalhados e rigorosos, pois falhas na coleta ou no registro das informações podem gerar problemas de diferentes naturezas. Cruz (2013) complementa que a tecnologia permite descentralizar o acesso às informações, tornando possível localizar produtos e processos sem depender da presença física de determinados colaboradores, aumentando a eficiência operacional.
O surgimento de softwares integrados possibilitou estruturar empresas baseadas em processos e não apenas em departamentos funcionais. Esses sistemas exigem dos usuários postura voltada à eficiência e produtividade, promovendo maior controle das atividades corporativas. Conforme Cruz (2013, p. 274), softwares de computação colaborativa permitem ao usuário consultar agendas, despachar assinaturas e aprovar documentos remotamente, desde que haja conexão à internet, promovendo mobilidade e agilidade nos processos administrativos e produtivos.
Dessa forma, os sistemas de informação exercem impacto significativo no desenvolvimento organizacional. Esse impacto pode ser positivo, quando os sistemas atendem às necessidades da empresa e são corretamente implementados, ou negativo, caso haja inadequação no uso ou falha no alinhamento entre tecnologia e processos (Laudon & Laudon, 2014; Oliveira, 2010). A utilização adequada da TI contribui para eficiência, redução de custos, melhoria na tomada de decisões e otimização do fluxo de informações, consolidando-se como ferramenta indispensável à gestão moderna de estoques e à operação produtiva.
Segundo Alter (1998), um Sistema de Informação (SI) é definido como “um sistema que usa a Tecnologia da Informação para capturar, transmitir, armazenar, recuperar, manipular ou expor informações usadas em um ou mais processos de negócio”. Complementando essa definição, Campbell (1997) ressalta que o propósito de um SI é “a coleta e interpretação de dados para o tomador de decisão”, oferecendo tanto maior quantidade de informações quanto possibilidades de organização e estruturação dessas informações. Freitas et al. (1997) afirmam que um SI é “utilizado para fornecer informações, incluindo seu processamento, para qualquer uso que se possa fazer dela”. O’Brien (2001) conceitua o SI como um conjunto de componentes inter-relacionados que trabalham em conjunto para atingir uma meta comum, recebendo insumos e produzindo resultados em um processo organizado de transformação. Longo (1984) complementa que tecnologia corresponde ao conjunto de conhecimentos científicos ou empíricos aplicados na produção e comercialização de bens e serviços.
No contexto da gestão de projetos, diversas ferramentas auxiliam na organização, planejamento, execução e controle das atividades, facilitando a colaboração das equipes e o acompanhamento do progresso. Entre as principais ferramentas destacam-se: Microsoft Project, para criação de cronogramas, definição de tarefas e monitoramento de progresso; Trello, baseada em quadros Kanban, que permite visualização e organização das atividades; Asana, que integra planejamento, rastreamento e comunicação em tempo real; Jira, popular no gerenciamento ágil de projetos de software; Basecamp, plataforma abrangente de colaboração e acompanhamento de tarefas; Gantt Project, ferramenta de código aberto para diagramas de Gantt; e Monday.com, que oferece planejamento, monitoramento e integração com outras ferramentas. A escolha da ferramenta adequada depende das necessidades específicas do projeto e da organização, considerando funcionalidades, escalabilidade e suporte técnico.
O controle orçamentário é um instrumento essencial para o acompanhamento dos resultados em relação ao planejado, permitindo ajustes e decisões corretivas. Frezatti (2009, p. 84) define controle orçamentário como “um instrumento da contabilidade gerencial que deve permitir à organização identificar quão próximos estão seus resultados em relação ao que planejou para dado período”. Anthony (1965) destaca que os estudos sobre sistemas de controle orçamentário tiveram forte influência da administração científica, enquanto Silva (2004) observa que inicialmente os controles eram vistos como forma de exercer poder, mas a partir da década de 1950 cresceram em relevância para a contabilidade gerencial. Covaleski et al. (2003) apontam três perspectivas do controle orçamentário: econômica, motivacional e contingencial, voltadas para avaliação de valor, benefícios e desempenho organizacional.
As mudanças organizacionais são processos fundamentais para a adaptação e evolução das empresas. Segundo Chiavenato (1996, p. 24), mudança é “a passagem de um estado para outro”, representando transformação ou interrupção de rotinas. Shirley (1976) explica que mudanças podem ser desencadeadas por forças exógenas, como tecnologia e ambiente, e por forças endógenas, incluindo conflitos internos e interações de trabalho. Motta (1997) classifica mudanças sob diferentes perspectivas: estrutural, tecnológica, estratégica, humana, cultural e política. Walker, Armenakis e Bernerth (2007) diferenciam mudanças fundamentais, que alteram o caráter da organização, de mudanças incrementais, que complementam ajustes já realizados. Herzog (1991) ressalta que mudanças organizacionais envolvem alterações nos padrões de trabalho, valores e comportamento humano em resposta a modificações estratégicas, tecnológicas ou de recursos.
Em síntese, a integração entre Sistemas de Informação, ferramentas de gestão de projetos, controle orçamentário e gestão de mudanças organizacionais fornece às empresas os recursos necessários para planejamento, execução e monitoramento eficientes. A aplicação adequada desses elementos permite maior eficácia na tomada de decisões, otimização de processos, alinhamento estratégico, adaptação a mudanças e competitividade sustentável em ambientes empresariais dinâmicos.
3 METODOLOGIA
O artigo adotou uma pesquisa aplicada, que visa gerar conhecimentos voltados à prática e à solução de problemas específicos (Souza, Fialho & Otani, 2007). Segundo Kauark, Manhães e Medeiros (2010), a escolha do tipo de pesquisa influencia diretamente na qualidade das infor- mações coletadas e, consequentemente, na validação do problema investigado. Fleury e Wer- lang (2017, p. 11) destacam que a pesquisa aplicada concentra-se nos problemas presentes nas atividades de organizações, grupos ou atores sociais, buscando diagnósticos, identificação de problemas e soluções. Gil (1987) complementa que esta abordagem permite a aquisição de no- vos conhecimentos, tanto teóricos quanto práticos.
O método de pesquisa utilizado foi o indutivo, o qual, segundo Cruz e Ribeiro (2003) e Teixeira (2007), busca a coleta de dados a partir de abordagens científicas, empíricas, lógicas e intuitivas, possibilitando uma investigação aprofundada. Gil (2008, p. 11) diferencia a indução da dedução, afirmando que a indução conduz a conclusões prováveis, enquanto a dedução gera conclusões verdadeiras a partir de premissas verdadeiras. Marconi e Lakatos (2010, p. 68) des- tacam que a indução permite inferir verdades gerais a partir de dados particulares, possibilitando a formulação de novas hipóteses.
Foram adotados os tipos de pesquisa exploratória, descritiva e bibliográfica. A pesquisa exploratória visa proporcionar maior conhecimento sobre o fenômeno estudado, principalmente quando há pouco material acumulado (Vergara, 2004). Souza, Fialho e Otani (2007, p. 38) afirmam que esse método cria familiaridade com o tema e auxilia na construção de hipóteses, sendo complementado por Kauark, Manhães e Medeiros (2010). A pesquisa descritiva registra características de populações ou fenômenos, buscando correlações entre variáveis, sem neces- sariamente explicar os fenômenos (Vergara, 2004; Kauark, Manhães & Medeiros, 2010). Bar- ros e Lehfeld (2007) apontam que essa abordagem permite gerar cenários e perfis que facilitam a análise das hipóteses levantadas. A pesquisa bibliográfica utiliza fontes secundárias, como livros, periódicos, teses e outros materiais publicados, ampliando a cobertura do fenômeno es- tudado e fortalecendo o embasamento teórico (Souza, Fialho & Otani, 2007; Gil, 2008; Kauark, Manhães & Medeiros, 2010).
As técnicas de coleta de dados incluíram pesquisa documental e observação partici- pante. A pesquisa documental envolve o estudo de documentos de acesso restrito, como regis- tros internos de órgãos públicos ou privados (Vergara, 2004; Kauark, Manhães & Medeiros, 2010; Lakatos & Marconi, 2003). Já a observação participante, segundo Trigueiro et al. (2014), permite ao pesquisador interação direta com o grupo estudado, podendo ser natural ou artificial (Lakatos & Marconi, 2003), atendendo às necessidades específicas do estudo (Fals Borda, 1983).
A abordagem adotada foi qualitativa, considerando a relação dinâmica entre o sujeito e o mundo real, o que exige análise individual dos dados (Souza, Fialho & Otani, 2007). Gil (2008, p. 175) enfatiza que os resultados dependem da capacidade e estilo do pesquisador, e Kauark, Manhães e Medeiros (2010) reforçam a importância de compreender o vínculo entre objetividade e subjetividade na análise qualitativa.
4 RESULTADOS E DISCUSSÕES OU ANÁLISE DOS DADOS
A Resimetal foi fundada em 2002 por Ricardo Acácio Ribeiro, inicialmente sob o nome Ricardo EPP, tornando-se em 2004 Resimetal Indústria e Comércio de Produtos para Decoração e Acessórios para Banheiros Ltda. O surgimento da empresa decorreu de divergências de princípios entre Ricardo e seus antigos sócios, motivando a criação de um negócio próprio focado em produtos de design diferenciado. A Resimetal é uma empresa familiar, composta por três sócios: Ricardo, CEO e majoritário; Julia Garcia Ribeiro, sua filha; e Luiz Augusto Pires Ribeiro, sobrinho e sócio. A proposta da empresa é desenvolver acessórios exclusivos para ambientes atemporais e contemporâneos, utilizando resina de poliéster e metal, originando o nome “Resimetal”.
A sede da empresa está localizada em Palhoça/SC, com uma filial virtual chamada Santorini, operando por e-commerce. A marca possui relevante presença digital, com 31,5 mil seguidores no Instagram, e seu público-alvo são empresas revendedoras. O showroom da empresa recebe visitas agendadas, funcionando das 08:00 às 18:00 horas, e a comunicação com clientes é realizada por telefone, WhatsApp, e-mail e SAC. A empresa conta com 25 colaboradores, sendo 15 na produção e 10 na área administrativa, distribuídos entre os setores Comercial, Operacional, Financeiro e Recursos Humanos.
i. Aspectos estratégicos
O planejamento estratégico da Resimetal é guiado por sua missão de transformar ambientes com peças inovadoras, sua visão de consolidar-se como líder nacional em design de banheiros e seus valores, que priorizam ética, respeito, comunicação transparente e excelência no atendimento. A política de qualidade da empresa garante o uso de matérias-primas superiores e pós-venda eficiente. Os concorrentes diretos incluem Residecor, Banho Mais, ByPoli e Vallvé. A Resimetal pretende ampliar suas operações, com possível abertura de loja física e projetos de exportação, além de investir em capacitação contínua de seus colaboradores.
ii. Fornecedores
A relação com fornecedores é consolidada e baseada em confiança, com contratos formais e múltiplas opções de fornecimento de matérias-primas essenciais como resina, inox e papelão. A empresa ajusta pedidos conforme a capacidade dos fornecedores menores, garantindo eficiência e manutenção da qualidade.
iii. Aspectos operacionais
A produção segue normas legais vigentes, com foco em qualidade, atendimento e personalização de produtos conforme especificações dos clientes. A empresa participa de feiras do setor, como Expo Revestir, AbCasa Fair e ABUP Decor Show, e adota a pirâmide de Maslow como referência para gerenciamento operacional. A receita é baseada na venda de produtos de maior demanda, complementada por um mix diversificado que atende o público-alvo.
iv. Distribuição
A Resimetal utiliza transportadoras parceiras e a modalidade FOB, enviando produtos a revendedores, não diretamente ao consumidor final. A distribuição é realizada sob encomenda, sem estoque completo, valorizando a visualização e escolha das peças pelos clientes nas lojas revendedoras. A equipe comercial é reduzida, e a empresa reconhece limitações em capacidade produtiva e planejamento de marketing, ainda que possua forte identidade visual e presença digital. O processo de vendas é manual, com pedidos enviados por e-mail, e há intenção futura de automação.
v. Aspectos administrativos
A gestão de colaboradores envolve bônus por assiduidade e benefícios legais, com contratação por entrevistas e indicação, apresentando baixa rotatividade. Capacitação além da rotina operacional não é oferecida. Financeiramente, a empresa mantém fluxo de caixa atualizado, obrigações legais e tributárias em dia, e planejamento estratégico revisado trimestralmente. A localização industrial é favorável à logística, embora não influencie diretamente o sucesso da empresa, que se deve à administração eficiente e à qualidade dos produtos.
4.1 Descrição Sistematizada do Processo de Controle de Estoques de Produtos Acabados da Empresa
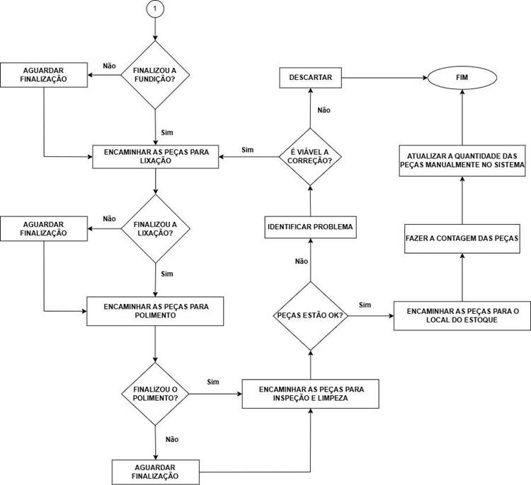
A gestão de estoques de produtos acabados representa um processo estratégico para empresas que trabalham com produtos físicos, como é o caso da Resimetal. O processo de produção e armazenamento de peças passa por cinco etapas principais, garantindo a qualidade dos pedidos. Inicialmente, o pedido é recebido via e-mail, registrado no sistema ERP e enviado ao gerente comercial para análise, conferência e aprovação. Após a validação, o setor operacional elabora um relatório de produção que orienta a fabricação das peças.
Na etapa seguinte, o coordenador encaminha o pedido à produção, que realiza os processos de fundição, lixação e polimento. Em seguida, as peças passam por inspeção e limpeza, sendo avaliadas quanto à conformidade com os padrões de qualidade. Produtos inadequados podem ser corrigidos ou descartados, com comunicação ao gerente de produção sobre a necessidade de refabricação.
A etapa final envolve a conferência manual pelo gerente operacional, inserção dos lotes no sistema e geração do relatório de estoque de produtos acabados, organizados por cor, modelo e tamanho.
Considerando a relevância desse procedimento para o desempenho da empresa, observou-se a necessidade de formalizar o processo por meio de um fluxograma, que possibilite a visualização das etapas, das decisões críticas e do fluxo operacional, contribuindo para maior eficiência, padronização e controle do estoque.
Figura 1: Fluxograma do processo de gestão de estoques de produtos acabados


Fonte: Autores, (2024).
O fluxograma do processo de gestão de estoques de produtos acabados da Resimetal tem como objetivo representar de forma clara e visual todas as etapas envolvidas na produção, conferência e armazenamento das peças. Ele detalha o fluxo desde o recebimento e aprovação do pedido, passando pela geração do relatório de produção, fabricação, polimento, inspeção e possíveis correções, até a conferência final e registro no sistema ERP. Esse modelo permite identificar pontos de decisão críticos, como a necessidade de refabricação ou descarte de produtos, além de organizar os lotes por cor, modelo e tamanho no estoque. Ao fornecer uma visão estruturada do processo, o fluxograma contribui para padronizar procedimentos, reduzir erros, otimizar o tempo de produção e melhorar a eficiência operacional, servindo como uma ferramenta estratégica de controle e monitoramento do estoque de produtos acabados da empresa.
4.2 Detecção de não conformidades no processo de gestão de estoques de produtos acabados da empresa
Durante a análise do processo de gestão de estoques de produtos acabados da empresa Resimetal, foram identificadas algumas não conformidades que afetam diretamente a eficiência e a precisão no controle de inventário. Essas falhas nos procedimentos e práticas atuais comprometem a qualidade do gerenciamento de estoques de produtos acabados e a capacidade da empresa de atender às necessidades do mercado de maneira eficiente.
A primeira falha observada está relacionada a atualização manual do estoque no sistema. A ausência de um sistema automatizado para a atualização do estoque gera atrasos e aumenta a possibilidade de erros, dificultando a precisão das informações e o controle dos produtos armazenados.
Além disso, a falta de atualização do estoque pós-venda tem se mostrado um problema frequente. Após a realização das vendas, o estoque não é atualizado de forma consistente, o que pode ocasionar tanto a ausência de itens para pronta entrega quanto a acumulação de estoques desnecessários. Essa diferença entre o estoque registrado e o que realmente está disponível afeta diretamente o desempenho do setor comercial e pode gerar prejuízos tanto em termos de custos quanto de atendimento ao cliente.
Outro ponto crítico identificado foi a ausência de um responsável dedicado à gestão de estoques. A falta de uma pessoa encarregada dessa tarefa prejudica a coordenação e o acompanhamento necessário das movimentações de produtos, o que poderia ser evitado com uma supervisão mais focada e constante.
Além disso, foi notada a falta de critérios e parâmetros para o acompanhamento da produção, o que se revela como um ponto crucial para a empresa. A falta de indicadores claros dificulta a avaliação do desempenho do processo produtivo, resultando em um controle menos preciso do volume de produtos fabricados e aumentando o risco de desvios em relação ao planejamento.
Foi identificado ainda a carência de documentação dos critérios de qualidade de produção. Não há um registro claro e formalizado dos critérios de qualidade adotados durante a fabricação dos produtos, o que pode resultar em inconsistências na qualidade final.
Por fim, a falta de capacitação para o acompanhamento e registro da produção também representa uma limitação significativa. A ausência de treinamentos específicos para os colaboradores envolvidos pode levar a erros na coleta e interpretação dos dados, o que pode comprometer o desempenho do processo produtivo, a qualidade dos produtos e a gestão geral do estoque.
4.3 Sugestões de aprimoramento para o processo de gestão de estoques de produtos acabados da empresa
Após a identificação de não conformidades no processo de gestão de estoques de produtos acabados da empresa, foram sugeridas melhorias e os respectivos embasamentos para cada uma delas, trazidas pelo Quadro 1, apresentado a seguir.
| NÃO CONFORMIDADE | PROPOSTA DE MELHORIA | EMBASAMENTO |
| Atualização manual do estoque no sistema | Implementar um sistema automatizado de gestão de estoque com RFID, código de barras, ou QR CODE para controle de entradas e saídas de peças. | Segundo Ropraz (2008), a utilização de RFID para controle de estoque permite o aperfeiçoamento do controle de circulação de estoques, facilitando os inventários e atualizações no sistema. |
| Falta de atualização do estoque pós-venda | Integrar o ERP com a plataforma de vendas para atualização imediata após cada venda. | Turban, Rainer e Potter (2003, p. 41) explicam que “a integração dos sistemas de informação acaba com as barreiras existentes entre os próprios departamentos, e reduz a duplicação de esforços”. |
| Ausência de um responsável dedicado à gestão de estoques | Designar um funcionário já existente na empresa para supervisionar o sistema periodicamente. | Oliveira e Pacheco (2007) apontam que, para que uma estrutura possa estar organizada, é preciso que detalhar as funções inerentes a cada cargo. |
| Falta de critérios e parâmetros para o acompanhamento da produção | Definir KPIs para todas as etapas da produção (lead time, taxa de produção, etc.) e acompanhar continuamente os resultados. | Um programa de simplificação, padronização e especialização de produtos permite que a empresa se concentre nos produtos que fabrica melhor, oferecendo aos clientes aquilo que necessitam, permitindo que as operações sejam desempenhadas com alto nível de produtividade (ARNOLD, 1999, p. 415). |
| Carência de documentação dos critérios de qualidade de produção | Criar um manual de qualidade, definindo procedimentos operacionais padrão (POPs). | Mendonça (2010, p. 68) afirma que “os manuais constituem em uma importante e constante fonte de informações sobre as práticas da organização. Além de facilitar o processo de efetivação das políticas e instruções de trabalho[…], auxiliando na fixação dos critérios, dos parâmetros e dos padrões”. |
| Falta de capacitação para o acompanhamento e registro da produção | Implementar capacitação e treinamentos contínuos para os colaboradores na coleta e registro de dados. | Para Ramos (1996, p. 20), “[…] a capacitação de equipe constitui uma necessidade constante e se revela sempre um excelente investimento”, pois, segundo Cavalcanti, Gomes e Pereira (2001, p. 50-51) “[…] a capacidade de gerar conhecimentos, inovar e empreender são as condições necessárias para o sucesso de uma empresa”. |
Fonte: Autores,(2024)
As propostas de melhoria do estudo identificam que é possível otimizar o processo de gestão de estoques de produtos acabados por meio da padronização das etapas, da automação do registro e controle de lotes, da implementação de sistemas integrados de acompanhamento em tempo real e do fortalecimento da comunicação entre os setores de vendas, produção e estoque, garantindo maior eficiência, redução de retrabalho e aumento da confiabilidade das informações.
5 CONCLUSÃO/CONSIDERAÇÕES FINAIS
O presente estudo teve como objetivo analisar o processo de gestão de estoques de pro- dutos acabados da empresa Resimetal, considerando desde a revisão teórica até a proposição de melhorias práticas. A pesquisa permitiu identificar e compreender detalhadamente as etapas que compõem o fluxo de produção e armazenamento, desde o recebimento do pedido até a conferência final dos produtos, passando pelos processos de fundição, lixação, polimento, inspeção, correção de falhas e registro no sistema ERP.
A análise evidenciou que, embora o processo atual atenda às necessidades operacionais da empresa, existem oportunidades para aprimoramentos que aumentem a eficiência, reduzam retrabalhos e promovam maior confiabilidade no controle de estoque. Entre as principais não conformidades identificadas, destacam-se a ausência de automatização no registro de pedidos e estoque, a falta de sistemas de feedback e de avaliação da satisfação dos clientes, bem como a limitação na coleta e compartilhamento de informações estratégicas para a tomada de decisão.
Com base nessas observações, foram propostas melhorias, incluindo a implementação de um sistema inteligente de gestão de estoques, capaz de atualizar automaticamente informações pós-venda, e a criação de programas de capacitação contínua para os colaboradores, com foco na coleta de dados e no registro eficiente. Essas ações visam aumentar a precisão, otimizar processos e reduzir perdas, fortalecendo a competitividade da Resimetal no mercado de decoração de banheiros.
O estudo também apontou aspectos facilitadores, como o conhecimento prévio da pesquisadora sobre os processos internos da empresa, e aspectos dificultadores, como a limitação no acesso a algumas áreas para coleta de informações.
Em síntese, conclui-se que a Resimetal possui uma estrutura de gestão de estoques funcional, porém com potencial de melhoria significativa por meio da automação e do aperfeiçoa- mento contínuo dos processos. As propostas apresentadas contribuem para a sustentabilidade operacional, permitindo que a empresa fortaleça sua posição no mercado, aumente a eficiência interna e ofereça maior valor aos seus clientes.
Como propostas para estudos futuros, sugere-se investigar a viabilidade e os impactos da adoção de sistemas de gestão inteligentes de estoques, integrados a vendas e logística, com atualização automática pós-venda e geração de relatórios em tempo real. Estudos voltados à capacitação contínua dos colaboradores também são recomendados, com foco na coleta e registro de dados, operação de sistemas tecnológicos e aprimoramento da eficiência na gestão de estoques. Outra linha de pesquisa relevante é a automatização do processo de pedidos, abrangendo desde a entrada até a produção e envio, utilizando ferramentas de e-commerce integradas ao ERP, visando reduzir retrabalhos e erros humanos. Ademais, estudos sobre indicadores de desempenho (KPIs) relacionados a estoque, produção e distribuição podem contribuir para aná- lises estratégicas e identificação de gargalos operacionais. Pesquisas voltadas à sustentabilidade e à redução de desperdícios na produção também são pertinentes, considerando a otimização de matérias-primas e a minimização de perdas, promovendo eficiência financeira e ambiental. A investigação sobre o comportamento de clientes B2B que revendem produtos pode fornecer informações para alinhar produção, logística e mix de produtos à demanda do mercado. Por fim, a integração entre tecnologia de gestão de estoques e estratégias de marketing merece atenção, permitindo avaliar como sistemas eficientes podem fortalecer a marca, melhorar a comunicação com revendedores e ampliar a participação da empresa no mercado. Essas propostas visam ampliar a eficiência operacional, a competitividade e a geração de conhecimento aplicado à gestão de estoques em empresas do setor de decoração e móveis.
REFERÊNCIAS
ACCIOLY, F.; AYRES, A. P. S.; MIRANDA, A. Gestão de estoques. 2 ed. Rio de Janeiro: FGV Editora, 2019. Disponível em: https://books.google.at/books?id=C39ZEAAAQBAJ. Acesso em: 15/06/2024.
ARNOLD, J. R. Tony. Administração de Materiais: Uma Introdução, São Paulo: Atlas, 1999
BALLESTRO-ALVAREZ, María Esmeralda. Manual de organização, sistemas e métodos: abordagem teórica e prática da engenharia da informação. 4. ed. 2 reimpr. São Paulo: Atlas, 2010.
BANOME, João Batista Vieira. Princípios da Administração. Curitiba: IESDE Brasil S.A., 2009.
BARROS, Aidil Jesus da Silveira; LEHFELD, Neide Aparecida de Souza. Fundamentos de Metodologia científica. 3. Ed. São Paulo: Pearson Prentice Hall, 2007.
BATEMAN, Thomas, S.; SNELL, Scott. Administração: Novo Cenário Competitivo. 6. Ed. São Paulo: Atlas, 2006.
BERTAGLIA, Paulo Roberto. Logística e gerenciamento da cadeia de abastecimento. São Paulo: Saraiva, 2006.
BERTAGLIA, Paulo Roberto. Logística e gerenciamento da cadeia de abastecimento. 3 ed. São Paulo: Saraiva, 2016.
BUENO, Isabella de Benedetto. Análise da gestão de estoque em um centro de distribuição de bebidas: melhorias nos procedimentos de controle de inventário físico. São Paulo: Editora Unesp, Disponível em: https://repositorio.unesp.br/server/api/core/bitstreams/921b133b-1e9f-454b-8dd8- fd94a2e0b583/content. Acesso em: 20/06/2024.
CARRAVILLA, Maria Antónia. Gestão de Stocks. Faculdade de Engenharia da Universidade do Porto. Porto: FEUP, 1997. Acesso em: https://repositorio– aberto.up.pt/bitstream/10216/569/2/41195.pdf. Acesso em: 18/06/2024.
CASTIGLIONI, J. A. M. Logística operacional: guia prático. 3. ed. São Paulo: Editora Saraiva, 2013.
CAVALCANTI, M.; GOMES, E.; PEREIRA, A. Gestão de empresas na sociedade do conhecimento: um roteiro para a ação. Rio de Janeiro: Campus, 2001. 170 p.
CERTO, Samuel C. AdministraçãoModerna. 9. Ed. São Paulo: Prentice Hall, 2003.
CHIAVENATO, Idalberto. AdministraçãodeMateriais: uma abordagem introdutória. Rio de Janeiro: Elsevier, 2005.
CHING, Hong Yuh. Gestão de estoques na cadeia de logística integrada – Supplychain. 4. Ed. São Paulo: Atlas, 2010.
CRUZ, C.; RIBEIRO, U. Metodologia Científica: teoria e prática. Rio de Janeiro: GisellaNarcisi, 2003.
CRUZ, Tadeu. Sistemas, organização e métodos: estudo integrado orientado a processos de negócio sobre organizações e tecnologias da informação. Introdução à gerência de conteúdo e do conhecimento. 4 ed. São Paulo: Atlas, 2013.
DANTAS, J. C. A. A importância do controle de estoque:Estudo realizado em um supermercado na cidade de Caicó/RN / July Caroline de Araújo Dantas. – Caicó, 2015. Disponível em: https://repositorio.ufrn.br/handle/123456789/48116?locale=pt_BR.Acesso em: 04/06/2024.
DIAS, Marco Aurélio P. Gerência de materiais. São Paulo: Atlas, 1984.
DIAS, Marco Aurélio P. Administração demateriais: Uma Abordagem logística. São Paulo: Atlas, 1993.
DIAS, Marco Aurélio P. Administração de materiais: princípios, conceitos e gestão. 5. ed. 2. reimpr. São Paulo: Atlas, 2006.
DIAS, Marco Aurélio P. Administração de materiais: princípios, conceitos e gestão. 5 ed. São Paulo: Atlas, 2009.
DIAS, M. A. P. Administração de materiais: uma abordagem logística. 5. ed. São Paulo: Atlas, 2010.
DIAS, M. A. P. Administração de materiais: princípios, conceitos e gestão. 6. ed. 7. reimpr. São Paulo: Atlas, 2012.
DIAS, M. A. P. Administração de materiais: uma abordagem logística. 7. ed. São Paulo: Atlas, 2019.
DROHOMERETSKI, Everton. Um estudo do impacto das formas de controle de inventário na acuracidade de estoque. Disponível em: http://www.biblioteca.pucpr.br/tede/tde_busca/arquivo.php?codArquivo=1583. Acesso em: 18/06/2024.
FALS BORDA, Orlando. Aspectos teóricos da pesquisa participante: considerações sobre o papel da ciência na participação popular. In: BRANDÃO, C. R. (Org.). Pesquisa participante. São Paulo: Brasiliense, 1983.
FERREIRA, Ademir Antônio; REIS, Ana Carla Fonseca; PEREIRA, Maria Isabel. Gestão Empresarial: de Taylor aos nossos dias: Evolução e Tendências da Moderna Administração de Empresas. São Paulo: Pioneira Thompson Learning, 2002.
FLEURY, M. T. L.; WERLANG, S. R. C. Pesquisa aplicada: conceitos e abordagens. FGV-EPGE. Anuário de pesquisa 2016-2017. Disponível em: https://periodicos.fgv.br/apgvpesquisa/article/download/72796/69984. Acesso em: 28/09/2024
FRANCISCHINI, Paulino G.; GURGEL, Floriano do A. Administração de materiais e do patrimônio. São Paulo: Pioneira Thomson, 2002.
GIANESI, I. G. N.; Biazzi, J. L. Gestão estratégica dos estoques.R.Adm., São Paulo, v.46, n.3, p.290-304, jul./ago./set. 2011. Disponível em: https://acesse.dev/fEp8W. Acesso em: 06/06/2024.
GIL, A. C. Métodos e Técnicas de Pesquisa Social. São Paulo: Editora Atlas, 1987.
GIL, A. C. Métodos e técnicas de pesquisa social. 6. Ed. São Paulo: Atlas, 2008.
GONÇALVES, Paulo Sérgio. Administração de Materiais. 7.ed. Rio de Janeiro: Elsevier, 2013.
GOUVEIA, L. Apontamentos de Sistemas de Informação.[S.l.], 1996
GUSMÃO, Sérgio. Planejamento e controle de estoques. 4.ed. Porto Alegre: Gusmão, 2004.
JOHNSTON, Robert; CLARK, Graham. Administração de Operações de Serviços. 1.ed. Atlas São Paulo, 2012.
KAUARK, Fabiana; MANHÃES, Fernanda Castro; MEDEIROS, Carlos Henrique. Metodologia da pesquisa: guia prático. Itabuna: Via Litterarum, 2010.
KOGIK, A.V.; SILVA, A.M.; BELUSSO, M.; WERLANG, R. A importância do gerenciamento estratégico do estoque no setor supermercadista. ANAIS Engenharia de Produção. UCEFF. V.2, no. 1, 2018/1.Disponível em: https://uceff.edu.br/anais/index.php/engprod/article/view/196. Acesso em: 18/06/2024.
KRAJEWSKI, Lee J.; RITZMAN, Larry; MALHOTRA, Manoj. Administração de produção e operações. São Paulo: Pearson Prentice hall, 2008.
LAKATOS, Eva Maria; MARCONI, Marina de Andrade. Fundamentos de metodologia científica. 5. ed. São Paulo: Atlas 2003.
LAUDON, K. C.; LAUDON, J. P. Sistemas de informação gerenciais. 11ª ed. São Paulo:Pearson,2014.
MARCONI, M. de A.; LAKATOS, E. M. Metodologia científica. 5. Ed. 4. São Paulo: Atlas, 2010.
MARTINS, Petrônio G; ALT, Paulo R. C. Administração de materiais e recursos patrimoniais. 3.ed. rev. e atualizada. São Paulo: Saraiva, 2009.
MAXIMIANO, A. C. A. Introdução à Administração. Ed. Compacta. São Paulo: Atlas, 2009. MAXIMIANO, Antônio, C. A. Introdução à Administração. 8. Ed. São Paulo: Atlas, 2011.
MEGGINSON, Leon C.; MOSLEY, Donald C.; PIETRI JR, Paul H. Administração Conceitos e Aplicações. 4. Ed. São Paulo: Harbra, 1998.
MENDONÇA, Ricardo Rodrigues Silveira. Processos Administrativos. Florianópolis: Departamento de Ciência da Administração/UFSC, 2010.
MOLINA, Caroline Cristina; RESENDE, João Batista. Atividades do planejamento e controle da produção (PCP). Revista Científica Eletrônica de Administração – ISSN: 1676-6822, Número 11. São Paulo, 2006. Disponível em: https://faef.revista.inf.br/imagens_arquivos/arquivos_destaque/TyyzX44jUxWOkcK_2013-4- 29-10-37-13.pdf. Acesso em: 16/06/2024.
MORAES, Anna Maris Pereira. Introdução à Administração. 3. ed. São Paulo: Prentice Hall, 2004.
O’BRIEN, J. A.; MARAKAS, G. M. Introduction to information systems.Nova York:McGrawHill/Irwin,2010.
OLIVEIRA, D. de P. R. de. Sistemas de informações gerenciais:EstratégicasTáticas Operacionais. 12 Ed. SãoPaulo: Atlas, 2008.
OLIVEIRA, D. de P. R. de. Sistemas de Informações Gerenciais: Estratégicas, TáticaseOperacionais.13.ed.SãoPaulo:Atlas,2010. 55.
OLIVEIRA, Djalma de Pinho Rebouças de. Sistemas, organização e métodos:uma abordagem gerencial. 18 ed. São Paulo: Atlas, 2009.
OLIVEIRA, D. R.; PACHECO, M. S. Descrição de cargos e funções:o processo inicial de estruturação de um departamento de gestão de pessoas em uma instituição de ensino. In: X SEMEAD, 2007, São Paulo: SEMEAD FEA/USP, 2007.
OSM: uma visão contemporânea. Academia Pearson. São Paulo: Pearson Prentice Hall, 2011.
POST, Lucas. Ampliação do giro de estoque da empresa Rioplast. Universidade Santa Cruz do Sul. Rio Grande do Sul: 2019. Disponível em: https://repositorio.unisc.br/jspui/bitstream/11624/2600/1/Lucas%20Post.pdf. Acesso em: 19/06/2024.
POZO, H. Administração de recursos materiais e patrimoniais: uma abordagem logística. 7. ed. São Paulo: Atlas, 2015. Quais são os tipos de computadores mais comuns.GCFGlobal, s/d. Disponível em: https://edu.gcfglobal.org/pt/informatica-basica/tipos-de-computadores/1/. Acesso em: 23/06/2024.
RAMOS, P. A. B. A gestão na organização de unidade de informação. Ciência da Informação, Brasília, v. 25, n. 1, p. 15-25, jan./abr. 1996.
REBOUÇAS, Djalma de Pinho. Sistemas, organizações e métodos: uma abordagem gerencial. São Paulo: Atlas, 2007.
REIS, L. (2008). Manual da Gestão de Stocks – Teoria e Prática (2ª ed.). Lisboa: Editorial Presença.
R. FILHO, Edelvino. Administração de material e patrimônio. Curitiba: Iesde Brasil S.A., 2012.
RODRIGUES, Paulo Roberta Ambrósio. Gestão Estratégica da Armazenagem. 2. ed. rev. e ampl. São Paulo: Aduaneiras, 2007.
ROPRAZ, Fabien. Using RFID for Supply Chain Management. 2008. 36 f. TCC (Graduação) – Curso de Electronic Business, Département D’informatique /, Universeté de FribourgSuisse, Fribourg, 2008.
ROSINI, A. M.; PALMISANO, A. Administração de sistemas de informação e a gestão do conhecimento. 2ª. ed. São Paulo: Cengage Learning, 2014.
SANTOS, Cenita dos. Controle de estoques de produtos acabados: estudo de caso em uma empresa de grande porte no município de Gaspar—SC. Santa Catarina: IFSC, 2019. Disponível em: https://repositorio.ifsc.edu.br/bitstream/handle/123456789/1358/1620025558_CENITA%20D OS%281%29.pdf?sequence=1&isAllowed=y. Acesso em: 22/06/2024.
SILVA, Bráulio Wilker. Gestão de estoques:planejamento, execução e controle. São Paulo: BwsConsultoria, 2020.
SLACK, Nigel; CHAMBERS, Stuart; JOHNSTON, Robert. Administração da produção. 3 ed. São Paulo: Atlas, 2009.
SOUZA, Antônio Carlos de; FIALHO, Francisco Antônio Pereira; OTANI, Nilo. TCC: Métodos e Técnicas. Florianópolis: Visual Books, 2007.
SZABO, Viviane. Gestão de estoques. São Paulo: Pearson Education do Brasil, 2015.
TADEU, Hugo Ferreira Braga. Gestão de Estoques: Fundamentos, modelos matemáticos e melhores práticas aplicadas. São Paulo: CENGAGE, 2010.
TEIXEIRA, G. A Questão do Método na Investigação Científica. São Paulo: FEA/USP, 2007.
TRIGUEIRO, Francisco Mirialdo Chaves; MARQUES, Neiva de Araújo. Teorias da Administração I. 3. Ed. rev. Ampl. Florianópolis: Departamento de Ciências da Administração / UFSC; [Brasília]: CAPES: UAB, 2014.
TUBINO, Dalvio Ferrari. Manual de Planejamento e controle da produção. 2ª ed. São Paulo: Atlas, 2000.
TURBAN, E.;RAINER, Junior, R. K; POTTER, R. E. Administração de tecnologia da informação: teoria e prática. Rio de Janeiro: Campus Elsevier, 2003.
VERGARA, Sylvia Constant. Projetos e relatórios de pesquisa em administração. 5. Ed. São Paulo: Atlas, 2004.
VIANA, João José. Administração de materiais. São Paulo: Atlas AS, 2000.
VIANA, J. J. Administração de materiais: um enfoque prático. São Paulo: Atlas, 2013.
VIEIRA J. N.; JÚNIOR, V. M. C.; LENADRO, J. B. Otimização no atendimento da cobertura de estoque de materiais subcontratados para uma indústria aeronáutica. São Paulo: Fatec, 2019. Acesso em: http://www.jornacitec.fatecbt.edu.br/index.php/VIIIJTC/VIIIJTC/paper/viewFile/1813/2583. Acesso em: 21/06/2024.
WISSMANN, Bruno Williann. Administração de compras e estoque: um estudo em uma empresa do ramo elétrico. Universidade Federal da Fronteira Sul, 2021. Acesso em: https://rd.uffs.edu.br/bitstream/prefix/4830/1/WISSMANN.pdf. Acesso em: 06/06/2024.
WOOD JR, Thomaz. Mudança organizacional. 4. Ed. São Paulo: Editora Atlas, 2004.
WRIGHT, J. D. Enciclopédia Internacional de Ciências Sociais e Comportamentais. 2 ed. Florida: Elsevier Science & Technology, 2015.
1 Docente do Curso Superior de Administração de coordenando projetos acadêmicos graduação e pós-graduação, atuando na Estácio de Sá, Centro Universitário Municipal De São José. Graduado em Ciências da Computação e mestre em Tecnologia da Informação e-mail: coradinni@gmail.com.
2 Docente do Curso Superior de Graduação e Pós-graduação na Univali, Centro Universitário Estácio de Sá de Santa Catarina, ASSESC e ESAG. Atualmente, professor efetivo da Faculdade Municipal de Palhoça, nas disciplinas de graduação em Administração: Administração da Cadeia de Suprimentos, Administração da Produção e Operações e Gerenciamento de Projetos. Graduado em Engenharia Civil, pelo Centro de Tecnologia da Universidade Federal de Santa Maria/RS e-mail: antonio.bicca@fmpsc.edu.br.
3 Docente do Curso Superior de Curso Superior de Administração da Faculdade Municipal de Palhoça. e-mail: rafamartiins.vic@ gmail.com.
