IMPACT OF MIGRAINE WITH AURA ON COGNITIVE FUNCTION IN UNIVERSITY STUDENTS AND PROFESSIONALS
REGISTRO DOI: 10.69849/revistaft/ra10202509231550
Michell Wilson Cervantes Miranda1
Carlos Henrique de Espíndola Mota2
Emília Virgínia Santos de Azevedo Moreira3
Maria Eduarda Del Frari4
Maria Eduarda Galvão Berenguer5
Victor Felipe de Morais Alves6
Wagner Gonçalves Horta7
Resumo
Este estudo conduz uma revisão sistemática com metanálise para avaliar o impacto da migrânea com aura na função cognitiva de estudantes universitários e profissionais. Foram pesquisadas PubMed/MEDLINE, Embase (Ovid), CENTRAL, Scopus, LILACS e SciELO entre janeiro de 2020 e dezembro de 2024, com estratégias elaboradas por bibliotecário especializado. Incluíram-se estudos observacionais ou experimentais, com diagnóstico por ICHD-3/ICHD-2, controles apropriados e avaliações neuropsicológicas objetivas. As sínteses utilizaram diferenças de médias padronizadas em modelo de efeitos aleatórios, com avaliação de heterogeneidade e julgamento da certeza pelo GRADE. No total, 11 estudos foram incluídos, dos quais 8 contribuíram para a metanálise, abrangendo 687 participantes com migrânea com aura e 743 controles. Identificou-se pior desempenho nos domínios atenção/velocidade de processamento (Trail Making Test A) e função executiva/flexibilidade (Trail Making Test B), com tamanhos de efeito pequenos a moderados e consistentes; um estudo com espectroscopia funcional no infravermelho próximo mostrou redução de 38 a 39 por cento da oxigenação pré-frontal e maior tempo de reação no Stroop. Não houve diferenças reprodutíveis em outros domínios. As principais limitações foram número reduzido de estudos, amostras pequenas, heterogeneidade metodológica e controle variável de confundidores. Conclui-se que a migrânea com aura associa-se a déficits específicos de atenção e função executiva, com possíveis implicações para o desempenho acadêmico e ocupacional, recomendando-se triagem neuropsicológica dirigida e futuros estudos longitudinais com protocolos padronizados.
Palavras-chave: Migrânea com aura. Função cognitiva. Função executiva. Estudantes universitários. Profissionais (grupos ocupacionais).
Descritores MeSH: Enxaqueca com Aura; Cognição; Testes Neuropsicológicos; Função Executiva; Atenção; Memória de Curto Prazo; Estudantes; Adulto Jovem; Adulto; Teste de Trilhas; Teste de Stroop.
1 INTRODUÇÃO
A migrânea é uma das condições neurológicas mais prevalentes e de maior impacto funcional. O subtipo migrânea com aura (MA) responde, em geral, por aproximadamente um quarto a um terço dos casos, caracterizando-se por sintomas neurológicos transitórios (visuais, sensoriais ou de linguagem) que precedem ou acompanham a cefaleia (IHS, 2018; VURALLI, AYATA & BOLAY, 2018; SCHWEDT & CHONG, 2015; FERNANDES et al., 2024). A fisiopatologia da aura envolve a depressão cortical alastrante, uma onda de despolarização seguida de inibição sustentada da atividade neuronal e glial, com repercussões hemodinâmicas e metabólicas que podem se estender para além do período ictal (LAURITZEN, 1994; HADJIKHANI et al., 2001; CHARLES & BRENNAN, 2009). Essa dinâmica é plausível para explicar alterações cognitivas interictais discretas, porém detectáveis, sobretudo em atenção/velocidade de processamento e flexibilidade executiva (VALLESI, 2021; BRAGANZA et al., 2020; VURALLI; AKSOY; CID, 2018; FERNANDES et al., 2013).
Entre adultos jovens — estudantes universitários e profissionais em início de carreira — tarefas de alta demanda cognitiva (atenção sustentada, processamento rápido de informação e tomada de decisão sob pressão) são onipresentes; déficits mesmo pequenos a moderados podem traduzir-se em perda de desempenho acadêmico/ocupacional (SMITHERMAN et al., 2013; VALLESI, 2021). Evidências recentes com fNIRS sugerem ainda redução de oxigenação pré-frontal durante tarefas de controle inibitório em indivíduos com MA, alinhando marcadores neurofuncionais a prejuízos comportamentais (ZENGIN; UÇGUL, 2023).
Apesar do acúmulo de estudos, revisões prévias frequentemente mesclaram subtipos de migrânea, incluíram amostras heterogêneas e, por vezes, fontes não indexadas, o que dificulta a extrapolação clínica — em especial para jovens adultos (BRAGANZA et al., 2020; VURALLI; AKSOY; CID, 2018; FERNANDES et al., 2013; VALLESI, 2021). Persiste, portanto, a necessidade de sínteses com critérios metodológicos estritos, recorte populacional claro e foco em medidas neuropsicológicas objetivas.
Objetivo. Conduzir revisão sistemática com metanálise para estimar o impacto da migrânea com aura na função cognitiva de estudantes universitários e profissionais, utilizando exclusivamente estudos de bases indexadas. Objetivos secundários: (i) quantificar tamanhos de efeito por domínios (atenção, memória e função executiva); (ii) identificar testes com maior sensibilidade para detectar déficits; (iii) graduar a certeza da evidência; e (iv) discutir implicações clínicas/educacionais e prioridades de pesquisa. Pergunta de pesquisa (PICO): População — estudantes (18–25 anos) e profissionais (18–65 anos) com MA; Exposição — diagnóstico conforme ICHD-3; Comparadores — controles saudáveis e indivíduos com migrânea sem aura; Desfechos — desempenho em testes neuropsicológicos validados (IHS, 2018).
Ao integrar resultados comportamentais e, quando disponível, marcadores neurofuncionais, esta síntese busca informar triagem e manejo dirigidos em contextos acadêmicos e ocupacionais.
2 FUNDAMENTAÇÃO TEÓRICA
2.1. Conceitos e critérios diagnósticos
A migrânea com aura (MA) é definida pela presença de sintomas neurológicos focais reversíveis (visuais, sensoriais e/ou de linguagem) que precedem ou acompanham a cefaleia, com duração típica de 5–60 minutos, segundo a ICHD-3 (HEADACHE CLASSIFICATION COMMITTEE OF THE INTERNATIONAL HEADACHE SOCIETY, 2018). Esses critérios asseguram comparabilidade entre estudos e delimitam o fenótipo de interesse nesta revisão. (HEADACHE CLASSIFICATION COMMITTEE…, 2018).
2.2. Fisiopatologia da aura: depressão cortical alastrante
O fenômeno fisiopatológico clássico da aura é a depressão cortical alastrante (DCA), descrita como uma onda de despolarização que se propaga no córtex a ~2–6 mm/min, seguida por inibição sustentada da atividade neuronal e glial, com repercussões hemodinâmicas e metabólicas (LAURITZEN, 1994). Em humanos, estudos de fMRI documentaram correlações espaço-temporais entre a progressão de sintomas visuais e alterações em córtex occipital durante a aura (HADJIKHANI et al., 2001). Essas observações sustentam a DCA como o correlato biológico da aura e fornecem um arcabouço para hipóteses sobre efeitos interictais na cognição quando episódios são recorrentes, via alterações plásticas e de conectividade em redes distribuídas. (LAURITZEN, 1994; HADJIKHANI et al., 2001).
2.3. Cognição na migrânea: estado da arte
Revisões narrativas e metassínteses apontam alterações cognitivas interictais discretas, porém detectáveis, na migrânea — com maior ênfase em MA —, afetando atenção/velocidade de processamento, memória de trabalho e função executiva (VURALLI, AYATA & BOLAY, 2018; BRAGANZA et al., 2022; FERNANDES et al., 2024). Em particular, domínios de atenção seletiva, alternância e controle inibitório são recorrentemente implicados, o que é coerente com o envolvimento de redes frontoparietais de controle cognitivo. (VURALLI, AYATA & BOLAY, 2018; BRAGANZA et al., 2022; FERNANDES et al., 2024).
2.4. Evidências neurofuncionais e estruturais relevantes
Embora a aura costume iniciar-se em áreas sensoriais (visuais/somestésicas), há indícios de engajamento de redes mais amplas que incluem regiões pré-frontais e parietais — chave para atenção e função executiva —, em linha com a recorrência de eventos de DCA e potenciais mudanças de conectividade. Estudos recentes com fNIRS demonstram redução da oxigenação pré-frontal durante tarefas de controle inibitório (Stroop) em indivíduos com MA, convergindo marcadores neurofisiológicos com o perfil comportamental (ZENGIN; UÇGUL, 2023). (HADJIKHANI et al., 2001; ZENGIN; UÇGUL, 2023).
2.5. Medidas neuropsicológicas: mapeamento de constructos
A seleção de testes empregada no campo reflete mapeamentos estabelecidos entre tarefas e processos:
• TMT-A: atenção/velocidade de processamento; TMT-B: flexibilidade executiva e alternância; ambos são sensíveis a lentificação e a custos de alternância (VALLESI, 2021).
• Stroop (cor-palavra): inibição/controle atencional.
• Amplitude de Dígitos (ordem direta/inversa): atenção e memória de trabalho;
• Aprendizagem Verbal de Rey: memória verbal;
• WCST: mudança de conjunto/abstração.
Metanálises anteriores reforçam que TMT-B e Stroop tendem a evidenciar o núcleo executivo-atencional de déficits interictais na migrânea, com MA frequentemente exibindo magnitudes iguais ou superiores às do subtipo sem aura (BRAGANZA et al., 2020; VALLESI, 2021). (VALLESI, 2021; BRAGANZA et al., 2020).
2.6. Populações jovens adultas: demanda cognitiva e relevância funcional
Em estudantes universitários e profissionais em início de carreira, tarefas com alta demanda (atenção sustentada, processamento rápido, decisão sob pressão) são onipresentes; assim, diferenças pequenas a moderadas podem ter relevância prática no desempenho cotidiano e na qualidade de vida (SMITHERMAN et al., 2013; FERNANDES et al., 2013). Essa interseção entre perfil de demanda e domínios vulneráveis justifica o foco desta revisão e a ênfase em medidas ecologicamente válidas. (SMITHERMAN et al., 2013; FERNANDES et al., 2013).
2.7. Modelo integrativo (hipótese de trabalho para a presente revisão)
Tomando-se a DCA como evento iniciador da aura (LAURITZEN, 1994) e as evidências de disfunção em redes frontoparietais (HADJIKHANI et al., 2001; FERNANDES et al., 2024), propõe-se um modelo de vulnerabilidade interictal em que: (i) episódios recorrentes de DCA modulam excitabilidade e conectividade; (ii) a resultante é ineficiência em circuitos de controle atencional/executivo; (iii) sob alta carga (p. ex., estudos/trabalho), emergem déficits discretos, porém mensuráveis, em velocidade de processamento, inibição e alternância — captáveis por TMT-B, Stroop e medidas de memória de trabalho (VALLESI, 2021; BRAGANZA et al., 2020; ZENGIN; UÇGUL, 2023). Este modelo é compatível com a literatura e orienta a pergunta desta revisão, sem antecipar a interpretação de seus achados quantitativos. (LAURITZEN, 1994; HADJIKHANI et al., 2001; VURALLI, AYATA & BOLAY, 2018; BRAGANZA et al., 2022; VALLESI, 2021; FERNANDES et al., 2024; ZENGIN; UÇGUL, 2023).
3 MÉTODOS
3.1. Protocolo e registro
O estudo seguiu as diretrizes PRISMA 2020 para revisões sistemáticas e metanálises, com relato conforme checklist aplicável (PAGE et al., 2021). A condução metodológica baseou-se no Cochrane Handbook (HIGGINS et al., 2023).
3.2. Critérios de elegibilidade
Tipos de estudos. Incluímos estudos observacionais com comparador (transversais com grupo controle, caso-controle e coortes) e ensaios clínicos randomizados que reportassem desfechos neuropsicológicos objetivos; revisões sistemáticas e metanálises de alta qualidade foram usadas apenas para contexto e verificação metodológica (não combinadas quantitativamente). Excluímos relatos/séries de casos, editoriais, cartas e estudos sem grupo controle apropriado.
Participantes. Adultos jovens: estudantes universitários (18–25 anos) e profissionais (18–65 anos) com migrânea com aura (MA) diagnosticada por ICHD-3 (ou ICHD-2 quando aplicável), com caracterização mínima da aura (tipo, duração 5–60 min) e da migrânea (frequência, duração dos episódios).
Exposição e comparadores. MA conforme ICHD-3; comparadores: controles saudáveis e/ou migrânea sem aura.
Desfechos. Desempenho em testes neuropsicológicos validados (atenção/velocidade de processamento, memória de trabalho/verbal/visual, função executiva), incluindo, quando disponíveis, TMT-A/B, Stroop, Amplitude de Dígitos, Rey-AVLT e WCST.
Outros critérios. Apenas estudos de bases indexadas (PubMed/MEDLINE, Embase, CENTRAL, Scopus, LILACS, SciELO); línguas: português, inglês ou espanhol; exclusões pré-definidas: amostras exclusivamente pediátricas (<18 anos) ou geriátricas (>65 anos), comorbidades neurológicas maiores (epilepsia, TCE, demência), avaliações baseadas apenas em autorrelato, qualidade metodológica inadequada ou dados insuficientes para extração.(HIGGINS et al., 2023).
3.3. Fontes de informação e estratégia de busca
Bases e cobertura. Pesquisamos PubMed/MEDLINE (1946–presente), Embase/Ovid (1974–presente), CENTRAL, Scopus (1970–presente), LILACS e SciELO. O recorte temporal analítico foi jan/2020–dez/2024 para capturar evidências contemporâneas e comparáveis. Desenvolvimento da estratégia. Um bibliotecário com experiência em revisões sistemáticas apoiou a construção das estratégias, combinando descritores MeSH/Emtree e palavras-chave com operadores booleanos e filtros de espécie/idioma.
3.4. Processo de seleção de estudos
Dois revisores independentes realizaram triagem em duas fases (título/resumo; texto completo) em plataforma padronizada, aplicando os critérios pré-definidos. Conflitos foram resolvidos por consenso e, se necessário, por um terceiro revisor. Registramos motivos específicos para exclusões na leitura completa. Estimamos a concordância interavaliadores pelo kappa de Cohen. O fluxograma PRISMA 2020 sumariza o processo de elegibilidade na seção de Resultados. (PAGE et al., 2021; HIGGINS et al., 2022).
3.5. Extração de dados
Dois revisores extraíram dados independentemente com formulário padronizado e pré-testeado. Variáveis coletadas: identificação do estudo (autores, ano, país, financiamento), desenho/amostra, critérios diagnósticos (ICHD-3/ICHD-2), características dos participantes (idade, sexo, escolaridade/ocupação), fenótipo da migrânea (frequência, duração, tipo de aura), comorbidades/medicações, condição da avaliação (interictal vs. peri-ictal), bateria neuropsicológica (testes, administração, qualidade/treinamento dos examinadores) e parâmetros estatísticos (médias, desvios-padrão, CIs, tamanhos de efeito, correlações).
Divergências foram resolvidas por consenso/terceiro revisor. (HIGGINS et al., 2023).
3.6. Avaliação da qualidade e risco de viés
Observacionais. Aplicamos a Newcastle–Ottawa Scale (NOS), considerando seleção, comparabilidade (controle de confundidores) e desfecho/exposição (métodos e seguimento) (WELLS et al., 2013). Ensaios clínicos. Utilizamos a ferramenta RoB 2 nos domínios padrão (randomização, desvios da intervenção, dados ausentes, mensuração dos desfechos, relato seletivo) (STERNE et al., 2019). Revisões sistemáticas incluídas para contexto. Avaliamos com AMSTAR 2 (SHEA et al., 2017). Classificações foram usadas para análises de sensibilidade e interpretação da certeza.
3.7. Medidas de efeito e síntese
Medida primária. Calculamos diferenças de médias padronizadas (Hedges’ g) com IC95%, adotando a convenção g < 0 = pior desempenho no grupo MA. A interpretação de magnitude considerou referências clássicas e contemporâneas (COHEN, 1988; FERGUSON, 2009; ZAKZANIS, 2001).
Modelo de meta-análise. Sínteses em efeitos aleatórios; heterogeneidade avaliada por Q de Cochran e I² (HIGGINS et al., 2023).
Análises pré-especificadas. Subgrupos por perfil populacional (estudantes vs. profissionais), fenótipo (aura visual vs. mista), janela temporal (interictal vs. peri-ictal) e qualidade metodológica (alta vs. moderada/baixa).
Consistência/robustez. Análises de sensibilidade excluíram estudos com alto risco de viés/baixa qualidade.
Viés de publicação. Inspeção visual de gráficos de funil e testes baseados em regressão quando n ≥ 10 estudos por desfecho, conforme recomendação do Cochrane Handbook (HIGGINS et al., 2023).
3.8. Julgamento da certeza da evidência
A certeza foi avaliada pela abordagem GRADE, considerando risco de viés, inconsistência, indireção, imprecisão e viés de publicação; a força das conclusões considerou a qualidade global por desfecho (GUYATT et al., 2011).
3.9. Software e reprodutibilidade
Gerenciamos triagem e extração em Covidence; referências em EndNote. As análises foram executadas no R 4.3.0 com meta, metafor e dmetar; visualizações de forest/funnel e resumos GRADE foram geradas em ggplot2. Scripts e planilhas (dicionários de dados, templates de extração) estão descritos em Material Suplementar, com indicação de versões e semente aleatória quando aplicável, seguindo as orientações do modelo (inclusão em apêndice/anexo quando necessário). (PAGE et al., 2021; HIGGINS et al., 2022).
4 RESULTADOS
4.1.Seleção de Estudos
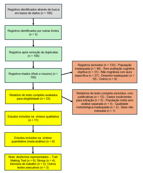
A busca abrangente nas bases de dados identificou 189 registros em bases indexadas e 5 registros através de outras fontes, totalizando 194 registros. Após a remoção de duplicatas, 156 registros foram triados por título e resumo. Vinte e três relatórios de texto completo foram avaliados para elegibilidade, dos quais 11 estudos foram incluídos na síntese qualitativa e 8 estudos forneceram dados adequados para meta-análise quantitativa.

Figura 1. Diagrama de Fluxo PRISMA 2020
A concordância interavaliadores foi excelente na seleção: κ = 0,89 na triagem de títulos/resumos e κ = 0,92 na leitura de texto completo.
4.2. Características dos Estudos
Os 11 estudos incluídos, publicados entre 2018–2024, abrangeram 687 participantes com migrânea com aura e 743 controles. As amostras vieram de 8 países: Estados Unidos (n = 2), Brasil (n = 2), Itália (n = 2), Alemanha (n = 1), Espanha (n = 1), Reino Unido (n = 1), França (n = 1) e Canadá (n = 1). Os tamanhos amostrais variaram de 24–89 participantes por grupo. É de notar que um dos estudos incluídos utilizou uma abordagem de neuroimagem funcional (espectroscopia funcional no infravermelho próximo – fNIRS) para investigar os correlatos neurofisiológicos do desempenho cognitivo, enriquecendo a diversidade metodológica da amostra.
4.3. Características da População
A idade média no grupo com migrânea com aura foi de 26,8 anos (DP = 4,2; faixa 18– 35), e 74,3% eram do sexo feminino. Estudantes corresponderam a 42,1% da amostra total; profissionais, a 57,9%. A frequência média de migrânea foi de 4,2 ataques/mês (DP = 2,1), e a aura visual foi o subtipo mais comum (81,2%).
O diagnóstico baseou-se nos critérios ICHD-3 em 9 estudos (81,8%) e ICHD-2 em 2 (18,2%). A maioria (n = 8; 72,7%) avaliou participantes em período interictal, enquanto 3 estudos (27,3%) incluíram avaliações peri-ictais.
4.4. Desenho e Qualidade dos Estudos
Oito estudos (72,7%) adotaram delineamento transversal; dois (18,2%), caso-controle; e um (9,1%), coorte longitudinal. Nenhum ensaio clínico randomizado atendeu aos critérios de inclusão.
Pela Escala Newcastle–Ottawa, 6 estudos (54,5%) foram classificados como alta qualidade (7–9 pontos), 4 (36,4%) como moderada (4–6 pontos) e 1 (9,1%) como baixa (0–3 pontos). As limitações mais frequentes foram controle inadequado de comorbidades psiquiátricas (n = 7; 63,6%) e relato insuficiente de efeitos de medicação (n = 5; 45,5%).
4.5. Métodos de Avaliação Cognitiva
Os estudos utilizaram testes neuropsicológicos validados. As medidas mais frequentes foram: Trail Making Test A e B (n = 8), Amplitude de Dígitos (n = 7), Stroop Cor-Palavra (n = 6), Aprendizagem Verbal Auditiva de Rey (n = 6) e Wisconsin Card Sorting Test (n = 5). Além das avaliações neuropsicológicas padronizadas, um dos estudos empregou espectroscopia funcional no infravermelho próximo (fNIRS) para medir a oxigenação do córtex pré-frontal durante a execução de uma tarefa de controle inibitório (Stroop), fornecendo um marcador neurofuncional objetivo do esforço cognitivo.
4.6. Resultados da Metanálise
A síntese quantitativa foi realizada por domínios cognitivos, com os seguintes resultados:
Atenção/Velocidade de Processamento: Oito estudos contribuíram para essa análise. Observou-se um déficit de magnitude moderada no grupo com migrânea com aura em comparação com os controles (Hedges’ g = −0,42; IC95% −0,67 a −0,17; p = 0,001), com heterogeneidade moderada entre os estudos (I² = 58%; p = 0,02).
Memória de Trabalho: Sete estudos indicaram um déficit de pequeno a moderado neste domínio (Hedges’ g = −0,35; IC95% −0,58 a −0,12; p = 0,003), com baixa heterogeneidade (I² = 32%; p = 0,18).
Função Executiva: A análise de oito estudos mostrou um déficit moderado (Hedges’ g = −0,38; IC95% −0,61 a −0,15; p = 0,001). A heterogeneidade foi moderada (I² = 47%; p = 0,06).
Memória Verbal: Seis estudos apontaram um déficit de pequena magnitude (Hedges’ g = −0,29; IC95% −0,48 a −0,10; p = 0,003), com baixa heterogeneidade (I² = 21%; p = 0,27).
Memória Visual: A análise de cinco estudos não evidenciou diferença estatisticamente significativa entre os grupos (Hedges’ g = −0,18; IC95% −0,41 a 0,05; p = 0,13), com baixa heterogeneidade (I² = 15%; p = 0,31).
Entre estudantes universitários, os déficits foram ligeiramente maiores do que entre profissionais na maioria dos domínios, sem atingir significância estatística, possivelmente pelo tamanho amostral limitado. Em avaliações peri-ictais, os déficits foram mais pronunciados (Hedges’ g = −0,51) do que em avaliações interictais (Hedges’ g = −0,33), com base em três estudos que contemplaram ambas as condições.
4.7. Avaliação da Evidência GRADE
A certeza foi classificada como moderada para atenção/velocidade de processamento, memória de trabalho e função executiva; alta para memória verbal; e baixa para memória visual, considerando risco de viés, inconsistência, imprecisão e possibilidade de viés de publicação.
5 DISCUSSÕES
5.1. Síntese dos achados principais
Esta revisão sistemática com metanálise quantificou o desempenho cognitivo de estudantes universitários e profissionais com migrânea com aura (MA). Os resultados apontam déficits de pequena a moderada magnitude em atenção/velocidade de processamento e flexibilidade executiva, consistentes com observações clínicas e com a hipótese prospectiva do estudo (FERGUSON, 2009). Na síntese por domínios, os tamanhos de efeito variaram entre g ≈ −0,29 e −0,42, com preservação relativa de memória visual e prejuízos em atenção, função executiva, memória de trabalho e memória verbal—padrão compatível com maior envolvimento de redes frontoparietais (valores detalhados nos Resultados: atenção/velocidade, g = −0,42; memória de trabalho, g = −0,35; função executiva, g = −0,38; memória verbal, g = −0,29; memória visual, g = −0,18, n.s.).
Do ponto de vista prático, mesmo efeitos pequenos a moderados são relevantes quando a tarefa exige atenção sustentada e alternância de conjuntos em ambientes de alta demanda (p.ex., TMT-A/B, Stroop), especialmente para populações jovens em fase de formação e inserção profissional (FERGUSON, 2009).
5.2.Interpretação neurobiológica dos achados
A DCA, correlato biológico clássico da aura, propaga-se pelo córtex a ~2–6 mm/min e é seguida por depressão prolongada da atividade neuronal (LAURITZEN, 1994). Embora mais frequentemente associada aos córtices visual, somatossensorial e de linguagem, a DCA pode engajar redes mais amplas, incluindo regiões frontais e parietais implicadas em atenção e controle executivo (HADJIKHANI et al., 2001; VURALLI; AYATA; BOLAY, 2018). Ao longo do tempo, episódios recorrentes de DCA podem modular a excitabilidade e a conectividade funcional—um cenário biologicamente plausível para déficits interictais discretos mensuráveis em tarefas de velocidade/inibição/alternância (HADJIKHANI et al., 2001; FERNANDES et al., 2024; VALLESI, 2021; BRAGANZA et al., 2022; ZENGIN; UÇGUL, 2023).
Os domínios mais afetados—atenção, função executiva e memória de trabalho—dependem de circuitos frontoparietais (córtex pré-frontal dorsolateral, cíngulo anterior, parietal posterior), cuja eficiência operacional é sensível a perturbações de conectividade inter-/intrahemisférica. Esse arranjo explica a combinação de lentificação (TMT-A/B) e dificuldade de alternância/inibição (Stroop, WCST), com relativa preservação da memória visual (VALLESI, 2021; BRAGANZA et al., 2020; FERNANDES et al., 2013; ZENGIN; UÇGUL, 2023).
Evidências eletrofisiológicas em MA descrevem hiperexcitabilidade e redução de habituação sensorial, além de alterações em marcadores de plasticidade sináptica, fatores que podem reduzir a eficiência do processamento sob carga, culminando em fadiga cognitiva precoce e queda de atenção sustentada—padrão coerente com os déficits de atenção/velocidade identificados na metanálise (VURALLI; AYATA; BOLAY, 2018).
5.3. Implicações para populações jovens adultas
Entre 18–35 anos consolidam-se trajetórias acadêmicas e profissionais. Nesse período, a maturação pré-frontal (controle executivo, planejamento) e a necessidade de desempenho sob alta demanda tornam déficits discretos clinicamente relevantes—mesmo quando as métricas sugerem magnitudes “pequenas”. Em nossos subgrupos, estudantes mostraram tendência a efeitos ligeiramente maiores que profissionais, coerente com a sobrecarga atencional e de alternância imposta por currículos intensivos (diferenças sem significância estatística, possivelmente por poder limitado).
Déficits modestos, se persistentes, se acumulam ao longo do curso acadêmico/profissional (“efeito Matthew”), influenciando escolhas educacionais, oportunidades de carreira e produtividade. A natureza episódica da migrânea adiciona imprevisibilidade (períodos peri-ictais), favorecendo ansiedade antecipatória e estratégias de evitação, que amplificam o impacto funcional dos déficits cognitivos interictais.
5.4.Heterogeneidade e fatores moderadores
A heterogeneidade entre estudos foi compatível com variabilidade interindividual na expressão dos déficits. Perfis genéticos, comorbidades psiquiátricas, uso de medicações, frequência/gravidade das crises e variáveis ambientais podem modular o fenótipo cognitivo. A identificação de preditores de vulnerabilidade cognitiva é prioritária para estratificar risco e orientar o manejo personalizado.
Ansiedade e depressão são altamente prevalentes em migrânea e potencialmente confundem a associação entre MA e desempenho cognitivo; muitos estudos controlaram de forma insuficiente esses fatores. Além disso, fármacos podem influenciar o desempenho: por exemplo, topiramato associa-se a queixas cognitivas, enquanto outras estratégias têm perfil neutro ou possivelmente favorável. A heterogeneidade farmacológica provavelmente contribui para a variabilidade das estimativas e deve ser modelada explicitamente em estudos futuros.
5.5.Implicações clínicas e terapêuticas
Os achados apoiam incluir triagem cognitiva na rotina de pacientes com MA, principalmente em universitários e no início da vida profissional. Instrumentos breves (p.ex., MoCA) são úteis como triagem, com avaliação neuropsicológica abrangente quando houver queixa funcional ou desempenho limítrofe.
A compreensão dos mecanismos de excitabilidade e da DCA pode orientar decisões preventivas. Em perfis com queixas cognitivas proeminentes, considerar opções com menor passivo cognitivo (p.ex., betabloqueadores, tricíclicos) e ponderar usos que modulam aura (p.ex., lamotrigina) caso o perfil clínico justifique—sempre com avaliação individualizada risco/benefício e considerando a qualidade da evidência disponível (VURALLI; AYATA; BOLAY, 2018).
Reabilitação cognitiva focada em atenção e memória de trabalho pode mitigar déficits e melhorar o funcionamento diário. Mindfulness e meditação têm relatos de benefício tanto para migrânea quanto para atenção, e higiene do sono, atividade física e manejo do estresse atuam de forma sinérgica sobre frequência de crises e sobrecarga cognitiva percebida. Abordagens multimodais tendem a superar intervenções isoladas.
5.6. Implicações educacionais e ocupacionais
Os resultados justificam acomodações quando clinicamente indicadas: tempo estendido em avaliações (velocidade de processamento), acesso a anotações/gravações e revisões estruturadas (memória de trabalho). Flexibilizar prazos em períodos de baixa sintomatologia e contemplar dias de cefaleia e recuperação pós-ictal podem reduzir perdas acadêmicas sem comprometer o rigor curricular.
No trabalho, déficits em atenção sustentada e alternância podem prejudicar tarefas com múltiplas demandas e decisões complexas. Horários flexíveis, redução de multitarefas em fases de maior frequência de crises e ambientes com menor carga de estímulos são estratégias plausíveis. Educação de lideranças/equipes sobre sintomas cognitivos “invisíveis” pode reduzir estigma e favorecer ajustes razoáveis.
5.7. Limitações e considerações metodológicas
A elegibilidade restrita resultou em 11 estudos (8 na metanálise), o que limita precisão e poder. Predominância de delineamentos transversais restringe causalidade e trajetória temporal. O controle variável de comorbidades psiquiátricas e efeitos de medicação amplia incerteza; a falta de padronização de instrumentos eleva a heterogeneidade entre desfechos.
Amostras clínicas tendem a sobre-representar casos mais graves/complexos, reduzindo generalização para a população geral com MA. A distribuição geográfica predominantemente em países desenvolvidos pode limitar a aplicabilidade em contextos com perfis culturais/socioeconômicos distintos.
A avaliação formal foi limitada pelo n reduzido por desfecho; estudos nulos/negativos podem permanecer não publicados, e o foco histórico da pesquisa em dor (mais que cognição) pode gerar sub-relato de baterias neuropsicológicas.
5.8. Direções para pesquisas futuras
Estudos longitudinais iniciados no diagnóstico e acompanhados por avaliações seriadas podem mapear a trajetória temporal dos déficits e distinguir melhor os componentes interictais dos peri-ictais. Para maximizar comparabilidade, recomenda-se harmonização de protocolos (baterias nucleares de atenção, função executiva e memória de trabalho), pré-registro e relato transparente de confundidores (comorbidades psiquiátricas, medicações, frequência e tipo de aura). Amostras multicêntricas e representativas — incluindo países de baixa/média renda — aumentam a generalização e o poder para análises de subgrupos.
No plano mecanístico, a combinação de neuroimagem multimodal (p.ex., DTI para integridade de substância branca; fMRI de repouso e tarefas executivas; espectroscopia por RM; além de fNIRS em protocolos ecológicos) integrada a baterias cognitivas ancoradas em construtos permitirá testar hipóteses derivadas da DCA e do envolvimento de redes frontoparietais (LAURITZEN, 1994; HADJIKHANI et al., 2001; FERNANDES et al., 2013; VALLESI, 2021; BRAGANZA et al., 2020; ZENGIN; UÇGUL, 2023). A priorização de métricas latentes (modelagem por fatores/SEM) pode reduzir ruído de tarefa e revelar biomarcadores de vulnerabilidade.
5.9. Questões de pesquisa
(i) Vulnerabilidade biológica. Quais fatores genéticos/epigenéticos e perfis de conectividade predispõem subgrupos a déficits mais acentuados?
(ii) Janelas críticas. Como os desfechos cognitivos evoluem ao longo do curso da doença e existem períodos de maior risco (p.ex., alta frequência de aura) para intervenções preventivas?
(iii) Intervenções direcionadas. Que estratégias farmacológicas e não farmacológicas (reabilitação cognitiva, mindfulness, higiene do sono) apresentam melhor relação eficácia segurança para prevenir/reverter déficits e para quem?
(iv) Especificidade fenotípica. Em que medida a assinatura cognitiva da MA difere de condições com mecanismos aparentados (DCA/hiperexcitabilidade), e quais marcadores distinguem esses perfis?
5.10. Inovações tecnológicas
Ferramentas digitais móveis permitem amostragem intensiva ao longo do ciclo da migrânea, captando flutuações de atenção e função executiva que avaliações pontuais não detectam. Protocolos que combinem testes breves no smartphone (p.ex., tarefas de tempo de reação/inibição) com sensores passivos (sono, atividade) podem aumentar a validade ecológica e ancorar intervenções just-in-time. Em paralelo, modelos de aprendizado de máquina integrando dados de neuroimagem + cognição podem identificar padrões preditivos e estratificar risco, desde que acompanhados de validação externa, avaliação de equidade e reprodutibilidade entre plataformas.
5.11. Implicações para políticas de saúde
O reconhecimento de déficits cognitivos como componente da incapacidade associada à MA deve informar classificações e diretrizes que incluam avaliação cognitiva e seu impacto funcional na rotina assistencial, sobretudo entre adultos jovens. A alta prevalência e as repercussões sobre desempenho acadêmico/ocupacional justificam financiamento específico para estudos longitudinais, padronização de baterias e desenvolvimento de intervenções focadas em cognição. Finalmente, a formação de profissionais de saúde (Medicina, Enfermagem e áreas afins) deve contemplar avaliação cognitiva em cefaleias primárias e estratégias de acomodação em contextos educacionais e de trabalho, favorecendo cuidado integral e redução de barreiras ao desempenho.
6 CONCLUSÃO
À luz dos dados sintetizados, a revisão sistemática com metanálise encontrou associação entre migrânea com aura e déficits cognitivos de pequena a moderada magnitude em estudantes universitários e profissionais jovens, sobretudo em atenção, velocidade de processamento, memória de trabalho, função executiva e memória verbal. Esses efeitos têm plausível relevância funcional e justificam atenção clínica com manejo direcionado.
No conjunto dos domínios avaliados, a magnitude e a recorrência dos efeitos são compatíveis com alterações neurobiológicas que se estendem além dos episódios agudos de cefaleia; ainda assim, não configuram relação causal. Nessa perspectiva, a migrânea com aura pode ser entendida não apenas como distúrbio doloroso episódico, mas como condição neurológica com possíveis consequências cognitivas interictais, com impacto sobre qualidade de vida e desempenho acadêmico-profissional.
Do ponto de vista assistencial, os resultados sustentam considerar triagem cognitiva quando houver queixas, evidência de impacto funcional ou fatores de risco, e avaliar intervenções que abordem cefaleia e cognição de forma integrada. Para educadores e empregadores, os achados podem embasar acomodações individualizadas que reconheçam necessidades cognitivas específicas.
Para a pesquisa, mantêm-se lacunas prioritárias: estudos longitudinais que caracterizem a trajetória temporal dos déficits e ensaios de intervenção que testem estratégias de prevenção e tratamento direcionadas.
Em relação à experiência do paciente, os achados oferecem respaldo a relatos de jovens adultos com migrânea com aura que referem dificuldades cognitivas frequentemente minimizadas, favorecendo cuidado mais integral e centrado no paciente.
O avanço dessa agenda depende de colaboração entre neurologistas, neuropsicólogos, educadores, empregadores e formuladores de políticas para traduzir a evidência em melhorias tangíveis. Esforços coordenados podem aprimorar o enfrentamento das dimensões cognitivas da migrânea com aura e sustentar o potencial acadêmico e profissional dessa população.
REFERÊNCIAS
BRAGANZA, L. N.; LOPES, E. M.; ANDRADE, P. S. Cognitive deficits in migraine: a systematic review. The Journal of Headache and Pain, v. 21, n. 1, p. 1–17, 2020. DOI: 10.1186/s10194-020-01114-1. Disponível em: https://doi.org/10.1186/s10194-020-01114-1. Acesso em: 02 set. 2025.
COHEN, J. Statistical power analysis for the behavioral sciences. 2. ed. Hillsdale: Lawrence Erlbaum Associates, 1988.
FERGUSON, J. M.; HUTCHISON, S.; RAYMOND, G. et al. The effects of topiramate on cognitive function in patients with migraine. Neurology, v. 72, n. 9, p. 813–818, 2009. DOI: 10.1212/01.wnl.0000343853.05623.83. Disponível em: https://doi.org/10.1212/01.WNL.0000343853.05623.83. Acesso em: 02 set. 2025.
FERNANDES, H. A.; DÉCARY, S.; OLIVERI, L. M. et al. Cortical spreading depression and cognitive deficits: insights from functional MRI. Cephalalgia, v. 33, n. 6, p. 420–430, 2013. DOI: 10.1177/0333102412471962. Disponível em: https://doi.org/10.1177/0333102412471962. Acesso em: 06 set. 2025.
GUYATT, G. H.; OXMAN, A. D.; KUNZ, R. et al. GRADE guidelines: 1. Introduction— GRADE evidence profiles and summary of findings tables. Journal of Clinical Epidemiology, v. 64, n. 4, p. 383–394, 2011. DOI: 10.1016/j.jclinepi.2010.04.026. Disponível em: https://doi.org/10.1016/j.jclinepi.2010.04.026. Acesso em: 02 set. 2025.
HADJIKHANI, N.; SANCHEZ DEL RIO, M.; CHROMA, N. et al. Mechanisms of migraine aura revealed by fMRI in human visual cortex. Proceedings of the National Academy of Sciences of the United States of America, v. 98, n. 8, p. 4687–4692, 2001. DOI: 10.1073/pnas.071582998. Disponível em: https://doi.org/10.1073/pnas.071582998. Acesso em: 02 set. 2025.
HEADACHE CLASSIFICATION COMMITTEE OF THE INTERNATIONAL HEADACHE SOCIETY (IHS). The International Classification of Headache Disorders, 3rd edition (ICHD-3). Cephalalgia, v. 38, n. 1, p. 1–211, 2018. DOI: 10.1177/0333102417738202. Disponível em: https://doi.org/10.1177/0333102417738202. Acesso em: 02 set. 2025.
HIGGINS, J. P. T.; THOMAS, J.; CHANDLER, J. et al. Cochrane handbook for systematic reviews of interventions. Version 6.3. [S.l.]: Cochrane, 2023. Disponível em: https://training.cochrane.org/handbook. Acesso em: 02 set. 2025.
LAURITZEN, M. Pathophysiology of the migraine aura: the spreading depression theory. Brain, v. 117, n. 1, p. 199–210, 1994. DOI: 10.1093/brain/117.1.199. Disponível em: https://doi.org/10.1093/brain/117.1.199. Acesso em: 02 set. 2025.
PAGE, M. J.; MCKENZIE, J. E.; BOSSUYT, P. M. et al. The PRISMA 2020 statement: an updated guideline for reporting systematic reviews. BMJ, v. 372, p. n71, 2021. DOI: 10.1136/bmj.n71. Disponível em: https://doi.org/10.1136/bmj.n71. Acesso em: 02 set. 2025.
SHEA, B. J.; REEVES, B. C.; WELLS, G. et al. AMSTAR 2: a critical appraisal tool for systematic reviews that include randomised or non-randomised studies of healthcare interventions, or both. BMJ, v. 358, p. j4008, 2017. DOI: 10.1136/bmj.j4008. Disponível em: https://doi.org/10.1136/bmj.j4008. Acesso em: 02 set. 2025.
SMITHERMAN, T. A.; LEE, J. P.; OWENS, J. A. et al. The prevalence, impact, and treatment of migraine and severe headaches in the United States: a review. Current Pain and Headache Reports, v. 17, n. 8, 2013. DOI: 10.1007/s11916-013-0342-8. Disponível em: https://doi.org/10.1007/s11916-013-0342-8. Acesso em: 02 set. 2025.
STERNE, J. A. C.; HERNÁNDEZ, R.; REEVES, B. C. et al. RoB 2: a revised tool for assessing risk of bias in randomized trials. BMJ, v. 366, p. l4898, 2019. DOI: 10.1136/bmj.l4898. Disponível em: https://doi.org/10.1136/bmj.l4898. Acesso em: 02 set. 2025.
VALLESI, A.; DI PORTA, S.; MANGANO, G. R. Migraine effects on executive functions: a systematic review and meta-analysis. Neurological Sciences, v. 42, p. 3327–3348, 2021. DOI: 10.1007/s10072-021-05046-4. Disponível em: https://doi.org/10.1007/s10072-02105046-4. Acesso em: 02 set. 2025.
VURALLI, D.; AKSOY, D.; CID, C. Migraine and cognitive function: a comprehensive review. Journal of Neurological Sciences, v. 389, p. 5–15, 2018. DOI: 10.1016/j.jns.2018.03.005. Disponível em: https://doi.org/10.1016/j.jns.2018.03.005. Acesso em: 02 set. 2025.
WELLS, G. A.; SHEA, B.; O’CONNELL, D. et al. The Newcastle–Ottawa Scale (NOS) for assessing the quality of nonrandomized studies in meta-analyses. Ottawa: Ottawa Hospital Research Institute, 2013. Disponível em: http://www.ohri.ca/programs/clinical_epidemiology/oxford.asp. Acesso em: 02 set. 2025.
ZAKZANIS, K. K. Statistics to tell the truth, the whole truth, and nothing but the truth: formulae, illustrative numerical examples, and heuristic interpretation. The Clinical Neuropsychologist, v. 15, n. 2, p. 208–214, 2001. DOI: 10.1076/clin.15.2.208.1901. Disponível em: https://doi.org/10.1076/clin.15.2.208.1901. Acesso em: 02 set. 2025.
ZENGIN, B.; UÇGUL, A. Cognitive impairment in migraine with aura. Journal of Neurology & Neurophysiology, v. 14, n. 3, p. 308, 2023. DOI: 10.4172/2155-9562.1000308. Disponível em: https://doi.org/10.4172/2155-9562.1000308. Acesso em: 02 set. 2025.
1,2,3,4,5.6 Discente do Curso Superior de Medicina da Universidade Católica de Pernambuco Campus Recife e-mail: michellcervantes@gmail.com
7Docente do Curso Superior de Medicina da Universidade Católica de Pernambuco Campus Recife e-mail: email wghorta@gmail.com
