THE EFFICACY OF PHYSIOTHERAPY IN POST-SURGICAL REHABILITATION OF PROXIMAL HUMERUS FRACTURE IN ELDERLY INDIVIDUALS: LITERARY REVIEW
REGISTRO DOI: 10.69849/revistaft/ra10202511151727
Cinthya Karol Luceno Castro1
Isabely Silva dos Santos1
Julie Adriane Ataide Simão1
Rayane Caroline Costa dos Santos1
Thaiana Bezerra Duarte2
Resumo
Introdução: Fraturas do úmero proximal são frequentes entre os idosos e podem resultar em complicações musculares, neurológicas e vasculares. A reabilitação depende de fatores como idade, tipo de fratura e abordagem terapêutica. A fisioterapia é essencial, com exercícios como alongamento, fortalecimento muscular, treino de equilíbrio e reeducação funcional que devolvem a mobilidade ao estado desejado e previnem a rigidez e atrofia para alcançar a independência e qualidade de vida desses indivíduos idosos. Objetivo: Analisar a eficácia das estratégias fisioterapêuticas na reabilitação de idosos após cirurgia de fratura do úmero proximal, considerando função do ombro, dor e qualidade de vida. Materiais e métodos: Foram revisados artigos publicados entre 2010 e 2025 nas bases SciELO, PubMed e Google Acadêmico, em português, inglês e espanhol. Os estudos incluídos abordaram fisioterapia e qualidade de vida em idosos pós-cirurgia do úmero proximal. Os resultados foram organizados para comparar diferentes protocolos de tratamento fisioterapêuticos. Resultados: Inicialmente, 266 artigos foram identificados, reduzidos a 251 após exclusão de duplicados. Após triagem por título e resumo, 14 foram selecionados para leitura completa, sendo quatro incluídos na análise final. Os estudos mostraram que a combinação de terapia manual, exercícios estruturados e reabilitação virtual promove melhora da função do ombro da amplitude de movimento, força muscular e redução da dor. A terapia manual se destacou no alívio rápido da dor e recuperação inicial da mobilidade, os exercícios estruturados favoreceram fortalecimento e estabilidade articular, e a reabilitação virtual aumentou o engajamento e motivação. Conclusão: A fisioterapia pós-operatória é fundamental para pacientes com fraturas do úmero proximal. A integração de modalidades manuais, físicas e tecnológicas constitui uma abordagem multimodal, individualizada e eficaz, otimizando os resultados funcionais e reduzindo complicações onde promove maior independência e qualidade de vida.
Palavras-chave: Fisioterapia. Pós-operatória. Idoso. Fratura de Úmero. Reabilitação funcional.
Abstract
Background: Proximal humerus fractures are frequent among the elderly and can result in muscular, neurological, and vascular complications. Rehabilitation depends on factors such as age, type of fracture, and therapeutic approach. Physical therapy is essential, with exercises such as stretching, muscle strengthening, balance training, and functional re-education that restore mobility to the desired state and prevent stiffness and atrophy to achieve independence and quality of life for these elderly individuals. Pourpose: To analyze the effectiveness of physiotherapy strategies in the rehabilitation of elderly patients after proximal humerus fracture surgery, considering shoulder function, pain, and quality of life. Methods: Articles published between 2010 and 2025 in the SciELO, PubMed, and Google Scholar databases, in Portuguese, English, and Spanish, were reviewed. The included studies addressed physiotherapy and quality of life in elderly patients after proximal humerus surgery. The results were organized to compare different physiotherapy treatment protocols. Results: Initially, 266 articles were identified, reduced to 251 after excluding duplicates. After screening by title and abstract, 14 were selected for full reading, with four included in the final analysis. The studies showed that the combination of manual therapy, structured exercises, and virtual rehabilitation promotes improvement in shoulder function, range of motion, muscle strength, and pain reduction. Manual therapy stood out in the rapid relief of pain and initial recovery of mobility, structured exercises favored strengthening and joint stability, and virtual rehabilitation increased engagement and motivation. Conclusion: Post-operative physiotherapy is essential for patients with proximal humerus fractures. The integration of manual, physical, and technological modalities constitutes a multimodal, individualized, and effective approach, optimizing functional outcomes and reducing complications, thus promoting greater independence and quality of life.
Keywords: Physical therapy. Post-operative care. Elderly patient. Humerus fracture. Functional rehabilitation.
1 INTRODUÇÃO
Fraturas proximais do úmero correspondem a cerca de 10% das fraturas totais. Neer classificou essas lesões com base na localização dos fragmentos envolvidos: cabeça umeral, diáfise, tuberosidade maior ou menor. Os principais mecanismos causadores deste tipo específico incluem impacto direto, torção da força aplicada ou quedas sobre o osso afetado, além de traumatismos penetrantes. O tempo estimado para consolidação varia entre oito a doze semanas. Apesar da alta taxa positiva nos resultados clínicos após tratamento cirúrgico dessas fraturas também podem ocorrer complicações relacionadas tanto ao trauma quanto ao tratamento (Grudtner et al., 2008). As complicações decorrentes ao trauma incluem lesões nos nervos radiais bem como danos vasculares à artéria braquial; já as associadas ao tratamento abrangem infecções ou atrasos na cicatrização óssea além das possíveis alterações nos músculos peitoral maior, deltóide, bíceps ou tríceps (Grudtner et al., 2008). O ombro tem tendência à rigidez rápida junto à atrofia muscular durante o período pós-operatório devido à complexidade articular que precisa constantemente equilibrar mobilidade com estabilidade (Veado & Flóra ,1994). A classificação proposta por Neer em 1970 continua amplamente utilizada para avaliar diretrizes terapêuticas nas fraturas proximais umerais (Court-Brown & Caesar ,2006). Segundo essa classificação considera-se um fragmento quando há desvios superiores a um centímetro ou ângulo superior a quarenta graus entre os fragmentos envolvidos; já no caso da grande tuberosidade considera-se fragmento se houver desvio superior a cinco milímetros (Checchia ,2004). Estudos anteriores demonstraram que outras características, não cobertas por essas classificações, podem influenciar os resultados clínicos, incluindo a cominuição metafisária medial, o tipo e o grau de desvio nos planos coronal e sagital, e a perda óssea secundária ao impacto, todos associados à fratura. Outros fatores prognósticos envolvidos incluem idade, osteoporose e o tempo entre a fratura e o tratamento, que estão associados ao paciente e à lesão (Krappinger, Foruria, Südkamp, Siebenbürger, 2011;15). Durante o período de imobilização vários efeitos adversos podem acontecer em diversos sistemas e órgãos, como contratura articular, atrofia muscular, óssea e descondicionamento físico, demonstrando que os efeitos do repouso prolongado jamais são confinados apenas a um sistema corpóreo (Oliveira; Haddad; Koyama, 1999; Greve; Amatuzzi, 1999). A fisioterapia deve intervir com o uso de recursos fisioterapêuticos como a cinesioterapia, técnicas de alongamentos, exercícios de propriocepção e hidrocinesioterapia ou seja, utilizando normas de tratamento e reparação com o propósito de melhorar a qualidade de vida (Macedo; Gazzola; Najas, 2008). A prática de exercícios físicos tem um papel essencial na vida do idoso, pois contribui para uma melhor qualidade de vida, promovendo mais independência e autonomia no dia a dia. Além disso, ajuda a manter a flexibilidade, reduzir dores e diminuir o risco de quedas. Quando realizada com a orientação de um profissional, atividades como alongamentos, treino de marcha, equilíbrio e fortalecimento muscular trazem resultados importantes, como o aumento da capacidade funcional e o bem-estar geral (Gasparot et al., 2014). Desse modo, este estudo consiste em uma revisão de literatura com objetivo de analisar a eficácia da fisioterapia no processo de reabilitação pós-cirúrgica de fratura do úmero proximal em idosos.
2 MATERIAIS E MÉTODO
A pesquisa foi conduzida por meio da seleção e análise de publicações científicas disponíveis em bases de dados como SciELO, PubMed e Google Acadêmico, utilizando operadores booleanos (AND) para a combinação de descritores em português e inglês, entre eles: “efficacy”, “physiotherapy”, “elderly”, ”Functional rehabilitation”, “humerus fracture” e “postoperative”.
Foram incluídos apenas artigos que abordaram intervenções fisioterapêuticas funcionais e aspectos relacionados à qualidade de vida de idosos submetidos à cirurgia do úmero proximal e publicados entre 2010 e 2025. E como critérios de exclusão foram artigos em idiomas diferentes de português, inglês e espanhol, duplicados e não disponíveis na íntegra.
Os achados foram organizados e sistematizados em tabelas, permitindo a comparação entre diferentes protocolos de tratamento.
3 RESULTADOS
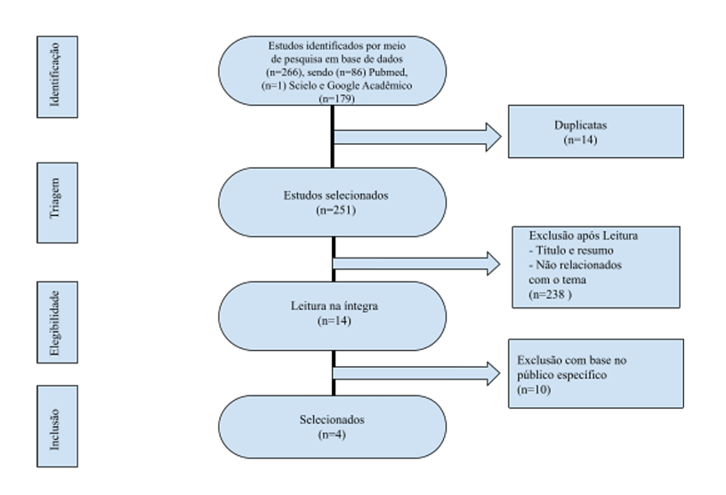
No presente estudo, foram inicialmente identificados 266 artigos nas bases de dados (PubMed = 86, Scielo = 1 e Google Acadêmico = 179). Após a exclusão de 14 trabalhos duplicados, permaneceram 251 estudos para análise. Desses, 238 foram excluídos após a leitura de título e resumo, resultando em 14 artigos selecionados para leitura na íntegra. Destes, 10 não atenderam ao público específico estabelecido, de modo que 4 estudos foram considerados elegíveis e compuseram a amostra final utilizada nesta revisão.
Figura 1. Fluxograma do Estudo

Tabela 1 – Síntese dos estudos incluídos na revisão.
| AUTOR/ANO | TIPO DE ESTUDO | OBJETIVO | METODOLOGIA | RESULTADOS |
| Toteva; Dimitrova; 2022. | Ensaio Clínico Randomizado | Comparar a eficácia de duas intervenções de fisioterapia na amplitude de movimento e função do ombro após o tratamento cirúrgico da fratura do úmero proximal | Para o período de 2009 – 2020, nas bases clínicas para treinamento prático de alunos do Departamento de Medicina Física, Reabilitação, Terapia Ocupacional e Esportes da Universidade de Medicina – Pleven, a cinesioterapia foi aplicada a 96 pacientes com fratura do úmero proximal tratados cirurgicamente. | Noventa e seis indivíduos diagnosticados com fratura do úmero proximal tratados operativamente foram designados aleatoriamente para um desses dois grupos. A reabilitação incluiu quatro fases, em cada uma das quais os pacientes foram submetidos a dez procedimentos. A amplitude de movimento do ombro foi avaliada com um goniômetro universal para flexão, abdução de extensão, rotação interna e rotação externa. O método internacional SFTR de medir e registrar o movimento articular foi usado. Os resultados foram analisados com o programa estatístico SPSS Statistics 19. |
| Deepali; Abhishek; 2024 | Ensaio Clínico Randomizado | Avaliar o impacto da reabilitação virtual em conjunto com a fisioterapia convencional na fratura proximal do úmero. | É um ensaio clínico randomizado no qual 50 pacientes foram divididos aleatoriamente em dois grupos: 25 pacientes no grupo A e 25 pacientes no grupo B. O grupo A foi o grupo experimental, que recebeu RV associado à terapia convencional. Já o grupo B foi o grupo controle, que recebeu apenas a terapia convencional. | O grupo A teve melhores ganhos de movimento, força e função (SPADI e DASH) que o grupo B, sem diferença entre os grupos em relação à dor. |
| Mohammed; Mohamed; Ayed; Elgazzar; 2023 | Estudo Experimental | Explorar a eficácia de um programa de exercícios terapêuticos na dor e mobilidade do ombro de pacientes após cirurgia de fratura proximal úmero Ismael; Labieb; Khalil; Hashem; 2023 Projeto pesquisa Experimental de do | Para atingir o objetivo deste estudo, um desenho de pesquisa quase experimental foi empregado. estudo conduzido O foi na unidade ortopédica do Hospital Universitário Menoufia. Dentro de seis meses após a cirurgia para fraturas proximais do úmero, uma amostra conveniente de cinquenta pacientes foi incluída no estudo atual | Houve uma melhora de diferença estatisticamente significativa na pontuação média total da dor e mobilidade do ombro após a aplicação do programa de exercícios terapêuticos entre pacientes pós-cirurgia de fratura do úmero |
| Ismael; Labieb; Khalil; Hashem; 2023 | Projeto de pesquisa Experimental | Avaliar o efeito dos exercícios de reabilitação na função do ombro após a cirurgia de fratura do úmero proximal. | A amostra foi composta por 100 pacientes com idade entre 18 e 75 anos, de ambos os sexos, todos submetidos à cirurgia por fratura proximal do úmero. Os participantes foram divididos em dois grupos: o grupo controle (50 pacientes), que recebeu o cuidado rotineiro hospitalar, e o grupo experimental (50 pacientes), que recebeu o cuidado rotineiro associado a um programa de exercícios de reabilitação. | Houve uma diferença estatisticamente significativa entre o estudo e o grupo de controle em relação à pontuação média do total do índice de função do ombro e nível de dor durante os períodos de acompanhamento após a cirurgia de fratura do úmero proximal. |
SÍNTESE
O estudo de Toteva e Dimitrova (2022) investigou a eficácia da terapia manual (mobilização de tecidos moles e massagem) como um complemento à intervenção fisioterapêutica padrão em pacientes submetidos a tratamento cirúrgico para fraturas do úmero proximal. Considerando a alta incidência destas fraturas, especialmente em pessoas idosas, e as inúmeras sequelas, incluindo contraturas do ombro, a otimização da reabilitação pós-operatória é essencial. A metodologia do estudo, um ensaio cego e randomizado, comparou um Grupo Controle que recebeu apenas exercícios terapêuticos supervisionado com um Grupo Experimental que recebeu exercícios e técnicas manuais de mobilização de tecidos moles e massagem. Os pesquisadores concluíram que a aplicação da mobilização manual de tecidos moles combinada com massagem na reabilitação pós-operatória de pacientes com fraturas proximais do úmero leva a uma restauração mais eficaz da função da articulação do ombro.
O estudo conduzido por Daf e Patil (2024) buscou avaliar a influência da realidade virtual (VR) juntamente com a fisioterapia tradicional no tratamento de fraturas do úmero proximal operadas cirurgicamente. O ensaio clínico randomizado envolveu 50 participantes, divididos em dois grupos por um período de intervenção de 8 semanas: Grupo A: Recebeu RV (usando Oculus Quest com jogos como esqui, flip-flop, boxe e simulação de cozinha) por 30 minutos, em conjunto com a fisioterapia convencional por 30 minutos, totalizando sessões de 60 minutos, 5 vezes por semana. Grupo B: Recebeu apenas fisioterapia convencional em sessões de 1 hora, 5 vezes por semana. As medidas de resultado utilizadas para a comparação incluíram a Amplitude de Movimento do Ombro (ROM), Teste Manual de Força Muscular (MMT), Escala de Classificação Numérica da Dor (NPRS), Questionário de Incapacidades do Braço, Ombro e Mão (DASH) e o Índice de Dor e Incapacidade do Ombro (SPADI).
O estudo de Mohammed et al. (2023) empregou um desenho quase-experimental para investigar a eficácia de um programa de exercícios terapêuticos para reduzir a dor e melhorar a mobilidade do ombro em um grupo de 50 pacientes pós-operatórios para fratura do úmero proximal. O programa consistiu em cinco fases práticas, com sessões teórico-educacionais e práticas realizadas pré-operatoriamente, seguidas por visitas diárias pós-operatórias para encorajar a aplicação dos exercícios. Fase I: Pós-Operatório Imediato: 1-4 semanas. Fase II: Pós-Operatório Intermediário: 4-8 semanas. Fase III: Pós-Operatório Tardio: 8-12 semanas. Fase IV: Fortalecimento Avançado: +12 semanas. O programa mostrou-se eficaz em relação às médias dos escores de dor (usando a Escala Numérica de Avaliação da Dor) para cada ombro, bem como a função do ombro (usando o Índice de Função do Ombro – SFInX) entre antes e depois da intervenção.
O estudo de Ismael, Labieb, Khalil e Hashem, foi avaliar o efeito de exercícios de reabilitação na função do ombro após a cirurgia de fratura proximal do úmero. Foi utilizado um delineamento de pesquisa quase-experimental com uma amostra de 100 pacientes (idade entre 18 e 75 anos, de ambos os sexos) com fratura proximal do úmero, divididos em dois grupos iguais de 50 pacientes: um grupo de estudo e um grupo controle. O grupo de estudo recebeu o cuidado hospitalar de rotina usual mais os exercícios de reabilitação, enquanto o grupo controle recebeu apenas o cuidado hospitalar de rotina usual. O protocolo de tratamento do grupo de estudo incluiu sessões educativas pré-operatórias (duas sessões com duração de 45 minutos a uma hora), cobrindo informações sobre a fratura e instruções pré/pós-operatórias, seguidas por treinamento em exercícios de reabilitação. O programa de exercícios foi dividido em quatro fases: Fase I (1-4 semanas pós-operação, com exercícios iniciais de amplitude de movimento e fortalecimento suave), Fase II (4-8 semanas pós-operação, com exercícios de amplitude de movimento e fortalecimento), Fase III (8-12 semanas pós-operação, com alongamento, fortalecimento e amplitude de movimento do ombro) e Fase IV (a partir de 12 semanas pós-operação, com fortalecimento avançado). Os resultados do estudo mostraram que houve uma diferença estatisticamente significativa entre o grupo de estudo e o grupo controle em relação à pontuação média total do índice de função do ombro e o nível de dor durante os períodos de acompanhamento após a aplicação dos exercícios de reabilitação. A conclusão é que a aplicação de exercícios de reabilitação teve um efeito positivo na melhoria da função do ombro e na redução da dor após a cirurgia de fratura proximal do úmero.
Em síntese, os estudos analisados totalizaram 296 participantes, com idades variando entre 18 e 75 anos, abrangendo principalmente adultos e idosos. O período de reabilitação apresentou variação entre 8 e 12 semanas, estendendo-se em alguns casos até a fase de fortalecimento avançado. De forma consistente, todos os estudos relataram resultados positivos, evidenciando melhora significativa da função do ombro, aumento da amplitude de movimento e redução da dor em pacientes submetidos à cirurgia por fratura proximal do úmero. Esses achados reforçam a eficácia das intervenções complementares à fisioterapia convencional, como a terapia manual, a reabilitação virtual e os exercícios terapêuticos estruturados, na otimização da recuperação funcional e no retorno mais eficiente às atividades diárias.
4 DISCUSSÃO
A reabilitação fisioterapêutica após fraturas proximais do úmero apresenta abordagens diversas, que incluem terapia manual, exercícios estruturados e reabilitação virtual, com o objetivo de restaurar a função do ombro, reduzir a dor e prevenir complicações como rigidez articular. Ao analisar os estudos incluídos nesta revisão, é possível identificar pontos de convergência e divergência nas metodologias, nos desfechos avaliados e nos resultados obtidos.
O estudo de Toteva e Dimitrova (2022) utilizou terapia manual associada a exercícios convencionais (mobilidade, mudança de decúbito, alongamentos) que seguem uma progressão segura e funcional, iniciando com exercícios leves e protetores e evoluindo até exercícios resistidos, observando uma recuperação funcional mais rápida e melhora significativa da amplitude de movimento do ombro em comparação ao grupo que realizou apenas exercícios terapêuticos. A mobilização de tecidos moles e a massagem mostraram-se eficazes na redução da dor e da rigidez, corroborando a literatura Lewit, K. (Terapia de Manipulação na Medicina Musculoesquelética, 1981). que aponta a importância da manipulação manual na promoção da circulação local, diminuição de aderências teciduais e estímulo neuromuscular precoce.
De forma complementar, Daf e Patil (2024) introduziram a reabilitação virtual (RV) como recurso adicional. Os resultados indicaram que houve melhorias significativas na amplitude de movimento, força muscular e controle da dor, consistente com a hipótese de que a integração de exercícios tradicionais com estímulos virtuais interativos pode levar a aumentos no engajamento do paciente ao longo do tempo e correlacionar positivamente com a adesão à terapia e resultados funcionais ótimos identificados na literatura.
O estudo de Mohammed et al. (2023) seguiu um protocolo de exercícios progressivos, estruturado em três fases: avaliação, implementação e reavaliação. Na fase de avaliação, foram aplicados instrumentos como um questionário de entrevista (dados pessoais e médicos), a Escala Numérica de Dor (NRS) e o Índice de Função do Ombro (SFInX). A fase de implementação consistiu em um programa de exercícios terapêuticos práticos, dividido em quatro etapas: I – Pós-operatório imediato (amplitude de movimento inicial); II – Pós-operatório intermediário (amplitude de movimento ativa assistida e ativa – AAROM/AROM); III – Pós-operatório tardio (fortalecimento inicial); e IV – Fortalecimento avançado. Por fim, na fase de reavaliação, os pacientes foram avaliados novamente com os mesmos instrumentos, em dois momentos: dois e quatro meses após a cirurgia, com início ainda no período pré-operatório e continuidade até as fases avançadas do pós-operatório. O programa resultou em redução significativa da dor e melhora expressiva da função do ombro, evidenciando a relevância de protocolos contínuos e estruturados, que favorecem a progressão da mobilidade, o fortalecimento muscular e a autonomia funcional do paciente.
De maneira semelhante, Ismael et al. (2023) descobriram que quando exercícios de reabilitação supervisionados, que são um componente do cuidado hospitalar padrão, foram realizados em comparação com os controles, houve uma melhoria substancial na função do ombro e resolução da dor. Os achados são consistentes com os de Mohammed et al. (2023), destacando que a frequência, supervisão e progressão dos exercícios são fatores críticos para o sucesso da reabilitação pós-operatória.
Ao comparar os quatro estudos, observa-se que todos enfatizam a importância da fisioterapia ativa e precoce (iniciada o mais cedo possível nas primeiras 24 a 72 horas, visando prevenir as consequências negativas do tempo de espera). Já a Fisioterapia Ativa exige a participação e a força muscular do próprio paciente para executar o movimento, objetivando o ganho de força e função), mas diferem quanto à estratégia utilizada: enquanto Toteva e Dimitrova (2022) focaram em técnicas manuais para ganhos iniciais de mobilidade, Daf e Patil (2024) incorporaram tecnologia para estimular engajamento e motivação, e Mohammed e Ismael (2023) enfatizaram programas estruturados e progressivos de exercícios. Essas diferenças metodológicas explicam variações nos resultados, mas todos apontam para a efetividade da abordagem combinada na recuperação funcional do ombro.
A literatura científica também apoia a incorporação dessas estratégias com terapia manual, exercícios terapêuticos progressivos, com estímulos motivacionais como reabilitação virtual (RV), contribuindo para uma maior reabilitação, melhor adesão e resultados semelhantes em função e dor e na qualidade de vida geral (Khan et al., 2021; Lee et al., 2020).
Mas é importante notar que, devido ao pequeno tamanho da amostra, ao tempo de acompanhamento variável e à ausência de avaliações de longo prazo na literatura atual, a generalização e a comparabilidade dos diferentes protocolos para a mesma população podem ser prejudicadas. Além disso, considerando que várias discrepâncias metodológicas e tratamentos de fisioterapia não padronizados diminuem a consistência das evidências, chama-se a atenção para novos ensaios clínicos controlados usando amostras maiores com acompanhamento mais longo para uma confirmação mais robusta do sucesso desses modelos.
As observações da revisão para o trabalho clínico devem servir para destacar a importância de incorporar intervenções multimodais e individualizadas com base no tipo de fratura de acordo com a Classificação de Neer e a especificidade do paciente na prática clínica. Para otimizar a recuperação funcional e minimizar a dor experimentada na fase pós-operatória da fratura do úmero proximal, foi constatado que uma combinação de métodos manuais, atividades estruturadas e novos materiais terapêuticos proporcionam benefícios. A combinação de técnicas manuais, exercícios estruturados e recursos inovadores, adaptados às necessidades do paciente, parece ser a abordagem mais recomendada para otimizar a recuperação funcional e reduzir a dor.
5 CONCLUSÃO
Com base nos estudos analisados, concluímos que a fisioterapia pós-operatória é uma parte indispensável da reabilitação, desempenhando um papel importante em pacientes com fraturas do úmero proximal, sendo o fator mais importante para a recuperação funcional e retorno às atividades diárias. Em todos os estudos revisados, observou-se uma redução da dor e melhora na mobilidade e função do ombro, embora tenham sido encontradas diferenças entre os estudos em termos de tipo e duração dos protocolos adotados.
A terapia manual, é um método para alívio particularmente rápido da dor e retorno à mobilidade na fase inicial da reabilitação. Embora exercícios estruturados sejam importantes para alcançar um nível aumentado de fortalecimento e estabilidade do ombro ao longo do tempo. Em segundo lugar, a reabilitação virtual tornou-se um complemento especialmente importante, estimulando a motivação do paciente, incentivando a adesão ao tratamento e aumentando as conquistas funcionais.
Dessa forma, a integração dessas modalidades – manual, física e tecnológica – representa uma abordagem multimodal e individualizada, capaz de proporcionar melhores resultados em comparação a métodos isolados. Essa combinação favorece uma recuperação mais completa, reduz o risco de rigidez articular, previne limitações funcionais e contribui para uma melhora significativa na qualidade de vida dos pacientes.
REFERÊNCIAS
CARRERA, Eduardo da Frota; WAJNSZTEJN, Andre; LENZA, Mario; ARCHETTI NETTO, Nicola. Reprodutibilidade de três classificações de fraturas na região proximal do úmero. Einstein (São Paulo), v. 10, n. 4, p. 473–479, 2012. Acesso em: 6 nov. 2025.
DAF, Abhishek; PATIL, Deepali S. Impact of virtual rehabilitation in adjunct to conventional physical therapy on proximal humerus fracture: a randomized controlled trial. Cureus, v. 16, n. 3, p. e56022, 2024.
FERREIRA, Camila dos Santos; BISTULFI, Gabriel Arruda; FERREIRA, Larissa Juliana da Silva; TETAR, Natália de Aguiar; SPOSTO, Rebeca; RIBEIRO, Lúcia Helena Storer. O uso do laser intravaginal no puerpério. Revista InterAção, São Paulo, v. 17, n. 3, p. 24–33, 2024. ISSN 1981-2183.
GRACITELLI, Mauro Emilio Conforto et al. Tratamento não operatório de fraturas desviadas da extremidade proximal do úmero em idosos: correlação entre os desvios e os resultados clínicos. Revista Brasileira de Ortopedia, São Paulo, v. 57, n. 2, p. 273–281, 2022. DOI: 10.1055/s-0040-1716760.
ISMAEL, Mervat Abd El-Fatah; LABIEB, Martha Melek; KHALIL, Shaymaa Sayed; HASHEM, Eman Mohamed. Effect of rehabilitation exercises on shoulder function after proximal humeral fracture surgery. Egyptian Journal of Health Care, v. 14, n. 3, p. 537–544, set. 2023.
MATOS, Gislaine Queiroz de Souza. A importância da fisioterapia no tratamento de osteoporose na saúde do idoso. 2022. Trabalho de Conclusão de Curso (Graduação em Fisioterapia) – Faculdade Anhanguera de Anápolis, Anápolis, 2022.
MOHAMMED, Badria Mahrous Abdelhameed; MOHAMED, Amira Tag Mohamed; AYED, Manal Mohamed Ahmed; ELGAZZAR, Samia Eaid. Efficacy of a therapeutic exercise program on patients’ pain and shoulder mobility following proximal humeral fracture surgery. Egyptian Journal of Health Care, Cairo, v. 14, n. 4, p. 1383–1399, dez. 2023.
NUNES, Gustavo Leite; ROSENDO, Brenda Coelho; SOUZA, Karolayne Silva; SILVA, Milena Roberta Freire da. A intervenção da fisioterapia em pacientes com síndrome do imobilismo no leito. In: CONINFA – CONGRESSO INTERINSTITUCIONAL DE INICIAÇÃO CIENTÍFICA, 9., 2023, Paulo Afonso. Anais eletrônicos… Paulo Afonso: UniRios, 2023. Eixo temático: Fisioterapia musculoesquelética.
SILVA, Danielle Cristine da; GOLIAS, Andrey Rogério Campos. Reabilitação fisioterapêutica após fratura da região proximal do úmero: relato de caso. Revista da Faculdade Ingá – UNINGÁ, Maringá, v. 2, n. 9, p. 89–92, nov. 2008.
TOTEVA, Lyubomira; DIMITROVA, Evgeniya. Effectiveness of manual therapy added to conventional physiotherapy protocol in patients with surgically treated proximal humeral fractures. Journal of Applied Sports Sciences, v. 1, p. 99–107, jul. 2022.
VEADO, Marco Antônio de Castro; MOURA, Adher Leonardo Leite. Fraturas em duas e três partes do úmero proximal tratadas com sutura não absorvível. Revista Brasileira de Ortopedia, São Paulo, v. 42, n. 10, p. 333–342, out. 2007.
1Discente do Curso de Fisioterapia do Centro Universitário do Norte – UNINORTE.
2Doutorado em Reabilitação e Desempenho Funcional, Docente do Curso de Fisioterapia do Centro Universitário do Norte – UNINORTE e do Curso de Medicina da Afya Faculdade de Ciências Médicas Itacoatiara. Endereço: Av. Joaquim Nabuco, 1365, Centro | Manaus | AM | CEP: 69020-030 | (92) 3212-5000
