REGISTRO DOI: 10.69849/revistaft/ra10202510081511
Daniel Raimundo Alves Soares¹, Davi Henrique Risuenho Albuquerque², Isys Gabryella Santos de Souza³, Kevin Alexander Almeida dos Anjos4, Victoria Dos Santos Andrade5; Orientador: Miguel Angel Orellana Postigo6
RESUMO
Empresas que atuam no segmento de eletroeletrônicos na fabricação e validação, contam com uma variedade de produtos que necessitam de um sistema eficaz para o gerenciamento de movimentação durante o processo de testes. Durante a etapa de validação os produtos são direcionados aos funcionários que irão realizar os testes de funcionamento, nesse processo de empréstimos e devolução ao inventário podem conter brechas para extravios, o que resultará em prejuízos à empresa. Desta forma é necessário a implementação de um sistema confiável que gerencie as movimentações dos produtos e garanta a acuracidade das informações do inventário da empresa. O objetivo deste projeto baseia-se no desenvolvimento de um sistema utilizando a tecnologia RFID para a identificação e controle dos produtos eletrônicos utilizados nas etapas de testes pelos colaboradores da empresa. A identificação por radiofrequência – RFID, será gerenciada pelo microcontrolador ESP8266, conforme as amostras de eletrônicos forem identificadas, as informações coletadas serão exibidas em tempo real em um painel de acesso remoto aos funcionários responsáveis. O envio desses dados coletados será conforme o protocolo de comunicação MQTT para a plataforma Tago.IO, onde serão tratados e armazenados.
PALAVRAS CHAVES: Eletroeletrônicos; RFID; ESP8266; Protocolo MQTT.
ABSTRACT
Companies that operate in the electronics segment in manufacturing and validation, have a variety of products that need an effective system for managing movement during the testing process. During the validation stage, the products are directed to the employees who will carry out the functioning tests, there may be loopholes for loss, which will result in losses for the company. In this way, it is necessary to implement a reliable system that manages the movement of products and guarantees the accuracy of the company’s inventory information. The objective of this project is based on the development of a system using RFID technology for the identification and control of electronic products used in the testing stages by the company’s employees. Radio Frequency identification – RFID, will be managed by the ESP8266 microcontroller, as the electronic samples are identified, the collected information will be displayed in real time on a remote access panel to the responsible employees. This collected data will be sent according to the MQTT communication protocol to the Tago.IO platform, where it will be processed and stored.
KEYWORDS: Electronics; RFID; ESP8266; MQTT Protocol.
INTRODUÇÃO
A empresa possui estoque de dispositivos como: celulares, tablets, smartwatches e etc usados para fins de teste. Com a disponibilização em massa desses itens para os funcionários, as ocorrências de extravios e dificuldades para o controle de inventário são frequentes, resultando em prejuízos para a empresa.
Considerando o problema apresentado, torna-se necessário a implementação de um sistema reputável de gerenciamento do estoque para controle dos itens.
Nesse projeto apresentaremos uma solução sólida com custo benefício viável e resultados que atendem às nossas expectativas. Introduzindo o conceito de IOT( Internet of Things), para executar o gerenciamento do estoque, faremos uso do microcontrolador ESP8266, sensor RFID, etiquetas RFID e Protocolo MQTT. Além disso, optamos pela ferramenta Tago.IO para melhor dinâmica de visualização dos dados.
OBJETIVOS
Implementar um sistema com a integração da tecnologia RFID para monitorar movimentações de: cadastro de novas amostras, empréstimos e devoluções com o propósito de garantir com confiabilidade e rigidez de controle de inventário.
RESULTADOS ESPERADOS
Ao final deste projeto espera-se obter um sistema confiável para a administração de empréstimos e devoluções de amostras eletrônicas ao inventário da empresa, que informará a localização de armazenamento dos produtos. E a disponibilização de um sistema que exibirá os dados em tempo real de forma remota aos funcionários responsáveis.
ESTADO DA ARTE
Buscando analisar a viabilidade do projeto proposto, foi realizada uma pesquisa bibliográfica para compreender o que vem sendo estudado no ramo da tecnologia de RFID.
Além de um estudo do mercado para conhecer o que está sendo comercializado atualmente.
Referência bibliográfica 1
Autor: Gross, Lucas Henrique Alves da Rosa
Disponível em: https://doi.org/10.34117/bjdv8n3-199
Título: Desenvolvimento de um sistema de controle e monitoramento de materiais do almoxarifado do Centro de Ensino e Instrução do CBPMPR, baseado na perspectiva de internet das coisas (IOT) com a utilização de microcontroladores ESP32, sensores de rádio frequência (RFID) e gerenciamento por software WEB.
Resumo
O Centro de Ensino e Instrução (CEI) é responsável por fornecer formação técnica e instrução aos bombeiros militares do Estado do Paraná. Devido a essa função, o CEI lida com uma variedade significativa de materiais operacionais. Atualmente, esses materiais estão armazenados e organizados em um almoxarifado. No entanto, a gestão eficiente desse local é essencial.
Com base nisso, foi desenvolvido um sistema tecnológico informatizado para aprimorar a gestão, monitoramento e controle desses materiais. Os objetivos foram alcançados por meio da criação de um sistema global composto por dois subsistemas. Componentes eletrônicos, como microcontroladores ESP32, foram utilizados em conjunto com tecnologia RFID (Identificação por Radiofrequência) para permitir a comunicação por rede Wi-Fi.
O sistema foi projetado para se comunicar com um servidor capaz de processar e armazenar dados em um banco de dados. Esse servidor central se encarrega da coleta de informações dos materiais por meio da tecnologia RFID, possibilitando uma visão em tempo real do estoque e do status dos itens. Essa solução demonstrou ser eficaz e viável, surgindo como uma solução promissora para a gestão de materiais no CEI.
Referência bibliográfica 2
Autor: Maziero, Henrique Peixe
Disponível em: https://repositorio.ufsc.br/handle/123456789/200011
Título: Arquiteturas para Interoperabilidade em Verticais de IoT.
Resumo
O avanço da Internet das Coisas (IoT) ainda não conseguiu estabelecer um protocolo universal que funcione para todos os cenários de uso. O surgimento de várias tecnologias de comunicação e aplicações levou à adoção de diversos protocolos nos diferentes setores da IoT. Atualmente, há uma considerável fragmentação de protocolos entre aplicações, mesmo dentro do mesmo setor, o que dificulta a integração entre dispositivos e plataformas devido à falta de padronização. A empresa Sensorweb busca integrar dispositivos de telemetria de vários fabricantes para expandir sua oferta de produtos aos clientes.
O objetivo deste trabalho é analisar os protocolos mais comuns usados para a comunicação entre dispositivos e plataformas em soluções de IoT atuais, especialmente nas aplicações de telemetria. Em seguida, o foco é analisar e implementar soluções para a integração de dispositivos de empresas parceiras que utilizam diferentes protocolos. Essas soluções incluem o desenvolvimento de uma camada intermediária (middleware) e a criação de um módulo MQTT que é incorporado ao software SCADA usado e mantido pela empresa.
Essencialmente, o trabalho visa superar os desafios da falta de padronização ao abordar a diversidade de protocolos na IoT. Ao implementar soluções de integração e desenvolver uma camada intermediária, a empresa busca facilitar a cooperação entre dispositivos de diferentes fabricantes e, ao mesmo tempo, melhorar suas ofertas de produtos para os clientes.
Referência bibliográfica 3
Autor: Muniz Pereira, Giovani
Disponível em: https://repositorio.animaeducacao.com.br/handle/ANIMA/27276
Título: Princípios de telemetria aplicados ao monitoramento hardware via interface web.
Resumo
A Internet das Coisas (IoT) desempenha um papel crucial nessa busca por maior disponibilidade e otimização do tempo em tarefas variadas. A comunicação entre usuários e dispositivos é fundamental para avanços em pesquisas e análises em diversas áreas do conhecimento. O mercado constantemente apresenta uma variedade de plataformas e sensores para atender às necessidades de diferentes públicos, sejam elas pessoais, profissionais ou específicas.
Este trabalho de conclusão de curso aborda a melhoria das configurações de teste no laboratório de práticas II da Unisul, aproveitando os princípios da telemetria. O foco é a implementação de uma interface web e o desenvolvimento de um aplicativo que possibilita o monitoramento remoto de um termômetro digital microcontrolado. A motivação por trás desse projeto é transformar o hardware em um dispositivo inteligente que não apenas realiza medições, mas também envia automaticamente os dados para a nuvem, onde são armazenados e processados.
Essa abordagem simplifica a execução e o registro dos resultados, eliminando a necessidade de supervisão constante por parte do pesquisador. A análise automática dos dados não apenas é conveniente, mas também aumenta a precisão e a segurança dos resultados. Ao aproveitar os recursos disponíveis de maneira mais eficaz, é possível reduzir o tempo gasto em tarefas repetitivas que interrompem o trabalho do pesquisador, permitindo que ele se concentre em tarefas que demandam tempo e conhecimento específico.
Produtos comerciais ● Sankhya
Empresa brasileira de software que oferece soluções de gestão empresarial (ERP) para diversos setores, incluindo gestão de estoque. Eles possuem produtos que podem incluir recursos relacionados ao controle de estoque, gerenciamento de produção. Para isso, a Sankhya oferece recursos para o uso de códigos de barras.
● CPCON
Empresa que oferece soluções de tecnologia RFID para controle e monitoramento de ativos e estoques. Eles oferecem etiquetas RFID passivas e ativas como parte de suas soluções. As etiquetas passivas e ativas são componentes essenciais no sistema RFID.
● Parson tecnologia
É uma startup focada no desenvolvimento e implantação de soluções em RFID (Radio Frequency Identification) e IoT (Internet of Things) oferecendo soluções de hardware e software para identificar, rastrear, controlar e gerenciar objetos, produtos, documentos e etc.
METODOLOGIA

Para o desenvolvimento deste projeto foi adotada a metodologia disposta acima, na qual possui etapas específicas. Apesar das fases serem sequenciais, a verificação à cada nova implementação era realizada com o objetivo de identificar se os requisitos iniciais seriam atendidos ou reformulados.
Desta forma, a primeira etapa do trabalho foi a idealização de um sistema utilizando RFID para controle e monitoramento contra perdas e furtos do inventário da empresa. Seguida da etapa de especificação dos requisitos através da elaboração do diagrama de caso de uso. Para iniciar a etapa de modelagem do sistema elaboramos um fluxograma para auxiliar a programação do microcontrolador ESP8266.
Durante a fase de codificação do sistema foi utilizada a linguagem de programação C# e as plataformas Tago.IO, Firebase e Visual Studio. Logo após, iniciou-se a fase do desenvolvimento do hardware e modelagem 3D do protótipo inicial.
Cronograma utilizando a ferramenta 5W2H
Utilizando a ferramenta 5W2H foi elaborado um plano de ação com o objetivo de realizar os acompanhamentos das atividades, por meio dessa ferramenta foi possível planejar o que deveria ser executado e as pessoas designadas para cada função. Além do aplicativo Trello para gerenciar as atividades em tempo real dos integrantes da equipe. Observe a seguir o cronograma utilizado para alcançar os objetivos do projeto.


ESPECIFICAÇÕES DO PROJETO
Especificações dos materiais
O RFID (Radio Frequency Identification – Identificação por Rádio Frequência) é uma tecnologia utilizada para identificar, rastrear e gerenciar desde produtos e documentos até mesmo indivíduos e animais, sem contato e sem a necessidade de um campo visual. A possibilidade de ser aplicada a inúmeras situações tornou a tecnologia RFID objeto de diversos projetos, ao redor do mundo.
Esta tecnologia é composta basicamente por dois componentes, sendo eles: as etiquetas, também conhecidas como tags ou transponders e o sistema/dispositivo de leitura, que é composto pelo leitor e pela antena.
Leitor RFID
O leitor RFID trabalha em faixas de frequência padronizadas entre 125 KHz a 2,4 GHz, cada frequência possui a sua característica em relação à distância. para realizar a troca de informação da etiqueta com o leitor, estas frequências são classificadas; baixa frequência(LF), alta frequência (HF), ultra frequência (UHF) e micro-ondas (CHAGAS; PIMENTEL, 2017).
Tabela 1: Relação frequência e características

Fonte: CHAGAS; PIMENTEL, 2017
LF – (Low Frequency) para aplicações em ambientes contendo líquidos e metais e implantes em animais porém com distância de leitura muito pequena (alguns centímetros),
HF – (High Frequency) para aplicações também em ambientes contendo líquidos e metais, porém com distância de leitura maior,
UHF – (Ultra High Frequency) para aplicações de alto volume de itens a serem lidos e leituras a distâncias de até 12 metros. Esta tecnologia apresenta certas restrições de leituras em líquidos e metais.

Figura 1: Módulo MFRC522.
O módulo MFRC522 e o utilizado no projeto e contém em sua placa o CI de mesmo nome, produzido pela empresa NXP Semiconductors, para estabelecer comunicação com uma frequência de 13,56 MHz, permitindo a leitura e escrita sem contato (“contactless”) em cartões que seguem o padrão Mifare. Abaixo, uma tabela com suas especificações.
Tabela 2: Especificações Módulo MFRC522

Fonte: Autores, 2023.
Etiquetas RFID
As etiquetas também são conhecidas como transponder ou tag, estes transponders possuem um identificador único que são vinculados a um objeto, a ser identificado ou rastreado. As etiquetas RFID possuem pequenos microchips semicondutores e uma pequena antena no seu interior, é identificada de maneira única e podem ser usadas de várias formas, em objetos, em seres humanos para serem rastreados e entre outros.
As etiquetas (RO) possuem uma memória somente para leitura já vêm de fábrica com seus dados gravados no chip pelo fabricante e não podendo ser inalterados seus dados. As etiquetas com esse tipo de memória permitem apenas ler os dados contidos nela.
As etiquetas (WORM) permitem gravar códigos em sua memória e serem lidos diversas vezes, e podendo ser regravadas, mas com risco de dano permanente por causa das regravações.
As etiquetas (RW) são mais versáteis podendo ser reprogramadas quantas vezes preciso for, e permite a atualização dos dados em sua memória.
As etiquetas RFID são classificadas conforme a necessidade de operação de trabalho com elas, tais como: Etiquetas Passivas, Etiquetas Ativas, Etiquetas Duas Vias.
Etiquetas Ativas
As tags ativas têm sua própria fonte de energia, com alcance de leitura dos sinais emitidos partindo de 30 a mais de 100 metros.
Esse tipo de tag é utilizado por empresas que realizam o monitoramento de veículos, como mineradoras no local de exploração ou construtoras no canto de obras.
Dentre as vantagens, além do longo alcance de leitura, podemos mencionar:
- são leves;
- são pequenas;
- são facilmente acessíveis;
- são duradouras (mais de 20 anos);
Dentre os contras, podemos mencionar seu alto custo e as restrições logísticas por conta das baterias.
Etiquetas Passivas
Já as tags passivas não possuem fonte de energia própria, pelo contrário, é a energia eletromagnética do próprio leitor que a alimenta.
Isso limita a distância de leitura a, no máximo, 25 metros.
As etiquetas passivas são mais comuns em aplicações RFID do dia a dia, especialmente em armazéns, centros de distribuição e depósitos.
Entre os principais benefícios desse tipo, podemos mencionar:
- são baratas;
- são mais dinâmicas em uso;
- são de diferentes tamanhos;
- são capazes de transmitir altas taxas de dados;
Esse tipo de etiqueta possibilita sua implantação em uma etiqueta adesiva ou no próprio objeto.
Etiquetas Duas Vias
Etiqueta de Duas Vias possuem em seu circuito uma bateria para energizar seu circuito. A diferença das outras etiquetas é a comunicação, as etiquetas de duas vias se comunicam uma com a outra sem a necessidade de um leitor, e são capazes de suprir seu próprio consumo de energia (SANTINI, 2008).

Figura 2: Tag NFC/RFID
As Tags NFC/RFID utilizadas nas amostras são do tipo “moeda”, o NFC usa o mesmo conceito da tecnologia RFID. É um ramo da RFID de alta frequência e opera em aproximadamente 13.56 MHz.
Display LCD 16×2
Figura 3: Display LCD 16×2

Fonte: Makerhero, 2022
Esse display LCD tem 16 colunas e 2 linhas, com backlight (luz de fundo) azul e letras na cor branca. Para conexão, são 16 pinos, dos quais usamos 12 para uma conexão básica, já incluindo as conexões de alimentação (pinos 1 e 2), backlight (pinos 15 e 16) e contraste (pino 3).
Módulo I2C

Figura 4: Módulo I2C
O Módulo Serial I2C para Display LCD – PCF8574 é um módulo cujo a função é transformar a ligação paralela dos displays Alfanuméricos para serial, assim, trabalhando de forma mais fácil e economizando diversas portas. O módulo em questão pode ser utilizado com diversos microcontroladores, como Arduino e Pic. O Módulo Serial I2C para Display LCD – PCF8574 pode ser utilizado em modelos de display LCD do tipo 16×2 e 20×4, já que ele possui fácil interação com qualquer microcontrolador com interface I2C.
ESP8266 NodeMCU

Figura 5: ESP8266 NodeMCU
O módulo ESP8266 NodeMCU consiste de um módulo na forma de placa de circuito de impresso, onde são embarcados um conversor serial-USB e o módulo ESP12E, com um firmware específico para prover o acesso aos periféricos disponibilizados. Assim, as características do módulo ESP8266 NodeMCU passam a ser as mesmas do módulo ESP12E, nele embarcado.
Tabela 3: Comparação entre ESP 32, ESP8266, ARDUINO UNO.

Fonte: internet.
O ESP8266 é um microcontrolador que se comunica através de wi-fi, sem a necessidade de uma rede com fios. Isso torna-o mais especial que o Arduino, pois o Arduino UNO não tem a capacidade de se conectar a rede Wi-Fi sem fio. A necessidade de utilizar o ESP é principalmente pela carência de conexão do Arduino com a rede Wi-Fi.
Tendo em vista essa necessidade, o ESP32 atenderia perfeitamente as especificaçoes do projeto, porem o projeto visa não só o funcionamento eficiente e enxuto, mas também a relação custo-benefício. ao escolher implementar o ESP32, o projeto ficaria mais caro e não teria ganhos muito relevantes para o projeto, pois se analisarmos a tabela de comparação entre as tecnologias podemos afirmar que o ESP32 e superior ao ESP8266. No entanto, o projeto não utilizaria bluetooth ou conversores Digital-analogico, e a velocidade de Clock, RAM e processamento do ESP8266 já atenderam as necessidades do projeto.
Com a necessidade de comunicação entre os dados recebidos pelo Módulo Leitor de RFID para enviar ao servidor sem o uso de fios e visando o melhor custo-benefício entre as tecnologias no mercado tornou-se imprescindível o uso do microcontrolador ESP 8266.
Arquitetura do sistema
Figura 6: Arquitetura do sistema

Fonte: Autores, 2023.
A Arquitetura do sistema é composta por:
- Amostras com Tags RFID
- Tag RFID do usuário (crachá)
- ESP8266 NodeMCU
- O Leitor RFID (Módulo RFID MFRC-522)
- Software para cadastro
- Banco de dados (Firebase)
- Dashboard na nuvem (Tago IO)
Onde a dinâmica do sistema funciona da seguinte forma: cada amostra é adesivada com uma Tag RFID, o software de cadastro cadastrar as amostras e os crachás dos usuários, armazenando essas informações em um banco de dados (Firebase). Um usuário que queira emprestar alguma amostra vai precisar aproximar a amostra do leitor RFID e seu crachá logo em seguida, após o leitor RFID que está conectado ao ESP8266 fazer a leitura das Tags, o ESP8266 vai acessar o banco de dados, para consultar a disponibilidade da amostra e se o usuário tem permissão para fazer esse emprestimo. Se sim o ESP8266 atualiza o banco de dados e também o dashboard na nuvem (Tago IO) contendo os dados da interação, sendo toda a comunicação realizada via Protocolo de comunicação MQTT.
Orçamento
Para a construção do projeto a equipe precisou comprar parte dos componentes, pois alguns já eram de posse da equipe que são os que estam com o preço destacados de vermelho, estão listados na tabela abaixo todos os componentes utilizados no projeto e seus respectivos preços no mercado:
Tabela 4: Orçamento do projeto


Fonte: Autores, 2023
Além dos gastos com os componentes em si, que foram adquiridos depois de pesquisas de mercado visando o melhor custo benefício para a implementação, também foi-se necessário desembolsar os valores de frete.
REQUISITOS DO PROJETO
Requisitos Funcionais
● Amostras em estoque
As amostras no estoque da empresa devem estar portando uma tag RFID para cadastro inicial e identificação posterior.
● Solicitação de amostra
O testador deve fazer a solicitação da amostra que deseja emprestar ou devolver.
● Identificação do usuário e verificação de disponibilidade
O estoquista deve fazer a identificação do funcionário requisitante e a verificação de disponibilidade do item solicitado em caso de empréstimo usando o sistema de leitura.
● Sistema de leitura
Usando um leitor RFID o Sistema de leitura deve fazer a identificação do crachá do funcionário requisitante e do item que está em trânsito de empréstimos ou devolução.
Requisitos Não Funcionais
● Servidor MQTT
Em caso de primeiro cadastro o servidor MQTT deverá criar uma nova instância com o item cadastrado, caso contrário, deverá atualizar o status da instância previamente criada.
● Dashboard
O dashboard deverá ser atualizado mostrando o status dos itens em tempo real.
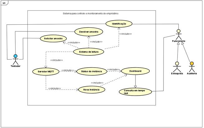
Diagrama de caso de uso
Nesse diagrama de caso de uso podemos visualizar o funcionamento do sistema de leitura integrado aos elementos que são essenciais para o êxito desse projeto. O diagrama apresenta de forma dinâmica o sistema de controle e monitoramento de empréstimos e devoluções de amostras do estoque da empresa usando tags RFID para cadastro e identificação desses itens. Para isso os isso os itens necessários são:
Figura 7: Diagrama de casos de uso.

Fonte: Autores, 2023.
DESENVOLVIMENTO DO PROJETO
A fase de desenvolvimento foi previamente dividida em duas etapas, a primeira foi referente ao desenvolvimento do software do sistema e a segunda ao desenvolvimento do hardware. As duas etapas foram executadas sequencialmente, mas a cada nova implementação no software foi necessário a realização de testes e revisão do esquema elétrico para avaliar as possíveis necessidades de reajustes. O sistema foi nomeado de BMO, que será descrito nos tópicos a seguir.
DESENVOLVIMENTO DO SOFTWARE
No projeto, são utilizadas algumas plataformas de armazenamento/exibição de dados e de programação:
- SW para cadastro (BMO Manager): Para o cadastro dos usuários e das amostras, verificação de algumas estatísticas;
- Google Firebase: Para o armazenamento em nuvem dos dados cadastrados;
- Arduino IDE: Para a programação da lógica do projeto no ESP8266; ● TAGO.IO: Para a exibição dos dados e status relevantes.
Primeiramente, é necessário compreender o fluxo dos dados simplificado do projeto:
Figura 8: Fluxo dos dados.

Fonte: Autores, 2023.
Todas as informações de cadastro e também de status de empréstimo/devolução estão armazenadas na base de dados FireBase para auxiliar na integração com o SW de cadastro. Essas informações posteriormente são lidas e armazenadas no ESP8266 para a correta execução da lógica de programação da plataforma.

Durante o processo de leitura dos dados, são necessárias diversas conversões e manipulação das informações. Na base da dados está padronizado o armazenamento em forma de string única, com os elementos separados por vírgula. Esse tipo de string é convertida, dentro da lógica do código do ESP8266, para Array com posições padrões:

Após a conversão, os dados são armazenados no ESP8266, até que seja necessário copiar novamente (no caso de cadastro de usuário ou amostra). A lógica de saber se houve mudanças é feita utilizando uma variável de controle do tipo inteira, dentro do FireBase (variável “change”, constantemente lida pelo ESP8266). Se caso essa variável for 1, algo foi cadastrado e o ESP8266 copia as informações da base de dados.
Agora na lógica do ESP8266, os nomes, RFIDs e status estão relacionados pelo index da matriz ou estrutura:

No código do ESP8266 foi utilizado a IDE do Arduíno para a programação em C++, na qual a lógica está ilustrada na figura abaixo.
Figura9: Estruturadaprogramação.

Fonte:Autores,2023.
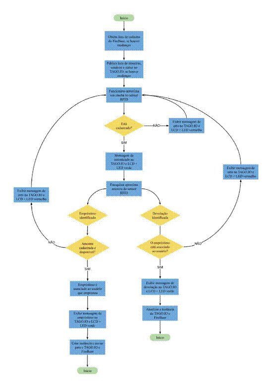
FLUXOGRAMA DO CÓDIGO
O fluxograma do ESP8266, conforme a imagem abaixo, auxilia na compreensão das etapas da lógica do código.

PRINCIPAIS PARTES DO CÓDIGO DO ESP8266
● Parte global (antes do void.setup()):

Nessa etapa inicial do código, é feita a inclusão de todas as bibliotecas, definição de vários parâmetros relacionados ao setup do WLAN, conexão do MQTT, conexão ao FireBase, tópicos que serão utilizados na Dashboard, criação das variáveis string/struct que recebem os dados do banco de dados, algumas variáveis de controle, configuração do sensor RFID e do LCD I2C.
O void.setup()

No void.setup é iniciada a comunicação serial para debug no monitor serial, iniciado o sensor RFID e também o LCD I2C, feita a conexão com o WIFI e FireBase, é definido alguns pinos como saídas (LEDs e Buzzer). Por último, a variável de controle da base de dados “change” é alterada para 1, forçando o ESP8266 a carregar todos os dados do FireBase após ser iniciado pela primeira vez ou após um reinício.
O void.loop()

Nessa primeira etapa do loop, é feita a conexão ao cliente MQTT da dashboard TAGO.IO (essa conexão é constantemente verificada). Logo após conectado, o loop verifica constantemente a variável inteira “change” da base de dados e decide se copia ou não as informações que estão armazenadas na nuvem. Também é verificada constantemente a variável de controle interna “atualizar”, para decidir se atualiza ou não as informações que estão sendo exibidas na dashboard. Após todas essas ações, o código parte para a verificação e a execução da lógica de autenticação, empréstimo e devolução.
● Lógica de autenticação

No código, há uma variável global do tipo bool “isFuncionarioAuthenticated”, por padrão o seu valor é false. Na lógica de autenticação ele verifica essa variável e sabe ou não se algum funcionário está autenticado no momento. Se caso um funcionário cadastrado não estiver autenticado aproximar seu crachá ao sensor RFID, o mesmo é autenticado e passa a ser identificado pelo código pelo seu índice na matriz correspondente. Após a autenticação for concluída, o código parte para a lógica de empréstimo ou devolução de amostra.
● Lógica de empréstimo

Na lógica de empréstimo, primeiramente o código verifica se a amostra aproximada está cadastrada e também não está emprestada. Se essas duas condições estiverem corretas, o empréstimo é concluído e associado ao usuário que emprestou a amostra. Todas as informações do empréstimo são exibidas na dashboard/LCD e atualizadas na base de dados.
● Lógica de devolução

Para a lógica de devolução, primeiramente é verificado se a amostra está emprestada (portanto é uma devolução). Após isso, o código verifica se a amostra está associada ao usuário que está tentando devolver (ou se quem está tentando devolver é um admin). Se as duas condições forem satisfeitas, a devolução é bem sucedida e os dados da interação são exibidos na dashboard e no LCD.
DASHBOARD NO TAGO.IO
Para a exibição dos dados na dashboard, foi utilizado a função Action -> Insert to a Device Bucket no TAGO.IO. Posteriormente foram definidos os tópicos em que as informações seriam recebidas. Para o correto envio dos dados para a dashboard, foi padronizado, no código do ESP8266, mandar em pacotes JSON para que seja mais fácil manipular os dados na plataforma. Na dashboard foram utilizadas tabelas e gráficos que contém todas as informações relevantes das interações.


PRINCIPAIS PARTES DO CÓDIGO DO SOFTWARE PARA CADASTRO
O software de cadastro, BMO Manager, foi desenvolvido com o intuito de possibilitar o cadastro de novas amostras ou funcionários de maneira rápida e simples, sem a necessidade do processo ser manualmente e direto no banco de dados (Firebase). A hospedagem dos dados no Firebase permite que o BMO Manager e o ESP8266 se comuniquem mesmo que sejam desenvolvidos em linguagens de programação diferentes. A vantagem além da simplicidade e rapidez, é que não será necessário embutir no hardware novos componentes apenas para a função de cadastro de usuários.
Como na base da dados está padronizado o armazenamento em forma de string única, com os elementos separados por vírgula, o software terá que trabalhar obedecendo esse formato. Muito semelhante ao implementado no ESP8266, irá ocorrer a conversão das strings únicas em listas para cada tipo de informação, usando a vírgula como separador de elementos. De tal maneira que o número de indexação é o correlacionador das listas para cada amostra ou funcionário, ou seja, o funcionário presente na posição 2 terá todas as suas informações relacionadas pelo sua posição em todas as outras listas. O código do funcionamento do BMO Manager está referenciado nos anexos deste trabalho, de modo que possa se analisar cada linha de código.

● Listagem de amostras e funcionários
Após uma conexão bem sucedida, o programa inicia uma atualização e listagem de dados, e a cada 5 segundos contados a partir da última atualização. Após carregar todos os strings e converter para os tipos específicos, o BMO Manager fará a listagem na tela do software de todos os funcionários e amostras presentes. Além dos nomes, também serão listados os códigos de identificação RFID, os status de cada amostra (disponível ou retirada), o acesso do funcionário (Administrador ou Funcionário), a quantidade de amostra por funcionário e o funcionário que cada amostra que foi retirada estiver.

Também são exibidos dados de estatísticas referente ao processo de carregamento de dados e em relação aos próprios dados, como percentuais de amostras emprestadas a cada ciclo de verificação. De tal forma que o administrador também pode ver visualizar em tempo real as mudanças nos dados do Firebase logo após o cadastro.

● Novo funcionário ou nova amostra
Para realizar a adição de uma nova amostra ou um novo funcionário, há presente na interface as seções para informar os parâmetros necessários e efetivar o cadastro. É necessário fornecer todas as informações solicitadas, caso contrário o BMO Manager não irá finalizar o procedimento.

● Verificação completa de amostras
O software também faz uma verificação completa de cada amostra para o usuário do software ter uma visualização completa e detalhada da situação particular. É necessário que forneça o nome ou o RFID para a identificação no banco de dados.

DESENVOLVIMENTO HARDWARE
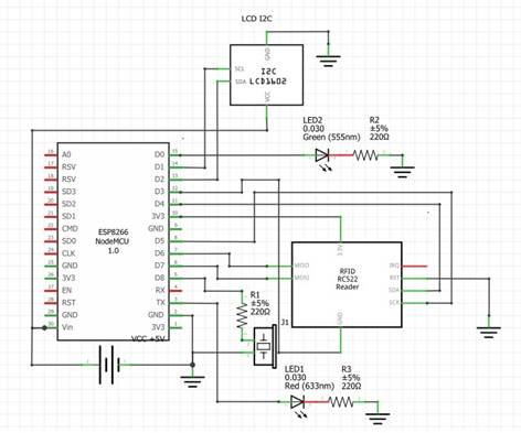
Na fase de desenvolvimento do hardware foi projetado o esquema elétrico do sistema. Buscando um sistema mais interativo e visual, foram adicionados elementos sinalizadores para melhor experiência do usuário. Desta forma, o display LCD informará a ação que o funcionário deverá executar, e a cada interação um sinal sonoro (buzzer) e visual (leds) serão emitidos. Observe a seguir o circuito elétrico do projeto.
Figura 10: Circuito elétrico do sistema BMO projetado no software Fritzing

Fonte: Autores.
Figura 11: Visualização do sistema BMO no software Fritzing.

Para a montagem do protótipo final, utilizamos a tecnologia de impressão 3D para modelar o gabinete de componentes eletrônicos. No estágio de modelagem e a impressão 3D do projeto BMO foi realizada uma parceria com o Grupo de Estudos Aplicados à Robótica – GEAR, da Universidade do Estado do Amazonas.
O BMO foi projetado no software Inventor que permite a criação de protótipos virtuais tridimensionais, além da compatibilidade com impressoras 3D, observe abaixo o primeiro modelo 3D do projeto:
Figura 12: Modelagem 3D do protótipo BMO no software Inventor.

Fonte: GEAR, 2023.
Montagem do protótipo
Após a finalização da impressão 3D foi iniciada a fase de montagem do protótipo, a seguir imagens do projeto BMO montado.
Figura 13: Sistema BMO montado e em funcionamento.


Fonte: Autores (2023)
TESTE DE FUNCIONAMENTO
A fase de testes do software é de suma importância para verificar se o sistema atende os requisitos propostos. O método de testes abordado foi de identificação dos cenários de usos e consequentemente a validação das funções do sistema. Desta forma será possível identificar falhas na lógica de programação e corrigi-las a tempo do prazo de entrega do projeto.
Cenários de testes do sistema
Para iniciar o processo de empréstimo ou devolução de amostras o funcionário deverá se identificar com o crachá da empresa, cada tag RFID com tem um “código” que deverá constar no banco de dados, o sistema BMO deverá analisar se aquele funcionário estará autorizado ou não a emprestar produtos do inventário da empresa. Portanto, foram realizados alguns testes funcionais no sistema para verificar esses cenários de uso.
Caso 1: Funcionário não autorizado.
Será emitido um sinal sonoro e visual (luz vermelha) e o sistema informará o acesso não autorizado. Desta forma, o processo de empréstimo ou devolução só será realizado por funcionários autorizados pela empresa.
Caso 2: Funcionário autorizado
Após a autenticação bem-sucedida do funcionário, será emitido um sinal sonoro e visual (luz verde) e o processo de empréstimo ou devolução será iniciado. Para esse fim basta realizar a leitura das tags RFID no leitor RFID, automaticamente os dados serão enviados para o dashboard na plataforma Tago.io, onde poderá ser visualizado pelos funcionários responsáveis.
Caso 3: Devolução de amostras
As amostras apenas poderão ser devolvidas pelo colaborador que as emprestou, caso um usuário diferente tente realizar a devolução o sistema BMO informar que o usuário não está autorizado.
Caso 4: Relatório das movimentações de amostras
O sistema BMO deixa registrado o último usuário que utilizou determinada amostra.
Essa informação é importante para fins de auditoria de eletrônicos que foram danificados.
Caso 5: Relatório em tempo real do inventário
Por meio do dashboard na plataforma Tago.IO e no Software BMO manager é possível verificar a situação do inventário em tempo real, ou seja, o percentual de amostras em estoque e emprestadas. Este é outro recurso importante para fins de auditoria e monitoramento do inventário.
Caso 6: Cadastro de novas Tags
Quando novos produtos chegarem ao inventário será possível cadastrar novas tags RFID através do software BMO manager. Esse mesmo cenário é aplicável quando novos funcionários são autorizados a utilizar os eletrônicos do inventário.
RESULTADO E DISCUSSÕES
Primeiramente, concluiu-se com sucesso o desenvolvimento do hardware e do software que utilizando a tecnologia RFID oferece um sistema confiável para o gerenciamento das amostras. Que garante a acuracidade do inventário. Com isso o maior objetivo desse projeto foi atingido, como resultados esperados alcançados temos:
- Controle por RFID de empréstimos e devolução de amostras utilizando o microcontrolador ESP.
- Desenvolvimento de um dashboard para acesso remoto às informações.
- Sistema que mostre a localização exata que a amostra deve ser armazenada.
As maiores dificuldades encontradas foram na criação dos códigos, utilização de bibliotecas e fazer a comunicação de forma eficiente entre o dispositivo, banco de dados e software. O que necessitou de um conhecimento mais aprofundado em Banco de dados e linguagem de programação C#. Porém, essas dificuldades foram superadas e o projeto foi concluído.
TRABALHOS FUTUROS
Durante o processo de pesquisa e desenvolvimento desse projeto, foi notado que existe possibilidade para futuras melhorias e abaixo destacamos algumas delas:
- Utilização de leitores RFID mais robustos, que tenham a capacidade de fazer a leitura de múltiplas etiquetas simultaneamente.
- Aperfeiçoamento do dashboard, utilizando uma plataforma mais completa e alimentar esse dashboard com mais dados.
- Melhorar o software implementado a possibilidade do usuários fazer reservas de amostras, para assim que a amostra estiver disponível ele seja notificado.
- Delimitar um tempo de empréstimo das amostras, e em casos de vencimento do prazo os funcionários serão notificados.
CONCLUSÃO
O desenvolvimento do presente trabalho apresentou o BMO, um sistema que utiliza a tecnologia RFID, elaborado para o controle e gestão do uso de amostras de testes, além de prevenção de perdas no almoxarifado de uma empresa. A utilização da identificação por radiofrequência tem se consolidado nos últimos anos, por apresentar alto grau de dinamismo no processo de aquisição de informação, sem impor grandes barreiras à entrada de dados, o RFID constitui-se em uma grande oportunidade nas mais diversas áreas assegurando eficiência e eficácia.
A comprovação do sistema foi verificada por meio da realização de testes. Para a realização dos testes foram feitas primeiramente os testes no software de cadastro das amostras e dos usuários, após os cadastros foram feitas as leituras das etiquetas (amostras) e dos crachás (usuários) utilizando o protótipo montado e aferindo o envio dos dados para o banco de dados (Firebase), permitindo validar a comunicação entre o ESP8266 e o banco de dados, e permitindo também validar a comunicação com o dashboard (Tago IO) com a verificação da publicação e atualização dos dados no dashboard.
Podemos concluir que o propósito do sistema desenvolvido BMO contribui para uma organização, por meio do agrupamento de dados relacionados aos usuários, amostras e tipos de dados (entrada ou saída), viabilizando um melhor controle e gerenciamento das informações consideradas essenciais para o controle de amostras no almoxarifado estudado.
REFERÊNCIAS
CHAGAS, João Marcos A. N.; PIMENTEL, Julia S.; Aplicação de Tecnologia Smart Card e RFID no Ambiente Universitário. Rio de Janeiro. 2017.
DE SOUSA, Fabio Guimaraes: Módulo RFID RC522 Com Arduino. Mundo Projetado, 2021. Disponível em: <https://mundoprojetado.com.br/modulo-rfid-rc522/>, acesso em 5 de agosto 2023.
GRUMOVSKI, Dieison:SISTEMA DE GERENCIAMENTO DE DADOS COLETADOS PELA TECNOLOGIA RFID. E-Tech : Tecnologias para Competitividade Industrial, Florianópolis, v. 2, n. 2, p. 14-37, 2º. Sem., 2009.
MARQUES, Jemerson: Conhecendo ESP8266, Especificações e comparações com ESP32 e Arduino. FVM Learning, 2018. Disponível em: <https://www.fvml.com.br/2018/12/conhecendo-esp8266-especificacoes-e.html>. acesso em 1 de agosto 2023.
MOISÉS, José: O QUE É ESP8266 – A FAMÍLIA ESP E O NODEMCU. Portal Vida de Silício, 2017. Disponível em: <https://portal.vidadesilicio.com.br/o-que-esp8266-nodemcu/> . acesso em 5 de agosto 2023.
OLIVEIRA, Euler: Conhecendo o NodeMCU-32S ESP32. Blog Master Walker Shop, 2017. Disponível em:<https://blogmasterwalkershop.com.br/embarcados/esp32/conhecendo-o-nodemcu-32s-esp32 >. acesso em 5 de agosto 2023.
PEIXOTO, João Alvarez: ESP8266 NodeMCU: do pisca led à internet das coisas. ISBN: 978-65-86105-23-0, 1. ed. 2021.
SANTINI, Arthur Gambin. RFID: Conceitos, Aplicabilidade e Impactos. 1.ed. Rio de Janeiro: Ciência Moderna Ltda, 2008. V.1, 04p.
TOTVS, Equipe: O que é RFID, como funciona, importância, tipos, como usar e mais. Totvs, 2022. Disponível em: <https://www.totvs.com/blog/gestao-industrial/rfid/>. acesso em 1 de agosto 2023.
¹ Acadêmico, da UEA no curso de Engenharia Eletrônica; dras.ele19@uea.edu.br
² Acadêmico, da UEA no curso de Engenharia Eletrônica; dhra.ele20@uea.edu.br
³ Acadêmica, da UEA no curso de Engenharia Eletrônica; igss.tai@uea.edu.br
4 Acadêmico, da UEA no curso de Engenharia Eletrônica; kaada.ele20@uea.edu.br
5 Acadêmica, da UEA no curso de Engenharia Eletrônica; vdsa.ele20@uea.edu.br
6 Orientador, Dr. em Engenharia de Controle e Automação; mpostigo@uea.edu.br
