PROCESS MANAGEMENT WITH BPM AND QUALITY TOOLS: A CASE STUDY IN A FEDERAL EDUCATIONAL INSTITUTION
REGISTRO DOI: 10.69849/revistaft/cl10202509171451
Rodrigo dos Santos Teixeira¹
Sérgio Luiz Braga França²
Resumo
A Administração Pública Federal vem passando por transformações profundas ao longo dos anos decorrentes de reformas administrativas, que visam transformar o aparelho do Estado, em uma administração moderna, voltada para a eficiência e com foco em resultados, alinhadas às práticas da New Public Management (NPM). Tais transformações, têm exigido, que as Instituições públicas de ensino estejam em constante processo de aperfeiçoamento, não apenas na área de ensino, mas também na área de suporte, a fim de alcançar práticas modernas de gestão. Neste contexto, este artigo propõe um modelo de Gestão de Processos para a administração de ensino, fundamentado nos princípios do Business Process Management (BPM) e nas Ferramentas da Qualidade, aplicado ao CEFET/RJ. A investigação parte de uma Revisão Sistemática da Literatura (RSL) sobre Gestão da Qualidade e Gestão de Processos, complementada por pesquisa de campo na instituição. O estudo identifica processos críticos, especialmente na área operacional, e desenvolve uma modelagem voltada à melhoria contínua, à eficiência e à padronização das rotinas administrativas. Espera-se que o modelo proposto otimize recursos, fortaleça a tomada de decisão e sirva de referência para outras áreas da organização.
Palavras-chave: Gestão por Processos. BPM. Ferramentas da Qualidade.
ABSTRACT
The Federal Public Administration has undergone profound transformations over the years, resulting from administrative reforms aimed at transforming the State apparatus into a modern, efficiency-driven, results-oriented administration aligned with New Public Management (NPM) practices. These transformations have required public educational institutions to constantly improve, not only in the teaching area but also in the support area, in order to adopt modern management practices. In this context, this article proposes a Process Management model for educational administration, based on the principles of Business Process Management (BPM) and Quality Tools, applied to CEFET/RJ. The research is based on a Systematic Literature Review (SLR) on Quality Management and Process Management, complemented by field research at the institution. The study identifies critical processes, especially in the operational area, and develops a model focused on continuous improvement, efficiency, and standardization of administrative routines. The proposed model is expected to optimize resources, strengthen decision-making and serve as a reference for other areas of the organization.
Keywords: Process Management. BPM. Quality tools.
1. INTRODUÇÃO
A administração pública tem, ao longo das últimas décadas, experimentado significativas transformações em direção a um modelo gerencial, cujo propósito central é a busca pela eficiência e pela qualidade na prestação de serviços ao cidadão. Apesar dos avanços, persistem lacunas que dificultam a modernização institucional e comprometem a elevação do desempenho organizacional. Nesse sentido, a Organização das Nações Unidas (ONU) enfatiza que a reinvenção da administração pública constitui requisito essencial para o fortalecimento de instituições eficazes, transparentes e orientadas para resultados.
Segundo Baschung (2023), a implementação bem-sucedida de sistemas de gestão da qualidade na administração pública está intrinsecamente ligada a diversas condições, incluindo o comprometimento, a estrutura organizacional e a atitude dos envolvidos. Não obstante as reformas administrativas tenham enfrentado os desafios de superar o modelo burocrático, a fim de buscar remediar falhas administrativas e aprimorar a capacidade pública. É possível perceber muitas lacunas que ainda permeiam o aparelho administrativo atualmente.
Embora a literatura especializada reconheça que a gestão de processos organizacionais tenha emergido inicialmente no setor privado, observa-se um crescente interesse e aplicação dessa abordagem no âmbito da administração pública. Contudo, ainda se identifica uma lacuna pouco explorada no que se refere ao uso do Business Process Management (BPM) em instituições de ensino. A complexidade das rotinas administrativas e processuais presentes dentro das organizações públicas, tem sido um grande desafio, que exige uma gestão moderna, eficiente e voltada às necessidades do cidadão. No entanto, como destacam Takagi et al. (2024), gerir o sucesso em projetos de BPM no setor público exige mais do que a simples execução de tarefas planejadas, é necessário definir critérios claros e fatores que impulsionem o sucesso desde a fase de concepção até a conclusão do projeto. Isso reforça a relevância de se adotar práticas que contemplem tanto a eficiência operacional quanto o acompanhamento contínuo dos resultados. Nesse contexto, este estudo propõe a aplicação de princípios de gestão por processos, aliada a ferramentas de qualidade, com vistas a promover a otimização do fluxo de atividades, a mitigação de falhas e a melhoria contínua.
A modernização da administração pública demanda a adoção de modelos de gestão capazes de conciliar eficiência, transparência e foco no cidadão. O BPM, ao alinhar os objetivos institucionais às necessidades dos usuários, oferece um processo sistemático de mapeamento, análise, redesenho, execução e monitoramento, favorecendo a eficiência operacional e a governança. Quando associado a ferramentas de qualidade, como o ciclo PDCA, o diagrama de causa e efeito, a análise de Pareto, o método 5W2H e a matriz GUT, esse modelo possibilita identificar falhas, mensurar desempenhos e implementar ações corretivas eficazes.
Este estudo concentra-se no Centro Federal de Ensino Celso Suckow da Fonseca (CEFET/RJ), tendo como questão central: “Como aprimorar as rotinas administrativas e os fluxos processuais no CEFET/RJ à luz dos princípios do BPM e das ferramentas de qualidade?”. A pesquisa delimita-se ao setor financeiro da instituição, especificamente ao processo que se inicia no faturamento de notas fiscais e se encerra no recolhimento de impostos, considerado de alto risco operacional. A escolha de um processo de elevado risco operacional, cuja otimização impacta diretamente a conformidade e a sustentabilidade financeira da instituição, permite a validação robusta do modelo de gestão de processos (BPM) e das ferramentas de qualidade propostas. O sucesso da modelagem e otimização nesse processo específico poderá servir como um referencial interno e um catalisador para a disseminação de uma cultura orientada a processos em todo o Órgão.
A figura 1 apresenta os principais riscos mapeados na instituição em 2024, evidenciando que aproximadamente 77,4% estão relacionados a problemas operacionais, o que reforça a relevância deste estudo, que busca propor soluções práticas e aplicáveis ao contexto do setor público.
Figura 1 – Tipologia de Riscos mapeados

Fonte: Relatório de Gestão 2024 CEFET/RJ
O objetivo deste estudo é, portanto, propor um modelo de gestão por processos aplicável ao contexto de instituições de ensino, fundamentado nos princípios do BPM e no uso de ferramentas da qualidade. Espera-se que a experiência e as boas práticas advindas desta aplicação específica funcionem como um referencial metodológico para a replicação e adaptação do modelo em outras rotinas administrativas, contribuindo para a disseminação de uma cultura de gestão orientada a processos no âmbito institucional.
2. FUNDAMENTAÇÃO TEÓRICA
2.1 Gestão de processos na administração pública
O Ministério de Gestão e da Inovação em Serviços Públicos (2024), define o Gerenciamento de Processos de Negócio (Business Process Management – BPM) como “uma disciplina ampla que busca analisar, desenhar, implementar, gerenciar desempenho, transformar e estabelecer a governança de processos, para atingir resultados consistentes com as metas estratégicas da organização”. Segundo o Guia Prático de Gestão de Processos (MGI, 2024, p. 5), a gestão de processos contribui para que as organizações compreendam seus fluxos de trabalho, identifiquem áreas passíveis de aprimoramento e descubram oportunidades para elevar a eficiência, reduzir custos, minimizar desperdícios, otimizar a alocação de recursos humanos e implementar automações. Em um cenário marcado por transformações contínuas, a capacidade de adaptação ágil e eficiente torna-se crucial para o sucesso organizacional. “A gestão de processos no serviço público tem ganhado destaque como uma alternativa para melhorar o desempenho dos serviços prestados, atendendo à demanda por maior transparência e agilidade” (ORVIEDO & JULIATTO, 2021, p. 2).
O autor ressalta que, além de promover ganhos em eficiência por meio da adoção de práticas mais modernas, a gestão de processos contribui para o fortalecimento do princípio da transparência, aspecto essencial das boas práticas de governança nas instituições públicas.
A adoção da gestão de processos no setor público tem sido utilizada como estratégia de modernização administrativa. Klein et al. (2022), a gestão de processos tem sido adotada por instituições públicas como um modelo para alcançar eficácia, pois promove maior agilidade, integração e flexibilidade organizacional. Dentro dessa perspectiva, a gestão de processos surge como uma metodologia flexível e altamente aplicável ao contexto público, direcionando as atividades organizacionais para a busca incessante por aperfeiçoamento, excelência e rapidez operacional. Dessa forma, Silva (2019) corrobora a pertinência de implementar modelos de gestão de processos na administração de ensino, reconhecendo sua capacidade de gerar melhorias substanciais na agilidade e na qualidade dos serviços oferecidos.
2.2 BPM – Business Process Management
De acordo com Gudelj (2021) a gestão por processos, também conhecida como Business Process Management (BPM), refere-se a uma coleção de métodos, técnicas e ferramentas usadas para o design, execução, controle e análise de processos de negócio. É um conceito mais amplo do que apenas modelar e mudar processos de negócio. A ideia principal do BPM é desenvolver processos de negócio removendo atividades que não agregam valor e melhorando o fluxo de processos nas diversas funções organizacionais.. No setor público, a adoção de BPM representa uma oportunidade para modernizar a administração, aumentar a transparência e otimizar o uso de recursos públicos. O uso de BPM em instituições públicas é importante para a melhoria do desempenho e o aumento da qualidade dos serviços (Santos et al., 2025).
Segundo Chandra e Mahendrawathi (2024), a aplicação do BPM nas organizações públicas visa aumentar a eficiência e a eficácia dos processos, sendo indispensável adotar uma perspectiva holística que contemple não apenas os aspectos técnicos, mas também os fatores humanos e culturais envolvidos. Nesse sentido, a Cultura BPM (BPMC) é destacada como elemento essencial para fomentar um ambiente organizacional colaborativo, favorecendo o engajamento dos membros da instituição e, consequentemente, promovendo o aprimoramento contínuo dos processos. Benraad et al. (2022) reforçam essa visão ao destacarem que uma cultura organizacional que apoia o BPM — caracterizada por valores como orientação ao cliente, excelência, responsabilidade e trabalho em equipe — exerce influência direta na orientação dos indivíduos e no grau de conformidade dos processos nas organizações.
Para LOPES (2022), “as novas formas de gestão de processos alinhadas com a gestão da qualidade possibilitam a simplificação dos procedimentos, uma maior eficiência na utilização dos recursos e a prestação de serviços de qualidade” (p. 4). Ainda de acordo com a autora, seus estudos evidenciaram que o modelo Business Process Management (BPM) na área da Contratação Pública, mais especificamente na elaboração de compras públicas evidenciou uma melhoria na agilidade e na qualidade do serviço público, com ganhos para a transparência e a satisfação dos utilizadores. Deste modo, é possível salientar a contribuição da gestão de processos para otimizar recursos, evitar desperdícios e retrabalho no âmbito público. De modo semelhante, Ramos et al. (2022) destaca que no contexto da administração pública, o BPM contribui para a racionalização de processos, a redução da burocracia e a melhoria da prestação de serviços aos cidadãos.
As motivações organizacionais para adoção do BPM são cruciais para o sucesso de sua implementação, principalmente em contextos de transformação digital, pois orientam os objetivos, atividades e os benefícios esperados (Gabryelczyk et al., 2024). A gestão por processos no setor público exige não apenas modelagem eficiente, mas também mecanismos eficazes de acompanhamento. Como Lima (2023) argumenta, a prática da medição de desempenho deve ser concebida como etapa inicial de qualquer processo gerencial, pois ela subsidia o processo decisório e o planejamento estratégico.
Historicamente, o Gerenciamento de Processos de Negócios (BPM) tem sido um catalisador fundamental para a otimização e o aumento da eficiência operacional nas organizações (Szelągowski; Berniak-Woźny, 2022). Os autores ressaltam o papel central e duradouro do BPM como uma ferramenta essencial para aprimorar o desempenho organizacional. Além disso, eles destacam a capacidade intrínseca do BPM de aprimorar continuamente o fluxo de trabalho e a alocação de recursos, resultando em um desempenho organizacional superior. Ao longo do tempo, a aplicação sistemática dos princípios do BPM permite que as instituições se adaptem às dinâmicas do mercado e às exigências internas, solidificando sua posição como uma disciplina essencial para o alcance de metas estratégicas e a promoção de uma cultura de excelência.
Segundo a ABPMP BPM CBOK (2013), que é um guia de referência mundial em gerenciamento de processos e negócios, o BPM é uma disciplina que transforma a gestão tradicional do fluxo de trabalho nas organizações. Ele representa uma mudança radical ao otimizar a agilidade, a inovação e as relações com clientes, fornecedores e colaboradores. Através de suas técnicas e abordagens, o BPM eleva o suporte às operações de negócio e oferece uma nova capacidade de monitorar e avaliar o desempenho em todos os níveis da organização. Para quem adota essas ferramentas, a atuação profissional passa a incorporar novas perspectivas, baseadas em mudanças rápidas e interativas, bem como novas maneiras de encarar a efetividade dos processos de negócio.
Fortes e Norato (2025) destacam o modelo BPM como uma abordagem de gestão que utiliza uma visão holística para sistematizar e otimizar fluxos e procedimentos. Assim, possibilita a visualização e compreensão dos processos por meio de modelagem (AS-IS), o que permite identificar as pessoas e os setores envolvidos, as atividades executadas, os pontos de decisão e a dinâmica dos fluxos. No campo da administração pública, o BPM possibilita a capacidade de gerenciar o trabalho, adaptando dinamicamente as etapas de um processo de acordo com a conscientização e a compreensão do conteúdo, dados e eventos dos negócios que se comunicam (Nacife et al. 2022). De acordo com os autores, em uma análise infométrica em relação à disciplina BPM aplicada no contexto da administração pública, evidenciou-se um crescimento nos termos “Business Process Management” ou BPM e “public service” ou “public administration” ao longo dos dez anos analisados, de 2010 a 2021.. Isso indica uma tendência crescente em publicações acadêmicas e científicas que se concentram na aplicação dos princípios de BPM no contexto da administração pública.
O conceito de BPM revela-se alinhado à Administração Pública Gerencial (APG), uma vez que ambas as abordagens buscam promover maior eficiência organizacional, ao mesmo tempo em que visam ofertar serviços públicos de forma eficaz e com qualidade (Costa; Rodrigues; Morais, 2024). De acordo com os autores, este alinhamento entre BPM e Administração Pública Gerencial, evidencia que a gestão por processos não é apenas uma prática voltada ao setor privado, mas também um recurso estratégico para o setor público. Essa convergência reforça a necessidade de modernização da administração, com foco em resultados, eficiência e qualidade dos serviços prestados ao cidadão, em consonância com os princípios constitucionais de economicidade e efetividade.
2.3 Reengenharia de processos
A Reengenharia de Processos (Business Process Reengineering – BPR) configura-se como uma abordagem estratégica voltada para a transformação profunda e disruptiva das operações organizacionais, visando ganhos substanciais de desempenho (Renna e Colonnese, 2025). De acordo com os autores, quando os processos existentes apresentam alto nível de ineficiência, e simples mudanças incrementais não são suficientes, é necessário rever todo processo. Conforme salientam Renna e Colonnese (2025), no âmbito do ensino superior, essa metodologia revela-se particularmente eficaz na superação de entraves burocráticos, promovendo maior agilidade institucional.
Liu et al. (2025) definem a Reengenharia de Processos como uma prática que envolve a análise e reestruturação profunda dos processos centrais das organizações, com o objetivo de alcançar melhorias significativas no desempenho, especialmente em termos de custos, qualidade, serviços e satisfação do público. Segundo os autores, desde a década de 1980, vários governos, como os dos Estados Unidos e Reino Unido, passaram a adotar a reengenharia de processos como uma estratégia para enfrentar os desafios da competição global e aumentar a eficiência administrativa. Segundo os autores, embora a reengenharia de processos se concentre em mudanças radicais, buscando transformações profundas e rápidas, sua aplicação no setor público enfrenta limitações significativas, sobretudo pela rigidez burocrática, pela resistência cultural e pelas exigências legais que restringem alterações estruturais.
Nesse contexto, o Business Process Management (BPM) surge como alternativa mais viável, pois privilegia a melhoria contínua, a adaptação incremental e a manutenção da estabilidade institucional, sem deixar de buscar eficiência e qualidade nos serviços.
Figura 2 – Estrutura de Reengenhariaa de Processos de Negócios

Fonte: Renna e Colonnese (2025)
2.4 Ferramentas de qualidade
A literatura de gestão da qualidade tem um consenso de que as práticas de gerenciamento da qualidade são aprimoradas em duas dimensões: práticas essenciais ou “hard” (tecnologicamente e metodologicamente orientadas) e práticas de infraestrutura ou “soft” (orientadas a pessoas e cultura). O uso de ferramentas e técnicas de gestão da qualidade é essencial para a resolução de problemas e a gestão de processos (Stravinskiene e Serafinas, 2020). De acordo com os autores, as organizações não devem encarar o BPM e a gestão da qualidade como disciplinas de gestão separadas com ferramentas diferentes. Segundo eles, a integração do BPM nos sistemas e ferramentas de gestão da qualidade cria as condições para o desenvolvimento de uma organização eficaz e eficiente.
As ferramentas de gestão da qualidade ajudam a identificar problemas e mitigar riscos, possuindo diferentes níveis de complexidade e devendo ser usadas conforme as necessidades específicas. A aplicação correta das ferramentas de qualidade pode impulsionar a eficiência operacional, a qualidade dos produtos ou serviços e, consequentemente, o sucesso da organização (Inácio et al., 2023). De acordo com os autores, a utilização combinada de ferramentas da qualidade pode levar a resultados altamente satisfatórios, como o controle das operações, a excelência em novos níveis e a satisfação do cliente. CLARO et al. (2023) citam que “as ferramentas da qualidade são técnicas amplamente utilizadas para identificar problemas, analisar as causas-raiz e implementar melhorias nos processos organizacionais” (p. 3). Ainda de acordo com os autores, elas fornecem um conjunto estruturado de métodos e abordagens para monitorar, medir e controlar a qualidade, ajudando as empresas a alcançarem altos padrões de desempenho e aperfeiçoamento contínuo. Evidencia-se que, as ferramentas de qualidade são técnicas e métodos utilizados para identificar, analisar e solucionar problemas, além de promover a melhoria contínua dos processos organizacionais.
2.4.1 Fluxograma
Esta ferramenta auxilia no controle e aprimoramento de processos ao fornecer uma visão clara e estruturada de todas as etapas de uma atividade empresarial. Ele mapeia visualmente o fluxo de atividades, destacando possíveis gargalos ou falhas (Inácio et al. 2023).
De modo semelhante, Oliveira e Lima (2023), descrevem o fluxograma como uma representação visual de todas as etapas de um processo de trabalho, facilitando a compreensão do processo. Além disso, os autores ressaltam que o fluxograma apoia a análise de não conformidades e contribui para a definição de ações corretivas, auxiliando na eliminação das causas dos problemas.
2.4.2 Diagrama de Ishikawa
Também conhecido como diagrama de causa e efeito ou espinha de peixe, é uma ferramenta utilizada para investigar a causa de um problema. Ele se baseia na ideia de que a maioria dos problemas está relacionada a seis categorias principais: mão de obra, máquina, material, método, meio ambiente e medida (Inácio et al., 2023). Claro el al. (2023) descreve o Diagrama como uma ferramenta utilizada para identificar e visualizar as possíveis causas de um problema ou efeito indesejado. O diagrama consiste em um esboço de uma espinha de peixe, onde a cabeça representa o problema a ser investigado e as espinhas são categorias de possíveis causas. Essa ferramenta é valiosa para o gerenciamento de problemas e a melhoria contínua.
SANTOS et al. (2024) cita que o Diagrama “facilita a organizar e estruturar, em escala de importância, causas de um problema e oportunidades de melhoria” (p. 6). Evidencia-se que a ferramenta é destacada como fundamental para a identificação de causas raiz, permitindo a implementação de ações corretivas e preventivas, alinhadas com os princípios da melhoria contínua.
Figura 3 – Exemplo genérico do Diagrama de causa e efeito

Fonte: Medeiros (2004)
2.4.3 5W2H
O 5W2H é uma ferramenta de gestão que tem como objetivo auxiliar na definição e no planejamento de projetos, tarefas ou ações. O termo é um acrônimo em inglês, onde cada letra representa uma pergunta: What (O quê), Why (Por quê), Who (Quem), Where (Onde), When (Quando), How (Como) e How much (Quanto custa). Ao responder a essas perguntas de forma clara e detalhada, é possível obter uma visão abrangente do projeto ou ação (Claro et al., 2023)
Santos et al. (2024) enfatiza que esta ferramenta consiste em um plano de ação detalhado, que atua como uma lista de verificação para definir atividades, prazos e responsáveis. Ela se baseia em sete questões fundamentais: o que será feito (what), por que será feito (why), onde será executado (where), quando será realizado (when), por quem (who) será feito, como (how) e quanto custará (how much).
2.4.4 Diagrama de Pareto
É uma ferramenta gráfica que ajuda a identificar e priorizar os problemas ou as causas que contribuem para a maior parte dos efeitos negativos. Ele é amplamente usado na gestão da qualidade para a resolução de problemas, e se baseia no princípio de que a maioria dos efeitos é causada por um pequeno número de causas (Inácio et al.,2023). É baseado no princípio conhecido como “regra 80/20” e consiste em um gráfico de barras que apresenta as causas ou problemas em ordem decrescente de importância (Claro et al., 2023). O propósito é evidenciar a relevância de cada etapa de um processo, a fim de identificar a raiz de um problema, selecionar o ponto de partida mais adequado para uma solução e, por fim, monitorar os resultados alcançados.
2.4.5 Matriz GUT
Uma ferramenta para priorizar problemas com base em três critérios: Gravidade, Urgência e Tendência. A gravidade avalia o impacto do problema, a urgência se refere ao prazo para resolvê-lo e a tendência se refere à sua evolução ao longo do tempo (Inácio et al., 2023). Santos et al. (2024) descreve a ferramenta como uma técnica que busca priorizar tarefas e problemas, a partir de medidas como gravidade, urgência e tendência.
“A matriz GUT é construída em forma de tabela, onde cada problema é listado em uma linha e os critérios de Gravidade, Urgência e Tendência são respeitados para cada problema” (INÁCIO et al., 2023, p. 7). Segundo Inácio et al. (2023), a matriz GUT permite avaliar e priorizar problemas com base nos critérios de gravidade, urgência e tendência, sendo utilizada como um instrumento prático na tomada de decisões organizacionais.
Figura 4 – Conceito dos Fatores Avaliativos da Matriz GUT

Fonte: adaptado de BRASIL (2013, p. 35)
3. METODOLOGIA
O presente estudo adotou o estudo de caso como delineamento metodológico principal, uma vez que se propõe a investigar, em profundidade, um fenômeno contemporâneo, a gestão de processos e a aplicação de um modelo fundamentado em BPM e Ferramentas da Qualidade em seu contexto real: a Instituição Federal de Ensino, CEFET/RJ. Essa escolha se justifica pela necessidade de uma compreensão detalhada e contextualizada da realidade administrativa da instituição, permitindo identificar as especificidades que influenciarão a proposição de um modelo de gestão de processos. O estudo de caso facilita a exploração aprofundada das nuances organizacionais, culturais e operacionais, fundamentais para o desenvolvimento de uma solução aplicável e eficaz.
“Este método possibilita uma aproximação da realidade muito maior do que as tradicionais aulas expositivas e leituras. Sem contar que sua eficácia tem sido verificada em pesquisas no campo da Psicologia da Aprendizagem” (GIL, 2023, p. 2). O que o torna especialmente útil para compreender a complexidade das situações organizacionais.
A coleta de dados foi realizada através de uma Revisão Sistemática da Literatura (RSL). Galvão e Ricarte (2020) asseveram que a revisão sistemática da literatura é uma modalidade de pesquisa que difere da revisão de literatura comum, pois segue protocolos rigorosos para organizar e dar sentido a um grande volume de documentos. Segundo os autores, a elaboração de uma revisão de literatura contribui significativamente para a pesquisa acadêmica ao prevenir a redundância de estudos já existentes, bem como ao possibilitar a reutilização e adaptação de investigações prévias em distintas dimensões e cenários.
De acordo com Marconi e Lakatos (2017), a coleta de dados requer um planejamento cuidadoso e que deve ocorrer de maneira sistemática, com técnicas adequadas ao tipo de estudo.
A busca por informações foi prioritariamente direcionada a bases de dados eletrônicas especializadas, reconhecidas pela sua abrangência e relevância no campo de estudo. A eficácia dessa busca dependeu diretamente da formulação de estratégias de pesquisa precisas, que incluíram a aplicação criteriosa de operadores booleanos. Portanto, esta etapa detalha o processo de coleta, a partir das bases consultadas, e a definição dos operadores booleanos utilizados e suas funções na otimização da recuperação de dados, além dos critérios de seleção e extração das informações.
A Revisão Sistemática (RS) é uma técnica de pesquisa por evidências em literatura científica conduzida de maneira formal, seguindo etapas bem definidas, de acordo com um protocolo previamente elaborado. Como são várias as etapas e atividades de uma RS, sua execução é trabalhosa e repetitiva.
Com o objetivo de garantir rigor metodológico e transparência no processo de levantamento e análise das evidências científicas disponíveis, esta pesquisa adotará um protocolo de revisão sistemática da literatura. Este protocolo visa garantir a robustez da pesquisa e evitar viés sobre o tema investigado. Deste modo, a síntese da revisão segue os seguintes procedimentos metodológicos:
Figura 5 – Fluxograma do protocolo da Revisão Sistemática da Literatura

Fonte: elaborado pelo autor (2025)
A estrutura da pesquisa partiu da delimitação da questão da pesquisa, o que permitiu definir o objetivo do estudo, que representa o resultado a ser alcançado. Para a busca bibliográfica, foram definidas as bases de dados Web of Science, que disponibiliza o acesso a base de dados restritas de fontes indexadas e que garante que as fontes utilizadas estão validadas pela comunidade científica, e o Google Scholar, por ser um motor de busca abrangente que inclui literatura científica em diferentes idiomas e formatos, permitindo identificar estudos relevantes que não se encontram indexados na Web of Science. Embora a base de dados Scopus tenha sido considerada no início desta pesquisa, observou-se uma sobreposição de conteúdos, desta base com a Web of Science; desse modo, optou-se por sua não utilização. Os termos utilizados nos motores de busca, foram as palavras-chave com suas expressões em inglês, combinadas com operadores booleanos. (“Process management” OR “BPM”) AND “Quality tools”. Os critérios de inclusão dos artigos definidos foram de acordo com a relevância da temática, publicações entre 2021 a 2025 e artigos que possuíssem acesso aberto.
Os critérios de exclusão foram relacionados, aos artigos em que os estudos apresentassem baixo ou nenhum alinhamento com os objetivos da pesquisa, e aqueles fora do período delimitado na filtragem.
Figura 6 – Refinamento dos Resultados
| Palavras-chave | “Business process management”, BPM, “quality tools” |
| Anos da publicação | 2021 – 2025 |
| Áreas de pesquisa | Computer science, business economics, engineering, public administration |
| Idiomas | Português e inglês |
Fonte: elaborado pelo o autor (2025)
Após a aplicação dos filtros, foram encontrados 615 artigos na Web of Science e 513 artigos no Google Scholar. Com base nos documentos encontrados, deu início a leitura do resumo, e a partir da aderência sobre o tratamento da pesquisa, foram selecionados para compor o escopo do estudo um total de 28 artigos.
Figura 7 – Fluxograma do processo de seleção e triagem

Fonte: elaborado pelo autor (2025).
Para a triagem, foram considerados apenas artigos relacionados à gestão por processos (BPM) e às ferramentas da qualidade, publicados entre 2021 e 2025, assegurando a pertinência temática e a atualidade dos estudos. Foram incluídas publicações indexadas na Web of Science e no Google Scholar, priorizando aquelas revisadas por pares e de acesso aberto, de forma a garantir qualidade científica, confiabilidade e reprodutibilidade da pesquisa.
Esta revisão sistemática da literatura realizada permitiu a identificação e seleção de um conjunto de artigos científicos considerados mais relevantes e alinhados com os objetivos desta investigação, os quais abordam, de forma direta ou indireta, a aplicação do modelo BPM (Business Process Management) e de ferramentas da qualidade em contextos organizacionais.
Os artigos selecionados apresentam uma diversidade metodológica, incluindo estudos de caso, revisões bibliográficas, pesquisas qualitativas e quantitativas, o que enriquece a compreensão dos diferentes modos de aplicação do BPM e das ferramentas da qualidade. Em comum, os estudos revelam a importância da gestão por processos como instrumento de melhoria da eficiência, da comunicação interna e da qualidade em diversas áreas do setor público.
A análise desses artigos contribui significativamente para o embasamento teórico do presente trabalho, ao fornecer evidências empíricas e práticas de implementação de BPM. Os resultados dessa seleção serão apresentados e discutidos no Estudo de Caso, de modo a relacionar a literatura com o contexto prático da instituição investigada.
4. ESTUDO DE CASO
No estudo de caso desenvolvido, o foco recaiu sobre o processo financeiro da Instituição objeto deste estudo, classificado como crítico em função do elevado risco operacional. O diagnóstico inicial revelou a ausência de padronização nos prazos para emissão de notas fiscais, falhas recorrentes na conferência de documentações trabalhistas e inconsistências em documentos de ateste, fatores que comprometiam a conformidade e ocasionavam atrasos nos pagamentos e no recolhimento de impostos. Com base nos princípios do Business Process Management (BPM) e em ferramentas da qualidade, foi proposto um redesenho do fluxo, incluindo prazos definidos para envio de notas fiscais, uso de checklists e maior integração entre etapas, visando padronizar rotinas, aumentar a eficiência e fortalecer a transparência institucional.
De forma a fundamentar a análise prática, apresenta-se o Quadro 1, que sintetiza os principais artigos selecionados na Revisão Sistemática da Literatura. Estes estudos servem como referência para o redesenho do processo analisado nesta investigação.
Quadro 1 – Quadro temático dos artigos selecionados
| Título do Artigo | Autor(es) | Ano | Principais Objetivos e Resultados |
| Motivations to Adopt BPM in View of Digital Transformation | Gabryelczyk, Renata; Sipior, Janice C.; Biernikowicz, Aneta | 2024 | O artigo investiga as motivações organizacionais para a adoção do BPM em contextos de transformação digital, destacando sua importância para o sucesso da implementação. |
| How to improve the assessment of BPM maturity in the era of digital transformations | Szelągowski, Marek; Berniak-Woźny, Justyna | 2022 | Aborda o papel do BPM como ferramenta essencial para otimizar a eficiência operacional, aprimorar continuamente o fluxo de trabalho e a alocação de recursos. |
| Business Process Management Culture in Public Administration and its Impact on Organizational Performance | Kregel, Ingo; Distel, Bettina; Coners, Andre | 2022 | O artigo discute a importância da cultura BPM no setor público para promover a excelência, a responsabilidade e o trabalho em equipe, impactando diretamente no desempenho da organização. |
| The Influence of BPM-supportive culture and individual process orientation on process conformance | Benraad, Minou et al. | 2022 | O estudo reforça a visão de que uma cultura organizacional que apoia o BPM influencia diretamente na conformidade dos processos nas organizações. |
| Toward BPM maturity assessment integrated with BPM implementation and use | Szelągowski, Marek; Sliz, Piotr | 2024 | Aborda a maturidade na gestão de processos e como a sua aplicação sistemática permite que as instituições se adaptem e alcancem metas estratégicas. |
| Conditions for Effective Implementation of Quality Management Systems in Public Administration | Baschung, Lukas | 2023 | O estudo relaciona a implementação bem-sucedida de sistemas de gestão da qualidade na administração pública com condições como o comprometimento e a estrutura organizacional. |
| Study and application of quality tools in a breaker from Minas gerais toir da Cunha | Claro, Julio Cesar; Claro, Pedro; Sanjuliao, Lo-Ruana Karer | 2023 | Os autores citam que as ferramentas da qualidade são técnicas utilizadas para identificar problemas, analisar suas causas-raiz e implementar melhorias nos processos. |
| Basic quality tools: check sheet, laminate, flowchart, Ishikawa diagram, Pareto diagram, GUT matrix and 5W2H | Inácio, L. C. dos R. et al. | 2023 | O estudo detalha diversas ferramentas da qualidade, como o fluxograma, diagrama de Ishikawa, 5W2H, diagrama de Pareto e matriz GUT, e sua aplicação para impulsionar a eficiência operacional. |
| The use of Quality Tools by nursing leaders at a large Brazilian hospital | Santos, Jadson Nilo Pereira et al. | 2024 | Apresenta a importância de ferramentas como o diagrama de Ishikawa para organizar problemas e o 5W2H para criar planos de ação detalhados. |
| The Moderating Role of Organizational Size on Business Process Management Culture of Government Organizations in Indonesia | Chandra, Alvisi Aura; Mahendrawathi, ER | 2024 | O artigo destaca a importância da cultura BPM para fomentar um ambiente organizacional colaborativo e promover o aprimoramento contínuo dos processos em organizações públicas. |
| A Simulação-Driven Business Process Reengineering Framework for Teaching Assignment Optimization in Higher Education—A Case Study of the University of Basilicata | Renna, Paolo; Colonnese, Carla | 2025 | Apresenta a reengenharia de processos como uma abordagem para aprimorar operações em instituições de ensino superior. |
| Exploration of drivers for energy regulatory process reengineering in the digital era: The grounded theory approach | Liu, Jie et al. | 2025 | Define a reengenharia de processos como uma prática para reestruturar processos centrais e alcançar melhorias significativas em termos de custos, qualidade e serviços. |
| Setup Time Reduction of an Automotive Parts Assembly Line Using Lean Tools and Quality Tools | Oliveira, Cátia; Lima, Tânia M. | 2023 | Descreve o fluxograma como uma ferramenta para visualizar todas as etapas de um processo, facilitando a compreensão e a análise de não conformidades. |
| Business Process Management no contexto da administração pública internacional: Uma análise infométrica | Nacife, Jean Marc et al. | 2022 | Evidencia o crescimento da aplicação do BPM no contexto da administração pública, indicando uma tendência crescente em publicações acadêmicas e científicas. |
| Fatores críticos de sucesso na implantação da gestão de processos no setor público | Costa, J. K. A. P.; Rodrigues, C. A. S.; Morais, F. R. | 2024 | Demonstra o alinhamento do BPM com a Administração Pública Gerencial, reforçando que a gestão por processos é um recurso estratégico para o setor público focado em resultados e eficiência. |
| Gestão de processos no serviço público: uma análise bibliométrica | Orviedo, Schirley Kammers; Juliatto, Dante Luiz | 2021 | Destaca que a gestão de processos no serviço público tem ganhado destaque como uma alternativa para melhorar o desempenho dos serviços, promovendo maior transparência e agilidade. |
| Melhoria de processos integrada ao ciclo PDCA: uma análise nas aquisições de bens do Instituto Federal de Sergipe – Campus Aracaju | Silva, Alana Teles | 2019 | Corrobora a pertinência de implementar modelos de gestão de processos na administração de ensino, reconhecendo sua capacidade de gerar melhorias na agilidade e na qualidade dos serviços. |
| Proposição de um método para a construção de um sistema de medição de desempenho dos processos do setor de transporte de uma Instituição Federal de Ensino Superior | Lima, Guilherme Marcelino de | 2023 | Argumenta que a medição de desempenho deve ser a etapa inicial de qualquer processo gerencial, pois subsidia o processo decisório e o planejamento estratégico. |
| The Link between Business Process Management and Quality Management | Stravinskiene, Inga; Serafinas, Dalius | 2020 | Afirma que o BPM e a gestão da qualidade não devem ser encarados como disciplinas separadas e que sua integração cria as condições para o desenvolvimento de uma organização eficaz e eficiente. |
| Managing success criteria and success factors in a BPM project: an approach using PRINCE2 and Success Management on the public sector | Takagi, Nilton et al. | 2024 | Destaca que gerir o sucesso em projetos de BPM no setor público exige a definição de critérios claros e fatores que impulsionem o sucesso desde a fase de concepção até a conclusão do projeto. |
| The Influence of Lean Management Practices on Process Effectiveness: A Quantitative Study in a Public Institution | Klein, Leander Luiz et al. | 2022 | Menciona que a gestão de processos tem sido adotada por instituições públicas como um modelo para alcançar eficácia, pois promove maior agilidade, integração e flexibilidade organizacional. |
| Aplicação de BPM para melhorias de gestão na saúde pública | Fortes, Marcelo Garcia; Norato, Hélida | 2025 | Destaca o modelo BPM como uma abordagem que utiliza uma visão holística para sistematizar e otimizar fluxos e procedimentos. |
| Aplicação de BPM ágil na administração pública brasileira | Ramos, Karoll Haüssler Carneiro et al. | 2022 | Destaca que no contexto da administração pública, o BPM contribui para a racionalização de processos, a redução da burocracia e a melhoria da prestação de serviços aos cidadãos. |
Fonte: elaborado pelo autor (2025)
Os artigos selecionados no quadro acima, apresentam uma síntese de 28 estudos que embasam a pesquisa, destacando avanços na área de gestão por processos (BPM), ferramentas da qualidade e reengenharia de processos. Os artigos abordam, em primeiro lugar, o BPM no setor público, ressaltando sua relevância para promover eficiência, racionalização de rotinas, integração organizacional e fortalecimento da transparência. Entre os fatores apontados como decisivos para o sucesso da implementação estão a cultura organizacional, o comprometimento dos gestores e a definição de critérios claros de avaliação. Em segundo lugar, o quadro evidencia pesquisas sobre o uso de ferramentas da qualidade, como fluxograma, diagrama de Ishikawa, matriz GUT, 5W2H e diagrama de Pareto, que são apresentadas como instrumentos fundamentais para identificar falhas, analisar causas, estruturar soluções e planejar ações de melhoria contínua. Por fim, destacam-se os trabalhos que tratam da integração entre BPM, ferramentas da qualidade e reengenharia de processos, reforçando que a combinação dessas abordagens possibilita ganhos expressivos em agilidade, padronização, redução de erros e inovação, especialmente no contexto da administração pública e das instituições de ensino. Assim, o quadro funciona como um panorama da produção científica mais recente e relevante, oferecendo base teórica sólida para a análise do estudo de caso e para a proposta de modernização administrativa.
4.1 Processo atual (As is)
Para aprimorar e planejar a otimização de qualquer processo, é fundamental ter uma compreensão holística de cada etapa da cadeia de valor. Após o diagnóstico, é necessário planejar as ações de melhoria com a participação de todos os envolvidos. O objetivo é mapear o processo em uma visão de cima para baixo (top down), identificando e eliminando gargalos, tarefas redundantes e ineficiências operacionais.
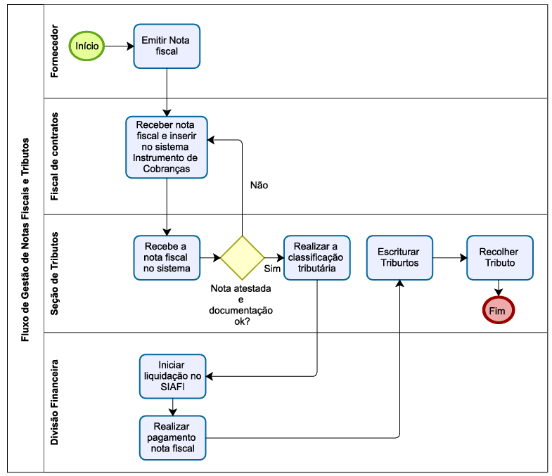
Neste estudo, o foco está no processo do setor financeiro da instituição. Essa área foi escolhida por ser mapeada no relatório de gestão anual como uma área sensível e de alto risco operacional. Foram identificadas, falta de padronização na etapa inicial, onde não há uma definição de data limite para emissão de nota fiscal por parte dos fornecedores, e isso impacta tanto a previsão financeira para o pagamento da nota, uma vez que depende de apuração das liquidações realizadas para que haja o repasse por parte do órgão setorial responsável. Outro problema identificado, foi a falta de conferência de documentações trabalhistas dos prestadores de serviços, pelos fiscais de contrato, que atualmente tem sido identificada pela seção de tributos, e obrigando a devolução da nota fiscal ao fornecedor. Documento de ateste com erro, é outra evidência de baixa operacional, que provoca atraso no processo e compromete tanto o pagamento, a escrituração e o prazo de recolhimento dos impostos, que devem ser impreterivelmente até o vigésimo dia do mês seguinte à emissão da nota, ou dia útil imediatamente anterior a este.
A seguir, apresenta-se o fluxo atual que compreende desde a emissão da nota fiscal até o recolhimento dos impostos federais, a etapa final da execução financeira.
Figura 9 – Fluxo atual do processo de liquidação, pagamento e recolhimento de impostos

Fonte: elaborado pelo autor (2025)
4.2 Proposta de melhoria ao processo (To be)
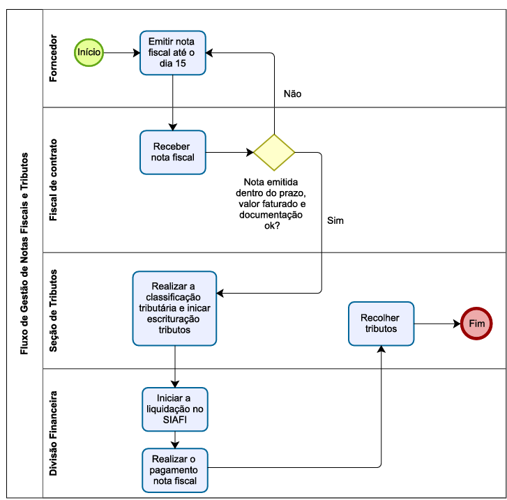
Após a análise do fluxo de trabalho atual, foram identificadas as falhas que tornam o processo ineficiente. A partir daí, propõe-se as ações necessárias para corrigir e otimizar essa cadeia de valor.
As ações corretivas e redesenho propostos visam criar padronização, agregar valor e tornar o processo mais eficiente. Deste modo, as etapas de melhoria iniciam-se a partir da definição de um prazo máximo para o fornecedor emitir a nota, estabelecer uma data corte para o envio da nota. Isto fará com que todas as etapas a seguir tenham folga e se estabeleçam dentro do prazo. A segunda ação proposta, refere-se à conferência do valor faturado, a conformidade da execução do serviço e conferência da documentação necessária, diretamente pelo fiscal do contrato, através de um check list que validará automaticamente os anexos obrigatórios. Caso algo esteja incorreto, notifica-se imediatamente ao fornecedor. Uma vez que as etapas anteriores sigam em conformidade, o fiscal deve encaminhar a nota, mais o ateste digital com o check list preenchido ao setor de tributos.
Visando otimizar a operação, o servidor da seção de tributos, calcula os impostos, encaminha à divisão financeira, e concomitantemente inicia-se a escrituração dos impostos. Uma vez que a nota seja liquidada e o pagamento efetuado, retorna-se para a seção de tributos, que fará o recolhimento dos impostos e encerra-se o processo, de modo mais enxuto, mitigando riscos e com maior controle sobre a conformidade operacional.
Figura 10 – Fluxo otimizado de liquidação, pagamento e recolhimento de impostos

Fonte: elaborado pelo o autor (2025)
5. RESULTADOS E DISCUSSÕES
Espera-se que a aplicação do modelo de gestão por processos, fundamentado nos princípios do Business Process Management (BPM) e apoiado pelas ferramentas da qualidade, proporcione melhorias substanciais na gestão administrativa da Instituição de Ensino, objeto deste estudo. Entre os principais resultados previstos, destaca-se a otimização dos recursos institucionais, por meio da redução de redundâncias, falhas operacionais e desperdícios, bem como a padronização dos fluxos de trabalho, garantindo maior conformidade e previsibilidade nos procedimentos.
As ferramentas da qualidade assumem papel central nesse processo, uma vez que possibilitam a identificação de problemas, a análise de suas causas-raiz e a implementação de ações corretivas eficazes. O uso de instrumentos como o diagrama de Ishikawa, o 5W2H, o diagrama de Pareto e a matriz GUT fortalece a capacidade institucional de promover a melhoria contínua, de mitigar riscos em processos críticos e de sustentar a tomada de decisão baseada em evidências.
Além disso, espera-se que a integração entre BPM e ferramentas da qualidade contribua para o fortalecimento da governança organizacional, ampliando a transparência e a capacidade de monitoramento das atividades administrativas. Por fim, prevê-se que a experiência funcione como um referencial metodológico replicável em outros setores da instituição, promovendo a disseminação de uma cultura organizacional orientada à eficiência, à qualidade e à modernização da gestão pública.
6. CONCLUSÃO
Este trabalho demonstrou que a integração entre Business Process Management (BPM) e ferramentas da qualidade representa uma alternativa eficaz para a modernização administrativa em instituições públicas de ensino. A revisão sistemática da literatura, aliada à aplicação prática no setor financeiro da Instituição de Ensino estudada, evidenciou ganhos expressivos em eficiência operacional, padronização de rotinas e mitigação de riscos, contribuindo para maior transparência e confiabilidade nos processos críticos. Do ponto de vista acadêmico, a pesquisa preenche uma lacuna ao explorar a aplicação do BPM em instituições educacionais, apresentando um modelo replicável e metodologicamente consistente. Assim, a contribuição deste trabalho reside tanto na oferta de evidências práticas que podem orientar gestores públicos, quanto no avanço teórico sobre a gestão por processos no campo da administração pública, alinhada às diretrizes da Nova Gestão Pública e às exigências contemporâneas de eficiência e foco no cidadão.
Neste sentido, os benefícios identificados não se restringem ao caso analisado, mas estendem-se ao contexto das instituições de ensino, reforçando a aplicabilidade do modelo proposto. O quadro temático da Revisão Sistemática evidencia que a integração entre BPM e ferramentas da qualidade oferece um modelo consistente para otimizar rotinas administrativas e apoiar a tomada de decisão. A literatura demonstra que tais práticas não apenas reduzem falhas e redundâncias, mas também fortalecem a conformidade, aumentam a eficiência operacional e ampliam a transparência, aspectos essenciais para a sustentabilidade e credibilidade das instituições educacionais. Assim, sua adoção contribui diretamente para a consolidação de uma cultura de melhoria contínua e de modernização na gestão acadêmica e administrativa.
REFERÊNCIAS
ASSOCIAÇÃO DE BUSINESS PROCESS MANAGEMENT PROFESSIONALS (ABPMP). ABPMP CBOK Guide – Guia para o Gerenciamento de Processos de Negócio: Corpo Comum de Conhecimento. Versão 3.0, 1ª edição. 2013. Disponível em: https://ep.ifsp.edu.br/images/conteudo/documentos/biblioteca/ABPMP_CBOK_Guide__Portuguese.pdf
BASCHUNG, Lukas. Conditions for Effective Implementation of Quality Management Systems in Public Administration: A Literature Review. Croatian and Comparative Public Administration, v. 23, n. 3, p. 365-386, 2023. DOI: https://doi.org/10.31297/hkju.23.3.6.
BENRAAD, Minou et al. The influence of BPM-supportive culture and individual process orientation on process conformance. Business Process Management Journal, v. 28, n. 8, p. 1-22, 2022. DOI: https://www.emerald.com/insight/1463-7154.htm.
CHANDRA, Alvisi Aura; MAJENDRAWATHI ER. The Moderating Role of Organizational Size on Business Process Management Culture of Government Organizations in Indonesia. Procedia Computer Science, v. 234, p. 852-860, 2024. Disponível em: https://www.sciencedirect.com/science/article/pii/S1877050924002872.
CLARO, P. et al. Estudo e aplicação das ferramentas da qualidade em uma panificadora mineira para melhoria do processo produtivo. Revista de Gestão e Secretariado (GeSec), São Paulo, SP, v. 14, n. 10, p. 17450-17466, 2023. DOI: http://doi.org/10.7769/gesec.v14i10.2886.
COSTA, J. K. A. P.; RODRIGUES, C. A. S.; MORAIS, F. R. Fatores Críticos de Sucesso na Implantação da Gestão de Processos no Setor Público. Revista Eletrônica de Administração Pública e Direito Público (READ-Públicas), v. 01, n. 1, p. 59-82, Jan./Jun. 2024. DOI: https://doi.org/10.29327/2509949.1.1-4.
FORTES, Marcelo Garcia; NORATO, Hélida. Aplicação de BPM para melhorias de gestão na saúde pública. Ambiente, [S. l.], v. 18, n. 2, p. 1-10, 2025. DOI: 10.24979/ambiente.v18i1.1495.
GABRYELCZYK, Renata; SIPIOR, Janice C.; BIERNIKOWICZ, Aneta. Motivations to Adopt BPM in View of Digital Transformation. Information Systems Management, v. 41, n. 4, p. 340-356, 2024. DOI: https://doi-org.ez108.periodicos.capes.gov.br/10.1080/10580530.2022.2163324.
GALVÃO, Maria Cristiane Barbosa; RICARTE, Ivan Luiz Marques. Revisão sistemática da literatura: conceituação, produção e publicação. Logeion: Filosofia da Informação, Rio de Janeiro, v. 6, n. 1, p. 57-73, set. 2019/fev. 2020. Disponível em: https://doi.org/10.21728/logeion.2019v6n1.p57-73. Acesso em: 22 mai. 2025.
GIL, Antônio Carlos. Elaboração de casos para o ensino de Administração. Contextus – Revista Contemporânea de Economia e Gestão, Fortaleza, v. 21 (20 anos), e88618, 2023. DOI: http://dx.doi.org/10.19094/contextus.2023.88618.
GUDELJ, M. et al. Business process management model as an approach to process orientation. International Journal of Simulation Modelling, Novi Sad, v. 20, n. 2, p. 255-266, 2021. https://doi.org/10.2507/IJSIMM20-2-554.
INÁCIO, L. C. dos R. et al. Ferramentas básicas da qualidade: folha de verificação, estratificação, fluxograma, diagrama de Ishikawa, diagrama de Pareto, matriz GUT e 5W2H. Revista de Gestão e Secretariado (GeSec), São Paulo, SP, v. 14, n. 10, p. 17413-17427, 2023. DOI: http://doi.org/10.7769/gesec.v14i10.2890.
KLEIN, Leander Luiz et al. The Influence of Lean Management Practices on Process Effectiveness: A Quantitative Study in a Public Institution. SAGE Open, [s. l.], p. 1-14, jan.-mar. 2022. DOI: 10.1177/21582440221088837.
LADEIRA, Marcelo Bronzo; REIS NETO, Mário Teixeira; SANTOS, Leonardo Caixeta dos. Fatores críticos de sucesso na implantação da gestão de processos no setor público. In: ENCONTRO NACIONAL DE ENGENHARIA DE PRODUÇÃO, 31., 2011, Belo Horizonte. Anais […]. Belo Horizonte: ABEPRO, 2011.
LIMA, Guilherme Marcelino de. Proposição de um método para a construção de um sistema de medição de desempenho dos processos do setor de transporte de uma Instituição Federal de Ensino Superior. 2023. 171 f. Dissertação (Mestrado Profissional em Inovação Tecnológica) – Universidade Federal do Triângulo Mineiro, Uberaba, 2023.
LIU, Jie et al. Exploration of drivers for energy regulatory process reengineering in the digital era: The grounded theory approach. Energy, v. 316, p. 134620, 2025. DOI: https://doi.org/10.1016/j.energy.2025.134620.
LOPES, Mariana do Souto. A gestão de processos de negócio como um fator inovador para a qualidade da administração local: aplicação do modelo BPM na contratação pública. 2022. Relatório de Estágio – Mestrado em Administração Público-Privada, Faculdade de Direito, Universidade de Coimbra, Coimbra, 2022.
MARCONI, Marina de Andrade; LAKATOS, Eva Maria. Fundamentos de metodologia científica. 8. ed. São Paulo: Atlas, 2017.
NACIFE, Jean Marc et al. Business Process Management no contexto da administração pública internacional: Uma análise infométrica. Research, Society and Development, V. 11, n. 17, e172111738154, 2022. DOI: http://dx.doi.org/10.33448/rsd-v11i17.38154
OLIVEIRA, Cátia; LIMA, Tânia M. Setup Time Reduction of an Automotive Parts Assembly Line Using Lean Tools and Quality Tools. Eng, [S. l.], v. 4, p. 2352-2362, 2023. DOI: https://doi.org/10.3390/eng4030134.
ORVIEDO, Schirley Kammers; JULIATTO, Dante Luiz. Gestão de processos no serviço público: uma análise bibliométrica. Revista Brasileira de Administração Científica, v. 12, n. 4, p. 270-281, out./dez. 2021. DOI: https://doi.org/10.6008/CBPC2179-684X.2021.004.0019.
RAMOS, Karoll Haüssler Carneiro et al. Aplicação de BPM ágil na administração pública brasileira. Revista de Ciências da Administração, Florianópolis, v. 24, n. 64, p. 63-78, set.-dez. 2022. DOI: https://doi.org/10.5007/2175-8077.2022.084357.RENNA, Paolo; COLONNESE, Carla. A simulation-driven business process reengineering framework for teaching assignment optimization in higher education—A case study of the University of Basilicata. Applied Sciences, Basel, v. 15, n. 2756, 2025. DOI: https://doi.org/10.3390/app15052756.
SANTOS, J. N. P.; GONÇALVES, F. M.; ROCHA, R. O. O uso de Ferramentas da Qualidade por lideranças de enfermagem em uma grande instituição hospitalar brasileira. Navus, Florianópolis, SC, v. 14, p. 01-23, jan./dez. 2024. DOI: https://doi.org/10.22279/navus.v14.1870.
SANTOS, Mércia Maíra Araújo dos et al. Melhoria de processos no setor público: o caso de uma secretaria municipal de infraestrutura. Navus, Florianópolis, v. 16, p. 01-17, jan./dez. 2025. DOI: https://doi.org/10.22279/navus.v16.2057.
SILVA, Alana Teles. Melhoria de processos integrada ao ciclo PDCA: uma análise nas aquisições de bens do Instituto Federal de Sergipe – Campus Aracaju. 2019. 148 f. Projeto de Intervenção (Mestrado Profissional em Gestão Pública) – Universidade Federal do Rio Grande do Norte, Natal, 2019.
STRAVINSKIENE, Inga; SERAFINAS, Dalius. The Link between Business Process Management and Quality Management. Journal of Risk and Financial Management, v. 13, n. 10, p. 225, 2020. DOI: http://dx.doi.org/10.3390/jrfm13100225.
SZELĄGOWSKI, Marek; SLIŻ, Piotr. Toward BPM maturity assessment integrated with BPM implementation and use. Business Process Management Journal, 2024. DOI: https://doi.org/10.1108/BPMJ-04-2024-0249.
TAKAGI, Nilton et al. Managing success criteria and success factors in a BPM project: an approach using PRINCE2 and Success Management on the public sector. Cogent Business & Management, v. 11, n. 1, 2336273, 2024. DOI: https://doi.org/10.1080/23311975.2024.2336273.
UNITED NATIONS. World Public Sector Report 2023. New York: United Nations Department of Economic and Social Affairs, 2023. Disponível em: https://doi.org/10.18356/9789213585023. Acesso em: 15 jun. 2025.
1Discente do Curso de Mestrado em Sistemas de Gestão da Universidade Federal Fluminense, teixeirarodrigo@id.uff.br
2Docente do Curso de Mestrado em Sistemas de Gestão da Universidade Federal Fluminense, sfranca@id.uff.br
