BENEFITS OF RESISTANCE TRAINING FOR SARCOPENIC OLDER ADULTS OVER 60 YEARS OF AGE – A SYSTEMATIC REVIEW
REGISTRO DOI: 10.69849/revistaft/cl10202510161104
Cauã Henrique de Souza Andrade
Marçal Guerreiro do Amaral Campos Filho
Resumo
O presente trabalho analisa os benefícios do Treinamento Resistido (TR) para idosos sarcopênicos com mais de 60 anos. A pesquisa, caracterizada como uma revisão sistemática da literatura, buscou artigos em bases acadêmicas como PubMed, SciELO, LILACS e google acadêmico, abrangendo o período de 2020 a 2025, nos idiomas português e inglês. Os estudos incluídos examinaram os efeitos de programas de TR, frequentemente com duração de 4 a 16 semanas, utilizando 2-6 séries de 8-15 repetições e aplicando sobrecarga progressiva, muitas vezes com uso de máquinas de musculação, faixa elástica ou pesos corporais. Constata-se que o TR promove ganhos significativos de força e massa muscular, além de notável melhora na capacidade funcional e nas atividades de vida diária dos idosos sarcopênicos. Adicionalmente, observa-se que o treinamento resistido contribui indiretamente para a melhoria da qualidade de vida e, em alguns casos, do equilíbrio e controle neuromotor, ao otimizar a funcionalidade e a independência. Em conclusão, a literatura aponta o TR como uma intervenção eficaz e essencial para mitigar os efeitos da sarcopenia, oferecendo diretrizes claras para profissionais de Educação Física desenvolverem programas personalizados que promovem um envelhecimento ativo e saudável.
Palavras-chave: Sarcopenia, idosos, Treinamento de força, massa muscular, qualidade de vida.
Abstract
This work analyzes the benefits of Resistance Training (RT) for sarcopenic elderly over 60 years old, focusing on strength, muscle mass, functional capacity, and quality of life. The research, characterized as a systematic literature review, searched for articles in academic databases such as PubMed, SciELO, LILACS, and Google Scholar, covering the period from 2020 to 2025, in Portuguese and English. Included studies examined the effects of RT programs, often lasting 4 to 16 weeks, using 2-6 sets of 8-15 repetitions and applying progressive overload, frequently with the use of weight machines, elastic bands, or body weight. It is found that RT promotes significant gains in strength and muscle mass, in addition to a remarkable improvement in the functional capacity and daily living activities of sarcopenic elderly. Additionally, it is observed that resistance training indirectly contributes to the improvement of quality of life and, in some cases, balance and neuromotor control, by optimizing functionality and independence. In conclusion, the literature points to RT as an effective and essential intervention to mitigate the effects of sarcopenia, offering clear guidelines for Physical Education professionals to develop personalized programs that promote active and healthy aging.
Palavras-chave: Sarcopenia, elderly, Strength Training, muscle mass, quality of life.
1. INTRODUÇÃO
Em condições normais e fisiológicas da vida humana parece existir uma relação entre o envelhecimento e a sarcopenia, que se caracteriza como um processo fisiológico e individual, juntamente pelo declínio gradual das funções do corpo, influenciado por fatores como o ambiente e o estilo de vida, ele se manifesta de forma diferente em cada pessoa. A Organização Pan-Americana de Saúde define o envelhecimento como uma degeneração progressiva e universal, que torna o organismo menos capaz de lidar com as demandas diárias (COELHO et al., 2020).
No Brasil, estudos apontam que até 17% dos idosos em áreas urbanas, são afetados por essa condição, o que aumenta o risco de quedas, fragilidade, hospitalizações, e perda de independência (MOREIRA et al., 2020). A expectativa é que em 2030, o Brasil tenha cerca de 5,2 milhões de idosos sarcopênicos (DUARTE e AMARAL et al., 2020). Esses impactos não se limitam apenas à esfera individual, sobrecarregando também os sistemas de saúde pública e privada, com custos econômicos e sociais significativos (BEUDART et al., 2023).
A sarcopenia é definida como a diminuição paralela de massa e força muscular que acompanha o avançar da idade. Suas causas prováveis envolvem fatores como estado nutricional, nível de exercício físico, alterações hormonais, citocinas pró-inflamatórias e hereditariedade (CHAGAS et al., 2021). Esse declínio muscular na população idosa desencadeia maior fragilidade e perda de autonomia funcional, elevando o risco de quedas, internações e institucionalizações, e consequentemente, ampliando os riscos de mortalidade (SOUZA et al., 2020).
Embora a idade avançada seja a principal causa da sarcopenia, a condição também se relaciona a fatores hormonais, nutricionais, metabólicos e imunológicos, somados ao declínio do equilíbrio biológico em idosos (CAMPOS e SOUZA et al., 2022). Contudo, o TR emerge como uma intervenção promissora, sua prática, realizada de 2 a 3 vezes por semana, retarda a evolução da sarcopenia e é eficaz no aumento da massa muscular, força e desempenho físico em idosos (SILVA, OLIVEIRA e VIEIRA et al., 2021).
A pesquisa sobre o TR em idosos tem sido intensa na última década, com expressivo volume de publicações em bases indexadas como SciELO, PubMed e LILACS. Diretrizes recentes já estabelecem parâmetros claros para prescrição do TR, como intensidade, frequência e progressão de cargas (LIAO et al., 2023; ACSM et al., 2021). Esses avanços permitem a implementação de programas personalizados e eficazes, embora novas pesquisas sejam necessárias para otimizar estratégias em subgrupos específicos e comorbidades associadas.
Diante desse cenário, o objetivo geral deste trabalho é analisar os benefícios do TR em idosos sarcopênicos, focando na força, massa muscular, capacidade funcional e na qualidade de vida, esta análise se justifica pela necessidade de aprofundar a compreensão sobre os benefícios do TR e sua otimização para idosos sarcopênicos, visando fornecer diretrizes clínicas mais eficazes e personalizadas que orientem os profissionais de Educação Física no desenvolvimento de programas de treinamento personalizados, promovendo um envelhecimento saudável, ativo e independente para essa população.
2. FUNDAMENTAÇÃO TEÓRICA
2.1 Sarcopenia: Conceito
O termo sarcopenia foi utilizado pela primeira vez por Rosenberg (1989), e deriva do grego, pobreza da carne, definido como um processo lento e progressivo que se associa a outras doenças crônicas. Ela também pode ser entendida como um distúrbio progressivo e generalizado do músculo esquelético que envolve a perda acelerada de massa e função muscular (LI et al., 2025).
A sarcopenia é um distúrbio muscular progressivo associado ao envelhecimento, caracterizado pela perda involuntária de massa e força do músculo esquelético. A massa, a força e a força muscular específica são seus componentes diretos (LI et al., 2025). O diagnóstico, conforme as diretrizes do EWGSOP2 (2018), prioriza a baixa força muscular como critério primário, complementada pela redução da quantidade ou qualidade muscular. O comprometimento do desempenho físico é considerado uma consequência, e sua presença classifica o quadro como sarcopenia grave (MELO, MULLER e MOURA et al., 2020).
Ela é manifestada com o surgimento de diversas disfunções tais como: instabilidade na marcha, fraqueza e lentidão ao andar, quedas frequentes, perda de peso ou massa muscular, dificuldades em subir escadas, carregar objetos pesados e levantar-se sozinho de uma cadeira. O diagnóstico e tratamento deve ser realizado precocemente, senão esses indivíduos podem evoluir para uma perda progressiva da funcionalidade, aumentando sua dependência nas atividades de vida diária (DUARTE e AMARAL, 2020).
2.2 Impacto no Envelhecimento
No Brasil quase um quinto da população existente é idosa, como a tecnologia na medicina vem crescendo a expectativa de vida tem crescido simultaneamente, além de mudanças sociais positivas. Porém, com o processo de envelhecimento surgem também as dificuldades naturais do ser humano que aliado à inatividade física e as doenças pré-existentes, coordenação motora e agilidade (DE OLIVEIRA, et al., 2022). Por isso, segundo De Oliveira (2022), na terceira idade é normal que ocorra uma diminuição significativa da massa muscular e um aumento da gordura corporal, o que causa atrofia muscular e atrofia articular, comprometendo a mobilidade e a funcionalidade.
O Ministério da Saúde (2023, p. 14), define envelhecimento como um processo que é caracterizado por alterações estruturais, bioquímicas, funcionais e psicológicas que podem ocorrer no corpo humano, provocando transformações que variam de um indivíduo a outro. É um processo dinâmico e progressivo que, em cada organismo, tem seu próprio ritmo, que se encontra influenciado por fatores genéticos, condições de saúde física e mental e condições ambientais e sociais, relacionados com o desenvolvimento do ser humano ao longo da vida.
Caso a patologia seja detectada precocemente, as chances de evitar os riscos que a doença traz são maiores. Sendo assim, é mais viável agregar exercícios planejados e específicos voltados para a pessoa idosa, para um melhor avanço no aumento da massa muscular, não somente pelo progresso da musculatura, desempenho motor e cognitivo, como também uma maior agilidade, flexibilidade, controle postural e segurança em seus movimentos básicos (FERRAZ e BATISTA et al., 2021).
2.3 TR: Uma intervenção Promissora
O envelhecimento acarreta a perda de massa e força muscular, um quadro conhecido como sarcopenia, que pode comprometer significativamente a independência e a capacidade de realizar atividades diárias, como a marcha (RIBEIRO e DANTAS et al., 2020). Essa redução de até 40% na massa muscular e a consequente diminuição da força são os principais fatores para a perda da capacidade funcional em idosos (OLIVEIRA, NASCIMENTO e ALMEIDA et al, 2020).
Neste contexto, o TR emerge como uma intervenção fundamental para mitigar os efeitos deletérios da sarcopenia. Definido como a “modalidade de exercício que utiliza forças externas (pesos, elásticos, máquinas ou o próprio peso corporal) para gerar estímulos tensionais adaptativos no sistema musculoesquelético” (ACSM et al., 2021), o TR é estruturado em princípios como sobrecarga progressiva e individualização biológica (IZQUIERDO et al., 2021). A eficácia do TR reside em sua capacidade de induzir hipertrofia por meio da ativação de vias anabólicas (mTOR), podendo aumentar a síntese proteica muscular em até 75% (PETERSON et al., 2020), e otimizar a função neuromuscular (LIU et al., 2024).
Evidências científicas demonstram de forma robusta que o TR é altamente eficaz para a população idosa, como o aumento de força e massa muscular (LIAO et al, 2023; e LIU et al., 2024), melhora a função física e a mobilidade, reduzindo o risco de quedas (LOPEZ et al., 2021; LIU et al, 2024), impacta positivamente a autonomia e a qualidade de vida (PINTO GUEDES et al, 2021). Esses ganhos não apenas retardam a progressão da sarcopenia, mas são cruciais para restaurar a força e a massa muscular, sendo reconhecidos como uma estratégia fundamental para o envelhecimento saudável (LIU et al., 2024).
2.4 Benefícios do TR em Idosos Sarcopênicos
Diversas pesquisas evidenciam que o TR é a intervenção mais eficaz para idosos sarcopênicos, promovendo ganhos significativos de força muscular (Liao, 2023). Um benefício crucial do TR é o aumento da massa muscular, processo fundamental no enfrentamento da sarcopenia, atuando por meio de mecanismos fisiológicos que favorecem a hipertrofia (Yamada, 2021). Além disso, o TR melhora a capacidade funcional, a função física e a mobilidade, evidenciado pela melhora na velocidade da marcha e na capacidade de realizar atividades da vida diária (PETERSON et al, 2020 e SILVA et al, 2022). Esse treinamento também está associado à redução de mortalidade e de marcadores inflamatórios (VIVASARC et al, 2023).
Além dos benefícios físicos, o TR também pode impactar positivamente a qualidade de vida de idosos sarcopênicos, pois está associado a melhorias no bem-estar emocional, na percepção de saúde e na participação social, como é colocado nos estudos de (GOMES et al., 2020 e PINTO GUEDES et al., 2021), que demonstraram em estudos melhoras significativas nos domínios físicos, autopercepção de saúde e vitalidade em idosos sarcopênicos.
2.5 Parâmetros do TR para Idosos Sarcopênicos
Estudos recentes demonstram resultados relevantes sobre os parâmetros ideais de treinamentos personalizados eficazes para esta população. No entanto, apesar do consenso sobre a eficácia do TR, a otimização desses programas ainda representa um desafio, visto que a prescrição ideal pode variar em função de particularidades individuais, comorbidades associadas e níveis iniciais de capacidade física.
Nesse contexto, estudos de intervenção controlados têm sido fundamentais para refinar as diretrizes de treinamento. Um exemplo ilustrativo é o de Vieira 2022, que demonstrou a efetividade do TR em um grupo específico, em que os participantes evidenciaram melhorias significativas em sua capacidade funcional, traduzindo-se em um notável aumento da autonomia para realizar tarefas diárias e uma elevação substancial do bem-estar social.
3. METODOLOGIA
A seleção e análise dos estudos foram conduzidas em duas etapas distintas, com o intuito de assegurar a relevância e a adequação dos artigos incluídos. Na primeira etapa, realizou-se a triagem inicial por meio da leitura dos títulos e resumos, a fim de identificar as publicações potencialmente pertinentes à investigação acerca dos benefícios do Treinamento Resistido (TR) em idosos sarcopênicos com idade superior a 60 anos. A segunda etapa consistiu na leitura integral dos artigos previamente selecionados, visando extrair informações detalhadas e verificar se atendiam aos critérios de inclusão estabelecidos.
A coleta de dados foi realizada por meio de pesquisa bibliográfica em bases de dados acadêmicas (PubMed, LILACS, SciELO e Google Acadêmico). Foram utilizados os descritores “Sarcopenia”, “TR”, “idoso”, “força muscular”, “hipertrofia”, “capacidade funcional” e “qualidade de vida”. Incluímos artigos publicados nos últimos 5 anos (2020-2025), nos idiomas português e inglês, que avaliaram o Treinamento Resistido (TR) em idosos com diagnóstico de sarcopenia. Para a organização e análise, empregamos um formulário padronizado que registrou as variáveis essenciais, como: características dos participantes, protocolo do TR (intensidade, frequência, duração), resultados obtidos (força, massa muscular) e conclusões. Os achados foram posteriormente sistematizados em quadros e tabelas para facilitar a visualização e compreensão.
As pesquisas foram desenvolvidas individualmente, sob a supervisão do professor orientador, respeitando integralmente as normas acadêmicas e éticas vigentes. Ao término do processo de análise, os dados foram organizados e apresentados de forma descritiva, fundamentados nas evidências mais atuais e relevantes sobre o tema. Esse procedimento metodológico objetivou identificar os parâmetros ideais de treinamento, como intensidade, frequência e duração, e contribuiu para a formulação de diretrizes clínicas mais eficazes e personalizadas, passíveis de aplicação por profissionais de Educação Física. Adicionalmente, ao explorar o impacto do TR na qualidade de vida, este estudo forneceu subsídios que favoreceram a promoção de um envelhecimento ativo e saudável, caracterizado por maior autonomia funcional e bem-estar da população idosa.
4- RESULTADOS E DISCUSSÕES
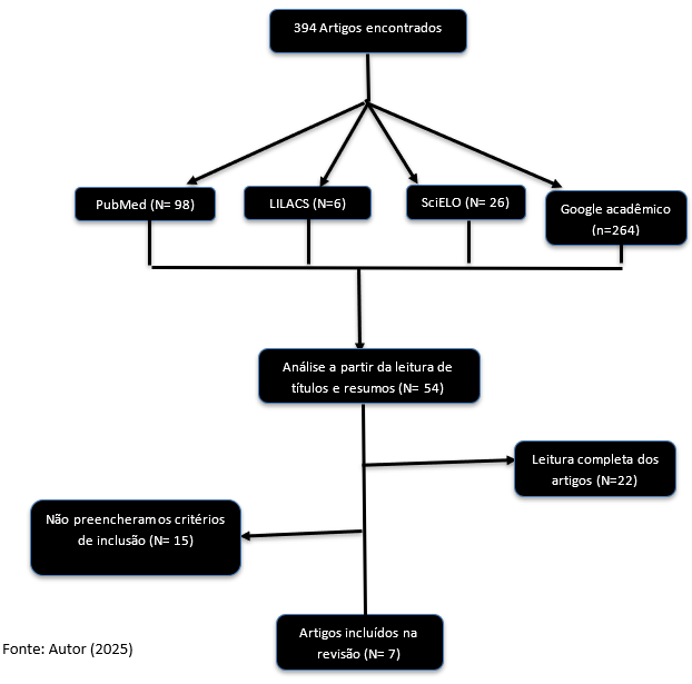
A revisão bibliográfica integrativa, revelou uma série de fatores que exploraram o impacto do TR em pacientes idosos com sarcopenia, e seus efeitos benéficos relacionados a ganhos de força, massa muscular, funcionalidade e qualidade de vida. Utilizando o método de pesquisa, foram encontrados 394 artigos. Após leitura dos títulos e resumos, foram excluídos 389 artigos por não abordarem os critérios de inclusão. Desta forma, após leitura na íntegra, foram escolhidos para revisão 5 artigos publicados nos idiomas português e inglês. A análise desses estudos revelou uma variedade de características em relação à população estudada. Os quadros a seguir, ilustram como foi a pesquisa dos artigos base deste estudo, e as principais características dos estudos realizados com participantes com sarcopenia que receberam TR, bem como seus resultados.
Figura 1: Fluxograma do processo de seleção dos estudos.

Quadro 1: Características dos estudos sobre o TR em pacientes idosos com sarcopenia e seus resultados significativos na melhoria na funcionalidade.
| Autor | Artigo | Objetivo | Metodologia | Intervenção | Resultados |
| Xiao, (2023) | Effects of resistance training on sarcopenia in patients with intestinal failure: A randomized controlled trial | explorar a eficácia de um programa de TR no (ASMI), desempenho físico, composição corporal, parâmetros bioquímicos e (QVRS) em pacientes com IF exibindo sarcopenia. | Os participantes do grupo de exercícios realizaram 4 séries de TR, 6 vezes por semana durante 4 semanas. | O grupo controle não recebeu nenhuma intervenção específica. | à melhora do desempenho físico, parâmetros bioquímicos e composição corporal em pacientes com sarcopenia. |
| Liao, (2021) | Effects of Protein Rich Nutritional Composition Supplementation on Sarcopenia Indices and Physical Activity during Resistance Exercise Training in Older Women with Knee Osteoarthritis. | Examinar os efeitos do PS + TR no índice de sarcopenia, atividade física e resultados funcionais globais em idosos com OAJ | Avaliar o esforço percebido pelos pacientes, foi adotada a escala RPE, especificamente a versão OMNI-RES, validada para monitorar a intensidade do exercício utilizando o RET elástico. | Durante um período de 12 semanas, foram realizados exercícios de resistência elástica combinados com suplementação de composição nutricional rica em proteínas. Os exercícios foram realizados duas vezes por semana. | Impacto na prevenção da sarcopenia, reduzindo sua ocorrência e aumentando a massa muscular, a velocidade de caminhada, a atividade física e a função global percebida. |
| Leopoldino, (2020) | Impacto de um programa de fortalecimento muscular dos membros inferiores no equilíbrio e na performance funcional de idosos institucionalizados: um estudo controlado e randomizado. | Avaliar o impacto de um programa de fortalecimento muscular de membros inferiores no equilíbrio, performance funcional e força muscular de idosos institucionalizados em ILP | Foram utilizados os seguintes métodos para avaliar o equilíbrio, a performance funcional e a força muscular: EEB, MT, e Teste do Esfigmomanômetro | O GE foi envolvido em um programa de exercícios ativos resistidos em grupo, realizado três vezes por semana durante um período de oito semanas, enquanto o GC manteve sua rotina habitual | O GE obteve um aumento significativo em comparação com o GC nos resultados da EEB, MT, FMEJ e FMD. |
| Wei-Hua S et. al. (2020) | Effects of resistance training in healthy older people with sarcopenia: a systematic review and meta-analysis of randomized controlled trials | Avaliar os efeitos da combinação de suplementação de Vitamina D com TR na massa muscular esquelética, nas atividades de vida diária (AVDs) e em diversos índices sorológicos em pacientes idosos com sarcopenia | Ensaio clínico randomizado e controlado com pacientes idosos diagnosticados com sarcopenia, 2-3 vezes por semana ao longo de 16 semanas. Exercícios focados em grandes grupos musculares, utilizando máquinas, pesos livres ou faixas de resistência. Foi utilizado de 2-3 séries de 8-12 repetições com progressão de carga. | Grupo de Vitamina D + TR Recebeu suplementação de Vitamina D e participou do programa de treinamento de resistência. Grupo TR apenas: Participou do programa de TR, sem a suplementação. Grupo de Vitamina D apenas: Recebeu suplementação. Grupo Controle: Não recebeu nenhuma das intervenções específicas. | Aumento da massa muscular esquelética, melhora das atividades de Vida diária (AVDs) e Desempenho Funcional, e aumento nos Índices Sorológicos analisados. |
| R.Wang, et al, 2020 | Effectiveness of a short term mixed exercise program for treatment of sarcopenia in hospitalized patients age 80 and older: a prospective clinical trial. | Este estudo buscou avaliar a eficácia de um programa de TR de curta duração no tratamento da sarcopenia em pacientes com mais de 80 anos que estavam hospitalizados. | 121 participantes com 80 anos ou mais com sarcopenia, divididos em dois grupos. A duração média das sessões foi de 2 horas, 5 dias por semana. Foram 5 minutos de aquecimento, seguidos de 20 minutos de TR, e um intervalo de descanso de 5 minutos. Grupo I: (n=62) Grupo C: (n=59) | O GC recebeu cuidados habituais, enquanto o GI participou de um programa de atividades complexas de resistência que incluía leg press, extensão e flexão de pernas, abdução e adução de pernas, supino e remada sentada, realizados por 3 séries a 70-80% das repetições máximas | Os autores concluíram que houve uma melhora da velocidade da marcha, melhora das AVDs, mas não houve melhora significativa na força de pressão manual e do desempenho físico. |
| Seo et al. (2021) | Effects of 16 weeks of resistance training on muscle quality and muscle growth factors in older adult women with sarcopenia: A randomized controlled trial | Determinar os efeitos do TR com base no peso corporal e com banda elástica na qualidade muscular e fatores de crescimento muscular, em mulheres idosas sarcopênicas. | 22 mulheres idosas > 65 anos, divididas em: GC n=13 e GT n= 14, com 16 semanas de intervenção, 3 vezes por semana, 5’ de aquecimento, 50’ de exercício e 5’ de desaquecimento, com exercícios sustentando peso e de resistência com banda elástica, aumento de carga pela sobrecarga progressiva, 60” de descanso, repetições variando de 6 a 15 e séries de 3 a 5 durante as 16 semanas. | O grupo controle, embora não tenha participado do programa de treinamento de resistência, recebeu educação sobre saúde e dieta. Já GT, realizou um programa de TR supervisionado por 16 semanas. | Melhoras significativas na qualidade muscular (força muscular por unidade de massa muscular) e a aptidão funcional em mulheres idosas sarcopênicas. |
| Wolfgang Kemmler, (2020) | Effects of High Intensity Resistance Training on Osteopenia and Sarcopenia Parameters in Elderly Men With Osteosarcop enia – One Year Results from the Franconian Osteopenia and Sarcopenia Randomized Controlled Trial (FrOST) | Analisar o efeito de programas de TR em idosos sedentários com sarcopenia, para definir os melhores parâmetros e comparações de exercícios para essa população. | 43 participantes sedentários com sarcopenia, idade 73 a 91 anos, separados em dois grupos. A intervenção de exercícios focou em exercícios resistidos em máquinas. Os participantes praticavam exercícios duas vezes por semana, com um intervalo denominado. Grupo I: (n=21) Grupo C: (n=22) | Fase 1: Familiarização, eles foram apresentados a 14 exercícios diferente. Passando para a Fase 2, os participantes realizaram uma série de cada exercício e quatro novos exercícios foram introduzidos. Fase 3, eles fizeram uma fase concêntrica de movimento explosivo utilizando uma série de 10 repetições. Fase 4, abordaram grupos musculares relacionados (agonista/antagonista) Fase 5; Realização de dropset. | Os autores concluíram que o TR melhorou a densidade mineral óssea, massa muscular esquelética e melhorou a força máxima muscular de extensores de quadril e perna. |
Fonte: Próprio autor (2025)
Legendas: ASMI (índice do músculo esquelético apendicular), QVRS (qualidade de vida relacionada à saúde), RPE (escala de Percepção Subjetiva do Esforço), PS (suplementação proteina) TR (treinamento resistido), OAJ (Osteoartrite de joelho), EEB (Estabilometria de Esforço de Base), MT (Medida de Tempo), ), SPPB (Short Physical Performance Battery), GE (grupo experimental), GC (grupo controle), FMEJ (Força Muscular de Extremidades Inferiores), FMD (Força Muscular de Extremidades Superiores), AVDs (atividades da vida diária), GI (grupo intervenção),GT (grupo treinamento resistido).
Os resultados disponibilizados no Quadro 1 demonstram que os programas de TR voltados a indivíduos idosos com perda de massa muscular proporcionam diversos benefícios, sendo o mais importante o aumento da força muscular, que resulta na redução dos índices de sarcopenia. (Xiao, 2023; Liao, 2021; Leopoldino, 2020; Wei-Hua S. 2020; R. Wang, 2020; Seo, 2021, Wolfgang Kemmler, 2020).
O ensaio clínico randomizado de Xiao (2023), que incluiu 60 participantes, investigou os efeitos do TR em pacientes com insuficiência intestinal e sarcopenia. Após apenas 4 semanas de intervenção, foram observados efeitos significativos no desempenho físico, incluindo melhora na força de preensão manual e na velocidade de marcha de 6m. Além disso, o TR promoveu alterações positivas na composição corporal (aumento da massa muscular esquelética e massa magra) e em parâmetros bioquímicos. Os autores concluíram que o TR é um método simples e eficaz que pode ser recomendado para melhorar a sarcopenia e o desempenho físico desses pacientes.
Um estudo realizado por Liao (2021), mostrou que a combinação de suplementação proteica e exercícios de resistência promoveu ganhos musculares e facilitou a atividade física na vida dos idosos. Os exercícios resistidos foram realizados com faixas elásticas (Thera-Band). Os autores constataram que o programa de exercícios exerceu efeitos na prevenção da sarcopenia, melhora dos índices de atividade física e função global. Os idosos que participaram do estudo apresentaram ganho de massa muscular e melhora na velocidade de caminhada, bem como maior desempenho em mobilidade física e redução da dor.
O estudo de Leopoldino (2020), avaliou os efeitos de um programa de treinamento de fortalecimento muscular de membros inferiores em 60 idosos institucionalizados com sarcopenia. O protocolo consistiu em 8 semanas de exercícios de fortalecimento dos músculos dos membros inferiores. Os exercícios foram: 1. Sentar e levantar da cadeira, II. Exercícios de fortalecimento de panturrilha, III. Leg press, IV. Cadeira flexora e V. Cadeira extensora. Os resultados mostraram que o treinamento de fortalecimento muscular foi eficaz em melhorar o equilíbrio, a capacidade funcional e a força muscular em idosos institucionalizados. Os autores concluíram que o treinamento de fortalecimento muscular é uma estratégia eficaz para melhorar a qualidade de vida de idosos institucionalizados.
O ensaio clínico randomizado e controlado de Wei-Hua S. (2020), investigou a eficácia da combinação de Vitamina D e TR em idosos com sarcopenia. A intervenção consistiu em um programa de TR de 16 semanas (2-3 vezes/semana, com intensidade progressiva) e suplementação de Vitamina D administrada ao grupo combinado. Os resultados demonstraram que o grupo que recebeu a intervenção combinada (Vitamina D + TR) obteve melhorias significativamente superiores na massa muscular esquelética e na capacidade funcional (atividades de vida diária), em comparação com os grupos que receberam apenas uma das intervenções ou o grupo controle. Os autores concluíram que a associação da Vitamina D com o TR oferece uma estratégia sinérgica e mais eficaz para combater a sarcopenia, otimizando os ganhos de massa, força e funcionalidade.
O estudo clínico prospectivo de R. Wang (2020), abordou a sarcopenia como um problema de saúde pública global, muitas vezes agravado pela inatividade física em idosos. Os pesquisadores conduziram um programa de TR de curta duração em 121 pacientes sarcopênicos, com 80 anos ou mais. O protocolo consistiu em apenas 10 sessões ao longo de duas semanas, com intensidade de 70%-80% de uma repetição máxima. O programa levou a melhorias significativas na velocidade da marcha e na capacidade de realizar atividades diárias. Contudo, não foram observadas melhorias importantes na força de preensão manual ou no desempenho físico geral. Os autores concluíram que o TR de curta duração pode beneficiar pacientes idosos, mas sugeriram a necessidade de suporte nutricional (como aminoácidos e vitamina D) e de mais pesquisas sobre os efeitos a longo prazo do TR nos resultados clínicos.
A importância do TR como intervenção primária para a sarcopenia é amplamente reconhecida. Corroborando essa perspectiva, o ensaio clínico randomizado e controlado de Seo (2021), avaliou os efeitos de 16 semanas de TR (3 vezes/semana, com progressão de carga individual) em mulheres idosas com sarcopenia. O programa de TR demonstrou melhorias significativas na qualidade muscular e na modulação de fatores de crescimento muscular, o que não foi observado no grupo controle. Os autores concluíram que 16 semanas de TR são eficazes para combater a sarcopenia, reforçando o papel crucial do exercício de força no manejo dessa condição.
A pesquisa de Wolfgang Kemmler (2020), enfatiza que o TR é a terapia mais eficaz para a sarcopenia, com substanciais evidências de efeitos positivos na densidade mineral óssea (DMO) e na redução de fraturas. O estudo randomizado comparou os efeitos do TR de alta intensidade (realizado duas vezes por semana, por 12 meses) em idosos sarcopênicos (73-91 anos) com um grupo controle. Ambos os grupos receberam suplementação de proteína, mas apenas o grupo de exercício demonstrou resultados superiores após 12 meses. As melhorias incluíram o aumento da DMO na coluna lombar, o incremento da massa muscular esquelética e a elevação da força máxima dos extensores do quadril. Os resultados indicaram, portanto, o impacto positivo do TR de alta intensidade nesses parâmetros em comparação com o grupo controle.
Exercícios resistidos são essenciais para promover a qualidade de vida dos idosos, pois retardam a sarcopenia, reduzem o risco de quedas, fragilidade e dependência. A sarcopenia é a perda de massa e força muscular que ocorre com o envelhecimento, sendo um dos principais fatores de risco para quedas, fragilidade e dependência na idade avançada. Os exercícios resistidos são uma forma eficaz de prevenir e tratar a sarcopenia, eles trazem benefícios como o aumento da força e massa muscular, juntamente com uma melhora na capacidade funcional, mobilidade e o equilíbrio, que está relacionado a melhora das capacidades neurológicas Os exercícios resistidos são uma estratégia importante para promover a qualidade de vida dos idosos. Eles devem ser incluídos no programa de exercícios de todos os idosos, independentemente do seu nível de atividade física (Xiao, 2023; Liao, 2021; Leopoldino, 2020; Wei-Hua S. 2020; R. Wang, 2020; Seo, 2021, Wolfgang Kemmler, 2020).
O TR atua na prevenção e reabilitação da saúde, sendo essencial para a qualidade de vida de todas as pessoas, mas é especialmente importante para os idosos. Isso porque, com o envelhecimento, o corpo humano passa por mudanças que podem afetar a mobilidade, a força muscular e o equilíbrio. Essas mudanças podem levar a uma redução da independência funcional, aumentando o risco de quedas, fraturas e outras complicações. O TR pode ajudar a prevenir e tratar esses problemas, contribuindo para a manutenção da qualidade de vida do idosos, com uma melhora da redução da fragilidade, prevenção de quedas, independência e saúde óssea (Xiao, 2023; Liao, 2021; Leopoldino, 2020; Wei-Hua S. 2020; R. Wang, 2020; Seo, 2021, Wolfgang Kemmler, 2020).
Os estudos incluídos também comprovam variáveis, parâmetros e métodos de treinamento para os idosos sarcopênicos. Em relação às variáveis do treino, podemos perceber que na maioria dos estudos houve mudanças no decorrer da intervenção. Seo (2021) variaram suas repetições de 6 para 15 e suas séries de 3 para 5 no decorrer da primeira até a décima sexta semana. Wolfgang Kemmler (2020), variavam de uma série de exercícios com 6 repetições para 10 repetições nas últimas fases, com novos exercícios e a realização de drop-set. Segundo Vieira (2020), existem evidências que sustentam o uso da variação de programas de treino, visto que a prescrição ideal pode variar em função de particularidades individuais, comorbidades associadas e níveis iniciais de capacidade física.
Outros benefícios colhidos independente de qual estímulo é dado dentro das possíveis variações dos exercícios resistidos. Liao (2021), com exercícios utilizando da faixa elástica thera-band, exerceram efeitos positivos na prevenção da sarcopenia, melhora dos índices de atividade física e função global. Xiao (2023), Wolfgang Kemmler (2020), Leopoldino (2020), R. Wang (2020) e Seo (2021), realizaram exercícios em máquinas de musculação e apresentaram resultados benéficos a população idosa, como a manutenção da força de preensão manual, aumento significativo do índice de massa muscular esquelética, e capacidade funcional. No estudo de Wei-Hua S (2020), onde se utilizou do uso do peso corporal, máquinas de musculação e faixa elástica, apresentou efeitos positivos relacionados ao aumento da massa muscular esquelética, melhora das atividades de vida diária e desempenho funcional.
Os benefícios do exercício resistido podem ser notados tanto no sexo masculino quanto no sexo feminino. Seo (2021) e Liao (2021), em uma amostra composta por mulheres, registraram benefícios como melhoras significativas na qualidade muscular, força muscular por unidade de massa muscular e na aptidão funcional. Já Wolfgang Kemmler (2020), em um estudo realizado apenas por homens, constou melhoras na densidade mineral óssea, massa muscular esquelética e melhora da força muscular.
A frequência e a periodização do TR são cruciais. Nos estudos analisados, observou-se um consenso de que 2 a 3 sessões por semana são suficientes para gerar benefícios significativos em idosos. Estudos como os de Kemmler (2020), Wang (2020) e Liao (2021) utilizaram duas sessões semanais, enquanto Leopoldino (2020) e Seo (2021) empregaram três sessões, e Wei-Hua S. (2020) combinou ambas as frequências, todos obtendo resultados positivos. Embora Xiao (2023) tenha utilizado uma frequência mais alta (6 sessões/semana) com sucesso, a maioria dos achados suporta a frequência de 2 a 3 vezes. Adicionalmente, a análise demonstrou uma média de 50 a 60 minutos por sessão entre os estudos, sugerindo que essa duração é eficaz para promover resultados positivos na população idosa.
A sobrecarga é um elemento que trabalha na manutenção do estímulo durante a intervenção, uma vez que durante os estudos foram notadas o aumento da carga ou elementos que potencializassem a carga de trabalho do exercício. Wei-Hua S (2020), nas primeiras semanas de treino, trabalhou com uma carga reduzida, para familiarização com o exercício, após esse período a carga progrediu entre 10 a 15%, indo para algo em torno de 60 a 70% da força máxima. Wolfgang Kemmler (2020), trabalhou com familiarização do treino na fase 1 de seu estudo, e nas outras fases aumentou a sobrecarga de treinamento, utilizando de drop-sets. Seo (2021) elevaram a carga de treinamento aumentada pela sobrecarga progressiva.
O exercício físico já começa a promover efeitos benéficos desde os primeiros dias de intervenção, uma vez que pode ser visto como uma simples maneira de diminuir ou sair da inatividade física até alcançar uma vida ativa. O tempo de intervenção pode ser analisado de forma distinta, como por exemplo no estudo de Xiao (2023), com 4 semanas de intervenção, obtiveram resultados como a melhora do desempenho físico, e composição corporal em pacientes com sarcopenia. Por outro lado, Wei-Hua S (2020) e Seo (2021), estudaram os resultados de 16 semanas de TR, também obtiveram resultados como aumento do índice de massa muscular, capacidade funcional e qualidade de vida.
5. CONCLUSÃO
A sarcopenia é uma síndrome caracterizada pela perda de massa, força e funcionalidade muscular, que ocorre naturalmente com o envelhecimento. Essa condição pode levar a uma série de problemas, como diminuição da mobilidade, aumento do risco de quedas e até mesmo morte. Os estudos revisados nesta pesquisa evidenciaram que o TR é uma intervenção eficaz para a prevenção e tratamento da sarcopenia em idosos. Esse tipo de treinamento promove inúmeros benefícios, além adaptações anatômicas e fisiológicas, como aumento da massa e força muscular,que foram os resultados observados em todos os artigos selecionados, e que atuam diretamente na reversão ou atenuação da síndrome.
Os resultados dos estudos também mostraram que os idosos que realizaram o TR, apresentaram melhoras na qualidade de vida em geral, o que incluí maior capacidade funcional, independência nas atividades de vida diária e redução do risco de quedas. Outro benefício observado nas pesquisas, está relacionado a função neurológica, especificamente através da melhora do equilíbrio e da performance funcional como resultado nos estudos incluídos. A qualidade muscular, fatores de crescimento, melhora da dor, melhora do estado nutricional (via suplementação), saúde óssea e redução da fragilidade, são outros benefícios coletados nos estudos.
Relacionado aos parâmetros ideais de treinamento, eles devem ser adaptados às condições físicas de cada aluno, Em geral, recomenda-se que os exercícios sejam realizados de 2 a 3 vezes por semana, com 40 a 60 minutos de duração. O tratamento da sarcopenia deve ser individualizado e deve incluir exercícios de resistência, sendo realizados, seja com o peso corporal, faixa elástica, ou aparelhos de musculação, que de acordo com os estudos, são comprovados que aumentam a massa muscular, força, funcionalidade e qualidade de vida.
Com base nessas evidências, conclui-se que o TR, é uma intervenção segura e eficaz para a prevenção e tratamento da sarcopenia em idosos. No entanto, é importante ressaltar que mais estudos são necessários para avaliar a eficácia de diferentes protocolos de exercícios resistidos, bem como para identificar os fatores que podem influenciar os resultados.
6. REFERÊNCIAS
Beaudart, C., et al. (2020). “Health-related quality of life in sarcopenia: A systematic review and meta-analysis.” *The Journal of Frailty & Aging*, 9(1), 6-15.
Chagas, C. S., Ohara, D. G., Matos, A. P., Oliveira, M. S. R. D., Lopes, M. G. R., Marmo, F. A. D., & Pegorari, M. S. (2021). Associação entre sarcopenia e qualidade de vida relacionada à saúde em idosos comunitários. Acta Paulista de Enfermagem, 34: eAPE002125, 1-8.
Chen, N., He, X., Feng, Y., Ainsworth, B. E., & Liu, Y. (2021). Effects of resistance training in healthy older people with sarcopenia: A systematic review and meta-analysis of randomized controlled trials. Frontiers in Physiology, 12, 692794.
Coelho, H. S., Sales, B. C. M., Soares, L. L., & Rômulo, R. J. M. J. (2021). Capacidade funcional, indicativos de sarconpenia, risco de quedas e qualidade de vida entre idosos institucionalizados, idosos praticantes e não praticantes de exercício físico. Revista Científica UNIFAGOC-Multidisciplinar, 5(2), 81-96..
DE OLIVEIRA, P. F.; PINHEIRO, M. A. Exercício resistido em idosos frágeis: uma revisão da literatura. Fisioterapia e Pesquisa, v. 30, n. 2, p. 215-223, 2023. Disponível em: https://www.scielo.br/j/fp. Acesso em: 24 maio 2025.
DUARTE, P.O.; AMARAL, J.R.Geriatria Prática Clínica. Barueri SP: Manole, 2020.
Ferraz, S. P., & Batista, M. S. S. (2021). A relevância de programas de exercícios resistidos no tratamento e prevenção da sarcopenia em idosos: uma revisão integrativa. Research, Society and Development, 10(15), e328101523362- e328101523362. https://doi.org/10.33448/rsd-v10i15.23362
HALAL, P. M., et al. (2022). “Sarcopenia, depressive symptoms, and quality of life in older adults: A cross-sectional analysis from the Brazilian Longitudinal Study of Aging (ELSI).” *Scientific Reports*, 12, 12345.
Kemmler W, Kohl M, Fröhlich M, Jakob F, Engelke K, von Stengel S, Schoene D. Effects of High Intensity Resistance Training on Osteopenia and Sarcopenia Parameters in Older Men with Osteosarcopenia-One-Year Results of the Randomized Controlled Franconian Osteopenia and Sarcopenia Trial (FrOST). J Bone Miner Res. 2020 Sep;35(9):1634-1644. doi: 10.1002/jbmr.4027. Epub 2020 Apr 28. PMID: 32270891.
Leopoldino, A. A. O., Araújo, I. T., Pires, J. C., de Brito, T. R., Polese, J. C., Bastone, A. C. & Schetino, L. P. L. (2020). Impacto de um programa de fortalecimento muscular dos membros inferiores no equilíbrio e na performance funcional de idosos institucionalizados: um estudo controlado e randomizado. Acta Fisiátrica, 27(3), 174-181. https://doi.org/10.11606/issn.2317-0190.v27i3a174188
Liao, C. D., et al. (2023). “Effects of resistance training on muscle mass and strength in elderly with sarcopenia: A systematic review and meta-analysis.” *Journal of Cachexia, Sarcopenia and Muscle, 14(2), 712-725.
Liao, C. D., Liao, Y. H., Liou, T. H., Hsieh, C. Y., Kuo, Y. C., & Chen, H. C. (2021). Efeitos da Suplementação com Composição Nutricional Rica em Proteínas sobre os Índices de Sarcopenia e Atividade Física durante o Treinamento de Resistência em Mulheres Idosas com Osteoartrite de Joelho. Nutrientes, 13 (8): 2487. https://doi.org/10.3390/nu13082487
Liu, C., Latham, N. K., & Miller, M. E. (2024). “Progressive resistance training improves physical function and reduces falls in older adults with sarcopenia: A randomized controlled trial.” *The Journals of Gerontology: Series A, 79(1), 123-134.
OLIVEIRA, Shirley Tavares de. Impacto da sarcopenia na funcionalidade do idoso. 2022. Dissertação de Mestrado. Universidade Federal de Pernambuco.
Oliveira, V. A., & Vieira, K. V. S. (2021). Benefícios do fortalecimento muscular em idosos com sarcopenia: revisão bibliográfica. Revista Ibero-Americana De Humanidades, Ciências E Educação, 7(10), 1191–1207.
Peterson, M. D., et al. (2020). “Resistance training enhances myofibrillar protein synthesis and molecular signaling in elderly sarcopenic men.” *Scandinavian Journal of Medicine & Science in Sports, 30(6), 987-998.
Pinto Guedes, D. (2021). “Resistance training improves quality of life and physical function in sarcopenic elderly: A randomized controlled trial.” Journal of Aging and Physical Activity, 29(4), 567-577.
Pinto Guedes, D., et al. (2021). “Resistance training improves quality of life and physical function in sarcopenic elderly: A randomized controlled trial.” *Journal of Aging and Physical Activity*, 29(4), 567-577.
RIBEIRO, T.P.; DANTAS, T.C.N. Influência do TR para Idosos. 2020 Disponível em: https://repositorio.uniceub.br/jspui/bitstream/prefix/14619/1/THIAGO%20PRIETO%2 0RIBEIRO.pdf.
SEO, Myong-Won et al. Effects of 16 weeks of resistance training on muscle quality and muscle growth factors in older adult women with sarcopenia: A randomized controlled trial. International Journal of environmental research and public health, v.13, July 23,2021.
Souza, C. G. D. (2020). Tratamento medicamentoso da sarcopenia Tratamento Farmacológico da Sarcopenia. Revista Brasileira de Ortopedia, 56(4) , 425-431. https://doi.org/10.1055/s-0040-1709.
Wang R, Liang Y, Jiang J, Chen M, Li L, Yang H, Tan L, Yang M. Effectiveness of a Short-Term Mixed Exercise Program for Treating Sarcopenia in Hospitalized Patients Aged 80 Years and Older: A Prospective Clinical Trial. J Nutr Health Aging. 2020;24(10):1087-1093. doi: 10.1007/s12603-020-1429-x. PMID: 33244565.
Wei-Hua S, Li-Xia G, Su-Xing W, Cai-Xia L, Li-Xia Y, Shao-Bing L. Efeitos da vitamina D combinada com treinamento resistido na massa muscular esquelética, atividades de vida diária e índices sorológicos em pacientes idosos com sarcopenia. Chin J Mult Organ Dis Idoso. 2020; 19(09):656–60.
Xiao, Y. Q., Deshuai, C., Fu, N., Zhang, L., Zhang, Y., Shen, R., Wang, S., Maitiabula, G., Zhou, D., Liu, S., Wang, H., Gao, S., & Wang, X. (2023). Effects of resistance training on sarcopenia in patients with intestinal failure: A randomized controlled trial. Eslevier Clinical Nutrition, 45(45), 1901 – 1909. https://doi.org/10.1016/j.clnu.2023.07.013.
