AUTOMEDICAÇÃO ENTRE ESTUDANTES DE MEDICINA DURANTE O PERÍODO DE PROVAS: UMA ANÁLISE DE REVISÃO DA LITERATURA 

SELF-MEDICATION AMONG MEDICAL STUDENTS DURING EXAM PERIODS: ASSOCIATED FACTORS AND RISKS 

REGISTRO DOI: 10.69849/revistaft/dt10202511210741


Kerlly Flávia Paraibano; Fernando Geremia; Bruno Lisita Bertolin; Bruna Freire Fernandes; Mariana Tavares Negre; Pedro Henrique Leite; Márcio Silva da Conceição


RESUMO

A automedicação, definida como o uso de medicamentos sem prescrição ou acompanhamento profissional, constitui um grave problema de saúde pública, especialmente entre estudantes de Medicina. A exposição precoce ao conhecimento farmacológico e a pressão acadêmica contribuem para uma falsa sensação de segurança, levando esses alunos a se automedicarem com frequência. Este estudo teve como objetivo analisar a prática da automedicação entre estudantes de Medicina durante os períodos de provas, identificando fatores associados, medicamentos mais utilizados e riscos relacionados. Trata-se de uma revisão narrativa da literatura, com abordagem qualitativa, realizada por meio de buscas nas bases BVS, SciELO e Google Acadêmico, abrangendo publicações entre 2017 e 2023. Foram selecionados nove estudos, os quais apontaram alta prevalência de automedicação associada ao estresse, ansiedade, privação do sono e sobrecarga de estudos. Analgésicos, anti-inflamatórios, ansiolíticos e psicoestimulantes foram os medicamentos mais citados. Constatou-se que, embora os estudantes possuam maior conhecimento técnico, isso não os protege dos riscos do uso irracional de medicamentos, como efeitos adversos, intoxicação e dependência. A influência social e o fácil acesso a fármacos também reforçam esse comportamento. Além dos riscos clínicos, a prática suscita preocupações éticas, pois contradiz princípios fundamentais da medicina baseada em evidências. Assim, a adoção de medidas institucionais — como campanhas de conscientização, acompanhamento psicológico e controle mais rigoroso da venda de medicamentos — é essencial para reduzir a automedicação e promover uma formação médica mais responsável e segura. 

Palavras-chave: automedicação; estudantes de medicina; estresse acadêmico; período de provas; riscos à saúde. 

ABSTRACT

Self-medication, defined as the use of medicines without professional prescription or supervision, is a widespread public health issue, particularly among medical students. The early exposure to pharmacological knowledge and the stressful academic environment contribute to a false sense of confidence that fosters self-prescribing behavior. This study aimed to analyze self-medication practices among medical students during exam periods, identifying associated factors, commonly used drugs, and related risks. A narrative literature review with a qualitative approach was conducted through searches in the Virtual Health Library (BVS), SciELO, and Google Scholar, covering publications from 2017 to 2023. Nine studies were selected, which consistently revealed a high prevalence of self-medication linked to academic stress, anxiety, sleep deprivation, and workload. Analgesics, anti-inflammatories, anxiolytics, and psychostimulants were the most frequently used medications. The findings indicate that, although medical students possess greater pharmacological knowledge, this does not protect them from the risks of irrational drug use, such as adverse effects, dependence, and intoxication. Social influences and easy access to medications further reinforce this behavior. The practice also raises ethical concerns, as it contradicts evidence-based medical principles and may influence future clinical attitudes. Therefore, institutional measures—such as awareness campaigns, stress management programs, and stricter pharmaceutical regulation—are essential to reduce self-medication among medical students. Understanding this phenomenon during exam periods is crucial for promoting rational medication use and forming more responsible healthcare professionals. 

Keywords: self-medication; medical students; academic stress; exam period; health risks.

1. INTRODUÇÃO 

A automedicação é definida como a utilização de medicamentos sem prescrição ou acompanhamento profissional, sendo reconhecida como um problema de saúde pública devido aos riscos que oferece. A Organização Mundial da Saúde (OMS, 2000) alerta que, embora seja uma prática comum, o uso indiscriminado de fármacos pode levar a intoxicações, interações medicamentosas e ao agravamento de doenças preexistentes. No Brasil, estudos apontam que a facilidade de acesso a medicamentos e a cultura de medicalização contribuem para a disseminação desse hábito (SOUZA & CARVALHO, 2020). 

Entre estudantes de medicina, a automedicação possui características particulares. A exposição precoce ao conhecimento sobre farmacologia e clínica pode gerar uma falsa sensação de segurança, levando esses acadêmicos a utilizarem medicamentos sem considerar adequadamente os riscos. Segundo Arruda et al. (2018), a prevalência da automedicação entre alunos de medicina é significativamente alta, especialmente em períodos de maior estresse acadêmico, como a fase de provas. 

Diversos fatores estão associados à prática da automedicação, incluindo ansiedade, sobrecarga de estudos, privação de sono e a necessidade de manter o desempenho acadêmico. De acordo com Leite e Vasconcelos (2019), o estresse é um dos principais gatilhos para a busca de medicamentos, principalmente ansiolíticos, analgésicos e estimulantes. Além disso, o fácil acesso a farmácias e a influência de colegas e familiares aumentam a vulnerabilidade dos estudantes a esse comportamento.

Os riscos decorrentes da automedicação variam desde efeitos adversos leves até complicações graves, como dependência e intoxicações. Para Araújo et al. (2021), o consumo não supervisionado de medicamentos em ambientes acadêmicos pode comprometer não apenas a saúde física e mental dos estudantes, mas também a formação de futuros profissionais da saúde, que podem reproduzir esse comportamento inadequado em sua prática clínica. 

Diante desse cenário, torna-se relevante investigar a prática da automedicação entre estudantes de medicina durante os períodos de provas, a fim de compreender seus fatores determinantes e riscos. Conforme destaca Medeiros et al. (2022), conhecer os padrões de automedicação nesse grupo possibilita a elaboração de estratégias de conscientização e programas de promoção da saúde que contribuam para a redução dessa prática, fortalecendo uma formação profissional mais responsável e crítica. 

Dessa forma, o presente estudo tem como objetivo analisar a prática da automedicação entre estudantes de medicina durante períodos de provas, buscando identificar os principais fatores associados a esse comportamento, os medicamentos mais utilizados e os riscos decorrentes de seu uso indiscriminado. Além disso, pretende-se compreender de que maneira o estresse acadêmico, a sobrecarga de estudos e a falsa sensação de segurança proporcionada pelo conhecimento médico influenciam essa conduta, contribuindo para a discussão sobre estratégias de conscientização e promoção do uso racional de medicamentos no ambiente universitário. 

2. REFERENCIAL TEÓRICO 

2.1  CONCEITO DE AUTOMEDICAÇÃO E CONTEXTO NA SAÚDE PÚBLICA

A automedicação é definida pela Organização Mundial da Saúde (OMS, 2000) como o uso de medicamentos sem prescrição, acompanhamento ou orientação profissional adequada. Embora seja amplamente praticada em diversos países, seu impacto na saúde pública é significativo, configurando-se como um problema complexo e multifatorial. Como apontam Souza e Carvalho (2020), o Brasil apresenta uma das maiores prevalências de automedicação no mundo, resultado da combinação entre acesso facilitado a fármacos e forte cultura de medicalização. Esse cenário cria um ambiente propício ao uso indiscriminado de medicamentos, elevando o risco de intoxicações, efeitos adversos, interações medicamentosas e agravamento de quadros clínicos preexistentes. 

Além disso, Araújo et al. (2021) ressalta que ambientes acadêmicos, especialmente os cursos da área da saúde, não estão isentos desse problema. A automedicação muitas vezes se torna uma resposta imediata para sintomas comuns como cefaleias, fadiga e distúrbios do sono, criando uma falsa impressão de controle e segurança. Entretanto, a ausência de avaliação clínica adequada coloca o estudante em risco, sobretudo quando o uso se torna frequente ou envolve classes terapêuticas de maior impacto, como ansiolíticos ou psicoestimulantes. 

2.2 AUTOMEDICAÇÃO ENTRE ESTUDANTES DE MEDICINA 

A prevalência da automedicação entre estudantes de medicina é amplamente reconhecida na literatura. Moraes et al. (2018) demonstram que acadêmicos desse curso apresentam índices superiores de automedicação quando comparados à população geral, motivados principalmente pela sensação de domínio sobre drogas e tratamentos. Esse fenômeno está associado ao contato precoce com conteúdos farmacológicos e clínicos, que, embora importante para a formação médica, muitas vezes despertam uma falsa segurança e reduz a percepção dos riscos envolvidos no uso de medicamentos sem prescrição. 

Arruda et al. (2018) reforçam que essa população tende a acreditar que seu conhecimento técnico um tanto aprofundado lhes permite manejar sintomas comuns de forma autônoma. No entanto, essa confiança não é necessariamente acompanhada da prudência clínica exigida na prática médica, podendo resultar em decisões precipitadas, como o uso de doses inadequadas ou combinações potencialmente perigosas. Medeiros et al. (2022) complementam destacando que o conhecimento parcial, típico das fases iniciais do curso, pode aumentar o risco de escolhas equivocadas, tornando o estudante mais suscetível a erros relacionados ao uso de medicamentos. 

2.3 ESTRESSE ACADÊMICO E SUA RELAÇÃO COM A AUTOMEDICAÇÃO

O estresse acadêmico é um dos principais fatores associados à automedicação entre estudantes de medicina. Segundo Leite e Vasconcelos (2019), sintomas como ansiedade, fadiga, irritabilidade e privação de sono tornam-se mais intensos em momentos críticos, como avaliações e períodos de provas. Diante desses desconfortos, muitos estudantes recorrem a medicamentos para alívio rápido, especialmente analgésicos, anti-inflamatórios, ansiolíticos e estimulantes. Nascimento et al. (2019) identificaram que medicamentos como metilfenidato e benzodiazepínicos estão entre os mais utilizados em contextos de alta demanda acadêmica, reforçando o papel do estresse como desencadeador dessa prática. 

No cenário internacional, Yasmin et al. (2022) demonstraram que situações de estresse agudo, como durante a pandemia de COVID-19, intensificaram a automedicação entre estudantes de medicina, mesmo em ambientes com regulamentações mais rígidas. Embora o estudo trate de um contexto global de crise, seus achados são comparáveis à realidade dos períodos de provas, pois ambas as situações envolvem pressão psicológica, sobrecarga emocional e necessidade de manter desempenho elevado. Dessa maneira, o estresse acadêmico configura-se como um fator de risco significativo e muitas vezes subestimado no comportamento de automedicação. 

2.4 FATORES SOCIOCULTURAIS E ACESSO FACILITADO AOS MEDICAMENTOS

A literatura aponta que o comportamento de automedicação entre estudantes de medicina não está relacionado apenas a fatores individuais, mas também ao contexto sociocultural. Lima (2022) verificou que a facilidade de acesso às farmácias, aliado a deficiências na fiscalização da venda de medicamentos, contribui significativamente para que universitários adquiram fármacos sem prescrição. Essa realidade é ainda mais evidente em regiões onde práticas informais de comercialização de remédios são comuns, normalizando o hábito de se automedicar. 

Além disso, influências sociais desempenham papel central. Gomes do Rego et al. (2024) destacam que colegas, familiares e até professores podem reforçar a automedicação ao compartilhar experiências pessoais ou recomendar medicamentos utilizados previamente. Essa troca de informações cria um ambiente em que a automedicação é socialmente validada, especialmente para sintomas comuns ou desconfortos temporários. Bazoni et al. (2023), ao analisarem o comportamento de automedicação em jovens adultos durante a pandemia, observaram que indivíduos com maior escolaridade tendem a automedicar-se com mais frequência, o que inclui estudantes de medicina, reforçando o caráter multifatorial e culturalmente influenciado dessa prática. 

2.5 RISCOS E IMPLICAÇÕES ÉTICAS DA AUTOMEDICAÇÃO EM ESTUDANTES DE  MEDICINA

Os riscos da automedicação vão muito além dos efeitos adversos imediatos. Segundo Silva et al. (2022), estudantes de medicina frequentemente utilizam medicamentos psicoativos sem supervisão adequada, expondo-se a riscos de dependência, abstinência, interações medicamentosas graves e piora de quadros psiquiátricos subjacentes. A utilização inadequada de psicoestimulantes, por exemplo, pode desencadear taquiarritmias, ansiedade severa e alterações no ciclo do sono, prejudicando ainda mais o desempenho acadêmico que inicialmente se buscava melhorar. 

No campo ético, a prática da automedicação constitui um paradoxo. Araújo et al. (2021) e Souza et al. (2025) apontam que, ao automedicarem-se, estudantes de medicina reproduzem comportamentos que contrariam princípios fundamentais da medicina baseada em evidências e das boas práticas clínicas. A internalização desse hábito durante a graduação pode perpetuar uma postura negligente ao longo da carreira, levando futuros médicos a minimizar riscos, prescrever inadequadamente ou orientar pacientes de forma imprecisa. Assim, a automedicação entre estudantes de medicina não representa apenas um risco individual, mas também uma ameaça ao exercício ético e seguro da prática profissional. 

3. METODOLOGIA 

O presente estudo trata-se de uma revisão da literatura narrativa com abordagem qualitativa. Segundo Cordeiro et al. (2007), a revisão narrativa possui caráter mais amplo, não necessariamente partindo de uma questão específica bem delimitada, além de não exigir a aplicação de protocolos rígidos para sua condução. Por essa razão, a busca por fontes não segue uma padronização estrita e a seleção dos artigos pode ser influenciada pela percepção do autor, estando, portanto, sujeita a viés de seleção. 

Para a realização deste estudo, foram realizadas buscas bibliográficas com o objetivo de analisar a prática da automedicação entre estudantes de medicina durante períodos de provas, identificando os principais fatores associados e os riscos decorrentes desse comportamento. Além disso, buscou-se compreender a relação entre estresse acadêmico, acesso ao conhecimento médico e a tendência ao uso indiscriminado de medicamentos. 

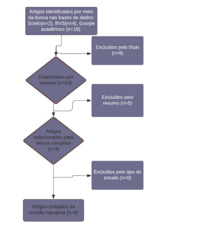
As informações foram obtidas por meio de consultas às bases de dados: Biblioteca Virtual em Saúde (BVS), Scientific Electronic Library Online (SciELO) e Google Acadêmico, considerando publicações no período de 2017 a 2023. 

Os critérios de inclusão adotados foram: artigos originais, estudos de caso, dissertações e revisões de literatura que abordassem especificamente a automedicação entre estudantes universitários, com ênfase no curso de medicina. Como critérios de exclusão, foram descartadas monografias de conclusão de curso sem publicação em periódicos científicos, documentos não científicos e materiais provenientes de sites não acadêmicos. 

Foram selecionados estudos publicados em português e inglês, de forma a ampliar o alcance da pesquisa. Os descritores utilizados como palavras-chave foram: “Automedicação”, “Estudantes de Medicina”, “Estresse Acadêmico”, “Período de Provas” e “Riscos à Saúde”. 

Por intermédio de um fluxograma (Figura 1), foi demonstrado a maneira como se houve a seleção dos artigos para compor a revisão. 

Figura 1 – Fluxograma da busca e seleção de artigos 

4. RESULTADOS E DISCUSSÃO 

Por intermédio dos artigos selecionados para a presente revisão narrativa, foram analisados os fatores associados à prática da automedicação entre estudantes de medicina durante períodos de provas, destacando-se os medicamentos mais utilizados, os contextos de maior vulnerabilidade e os riscos decorrentes desse comportamento. Além disso, buscou-se compreender como aspectos biopsicossociais, como estresse acadêmico, privação de sono e pressão por desempenho, influenciam essa prática. 

A seguir, apresentam-se os nove artigos incluídos na revisão, organizados em um quadro que contempla ano, periódico, título, autores e objetivos de cada estudo. 

Quadro 1 – Artigos selecionados de acordo com ano, periódico, título, autores e objetivo.

ANO REVISTA  AUTORES TÍTULOOBJETIVO
2018Sociedade 
Brasileira de 
Clínica Médica
L. G. M. de  Moraes et  al.Automedicação em  acadêmicos de MedicinaDeterminar a incidência da  automedicação em estudantes do  curso de Medicina, evidenciando  causas principais, grupos de  medicamentos mais usados e  consequências do uso irracional.
2019Revista de  Enfermagem /  Periódico  
acadêmico 
brasileiro
C. S. do  Nascimento et al.Avaliação da  automedicação  entre  estudantes de  medicina de  uma instituição  de ensino de  AlagoasAvaliar a prática de automedicação  entre estudantes de medicina,  identificar tipos de medicamentos  mais usados (ex.: anti-inflamatórios),  e verificar quantos alunos usam  estimulantes como metilfenidato  antes de provas.
2022Revista de  Pesquisa &  Desenvolvimento / ou Revista  MasterP. A. V.  LimaAuto medicação
entre  estudantes de  graduação do  interior do  Amazonas
Estimar a prevalência e fatores  associados à automedicação entre  estudantes de cursos de graduação do interior do Amazonas, incluindo  estudantes da área da saúde.
2022Research in  Social &  Development /  RSDSilva et al.  (DJP Neto,  etc.)Automedicação em  estudantes de  medicina: Uma  revisão sistemáticaFazer uma revisão de literatura  sobre prevalência de automedicação  em estudantes de medicina, perfil  sociodemográfico, motivos, fontes  de informação, com estudos entre  2018–2023.
2022Journal
internacional 
(PMC / NCBI)
F. Yasmin  et al.Self Medication  
Practices in  Medical Students  
During the COVID-19  Pandemic
Verificar práticas de automedicação  entre estudantes de medicina e  farmácia durante a pandemia,  sintomas usados, motivos, fontes de  medicamentos etc.
2024An Acad Bras 
Cienc / SciELO  Brasil
Karoline Brizola de  Souza et al.Prevalence and predictors  of self medication to  prevent or treat  COVID-19  among 
undergraduate  students in  Southern Brazil
Avaliar prevalência de  automedicação para prevenção ou  tratamento da COVID-19 entre  alunos de graduação, e quais  variáveis  sociodemográficas/saúde/
tendências associadas.
2023International 
Journal of  Environmental  Research and  Public Health
Bazoni, P.  S.; Faria,  R. J.;  Cordeiro,  F. J. R.;  Timóteo,  É. d. S.; da  Silva, A.  M. Horsth,  A. L.;  Meira, E.  F.; dos  Santos, J.  B. R.; da  Silva, M.  R. R.Self Medication  during the  COVID-19  Pandemic in  Brazil: Findings  and  Implications to  Promote the  Rational Use of  MedicinesEstimar a prevalência, perfil e os  fatores associados à automedicação  no Brasil durante a pandemia de  COVID-19. Mais precisamente, o  estudo busca identificar variáveis  sociodemográficas e clínicas ligadas  à automedicação, bem como propor  implicações para promoção do uso  racional de medicamentos.
2024ScienceDirect — artigo  internacional  
(“Key modifiable  risk factors for  self-medication  among medical  students”)
E. O. Alenzi  et al.Key modifiable  risk factors for  self-medication  among medical  studentsAvaliar a prevalência de  automedicação entre estudantes de  medicina e identificar fatores de risco  modificáveis associados a essa  prática — por exemplo, gênero,  ambiente acadêmico, estilo de vida,  conhecimento sobre medicamentos,  estresse acadêmico etc
2024Lumen et Virtus (São José dos  Pinhais)Jeones  Oliveira  Gomes do Rego et al.Self medication  among medical  studentsEstimar a prevalência de  automedicação entre estudantes de  medicina de uma universidade  pública no Rio Grande do Norte;  identificar classes de medicamentos  mais usadas; investigar fatores que  influenciam essa prática (família,  amigos, internet, acesso a 
medicamentos, conhecimento  prévio)

5. DISCUSSÃO 

A prática da automedicação em estudantes de medicina é uma realidade amplamente documentada na literatura recente. Moraes et al. (2018), ao investigarem acadêmicos, observaram uma elevada frequência desse comportamento, impulsionado principalmente pela sensação de segurança conferida pelo conhecimento adquirido ao longo do curso. Esse dado reforça a hipótese de que o acesso precoce às informações sobre farmacologia pode se tornar um fator de risco. 

No estudo de Nascimento et al. (2019), a automedicação mostrou-se fortemente associada ao uso de analgésicos e anti-inflamatórios, especialmente em momentos de sobrecarga acadêmica. O dado dialoga com o recorte deste trabalho, já que períodos de provas representam contextos de estresse que favorecem o consumo de substâncias para aliviar sintomas físicos, como cefaleias e dores musculares. 

Ainda sobre os fatores associados, Lima (2022) identificou que a automedicação entre estudantes do interior do Amazonas está relacionada não apenas à pressão acadêmica, mas também à facilidade de acesso a farmácias locais. Esse achado mostra que, além do contexto universitário, a estrutura social e regional exerce papel significativo no comportamento de automedicar-se.

A revisão conduzida por Silva et al. (2022) reforça a alta prevalência da automedicação em estudantes de medicina, destacando o uso frequente de estimulantes e ansiolíticos. Esse ponto é crucial quando se analisa o período de provas, já que muitos alunos recorrem a psicoestimulantes na tentativa de manter desempenho, ainda que com riscos de dependência. 

Durante a pandemia, Yasmin et al. (2022) verificaram aumento da automedicação entre estudantes de medicina e farmácia, destacando que a incerteza frente ao contexto de saúde global intensificou o comportamento. Embora não se trate de período de provas, o cenário pandêmico pode ser comparado a uma situação de estresse agudo, o que evidencia a vulnerabilidade desse grupo. 

Souza et al. (2024), ao analisarem universitários do Sul do Brasil, encontraram elevada prevalência da automedicação voltada à prevenção da COVID-19. O estudo mostra que estudantes de saúde, apesar de deterem conhecimento técnico, continuam propensos ao uso de medicamentos sem prescrição em contextos de pressão social e medo, o que pode ser extrapolado ao ambiente de provas. 

Outro estudo de Souza et al. (2025) ampliou a discussão ao relacionar a prática da automedicação com fatores sociodemográficos e de estilo de vida. O trabalho apontou que variáveis como idade, sexo e semestre do curso influenciam diretamente o risco de automedicação, o que sugere que momentos de maior carga curricular, como os ciclos de provas, potencializam esse comportamento. 

Bazoni et al. (2023), em uma investigação mais ampla no Brasil, evidenciaram que a automedicação se intensificou durante a pandemia, mas também ressaltaram que jovens em formação acadêmica apresentam maior propensão. Essa constatação reforça que estudantes de medicina são grupo de risco, sobretudo quando enfrentam situações críticas, como exames avaliativos. 

No cenário internacional, Alenzi et al. (2024) identificaram fatores de risco modificáveis entre estudantes de medicina. Entre eles, destacam-se o estresse acadêmico, a cultura institucional e o fácil acesso a informações farmacológicas. Esses elementos se alinham ao foco deste estudo, pois o período de provas é justamente a fase de maior estresse, onde esses fatores se potencializam. 

Gomes do Rego et al. (2024), em pesquisa conduzida no Nordeste brasileiro, encontraram prevalência significativa da automedicação em estudantes de medicina, motivada por influência de familiares, amigos e pelo conhecimento prévio. Esse estudo dialoga com Nascimento et al. (2019), ao apontar que além dos fatores acadêmicos, a rede social imediata também exerce influência. 

Ao comparar os achados de Moraes et al. (2018) com Silva et al. (2022), nota-se convergência quanto ao risco da falsa sensação de competência técnica. Embora esses estudantes possuam maior domínio sobre farmacologia, esse conhecimento nem sempre é acompanhado de prudência clínica, o que leva ao uso inadequado de substâncias.

Já Nascimento et al. (2019) e Yasmin et al. (2022) ressaltam que o uso de medicamentos se intensifica em situações de estresse. No Brasil, o estresse acadêmico é evidenciado nas fases de provas; no cenário internacional, foi representado pela pandemia. Em ambos os casos, a automedicação surge como resposta rápida, porém arriscada. 

Os estudos de Souza (2024; 2025) contribuem ao mostrar que a automedicação é um comportamento multifatorial, atravessado por aspectos biopsicossociais. Isso reforça a importância de compreender a prática não apenas como resultado de pressão acadêmica, mas também como reflexo de padrões sociais, econômicos e culturais. 

Em Bazoni et al. (2023), a recomendação final é pela intensificação de campanhas de promoção do uso racional de medicamentos. Essa medida também é pertinente ao recorte do presente trabalho, pois tais campanhas poderiam ser adaptadas ao calendário acadêmico, principalmente em momentos de provas. 

Alenzi et al. (2024) defendem que a identificação precoce de fatores modificáveis — como hábitos de estudo, manejo de ansiedade e estratégias de enfrentamento — pode reduzir a prevalência da automedicação. Tais recomendações são especialmente relevantes para coordenadores de curso e serviços de apoio psicológico universitário. 

O trabalho de Gomes do Rego et al. (2024) reforça que a influência social deve ser considerada em qualquer estratégia de intervenção. Em períodos de provas, os estudantes tendem a compartilhar experiências de automedicação, o que pode normalizar ainda mais a prática no ambiente acadêmico. 

De modo geral, os nove estudos analisados evidenciam que a automedicação é um fenômeno recorrente e que se agrava em situações de estresse. A fase de provas, embora pouco explorada diretamente nos artigos, pode ser considerada análoga aos contextos de maior vulnerabilidade apontados pelas pesquisas. 

A análise integrada dos achados demonstra que a automedicação não se limita ao uso de analgésicos, mas inclui ansiolíticos, antidepressivos e psicoestimulantes, como ressaltado por Silva et al. (2022). Esses medicamentos, ao serem consumidos sem acompanhamento, expõem os estudantes a sérios riscos, como dependência e efeitos adversos graves. 

É importante destacar que, apesar das variações metodológicas, todos os artigos convergem para a necessidade de medidas educativas. A inclusão de disciplinas ou atividades voltadas à farmacovigilância, bem como programas de apoio psicológico, podem reduzir a tendência de automedicação em momentos críticos. 

Assim, a literatura revisada sustenta que a automedicação entre estudantes de medicina durante períodos de provas é resultado de múltiplos fatores, incluindo o estresse acadêmico, a cultura da medicalização e o acesso facilitado a fármacos. A compreensão desses elementos é fundamental para subsidiar ações preventivas e formar profissionais mais conscientes e responsáveis no uso de medicamentos. 

A automedicação entre estudantes de medicina não deve ser vista apenas como um fenômeno restrito ao período acadêmico, mas como uma questão de saúde pública que reflete lacunas no processo formativo. Quando alunos em fase de graduação recorrem a medicamentos sem prescrição em momentos de estresse, como períodos de provas, acabam naturalizando um comportamento que pode ser reproduzido em sua futura prática clínica. Isso significa que médicos em formação, ao se automedicarem, podem banalizar o uso indiscriminado de fármacos diante de seus futuros pacientes, perpetuando um ciclo de medicalização inadequada. 

Outro ponto relevante é a relação entre automedicação e saúde mental. Muitos dos estudos revisados, como o de Silva et al. (2022), destacam o uso de ansiolíticos e antidepressivos de forma não supervisionada. Em períodos de provas, o estresse e a ansiedade são intensificados, levando os estudantes a buscar medicamentos como solução imediata. Essa prática pode mascarar sintomas mais profundos de transtornos mentais, retardando o diagnóstico adequado e aumentando os riscos de dependência química. Assim, a automedicação deixa de ser apenas um recurso para lidar com desconfortos pontuais e se transforma em uma estratégia perigosa de enfrentamento da pressão acadêmica. 

Além disso, deve-se considerar a influência cultural no Brasil, onde a facilidade de acesso a farmácias e a venda de medicamentos sem prescrição colaboram para a manutenção da prática. Como Lima (2022) aponta em sua pesquisa, essa acessibilidade se soma ao conhecimento parcial adquirido na graduação, gerando um contexto em que os estudantes não encontram barreiras significativas para a automedicação. A falta de políticas mais rígidas de controle e fiscalização contribui para que esse comportamento continue disseminado, especialmente em períodos de alta demanda acadêmica. 

A discussão também precisa incluir a questão ética. O estudante de medicina, ao optar pela automedicação em momentos de provas, contradiz princípios fundamentais da profissão médica, como a prudência e a valorização da prática baseada em evidências. Esse paradoxo pode comprometer a formação ética e científica do futuro profissional da saúde. A internalização da ideia de que “se automedicar é aceitável” pode reduzir a adesão a protocolos clínicos formais e enfraquecer a confiança entre médico e paciente. Portanto, a prática da automedicação não é apenas um risco à saúde individual, mas também um obstáculo à consolidação de uma cultura profissional responsável. 

Outro aspecto a ser destacado é a dimensão biopsicossocial do problema. Estudos como os de Souza (2024; 2025) evidenciam que a automedicação não é resultado apenas de fatores individuais, mas também de pressões sociais e institucionais. A competitividade no ambiente universitário, o medo do fracasso em avaliações e a expectativa de desempenho elevado se somam a pressões familiares e financeiras, criando um cenário complexo em que a automedicação aparece como um recurso “rápido e eficaz”. Essa análise reforça a necessidade de se compreender a prática de forma multifatorial e interseccional. 

Por fim, os artigos analisados convergem para a necessidade de medidas institucionais no ambiente acadêmico. Universidades e faculdades de medicina devem adotar estratégias de prevenção, como palestras sobre uso racional de medicamentos, programas de apoio psicológico e campanhas voltadas ao bem-estar dos estudantes em períodos críticos, como provas e estágios práticos. A criação de espaços de escuta e acolhimento pode ser um diferencial para reduzir a prevalência da automedicação. Mais do que tratar da consequência, é

preciso intervir nas causas, oferecendo alternativas saudáveis de enfrentamento do estresse acadêmico e fortalecendo a formação de profissionais mais conscientes e responsáveis. 

6. CONCLUSÃO 

A análise dos estudos revisados evidencia que a automedicação entre estudantes de medicina é uma prática recorrente e multifatorial, que se intensifica em momentos de maior pressão acadêmica, como o período de provas. Embora os alunos possuam conhecimento técnico superior ao da população geral, essa condição não os protege dos riscos associados ao uso indiscriminado de medicamentos. Pelo contrário, muitas vezes favorece uma falsa sensação de segurança que amplia a vulnerabilidade a complicações, como efeitos adversos, interações medicamentosas e dependência. 

Constatou-se que fatores como estresse, ansiedade, privação de sono e sobrecarga de conteúdos acadêmicos estão diretamente relacionados ao aumento da automedicação nesse grupo. Além disso, a influência social de colegas e familiares, aliada ao fácil acesso a fármacos, contribui para consolidar esse comportamento. Essa realidade é preocupante, pois além de comprometer a saúde física e mental dos estudantes, pode refletir negativamente em sua futura prática profissional, normalizando condutas inadequadas no cuidado aos pacientes. 

Outro ponto que merece destaque é a dimensão ética e social do problema. Ao recorrerem à automedicação, os futuros médicos contradizem princípios da prática baseada em evidências e da prudência clínica. Isso pode enfraquecer a credibilidade do profissional e perpetuar uma cultura de medicalização no contexto social mais amplo. Portanto, a questão deve ser entendida não apenas como um problema individual, mas como um desafio coletivo, que envolve instituições de ensino, órgãos reguladores e políticas de saúde pública. 

Diante desse cenário, torna-se urgente implementar estratégias institucionais que reduzam a prevalência da automedicação entre estudantes de medicina, especialmente durante os períodos de provas. Campanhas de conscientização, acompanhamento psicológico, programas de manejo do estresse e políticas de controle mais rígidas para a venda de medicamentos são medidas que podem contribuir para minimizar esse comportamento. Assim, ao formar profissionais mais críticos, conscientes e responsáveis, não apenas se protege a saúde dos estudantes, mas também se fortalece o compromisso da medicina com a promoção do uso racional de medicamentos e a segurança do paciente. 

REFERÊNCIAS 

ARAÚJO, L. S. et al. Riscos da automedicação em ambientes acadêmicos. Revista Brasileira de Educação Médica, v. 45, n. 2, p. 1-9, 2021. 

ARRUDA, T. P. et al. Prevalência da automedicação entre estudantes de Medicina. Revista Brasileira de Clínica Médica, v. 16, n. 3, p. 123-128, 2018. 

BAZONI, P. S. et al. Self-medication during the COVID-19 pandemic in Brazil: Findings and implications to promote the rational use of medicines. International Journal of Environmental Research and Public Health, v. 20, n. 12, p. 6143, 2023. Disponível em: https://www.mdpi.com/1660-4601/20/12/6143.

CORDEIRO, A. M. et al. Revisão sistemática: uma revisão narrativa. Revista Brasileira de Medicina, v. 64, n. 3, p. 106-113, 2007. 

GOMES DO REGO, J. O. et al. Self-medication among medical students. Lumen et Virtus, v. 15, n. 1, p. 1-12, 2024. Disponível em: https://periodicos.newsciencepubl.com/LEV/article/download/32/80/213.

LEITE, L. A.; VASCONCELOS, F. Prevalência de automedicação e fatores associados em estudantes universitários. Revista de Saúde Coletiva, v. 29, n. 1, p. 77-85, 2019. 

LIMA, P. A. V. Automedicação entre estudantes de graduação do interior do Amazonas. Revista Pesquisa e Desenvolvimento, 2022. Disponível em: https://www.redalyc.org/journal/3070/307070269094/.

MEDEIROS, C. S. et al. Automedicação entre universitários: uma revisão integrativa. Revista Ciência & Saúde, v. 15, n. 2, p. 22-30, 2022. 

MORAES, L. G. M. de et al. Automedicação em acadêmicos de Medicina. Revista da Sociedade Brasileira de Clínica Médica, v. 16, n. 3, p. 167-170, 2018. Disponível em: https://docs.bvsalud.org/biblioref/2020/01/1047947/167-170.pdf.

NASCIMENTO, C. S. do et al. Avaliação da automedicação entre estudantes de Medicina. Revista de Ciências Médicas e Biológicas, v. 18, n. 3, p. 403-410, 2019. Disponível em: https://revistas.usp.br/revistadc/article/view/155146.

ORGANIZAÇÃO MUNDIAL DA SAÚDE (OMS). Guidelines for the regulatory assessment of medicinal products for use in self-medication. Genebra: World Health Organization, 2000. 

SILVA, D. J. P. Neto et al. Automedicação em estudantes de Medicina: uma revisão da literatura. Research, Society and Development, v. 11, n. 15, p. e43701153705, 2022. Disponível em: https://rsdjournal.org/index.php/rsd/article/download/43705/35163. 

SOUZA, K. B. de et al. Prevalence and predictors of self-medication to prevent or treat COVID-19 among undergraduate students in Southern Brazil. Anais da Academia Brasileira de Ciências, v. 96, n. 2, e20230340, 2024. Disponível em: https://www.scielo.br/j/aabc/a/SmyCWQ5jxK3WG355wKZgpTS/. 

SOUZA, K. B. de et al. Self-medication practice of university students of South Brazil and its implications during the COVID-19 pandemic: a cross-sectional study. Discover Public Health, v. 5, n. 1, 2025. Disponível em: https://link.springer.com/article/10.1186/s12982-025-00708-1.

SOUZA, R. F.; CARVALHO, A. P. Automedicação no Brasil: prevalência e fatores associados. Revista Brasileira de Epidemiologia, v. 23, n. 4, p. 1-10, 2020. 

YASMIN, F. et al. Self-medication practices in medical students during the COVID-19 pandemic: a cross-sectional study. Journal of Multidisciplinary Healthcare, v. 15, p. 533-542, 2022. Disponível em: https://pmc.ncbi.nlm.nih.gov/articles/PMC8959567/.

ALENZI, E. O. et al. Key modifiable risk factors for self-medication among medical students. Journal of Medicine in Practice, v. 5, n. 1, p. 1-8, 2024. Disponível em: https://www.sciencedirect.com/science/article/pii/S2667276624000805.