WINGS OF FORESTRY: PUBLIC POLICY AND EDUCATIONAL INCLUSION FOR RURAL COMMUNITIES IN THE ACREAN AMAZON
REGISTRO DOI: 10.69849/revistaft/ch10202508190625
Valdemar Matos Paula1
Francisca das Chagas Souza Silva2
Jailene Ribeiro Soares3
Maria das Graças Alves Pereira4
Resumo
A Amazônia abriga vasta diversidade sociocultural, composta por povos indígenas, caboclos, quilombolas, ribeirinhos, pescadores, extrativistas e trabalhadores rurais. Grande parte dessas populações vive em áreas remotas, onde o acesso à educação formal de qualidade é historicamente limitado. Nesse contexto, destaca-se o Asas da Florestania, política pública do Estado do Acre voltada à oferta de educação do campo para crianças e jovens de comunidades rurais e de difícil acesso. Fundamentado no Decreto nº 7.352/2010, que define população e escola do campo, o programa reconhece as especificidades socioculturais dos povos da floresta e busca assegurar o direito à educação básica adequada à realidade local. Este estudo tem como objetivo analisar o Asas da Florestania, evidenciando sua relevância para a promoção da equidade educacional na Amazônia acreana. A metodologia baseou-se em pesquisa bibliográfica, com levantamento e análise de produções científicas sobre o tema. Também foram elaborados gráficos para ilustrar a frequência de publicações acadêmicas relacionadas ao programa, evidenciando o crescente interesse da comunidade científica. Os resultados indicam que o Asas da Florestania contribui significativamente para a valorização da educação do campo, tornando-se referência em políticas educacionais voltadas a contextos amazônicos. Sua expansão e fortalecimento são fundamentais para garantir a inclusão, o respeito às especificidades regionais e a efetivação da educação como direito universal.
Palavras-chave: Educação do Campo; Amazônia; Políticas Públicas; Acesso à Educação; Inclusão Social
1 INTRODUÇÃO
O território da Amazônia possui uma área total de aproximadamente 5.500.000 km². Essa imensidão nos leva a refletir sobre diversos problemas presentes nas regiões que a compõem, como a necessidade de atenção efetiva aos povos da floresta, indígenas, ribeirinhos e outros campesinos. Ademais, a carência ou ineficácia na promoção de serviços essenciais, como saúde pública, educação e condições mínimas para uma vida digna (Hage, 2005b).
Nesse sentido, ano após ano, o Governo Federal tem buscado alternativas para assegurar que os povos da floresta e as populações do campo sejam contemplados em seus direitos e tenham oportunidades de alcançar seus objetivos. Entre as medidas adotadas como políticas públicas, destaca-se o que é previsto na LDB (Lei de Diretrizes e Bases da Educação Nacional), que, ao tratar da Educação do Campo, estabelece um marco referencial no Art. 28: “Na oferta de educação básica para a população rural, os sistemas de ensino promoverão as adaptações necessárias à sua adequação às peculiaridades da vida rural e de cada região” (LDB, 2018, p. 98).
Ao abordar a Educação do Campo no contexto amazônico, é necessário aprofundar-se em aspectos que permitam compreender de forma clara seu conceito, a fim de fundamentar o conhecimento técnico sobre esse direito universal. De acordo com Arroyo (2009) e Molina (2002), a partir da década de 1970 ocorreram mudanças significativas no campo brasileiro, marcadas por intensas mobilizações de movimentos populares, destacando-se as lutas pela reforma agrária e pela educação voltada às classes socialmente desfavorecidas.
Diversas dessas mobilizações, ligadas ao campo, reivindicaram políticas públicas que contemplassem as especificidades socioculturais das populações rurais, demandando do Estado soluções para problemas que iam desde a ausência de moradia digna até a falta de acesso à educação e à saúde (Arroyo, 2009). As lutas pela Educação do Campo se intensificaram com a adesão de múltiplos atores, governos federal, estaduais e municipais, organizações não governamentais, associações, sindicatos, confederações de trabalhadores e outros grupos (Arroyo, 2009).
Assim, o surgimento e a consolidação da modalidade de ensino voltada ao campo constituem marcos relevantes para qualquer leitor interessado em compreender sua trajetória e significado social. Apesar das conquistas, muitas políticas públicas ainda são implementadas de forma ineficiente no atendimento a comunidades isoladas e de difícil acesso, mantendo latentes as desigualdades educacionais e estruturais (Caldart, 2010).
A partir dessas lutas e das que serão discutidas ao longo deste estudo, a população campesina busca do poder público não apenas o direito à moradia, como reivindica o Movimento dos Trabalhadores Rurais Sem Terra (MST), mas também a garantia de acesso à educação sem a necessidade de abandonar o campo e sem perder seus traços culturais (Caldart, 2010).
Segundo Kolling, Cerioli e Caldart (2002):
“Quando dizemos ‘Por uma Educação do Campo’ estamos afirmando a necessidade de duas lutas combinadas: pela ampliação do direito à educação e à escolarização no campo; e pela construção de escola que esteja no campo, mas que também seja do campo: uma escola política e pedagogicamente vinculada à história, à cultura e às causas sociais e humanas dos sujeitos do campo, e não de um mero apêndice da escola pensada na cidade; uma escola enraizada também na práxis da Educação Popular e da Pedagogia do Oprimido” (Kolling, Cerioli & Caldart, 2002, p. 19).
Portanto, o processo de escolarização e, consequentemente, de ensino no campo deve considerar não apenas a residência do educando, mas também os fatores que compõem seu contexto histórico-social e seu conhecimento prévio, reconhecendo as peculiaridades que influenciam o processo de ensino-aprendizagem.
O sujeito do campo possui seu próprio espaço, essencial para que as relações sociais se desenvolvam de forma significativa. Assim, o Estado, ao idealizar políticas públicas de educação para o campo, deve considerar todos esses fatores e adaptar suas ações à realidade regional. A Educação do Campo exige, portanto, atenção redobrada e estratégias que respondam efetivamente às necessidades dessas populações.
Além disso, seu foco central é a inclusão das diversas comunidades rurais. Para que essa inclusão ocorra, é fundamental que os sujeitos sejam reconhecidos como detentores de direitos e protagonistas dos processos educacionais.
Caldart (2002) destaca ainda, que:
“A Educação do Campo se identifica pelos seus sujeitos: é preciso compreender que, por trás da indicação geográfica e da frieza dos dados estatísticos, está uma parte do povo brasileiro que vive neste lugar e, desde as relações sociais específicas que compõem a vida no e do campo, em suas diferentes identidades e em sua identidade comum, estão pessoas de diferentes idades, famílias, comunidades, organizações e movimentos sociais” (Caldart, 2002, p. 27).
Para a autora, a identificação com o sujeito é característica fundamental da Educação do Campo, que deve estar ancorada em metodologias pedagógicas que permitam à população rural construir e fortalecer sua identidade.
Nesse sentido, o presente estudo tem como objetivo apresentar o Asas da Florestania, programa de Educação do Campo implantado no estado do Acre, no sul da Amazônia, que desde 2005 oferta educação gratuita e de qualidade a crianças e jovens residentes em áreas isoladas da Amazônia acreana. Para concretizar esse objetivo, a pesquisa utilizou metodologia baseada em levantamento bibliográfico, de modo a evidenciar a relevância do programa no processo de ensino e aprendizagem dos estudantes do campo.
BREVE HISTÓRICO SOBRE A EDUCAÇÃO DO CAMPO
Segundo Fernandes (2008), o conceito de Educação do Campo, tal como reconhecido atualmente, foi formalmente introduzido no cenário educacional brasileiro durante o Encontro Nacional de Educadores da Reforma Agrária (ENERA), realizado em 1997. Esse evento foi promovido pelo Movimento dos Trabalhadores Rurais Sem Terra (MST) em parceria com a Universidade de Brasília (UnB), o Fundo das Nações Unidas para a Infância (UNICEF), a Organização das Nações Unidas para a Educação, Ciência e Cultura (UNESCO) e a Conferência Nacional dos Bispos do Brasil (CNBB).
Esse momento histórico representou não apenas a consolidação de um conceito, mas também a afirmação política de que a escolarização no campo precisava ser pensada a partir das demandas, realidades e identidades das populações rurais.
Ainda conforme Fernandes (2008), a escolarização no campo e, por extensão, a própria Educação do Campo emergiu tardiamente no Brasil, não sendo inicialmente institucionalizada pelo Estado. Apesar de o país ter origem e predominância agrária, até meados do século XX a educação rural era privilégio de uma minoria, geralmente vinculada a grandes proprietários de terra ou grupos sociais com maior poder econômico (MEC, 2002). Esse cenário evidencia um histórico de exclusão educacional, em que o acesso à escola não era tratado como um direito universal, mas sim como um benefício restrito a determinados segmentos.
A Constituição Federal de 1988, em seu Art. 205, garante que “a educação é direito de todos e dever do Estado e da família”. Portanto, subentende-se que as populações do campo estão amparadas por esse dispositivo legal. No entanto, conforme aponta Farias (2015), a Educação do Campo surge como contraponto à chamada “Educação Rural”, que historicamente carregava um viés pejorativo e urbano-centrista, ignorando as especificidades culturais e territoriais do campo. A partir das mobilizações sociais ocorridas nas últimas décadas, consolidou-se a compreensão de que era necessário superar a visão reducionista que tratava o campo apenas como espaço de atraso ou carência, passando a reconhecê-lo como território de produção de saberes, culturas e modos de vida próprios.
De acordo com as Referências para uma Política Nacional de Educação do Campo (2004), essa transformação conceitual e política foi impulsionada por diversos atores: a Articulação Nacional por uma Educação do Campo, a experiência pedagógica acumulada pela Pedagogia da Alternância, as reivindicações históricas de sindicatos de trabalhadores rurais e
as contribuições dos próprios movimentos sociais. Essas forças conjuntas conseguiram inserir na legislação educacional brasileira elementos que reconhecem as especificidades das populações do campo, legitimando a construção de políticas diferenciadas para esses territórios.
Entre as conquistas desse movimento, destaca-se a publicação das Diretrizes Operacionais para a Educação Básica nas Escolas do Campo (Resolução CNE/CEB nº 1, de 3 de abril de 2002). Este documento propõe medidas voltadas à adequação do modelo escolar à vida no campo, representando um marco significativo na tentativa de alinhar a oferta educacional às condições concretas de existência dos povos rurais. Mais do que um ajuste pedagógico, trata-se do reconhecimento da importância de valorizar a cultura, as práticas produtivas e o território em que essas populações vivem.
Nessa perspectiva, o próprio Ministério da Educação passou a assumir a necessidade de uma política exclusiva para a Educação do Campo, entendendo que “o campo, mais que um perímetro não urbano, é um campo de possibilidades que dinamizam a ligação dos seres humanos com a própria produção das condições de existência social” (BRASIL, 2002, p. 4). Essa compreensão amplia a noção de campo como mero espaço geográfico e o ressignifica como território vivo, onde educação, cultura e identidade se articulam na construção de um projeto emancipador para as populações que nele habitam
A EDUCAÇÃO DO CAMPO NA AMAZÔNIA
Segundo Fernandes (2008), o conceito de Educação do Campo, tal como compreendido atualmente, ganhou forma e reconhecimento durante o Encontro Nacional de Educadores da Reforma Agrária (ENERA), realizado em 1997. Esse evento, organizado pelo Movimento dos Trabalhadores Rurais Sem Terra (MST) em parceria com a Universidade de Brasília (UnB), o Fundo das Nações Unidas para a Infância (UNICEF), a Organização das Nações Unidas para a Educação, Ciência e Cultura (UNESCO) e a Conferência Nacional dos Bispos do Brasil (CNBB), foi decisivo para colocar na agenda nacional a necessidade de um modelo educacional específico para as populações rurais. Mais do que um encontro técnico, tratou-se de um marco político e social que buscou romper com as desigualdades históricas impostas às comunidades do campo.
Fernandes (2008) observa que a escolarização no campo e a própria concepção de Educação do Campo surgiram tardiamente no Brasil, e, mesmo assim, não foram inicialmente institucionalizadas pelo Estado. Apesar da predominância agrária no território nacional, durante boa parte do século XX o acesso à educação formal no meio rural era restrito a uma minoria privilegiada, vinculada a famílias de maior poder econômico ou a interesses políticos locais (MEC, 2002). Tal exclusão reflete uma histórica negligência do Estado em relação à população campesina, deixando-a à margem dos direitos básicos assegurados aos cidadãos urbanos.
A Constituição Federal de 1988, em seu Artigo 205, estabeleceu que “a educação é direito de todos e dever do Estado e da família”, princípio que, teoricamente, abrange também as populações do campo. No entanto, como pontua Farias (2015), a Educação do Campo emergiu como contraponto à chamada “Educação Rural”, expressão historicamente carregada de um sentido pejorativo e urbano-centrista. Essa visão reduzia o campo a um espaço atrasado e carente, ignorando sua complexidade sociocultural e seu papel estratégico na produção de saberes e práticas sociais próprias. O movimento por uma Educação do Campo buscou reverter esse paradigma, promovendo uma concepção que valoriza o território, a cultura e a identidade de seus sujeitos.
De acordo com as Referências para uma Política Nacional de Educação do Campo (2004), a transformação conceitual e prática desse modelo educacional foi impulsionada por múltiplos atores. Entre eles, destacam-se a Articulação Nacional por uma Educação do Campo, a experiência acumulada pela Pedagogia da Alternância, as pautas de reivindicação dos sindicatos de trabalhadores rurais e as iniciativas dos próprios movimentos sociais. Essas ações conjuntas resultaram na inserção, na legislação brasileira, de princípios que reconhecem a singularidade das populações do campo, legitimando políticas públicas diferenciadas.
Uma das maiores conquistas dessa mobilização foi a aprovação das Diretrizes Operacionais para a Educação Básica nas Escolas do Campo (Resolução CNE/CEB nº 1, de 3 de abril de 2002). Esse documento estabelece parâmetros para que o modelo escolar seja adaptado à realidade rural, contemplando aspectos como calendário escolar ajustado aos ciclos agrícolas, metodologias pedagógicas condizentes com o contexto e valorização do conhecimento tradicional. Trata-se de um marco normativo que não apenas reconhece o direito à educação, mas também afirma que esse direito deve ser exercido de forma adequada às condições e especificidades do campo.
Além disso, o próprio Ministério da Educação passou a reconhecer a necessidade de políticas exclusivas para a Educação do Campo. Como expresso nas Diretrizes Operacionais de 2002, “o campo, mais que um perímetro não urbano, é um campo de possibilidades que dinamizam a ligação dos seres humanos com a própria produção das condições de existência social” (BRASIL, 2002, p. 4). Essa concepção amplia o entendimento de campo, deslocando-o de uma visão meramente geográfica para uma perspectiva sociocultural e produtiva.
Historicamente, a ausência de um projeto político-pedagógico específico para o campo contribuiu para perpetuar desigualdades. Muitas vezes, a escola rural era apenas uma réplica do modelo urbano, descontextualizado e descolado das realidades locais. Essa inadequação, como destaca Farias (2015), resultava em altos índices de evasão escolar, desmotivação e fragilidade no aprendizado. Com a implementação das Diretrizes e a mobilização social, tornou-se possível propor um modelo pedagógico que reconhece a vida no campo como espaço legítimo de produção de conhecimento, rompendo com a lógica de que a educação de qualidade só poderia ocorrer em centros urbanos.
Outro ponto relevante é que a Educação do Campo, ao contrário da antiga concepção de Educação Rural, assume um compromisso explícito com a valorização das práticas culturais e econômicas locais. Fernandes (2008) enfatiza que essa perspectiva não se limita à inserção de conteúdos sobre o campo nos currículos, mas envolve a construção de uma pedagogia que parta da realidade vivida pelo aluno, incorporando saberes tradicionais, práticas produtivas e expressões culturais como elementos estruturantes do processo educativo.
Essa mudança de paradigma também se articula com a luta por outros direitos fundamentais, como a terra, a saúde, a moradia e a segurança alimentar. A educação, nesse sentido, é compreendida não apenas como instrumento de aprendizagem formal, mas como parte de um projeto de emancipação social. Assim, a Educação do Campo se insere em um movimento mais amplo de transformação social, que busca assegurar aos povos rurais não apenas acesso à escola, mas também condições para permanecerem no campo com dignidade e autonomia.
Portanto, compreender o surgimento e a consolidação da Educação do Campo exige considerar o contexto histórico de exclusão e as estratégias de resistência construídas ao longo de décadas. A partir desse olhar, é possível entender que programas como o Asas da Florestania, no Acre, não surgem de forma isolada, mas como desdobramentos concretos dessas lutas, traduzindo em ação prática o que antes era apenas uma pauta reivindicatória nos encontros e conferências nacionais.
A NECESSIDADE DE POLÍTICAS PÚBLICAS ESPECÍFICAS PARA A EDUCAÇÃO DO CAMPO NA AMAZÔNIA
Ao observar os desafios concretos e persistentes que marcam a realidade amazônica, e ao destacar apenas alguns dos inúmeros obstáculos existentes nesse bioma, torna-se evidente, como já apontam Paula e Pereira (2019), a urgência de implementação de políticas públicas exclusivas e estruturadas para a Educação do Campo na Amazônia. Essa urgência decorre não apenas das dificuldades logísticas impostas pela vastidão territorial e pela dispersão populacional, mas também das desigualdades históricas que afetam comunidades ribeirinhas, extrativistas, indígenas e agricultores familiares.
A Educação do Campo, conforme delineiam as Diretrizes Operacionais para a Educação Básica nas Escolas do Campo (BRASIL, 2008), deve oferecer apoio pedagógico consistente e permanente aos estudantes, contemplando infraestrutura escolar adequada, acesso a materiais e livros didáticos contextualizados, equipamentos tecnológicos, laboratórios, bibliotecas e espaços de lazer e desporto. Tudo isso precisa estar alinhado à realidade local e à diversidade cultural, linguística e produtiva dos povos do campo, em observância ao art. 5º dessas Diretrizes. Trata-se de reconhecer que a qualidade da educação não pode ser desvinculada das condições materiais e do respeito às especificidades regionais.
Nesse sentido, as ações do Estado precisam assumir uma perspectiva de enfrentamento efetivo da situação crítica que ainda caracteriza a educação do campo na Amazônia. Fernandes e Molina (2004) ressaltam que, embora avanços tenham sido conquistados, especialmente a partir de iniciativas oriundas de mobilizações sociais e de programas pontuais, ainda é indispensável a criação e execução de novos projetos educacionais que contemplem, de maneira sistemática e contínua, as demandas de povos da floresta, ribeirinhos, comunidades rurais e campesinos. Esses projetos devem ter como base um compromisso sério e sustentável, evitando o caráter episódico ou emergencial que historicamente marcou a intervenção do poder público na região.
A I Conferência Nacional “Por uma Educação do Campo” (1999) já alertava para a necessidade de compreender a promoção de políticas públicas para a população rural da Amazônia como um processo de institucionalização das demandas coletivas, resultado da interação dialógica entre Estado e sociedade civil organizada. Esse processo exige mecanismos de participação social efetiva, que permitam aos próprios sujeitos do campo definirem prioridades e estratégias, garantindo que a formulação e a implementação das políticas reflitam suas realidades e aspirações.
Caldart (2000, p. 41) reforça essa perspectiva ao afirmar que “o campo no Brasil e especialmente na Amazônia é um espaço de tensões, lutas sociais, organizações e movimentos de trabalhadores e trabalhadoras da terra que estão mudando o jeito da sociedade olhar para o campo e seus sujeitos”. Para a autora, é papel da escola se ajustar, em forma e conteúdo, às necessidades dos educandos do campo, deslocando-se para ir ao encontro deles e não o contrário. Essa inversão de lógica é crucial para romper com o histórico de deslocamento forçado dos estudantes rurais para centros urbanos, muitas vezes ocasionando evasão escolar e perda de vínculos culturais.
Dessa forma, novos programas voltados à oferta educacional para os povos da floresta precisam ser concebidos e efetivados com o objetivo de estimular e qualificar o processo educativo no campo, respeitando as singularidades culturais e territoriais. Isso implica investir em estratégias pedagógicas diferenciadas, que reconheçam a heterogeneidade amazônica e articulem saberes locais com conhecimentos científicos.
Entre as alternativas possíveis, Farias (2015) destaca iniciativas como escolas rurais adaptadas às condições locais, escolas fluviais para atender comunidades ribeirinhas, salas multisseriadas com formação continuada para professores e modelos de ensino que combinem presencialidade e tecnologias digitais para superar o isolamento geográfico. Tais iniciativas não apenas mitigam as carências históricas de políticas públicas na região, mas também têm potencial de reconfigurar a percepção dos sujeitos do campo sobre suas possibilidades de vida, fomentando perspectivas de permanência com dignidade, autonomia e valorização de suas identidades.
Portanto, falar em políticas públicas para a Educação do Campo na Amazônia não é apenas tratar de acesso à escolarização, mas de um projeto de desenvolvimento social e cultural que reconheça o campo como espaço de produção de conhecimento, de cidadania e de transformação. Isso requer compromisso político, financiamento adequado e mecanismos de participação que assegurem que cada ação reflita as necessidades e potencialidades das comunidades que formam o tecido humano e cultural da Amazônia.
A EDUCAÇÃO DO CAMPO NO ACRE
É amplamente reconhecido que a Amazônia apresenta uma diversidade étnica e cultural de grande riqueza, capaz de despertar o interesse de pesquisadores de diferentes áreas. No estado do Acre, essa diversidade se manifesta de forma intensa, constituindo um patrimônio imaterial que reúne saberes, práticas, expressões artísticas e modos de vida singulares. Entretanto, como observa-se em diversos contextos nacionais, tal potencial cultural ainda é pouco valorizado fora da região, seja por desconhecimento, seja por preconceitos enraizados.
Não é incomum encontrar pessoas que ignoram a pluralidade da cultura acreana ou demonstram desdém em relação a um estado cuja história é marcada por uma luta singular para integrar-se ao território brasileiro. Nesse cenário, torna-se imprescindível promover iniciativas que fomentem a valorização dessa diversidade, criando espaços de troca de experiências e de difusão cultural que possibilitem um conhecimento mais profundo e significativo sobre o Acre e seus povos.
No âmbito das políticas públicas estaduais voltadas à Educação do Campo, há esforços consistentes para compreender e preservar a verdadeira identidade dos povos da floresta. Na Amazônia-acreana, coexistem manifestações culturais e formas de organização social que contrastam com os padrões predominantes no restante do país. Essa pluralidade abrange agricultores familiares, extrativistas, pescadores, ribeirinhos, assentados, quilombolas, caiçaras e povos indígenas, entre outros. As políticas educacionais no Acre têm buscado estabelecer um diálogo efetivo com esses grupos, reconhecendo suas especificidades e procurando integrá-las ao processo educativo. No entanto, a execução prática de tais políticas representa um desafio considerável para a gestão pública, dadas as barreiras logísticas, territoriais e orçamentárias que caracterizam a região.
Segundo Paula e Pereira (2019), a promoção da Educação do Campo no Acre ocorre por meio de dois modelos de programas educacionais que se consolidaram como referência não apenas para outros estados brasileiros, mas também para iniciativas internacionais voltadas a contextos similares. O primeiro modelo contempla o atendimento a agricultores familiares, extrativistas, pescadores, ribeirinhos e assentados, garantindo educação de qualidade e gratuita, sem distinções ou discriminações.
O segundo modelo é direcionado à educação indígena, que, embora enfrente desafios próprios, como a necessidade de formação bilíngue e a preservação das línguas e tradições culturais, representa um importante instrumento de afirmação identitária e de fortalecimento das comunidades.
Vale destacar que, paralelamente, o Acre também se beneficia de políticas oriundas de programas nacionais, implementadas por meio de parcerias e verticalizações do Ministério da Educação. Essas ações complementam os esforços estaduais, especialmente no que diz respeito à ampliação de infraestrutura escolar, à capacitação de docentes e à elaboração de materiais didáticos adaptados às realidades locais.
De acordo com dados da Fundação Nacional dos Povos Indígenas (Funai), o Acre possui 36 terras indígenas, entre demarcadas e em processo de regularização. Apesar desse número expressivo, a educação indígena atinge apenas 15 povos, localizados principalmente nas bacias dos rios Juruá e Purus. Essas comunidades pertencem a três famílias linguísticas predominantes na região: Pano, Aruak e Arawá e apresentam contextos socioculturais distintos que demandam abordagens pedagógicas específicas (Governo do Acre, 2015).
Entre as ações de maior destaque no campo das políticas públicas educacionais, encontram-se os programas de Educação do Campo e Alfabetização, que têm se mostrado particularmente eficazes na realidade acreana. Conforme ilustrado na Figura 1, esses programas representam não apenas instrumentos de acesso à escolarização, mas também estratégias de inclusão social e valorização cultural, contribuindo de forma concreta para a redução das desigualdades educacionais no estado
Figura 1 – Programas de Educação do Campo e Alfabetização do Estado do Acre.

Fonte: Governo do Acre (2015).
Assim, pode-se afirmar que, no Acre, há um esforço deliberado para promover o acesso à educação por parte das populações do campo, mesmo diante das limitações estruturais, geográficas e logísticas. Os programas apresentados, que abrangem desde a primeira infância até a educação de jovens e adultos, evidenciam uma política pública que busca, ainda que de forma gradual, aproximar o direito constitucional à educação das realidades concretas vivenciadas pelos povos da floresta. Essa tentativa de inclusão, contudo, convive com desafios persistentes, como a falta de recursos financeiros adequados, a dificuldade de formação e fixação de professores nas áreas rurais e a necessidade de metodologias pedagógicas que respeitem os saberes locais.
Apesar dessas barreiras, o Estado tem procurado implementar estratégias que visam reduzir desigualdades e promover a equidade no acesso à educação. A presença de iniciativas como o Quero Ler, voltado à alfabetização de jovens e adultos, ou o PEEM/PORONGA, que permite a conclusão do ensino médio a quem não pôde cursá-lo no tempo regular, demonstra uma preocupação em contemplar públicos historicamente marginalizados. Esses programas, somados às ações voltadas à educação indígena e à escolarização em comunidades rurais isoladas, apontam para um movimento de ampliação das oportunidades educacionais, ainda que de forma desigual e sujeita a oscilações políticas e orçamentárias.
Nesse contexto, é possível afirmar que os programas de Educação do Campo no Acre representam um avanço significativo na direção da universalização do ensino, mas carecem de continuidade e aperfeiçoamento para alcançar todo o potencial transformador que carregam. A efetividade dessas ações depende não apenas da sua manutenção ao longo do tempo, mas também da sua capacidade de se adaptar às especificidades territoriais e culturais de cada comunidade atendida. A valorização dos mediadores locais, a adequação curricular e o uso de recursos pedagógicos contextualizados são aspectos que podem ampliar o impacto positivo dessas políticas.
Diante desse panorama, o presente estudo volta-se de forma mais aprofundada para o Asas da Florestania, um programa de Educação do Campo que, desde a sua implantação em 2005, tem se destacado como referência no Acre e em outros estados amazônicos. Reconhecido por sua abordagem inovadora e pelo foco no atendimento de populações que vivem em áreas de difícil acesso, o Asas da Florestania combina a garantia do direito à educação com o respeito às particularidades socioculturais dos povos da floresta. Sua trajetória e resultados, analisados neste trabalho, permitem compreender de que forma políticas educacionais desenhadas a partir da realidade local podem contribuir para a transformação social e para a consolidação de um modelo de escola do campo enraizado nas comunidades.
O ASAS DA FLORESTANIA
Idealizado em 2005, o Programa Asas da Florestania tem como objetivo central assegurar o direito à escolarização às populações que vivem no campo, reafirmando, perante a sociedade, a centralidade da educação como um direito universal e inalienável. Ao se analisar a realidade educacional brasileira, especialmente nas áreas rurais, evidencia-se um cenário crítico de exclusão histórica e desigualdade de acesso.
Farias (2015) ressalta que mais da metade da população do campo ainda não possui acesso garantido à educação básica, o que evidencia a urgência da implementação de políticas públicas capazes de atender de forma equitativa os sujeitos do campo.
Desde sua implantação, o Asas da Florestania tem promovido impactos significativos nas comunidades atendidas. O programa configura-se como uma ação articulada de política pública, voltada ao atendimento de trabalhadores, crianças, jovens e adolescentes residentes em áreas rurais e florestais. Conforme dados do Governo do Acre (2015), consolidou-se como uma das mais importantes iniciativas voltadas à Educação do Campo na região Norte, alcançando localidades de difícil acesso e adaptando-se às especificidades culturais e territoriais da população.
Sua proposta pedagógica foi construída a partir da cooperação entre a Fundação Roberto Marinho, o Instituto Dom Moacyr e a Secretaria de Estado de Educação do Acre, com a finalidade de oferecer escolarização formal às comunidades distantes, muitas vezes inacessíveis por via terrestre, como ribeirinhos, extrativistas e moradores de ramais. Ao adotar essa abordagem, o programa se posiciona como estratégia inovadora no enfrentamento das desigualdades educacionais historicamente impostas aos povos da Amazônia, garantindo que a distância geográfica não se converta em barreira intransponível ao direito de aprender.
A metodologia do Asas da Florestania busca, de forma intencional, enfrentar o preconceito social ainda presente em relação à população do campo, que muitas vezes é vista como não necessitando de escolarização formal. Em contraposição a essa visão estigmatizante, o programa adota uma pedagogia do reconhecimento, valorizando os saberes locais e rompendo com estereótipos historicamente cristalizados.
Paula e Pereira (2019) observam que o discurso excludente se reproduz, em certos contextos, entre os próprios moradores da floresta, o que reforça a importância de ações educativas que também promovam a valorização da identidade camponesa.
O desenho metodológico do programa baseia-se na premissa de que o processo educativo deve ocorrer no território do aprendiz. Em vez de deslocar o estudante para a escola, é o mediador do conhecimento que se insere no cotidiano do educando, fortalecendo vínculos comunitários e respeitando os contextos histórico-sociais. Ao levar a escola até as populações da floresta, preservam-se os laços territoriais e culturais, ao mesmo tempo em que se assegura o cumprimento de um direito constitucional.
A proposta formativa do Asas da Florestania contempla especialmente populações ribeirinhas e moradores de igarapés e ramais do Acre, reconhecendo que, mesmo em situação de isolamento geográfico, essas comunidades têm o mesmo direito ao conhecimento. Ao oferecer alternativas de escolarização, o programa também combate a lógica de invisibilização desses sujeitos no planejamento educacional tradicional.
Entre seus diferenciais metodológicos está o atendimento domiciliar e individualizado, que respeita o ritmo de aprendizagem e as particularidades de cada criança. Essa abordagem, pouco comum em políticas de Educação do Campo, cria uma relação de confiança, afeto e respeito entre educador e educando, assegurando acompanhamento pedagógico contínuo e integrando a escola à vida comunitária.
De acordo com a Secretaria de Estado de Educação do Acre (2015), os mediadores que atuam no programa são profissionais da educação devidamente formados, o que contribui para a credibilidade do projeto e aumenta a confiança de pais e responsáveis, favorecendo a permanência dos estudantes nas atividades propostas.
No módulo Asinhas da Florestania, voltado a crianças do 6.º ao 9.º ano, o atendimento ocorre por meio de visitas semanais realizadas por agentes educacionais residentes nas próprias comunidades. Geralmente estudantes do ensino médio, esses agentes atuam sob orientação técnica da equipe da Secretaria de Educação e são contratados pelas prefeituras. Essa atuação juvenil não apenas fortalece a formação cidadã, mas também cria uma ponte entre o programa e as realidades vivenciadas pelos educandos.
As visitas, realizadas em média duas vezes por semana, envolvem atividades pedagógicas adaptadas ao contexto de cada criança. Farias (2015) observa que essa rotina garante um ambiente de aprendizagem condizente com a realidade local, permitindo avanços consistentes no processo de ensino-aprendizagem e fortalecendo o vínculo educativo entre docente e educando.
Segundo a Secretaria de Estado de Educação do Acre (2015), até 2009 o programa já havia alcançado 18 municípios, atendendo mais de 2.548 crianças e cerca de 8.000 jovens. Embora não haja dados mais recentes publicados, é possível inferir, dada a continuidade e expansão das ações, que esses números tenham aumentado substancialmente, consolidando o Asas da Florestania como referência de política educacional comprometida com a superação das desigualdades históricas vividas pelos povos da floresta e do campo.
A relevância do Asas da Florestania não se limita ao seu alcance territorial, mas também à sua capacidade de dialogar com diferentes dimensões do desenvolvimento humano. Ao garantir acesso à escolarização em localidades onde o deslocamento até um centro urbano é impraticável ou oneroso, o programa contribui para a redução da evasão escolar, fenômeno historicamente associado às dificuldades logísticas e socioeconômicas das comunidades rurais.
Além disso, promove uma educação que reconhece e incorpora elementos da cultura local, favorecendo a construção de identidades afirmadas e valorizadas, em contraposição a um modelo que, por muito tempo, desconsiderou a diversidade cultural da Amazônia acreana (Farias, 2015).
Outro ponto de destaque refere-se ao caráter inclusivo do programa. Ao contemplar desde crianças na educação infantil até jovens e adultos no ensino médio, o Asas da Florestania rompe com a lógica de políticas fragmentadas que atendem apenas faixas etárias específicas.
Paula e Pereira (2019) enfatizam que essa abrangência etária, aliada à metodologia adaptada a cada etapa de ensino, é fundamental para atender às demandas de comunidades onde a escolarização formal foi historicamente interrompida ou sequer iniciada para parte da população.
O impacto social do programa se reflete também na valorização do trabalho dos mediadores e agentes educacionais. Muitos desses profissionais residem nas próprias comunidades atendidas, o que favorece o vínculo com os estudantes e suas famílias, além de possibilitar uma atuação pedagógica mais contextualizada. A Secretaria de Educação do Estado do Acre (2015) aponta que essa proximidade contribui para o fortalecimento das redes comunitárias e para a percepção de que a escola é parte integrante da vida local, e não uma instituição distante ou desconectada da realidade.
O Asas da Florestania também se alinha às diretrizes das políticas nacionais de Educação do Campo, que preveem a adaptação do currículo e da organização escolar às peculiaridades do meio rural (BRASIL, 2008). No caso acreano, essa adaptação se traduz em conteúdos que dialogam com o cotidiano dos estudantes, como práticas agroextrativistas, manejo sustentável da floresta, segurança alimentar e valorização das línguas e expressões culturais das comunidades indígenas e ribeirinhas. Dessa forma, o conhecimento escolar não é imposto de forma alheia, mas construído em consonância com os saberes e práticas locais.
Importa destacar que, mesmo com os avanços, o programa enfrenta desafios que comprometem sua plena efetividade. Entre eles, estão a necessidade de atualização constante dos materiais pedagógicos, a capacitação continuada dos mediadores, a ampliação da cobertura para comunidades ainda não contempladas e a garantia de financiamento estável para sua manutenção. Fernandes e Molina (2004) lembram que, para políticas educacionais no campo terem continuidade e impacto, é preciso que sejam tratadas como prioridade de Estado, e não apenas de governo, evitando descontinuidades associadas a mudanças administrativas.
No aspecto pedagógico, o Asas da Florestania adota práticas que favorecem a aprendizagem significativa. As visitas domiciliares, por exemplo, permitem o acompanhamento individualizado e o respeito ao ritmo de cada estudante, evitando reprovações automáticas e fortalecendo a autoestima do educando. Farias (2015) ressalta que essa abordagem personalizada é especialmente relevante em contextos em que as trajetórias escolares são marcadas por interrupções e longos períodos fora da sala de aula, demandando estratégias flexíveis de reinserção no processo educativo.
A experiência acumulada pelo programa desde 2005 também evidencia seu potencial como modelo replicável em outros contextos amazônicos e de difícil acesso. O Governo do Acre (2015) reconhece que a metodologia do Asas pode inspirar iniciativas em outros estados da região Norte, desde que adaptadas às realidades específicas de cada território. Essa possibilidade de replicação reforça o papel estratégico do programa na formulação de políticas públicas inovadoras para a Educação do Campo.
Por fim, ao analisar a trajetória do Asas da Florestania, percebe-se que sua maior contribuição talvez seja a de mostrar que é possível conciliar qualidade e equidade na oferta educacional, mesmo em regiões geograficamente isoladas. A combinação entre respeito à cultura local, presença ativa na comunidade e compromisso com o direito à educação transforma o programa em um instrumento não apenas de escolarização, mas de fortalecimento da cidadania e da dignidade humana. Nesse sentido, sua continuidade e expansão constituem não apenas uma necessidade, mas um imperativo ético e político para a promoção da justiça social no Acre e na Amazônia.
2 METODOLOGIA
De acordo com Frigotto (2000, p. 71), o ato de pesquisar configura-se, simultaneamente, como um exercício de reflexão teórica e uma prática transformadora, sendo capaz de produzir conhecimento e, ao mesmo tempo, subsidiar ações concretas na realidade investigada. Nessa perspectiva, o presente estudo adotou uma abordagem metodológica mista, quantitativa e qualitativa –, com o propósito de compreender, analisar e evidenciar a relevância do Programa Asas da Florestania como política pública de Educação do Campo, especialmente direcionada às populações da floresta e do meio rural da Amazônia acreana.
A escolha por uma abordagem mista justifica-se pela necessidade de captar, de forma integrada, dados empíricos mensuráveis sobre a disseminação científica do programa e, simultaneamente, significados simbólicos e interpretações atribuídas a ele pelos autores que o elegeram como objeto de estudo. Assim, a dimensão quantitativa permitiu a análise da frequência e da evolução das publicações, enquanto a dimensão qualitativa possibilitou a compreensão aprofundada dos discursos, das abordagens conceituais e das contribuições teóricas presentes nessas produções.
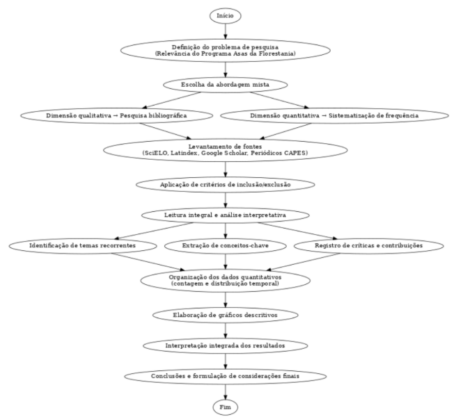
Na etapa qualitativa, adotou-se a pesquisa bibliográfica como estratégia principal, orientada à identificação, seleção e análise de produções acadêmicas (artigos científicos, dissertações e teses) (fluxograma 1) que abordam diretamente o Asas da Florestania ou que o utilizam como referência para discussões sobre Educação do Campo. A análise interpretativa buscou identificar recorrências temáticas, conceitos-chave, estratégias metodológicas empregadas e críticas apresentadas pelos pesquisadores, permitindo construir um panorama analítico da forma como o programa é compreendido e avaliado no meio acadêmico.
Na dimensão quantitativa, realizou-se a sistematização da frequência com que o programa é citado ou analisado nas principais bases indexadoras científicas. Foram utilizadas as plataformas SciELO, Latindex, Google Scholar e Periódicos da CAPES, considerando os seguintes critérios de inclusão: (a) relevância temática; (b) rigor metodológico; (c) atualidade da publicação (preferencialmente dos últimos 20 anos); e (d) disponibilidade integral do texto para leitura e análise. Trabalhos repetidos ou que não apresentavam relação direta com o objeto de estudo foram excluídos.
Após o levantamento inicial, procedeu-se à leitura integral e crítica das publicações selecionadas, buscando compreender suas contribuições ao debate sobre Educação do Campo e seus impactos sociais, pedagógicos e culturais no contexto amazônico. Essa etapa foi fundamental para estabelecer conexões entre diferentes estudos, evidenciar lacunas e identificar tendências analíticas predominantes.
Para a etapa de apresentação e sistematização dos resultados, foram elaborados dois gráficos descritivos, um evidenciando a quantidade e outro a distribuição temporal das produções científicas sobre o Asas da Florestania. Esses elementos visuais, apresentados na seção de resultados e discussão, permitem observar a evolução do interesse acadêmico pelo tema, reforçando o papel do programa como referência inovadora na construção de uma escola do campo com identidade própria.
Imagem 1. Fluxograma da metodologia de pesquisa adotada no estudo do Programa Asas da Florestania.

Fonte: Elaboração própria dos autores, adaptado a partir de Frigotto (2000).
Durante todo o processo analítico, buscou-se manter a fidelidade às ideias originais dos autores consultados, evitando distorções interpretativas ou vieses argumentativos. A leitura crítica das fontes não teve como objetivo validar ou invalidar conclusões anteriores, mas estabelecer um diálogo construtivo com elas, considerando que o conhecimento científico se constrói de forma cumulativa, dialética e situada historicamente. Dessa maneira, os trabalhos analisados não foram apenas insumos informativos, mas elementos ativos na construção da argumentação e das conclusões deste estudo.
3. RESULTADOS E DISCUSSÃO
O Programa Asas da Florestania foi oficialmente instituído em 2005, com o propósito de ampliar o acesso à escolarização das populações do campo no estado do Acre. Contudo, já em 2007 é possível identificar as primeiras produções acadêmicas que o mencionam ou o elegem como objeto central de análise, demonstrando que, desde seus primeiros anos de implementação, a iniciativa despertou interesse no meio científico. De acordo com Farias (2015), o programa representa uma nova abordagem conceitual e metodológica no campo da Educação do Campo, desafiando educadores e pesquisadores a repensarem suas concepções sobre os sujeitos que vivem na floresta e sobre os processos educativos voltados a essas comunidades.
Os desafios e objetivos delineados por essa política pública revelam a necessidade de uma articulação orgânica entre ensino, pesquisa e prática social, reforçando a importância de que o educador do campo atue com consciência crítica sobre o potencial transformador da educação. Essa postura é especialmente relevante em contextos historicamente marginalizados, como os das comunidades ribeirinhas, extrativistas e indígenas da Amazônia acreana, onde a escola deve assumir um papel ativo na valorização cultural e na emancipação social.
Ao se afirmar como uma proposta pedagógica inovadora, o Asas da Florestania propõe que o processo de ensino-aprendizagem seja significativo, contextualizado e emancipador, rompendo com a lógica tradicional que frequentemente ignora os saberes locais. Trata-se de um movimento que vai ao encontro da concepção de pesquisa de campo como prática formativa, tal como defendido por Suertegaray, apud Tavares (2002), ao argumentar que a inserção do pesquisador nas comunidades rurais não apenas aprofunda a compreensão sobre a realidade social, mas também transforma o próprio pesquisador enquanto sujeito.
Segundo Tavares (2002, p. 104):
“a ida ao campo faz parte de um processo de investigação que permite a inserção do pesquisador na sociedade, reconstruindo o sujeito e, por consequência, sua prática social. Ele permite o aprendizado de uma realidade, na medida em que oportuniza a vivência in loco do que deseja estudar. O trabalho de campo também possibilita um maior domínio da instrumentalização e a possibilidade de construção do conhecimento” Tavares (2002, p. 104).
Essa perspectiva ressalta que o conhecimento produzido no e a partir do campo deve estar enraizado na experiência concreta, evitando interpretações distanciadas ou generalizações sobre a realidade camponesa.
Com base nesse olhar, a presente pesquisa identificou 157 trabalhos acadêmicos (ver Figura 2) que mencionam ou têm como foco central o Programa Asas da Florestania e sua vertente Asinhas da Florestania. Essa produção inclui artigos científicos, dissertações e teses publicadas em diferentes plataformas e bases indexadoras, como SciELO, Google Scholar, Latindex e Periódicos CAPES.
Os registros iniciais de publicações datam de 2007, e observa-se que, ao longo de quase duas décadas, o programa continua a despertar interesse acadêmico, com estudos em andamento e novas publicações sendo constantemente incorporadas ao debate educacional. A distribuição temporal dessas produções mostra picos de publicações associados a momentos de maior visibilidade do programa, como a ampliação de seu alcance territorial e a divulgação de resultados positivos em avaliações governamentais.
Além do crescimento quantitativo das publicações, nota-se também um avanço qualitativo nas abordagens. Enquanto os primeiros estudos tinham caráter mais descritivo, nos últimos anos têm surgido análises comparativas, avaliações de impacto e reflexões críticas sobre a sustentabilidade e a replicabilidade do modelo em outros contextos da Amazônia Legal. Essa evolução demonstra que o programa se consolidou não apenas como uma política pública relevante, mas também como um referencial teórico-metodológico para a discussão da Educação do Campo no Brasil.
O levantamento desses dados reforça a relevância do Asas da Florestania como objeto de investigação científica e social, e evidencia que ele se tornou um marco referencial na luta pela universalização do direito à educação em áreas rurais e florestais. Tal consolidação reafirma a necessidade de manter e ampliar políticas educacionais que respeitem as especificidades culturais, linguísticas e geográficas das populações do campo.
Figura 2 – Número de publicações sobre o Programa Asas da Florestania (2007–2020).

Fonte: Elaboração própria, 2025.
Os principais estudos identificados ao longo da análise bibliográfica abordam temas diversos que orbitam o Programa Asas da Florestania, revelando a multiplicidade de enfoques possíveis diante de sua complexidade pedagógica, social e cultural. Dentre os tópicos mais recorrentes estão: (1) as metodologias específicas utilizadas no programa, adaptadas à realidade amazônica e às particularidades do ensino domiciliar; (2) os processos de formação inicial e continuada dos professores e mediadores, com ênfase em estratégias de valorização do saber local; (3) os relatos de alunos que, após participarem do programa, ingressaram no ensino médio ou superior e, posteriormente, retornaram às suas comunidades como agentes de transformação; (4) a implementação de metodologias ativas e lúdicas na primeira infância; e (5) a promoção da Educação do Campo em áreas isoladas, como ramais, comunidades ribeirinhas e igarapés, onde o acesso a políticas públicas ainda é extremamente limitado.
Além das temáticas centrais, as produções evidenciam que o Asas da Florestania não apenas representa uma política pública inovadora, mas também traduz um compromisso ético com os direitos fundamentais das populações rurais e tradicionais. Para moradores do campo, historicamente excluídos de serviços essenciais como saúde, saneamento e moradia, a educação ofertada pelo programa se constitui como uma ponte concreta para a superação das barreiras geográficas, econômicas e sociais que historicamente limitam seu acesso à cidadania plena. Como enfatiza Farias (2015), o Asas atua como elo entre a exclusão e a possibilidade de protagonismo, promovendo uma prática pedagógica que respeita o território, a cultura e o tempo do campo.
Entretanto, a análise também aponta que a produção científica ainda pode não capturar, em sua totalidade, a dimensão humana e subjetiva dos impactos promovidos pelo programa. A transformação que ocorre no cotidiano de uma família camponesa ao ser inserida em um processo educativo contínuo e sensível ao seu contexto ultrapassa métricas convencionais de avaliação educacional.
No entanto, são justamente os estudos sistematizados que possibilitam reconhecer tais impactos, fundamentar a continuidade do programa e propor novas estratégias de aperfeiçoamento. Nesse sentido, Molina (2002) ressalta que a sistematização de experiências pedagógicas nos territórios rurais é condição indispensável para a construção de políticas públicas mais efetivas e sustentáveis.
Ao observar os dados da Figura 2, percebe-se que o período entre 2010 e 2014 foi marcado por um crescimento expressivo nas publicações sobre o Asas da Florestania. Esse aumento pode ser interpretado como reflexo de uma maior valorização da Educação do Campo na agenda científica e política, impulsionada pela ampliação dos debates sobre inclusão social, justiça e reconhecimento dos povos tradicionais. Tal movimento coincide com políticas nacionais de fortalecimento da educação rural, como o Programa Nacional de Educação do Campo (PRONACAMPO), o que sugere que o Asas também se beneficiou de um contexto mais favorável de políticas integradas.
Outro aspecto relevante é que a concentração de pesquisas nesse período contribuiu para a consolidação da Educação do Campo como campo legítimo de investigação acadêmica e intervenção social. Essa visibilidade, fundamental para influenciar a formulação de políticas, ocorre em um cenário no qual as desigualdades entre o urbano e o rural permanecem profundas.
Souza (2013, p. 119) adverte que “o nosso país ainda continua sendo um país de profundas desigualdades sociais, principalmente no campo. Indignar-nos com as injustiças praticadas contra a nossa gente já seria um grande passo para sairmos do sono da inércia e da indiferença”.
A fala de Souza (2013) serve como um chamado à ação para que o campo não seja apenas objeto de diagnóstico, mas também de políticas efetivas. Nesse sentido, os trabalhos analisados indicam que o Asas da Florestania pode servir como modelo para outras regiões, desde que haja adaptação às particularidades de cada território. Veiga (2003) reforça que superar as disparidades rurais requer políticas públicas que integrem as dimensões cultural, geográfica e socioeconômica.
Também se verificou que, embora as pesquisas mais recentes sobre o programa ainda não tenham atingido o mesmo volume observado no período de pico, elas vêm apresentando análises mais aprofundadas e metodologicamente refinadas. Isso indica um amadurecimento do campo de estudo, com trabalhos que extrapolam a descrição das ações e avançam para a avaliação de resultados e impactos de longo prazo. Entre esses avanços, destacam-se estudos que relacionam o Asas à redução de taxas de analfabetismo funcional e à ampliação das oportunidades de acesso a programas de formação profissional.
Outro ponto identificado é o papel central dos mediadores comunitários, cuja atuação é frequentemente destacada como elemento-chave para o êxito do programa. A proximidade cultural e social desses mediadores com as comunidades atendidas cria um ambiente de confiança e pertencimento, favorecendo o engajamento dos alunos e a permanência no processo educativo. Estudos de Farias (2015) e Paula e Pereira (2019) demonstram que essa característica é um dos diferenciais do Asas em relação a outros programas de educação rural no Brasil.
Finalmente, os resultados apontam para a necessidade de políticas de continuidade que assegurem a manutenção e expansão do programa. A relevância do Asas da Florestania transcende o objetivo imediato de escolarização: ele atua na reconstrução do vínculo entre Estado e populações do campo, reforça identidades culturais e contribui para a redução das desigualdades históricas. Nesse sentido, sua replicação em outros estados da Amazônia e em regiões rurais do país deve ser pensada como prioridade estratégica na política educacional brasileira.
4 CONSIDERAÇÕES FINAIS
O presente estudo evidencia que o Programa de Educação do Campo Asas da Florestania tem despertado crescente interesse no meio acadêmico, como demonstrado pelo número expressivo de artigos, dissertações e teses dedicados à sua análise. Essa produção científica corrobora a relevância do programa como estratégia efetiva para a promoção da autonomia e do protagonismo dos povos da floresta, reafirmando seu papel como política pública comprometida com a inclusão educacional de populações historicamente marginalizadas. Ao mesmo tempo, o volume e a diversidade de pesquisas indicam que o programa se consolidou como referência no debate sobre a Educação do Campo no Brasil.
Contudo, torna-se necessário ampliar os esforços de investigação sobre a atuação do programa, sobretudo no que diz respeito ao monitoramento contínuo de seus impactos no Estado do Acre e em outras regiões da Amazônia. Tal monitoramento deve considerar não apenas indicadores quantitativos, como taxas de matrícula e conclusão, mas também dimensões qualitativas relacionadas à permanência escolar, à valorização cultural, ao fortalecimento comunitário e à ampliação das perspectivas de vida dos sujeitos atendidos. No contexto mais amplo do sistema educacional brasileiro, estudos comparativos podem contribuir para identificar aspectos do Asas da Florestania que possam ser replicados em diferentes realidades rurais.
A Educação do Campo, enquanto política de justiça social, configura-se como via de acesso ao conhecimento, à cidadania e ao desenvolvimento humano para milhares de crianças, jovens e adultos que vivem em áreas rurais. Em um país ainda marcado por profundas desigualdades e preconceitos em relação aos sujeitos do campo, o direito à educação assume caráter transformador e emancipador. Por meio dele, é possível reconstruir trajetórias, fortalecer identidades e garantir que comunidades historicamente excluídas ocupem espaços de decisão e participação social.
Nesse cenário, o Asas da Florestania destaca-se não apenas por ampliar o acesso à escolarização, mas também por respeitar e valorizar as singularidades culturais, territoriais e linguísticas dos povos da floresta. Essa abordagem diferenciada tem permitido que o processo educativo se torne mais significativo e conectado às realidades locais, superando modelos homogêneos e urbanos que, muitas vezes, desconsideram o contexto rural.
Ademais, o programa contribui de forma expressiva para a construção de novas perspectivas de vida. Ao possibilitar que crianças, jovens e adultos tenham acesso a uma educação contextualizada e de qualidade, o Asas fortalece a autoestima individual e coletiva, estimula o pertencimento e abre caminhos para o desenvolvimento socioeconômico e cultural das comunidades. A combinação entre educação formal e valorização dos saberes tradicionais tem potencial para gerar mudanças estruturais duradouras, capazes de romper ciclos históricos de exclusão.
Portanto, garantir a continuidade e expansão do Asas da Florestania deve ser prioridade nas políticas públicas educacionais, sobretudo em um momento em que a Amazônia e suas populações enfrentam pressões sociais, ambientais e econômicas crescentes. A experiência acumulada pelo programa demonstra que é possível construir uma educação de qualidade no campo, desde que haja compromisso político, financiamento adequado e envolvimento ativo das comunidades. Mais do que uma política educacional, o Asas representa um pacto social pela dignidade e pelo futuro dos povos da floresta.
REFERÊNCIAS
ARROYO, M. G. A educação básica e o movimento social do campo. In: ARROYO, M. G.; CALDART, R. S.; MOLINA, M. C. (Orgs.). Por uma educação do campo. Petrópolis: Vozes, 2009. p. 65-86.
CALDART, R. S. Caminhos para transformação da escola. 1. ed. São Paulo: Expressão Popular, 2010.
CALDART, R. S. A escola do campo em movimento. In: BENJAMIN, C.; CALDART, R. S. (Orgs.). Por uma educação básica do campo. Brasília, DF: Articulação Nacional por uma Educação do Campo, 2000. (Coleção Por uma Educação Básica no Campo, n. 3).
CONCLUSÕES da I Conferência Nacional: por uma educação básica do campo. In: KOLLING, E. J. et al. (Orgs.). Por uma educação do campo. Brasília, DF: Articulação Nacional por uma Educação do Campo, 1999. (Coleção Por uma Educação do Campo, n. 1).
CORAGGIO, J. L. Propostas do Banco Mundial para a educação: sentido oculto ou problemas de concepção? In: DE TOMMASI, et al. (Orgs.). O Banco Mundial e as políticas educacionais. 4. ed. São Paulo: Cortez, 2003.
CRISTO, A. C. P.; NETO, F. C. L.; COUTO, J. J. Educação rural ribeirinha marajoara: desafios no contexto das escolas multisseriadas. In: HAGE, S. M. (Org.). Educação do campo na Amazônia: retratos e realidades das escolas multisseriadas no Pará. Belém: Gráfica e Editora Gutemberg, 2005.
BRASIL. Decreto n. 7.352, de 4 de novembro de 2010. Dispõe sobre a Política de Educação do Campo. Disponível em: http://portal.mec.gov.br/docman/marco-2012-pdf/10199-8-decreto7352-de4-denovembro-de-2010/file.
BRASIL. Ministério da Educação. Diretrizes operacionais para a educação básica no meio rural. Brasília, 2002. Disponível em: http://7a12.ibge.gov.br/vamos-conhecer-o-rasil/nossopovo/educacao.
FARIAS, A. A. Organização da educação do campo no Acre: classes multisseriadas e a questão do acompanhamento pedagógico. 2015. Dissertação (Mestrado em Educação) – Universidade Federal de Juiz de Fora, Juiz de Fora, MG.
FERNANDES, B. M. Reforma agrária e educação do campo no governo Lula. Campo-Território: Revista de Geografia Agrária, v. 14, n. 7, p. 1-23, 2012.
FERNANDES, B. M. Entrando nos territórios do território. In: PAULINO, E. T.; FABRINI, J. E. (Orgs.). Campesinos e territórios em disputa. São Paulo: Expressão Popular, 2008. p. 273302.
FRIGOTTO, G. O enfoque da dialética materialista histórica na pesquisa educacional. In: FAZENDA, I. (Org.). Metodologia da pesquisa educacional. São Paulo: Cortez, 2000. p. 7190.
GEPERUAZ. Os limites e possibilidades na construção do custo-aluno-qualidade para a educação do campo no Estado do Pará. Belém: CNPq, 2015. Relatório de Pesquisa.
HAGE, S. M. Classes multisseriadas: desafios da educação rural no Estado do Pará/Região Amazônica. In: HAGE, S. M. (Org.). Educação do campo na Amazônia: retratos e realidades das escolas multisseriadas no Pará. Belém: Gráfica e Editora Gutemberg, 2005.
BRASIL. Lei n. 9.394, de 20 de dezembro de 1996. Estabelece as Diretrizes e Bases da Educação Nacional. Diário Oficial da União: seção 1, Brasília, DF, 23 dez. 1996.
BRASIL. Ministério da Educação. Coordenação da Articulação Nacional por uma Educação Básica do Campo. Conferência Nacional por uma Educação Básica do Campo. Luziânia, GO,5 out. 1998. Disponível em: http://www.educacao.ufrj.br/ppge/dissertacoes/arnobioalmeidajunior.pdf.
MOLINA, M. C. Desafios para os educadores e educadoras do campo. In: Educação do campo: identidades e políticas públicas. Brasília, DF: Articulação Nacional por uma Educação do Campo, 2002. (Coleção Por uma Educação do Campo, n. 4).
PAULA, M. V.; PEREIRA, M. G. A. Asas da Florestania: perspectivas e desafios. In: Anais do IV Congresso de Ciência e Tecnologia do IFAC – Conc&T: tecnologia. Rio Branco: IFAC, 2019. p. 18.
KOLLING, E. J. et al. (Orgs.). Educação do campo: identidade e políticas públicas. Brasília, DF: Articulação Nacional por uma Educação do Campo, 2002. (Coleção Por uma Educação do Campo, n. 4).
REFERÊNCIAS para uma política nacional de educação do campo: caderno de subsídios. Coordenação: Marise N. R.; Telma M. M.; Clarice A. S. Brasília, DF: Secretaria de Educação Média e Tecnológica, Grupo Permanente de Trabalho de Educação do Campo, 2003.
BRASIL. Conselho Nacional de Educação. Câmara de Educação Básica. Resolução CNE/CEB n. 1, de 3 de abril de 2002. Estabelece as Diretrizes Operacionais para a Educação Básica nas Escolas do Campo. Disponível em: http://portal.mec.gov.br/index.php?option=com_docman&view=download&alias=1380rceb001-02-pdf&category_slug=agosto-2013-pdf&Itemid=30192.
BRASIL. Conselho Nacional de Educação. Câmara de Educação Básica. Resolução CNE/CEB n. 2, de 28 de abril de 2008. Estabelece as Diretrizes Complementares para a Educação Básica do Campo. Disponível em: http://portal.mec.gov.br/cne/arquivos/pdf/2008/rceb002_08.pdf.
SOUZA, F. V. J. Educação do campo e da floresta: um olhar sobre a formação docente no programa Asas da Florestania no Alto Juruá/AC. 2013. Dissertação (Mestrado em Educação) – Universidade Federal do Amazonas, Manaus, AM.
VEIGA, J. E. A face rural do desenvolvimento: natureza, território e agricultura. Porto Alegre: Editora da Universidade, 2003
1Biólogo, Professor da rede pública do estado do Acre. Doutorando em Biodiversidade e Biotecnologia (UFPA/UFAC). E-mail: vldmrmatos@gmail.com
2Ex-coordenadora de ensino rural da SEE-AC. Professora e uma das implementadoras do programa Asas da Floresta. E-mail: cesca.acre@gmail.com
3Professora EBTT do Instituto Federal de Educação, Ciência e Tecnologia do Acre – IFAC. Mestre em Educação pela UFRJ. E-mail: jailene.soares@ifac.edu.br
4Psicóloga pela Universidade Federal do Ceará – UFC, Mestre em Medicina e Saúde pela Universidade Federal da Bahia – UFBA, Doutora em Ciências pela Faculdade de Saúde Pública da Universidade de São Paulo – FSP/USP. Professora de Psicologia do Instituto Federal de Educação, Ciência e Tecnologia do Acre – IFAC. Email: Maria.pereira@ifac.edu.br
