ANALYSIS OF THE PHYSICAL DISTRIBUTION PROCESS OF PRODUCTS AT OLSEN INDÚSTRIA E COMÉRCIO S/A
REGISTRO DOI: 10.69849/revistaft/ni10202509271427
Clodomir Coradini1
Antônio José Bicca2
Lucas Machado Maurer3
Resumo
Nos últimos anos, a logística consolidou-se como um elemento estratégico fundamental para o desempenho organizacional, especialmente diante da crescente internacionalização das economias e da busca por eficiência operacional. A gestão eficaz do fluxo de materiais, informações e produtos ao longo da cadeia de suprimentos constitui fator decisivo para a competitividade e a sustentabilidade empresarial.
A logística, enquanto disciplina abrangente, integra o planejamento estratégico e a execução operacional, desempenhando papel central na satisfação do cliente e na otimização de custos. Dentro desse contexto, a distribuição física concentra-se na etapa final da cadeia de suprimentos, envolvendo transporte, armazenamento e entrega de produtos aos clientes finais. A sinergia entre logística e distribuição física é essencial para assegurar a eficiência operacional, reduzir desperdícios e maximizar a rentabilidade das organizações.
A eficácia na entrega de produtos impacta diretamente a competitividade empresarial, influenciando a credibilidade da marca e a percepção de qualidade pelos clientes. Assim, a gestão aprimorada das operações logísticas e da distribuição física revela-se imprescindível para alcançar desempenho superior nesse ambiente dinâmico e competitivo.
Com o objetivo de identificar oportunidades de melhoria na distribuição física da Olsen Indústria e Comércio S/A, realizou-se uma análise detalhada de seu processo de distribuição. O estudo permitiu definir o tema e delimitar o problema de pesquisa, oferecendo subsídios para propostas de otimização do fluxo logístico e da eficiência operacional da empresa.
Palavras-chave: Processos logísticos, Eficiência operacional, Cadeia de suprimentos.
1 INTRODUÇÃO
Nos últimos anos, observa-se que as organizações buscam constantemente a otimização de seus recursos, sendo fundamental que cada área de gestão conte com planejamento criterioso e execução adequada, promovendo melhorias contínuas nos processos que envolvem a distribuição física, tanto interna quanto externa. Para indústrias que adotam o modelo de Produção Puxada (Pull Production), torna-se imprescindível possuir uma Cadeia de Suprimentos (Supply Chain) dimensionada de forma a atender às demandas específicas da produção, desde a aquisição de matérias-primas até a estocagem e fornecimento para as áreas produtivas. Esse sistema demanda elevado volume de estoque de produtos acabados, mesmo quando a produção ocorre sob encomenda, sendo sensível a problemas comerciais, como cancelamentos, adiamentos de entrega ou inadimplência, que podem aumentar substancialmente os níveis de estoque, tornando o gerenciamento da distribuição física um fator crítico para a eficiência operacional.
Nesse contexto, o presente estudo teve como objetivo geral analisar o processo de distribuição física de produtos da empresa Olsen Indústria e Comércio S/A, buscando compreender suas etapas, identificar eventuais não conformidades e propor melhorias. Para tanto, foram definidos objetivos específicos, que contemplaram a revisão da literatura pertinente ao tema, a descrição detalhada do processo atual, a elaboração de um fluxograma, a identificação de pontos críticos e a proposição de medidas de aprimoramento.
A relevância da pesquisa se apresenta sob múltiplas perspectivas: para o acadêmico, constitui oportunidade de desenvolvimento profissional e aplicação prática dos conhecimentos adquiridos em sala de aula; para a empresa, a análise da distribuição física representa instrumento estratégico para assegurar a responsabilidade e visibilidade da marca, consolidando sua posição de referência no setor, pois a eficiência na distribuição impacta diretamente a satisfação de clientes nacionais e internacionais, enquanto falhas podem gerar prejuízos financeiros significativos devido à diversidade de modais de transporte e custos associados; para a instituição de ensino, o estudo amplia o acervo acadêmico e serve como referência para futuras pesquisas; e para a sociedade, contribui para o crescimento econômico local e a criação de novos postos de trabalho. Diante disso, o estudo se justifica pela necessidade de aprimorar os processos logísticos da empresa, garantindo maior eficiência operacional, redução de desperdícios e fortalecimento da competitividade, oferecendo suporte teórico e prático para o desenvolvimento de estratégias de melhoria no processo de distribuição física de produtos da Olsen Indústria e Comércio S/A.
2 FUNDAMENTAÇÃO TEÓRICA OU REVISÃO DA LITERATURA
2.1 Processos de serviços, terceirização e distribuição.
Os processos organizacionais podem ser compreendidos como conjuntos de atividades inter-relacionadas, realizadas de forma sequencial ou paralela, com o objetivo de transformar insumos em produtos ou serviços que agreguem valor à organização (GONÇALVES, 2000; OLIVEIRA, 2007). Tais processos incluem etapas como planejamento, execução, monitoramento e avaliação, permitindo detectar ineficiências e aprimorar a gestão de recursos. Segundo Araújo (2011), os processos devem assegurar fluidez operacional, limitar decisões a princípios que evitem a ineficácia e identificar oportunidades de treinamento e ajuste de atividades. Sob uma perspectiva estratégica, a logística tornou-se essencial para a competitividade, demandando flexibilidade, inovação, confiabilidade e custo-eficiência (MARTINS; ALT, 2009).
Os serviços, como atividades intangíveis realizadas para atender necessidades dos clientes, têm papel central nos processos organizacionais. Salim et al. (2005) definem empresa de serviços como aquela cujo foco de comercialização recai sobre a oferta de serviços, enquanto Bernardi (2012) enfatiza a produção e comercialização de conhecimento e suporte. Lovelock e Wright (2001) destacam que serviços promovem benefícios e mudanças desejadas aos clientes. Características essenciais dos serviços incluem intangibilidade, inseparabilidade, heterogeneidade e perecibilidade, que demandam gestão cuidadosa para garantir consistência, qualidade e eficiência (KAHTALIAN, 2002; FITZSIMMONS; FITZSIMMONS, 2011; KOTLER; ARMSTRONG, 2015).
A terceirização é uma estratégia administrativa em que a organização contrata terceiros para executar funções ou processos que poderiam ser realizados internamente, permitindo foco nas competências essenciais, redução de custos, flexibilidade operacional e acesso a expertise especializada (QUEIROZ, 1998; DIAS; COSTA, 2003; QUINN, 2000; LACITY; WILLCOCKS, 1998; KREMIC et al., 2006). Apesar dos benefícios, a terceirização exige gestão cuidadosa para minimizar riscos como perda de controle, dependência de fornecedores e variações na qualidade.
A distribuição física, por sua vez, é responsável por movimentar produtos do local de produção ao consumidor final, envolvendo transporte, armazenamento e gestão de canais, garantindo a disponibilidade de produtos de forma eficiente e no tempo certo (NOVAES, 2007; BERTAGLIA, 2003; MARTINS; ALT, 2003). A armazenagem, como parte desse processo, envolve a alocação e organização do estoque, manutenção de condições adequadas e gestão do espaço físico, sendo considerada um dos principais direcionadores de custos logísticos, junto ao transporte e manutenção de estoques (ALMEIDA, 2012; BALLOU, 2006; RAGO, 2002 apud MUSSETI; VERÍSSIMO, 2003).
O processamento de pedidos, integrado à distribuição física, garante que os produtos sejam entregues com precisão, qualidade e no prazo, influenciando diretamente a satisfação do cliente e a competitividade da organização. A análise e melhoria contínua desses processos, considerando serviços, terceirização e distribuição, são essenciais para otimizar a eficiência operacional, reduzir desperdícios, maximizar lucros e criar vantagem competitiva sustentável em mercados dinâmicos.
2.1.1 Processamento de Pedidos e Gestão de Transporte na Distribuição de Produtos
O processamento de pedidos é o conjunto de atividades que uma empresa realiza para receber, verificar, preparar e entregar produtos aos clientes, sendo essencial para a eficiência da cadeia de suprimentos e a satisfação do cliente (BERTAGLIA, 2003). Esse processo abrange desde a entrada do pedido até sua entrega final, podendo ser realizado de forma manual ou automatizada, sendo relevante tanto para vendas físicas quanto para e-commerce. Bertaglia (2003) destaca que o processamento de pedidos envolve o recebimento e a consolidação. O recebimento refere-se à trajetória dos pedidos desde a administração de vendas até a distribuição, podendo ocorrer via sistemas informatizados, enquanto a consolidação busca reduzir custos e otimizar o transporte e as atividades operacionais no centro de distribuição.
O transporte, por sua vez, é a movimentação de bens, pessoas ou informações de um ponto de origem a um ponto de destino, utilizando modais como rodoviário, ferroviário, marítimo, aéreo ou por dutos, sendo um dos pilares da logística e da cadeia de suprimentos (BALLOU, 2001; 2004). Francischini e Gurgel (2002) reforçam que o transporte é o elo entre empresa e cliente, de modo que falhas nesse processo podem comprometer toda a produção. Viana (2000) acrescenta que o desenvolvimento econômico de um país está diretamente relacionado à eficiência do sistema logístico. No Brasil, a predominância do transporte rodoviário decorre da infraestrutura mais desenvolvida, embora apresente altos custos e limitações em um território continental. O transporte multimodal, que integra diferentes modais em uma única operação, permite maior flexibilidade e eficiência (MARTINS; ALT, 2009; VIANA, 2000). Gomes e Ribeiro (2004) enfatizam que a escolha do modal deve considerar não apenas a quantidade de carga, mas também a eficiência, o custo e a adequação às necessidades logísticas.
O fracionamento e a consolidação de cargas são estratégias que aumentam a eficiência logística. O fracionamento divide cargas maiores em menores, agilizando entregas em centros urbanos e otimizando o transporte (BALLOU, 2004; RUSHTON et al., 2017). A consolidação agrega várias remessas menores em uma única unidade de transporte, maximizando o espaço e reduzindo custos (BALLOU, 2004; NOVAES, 2007).
As transferências de produtos entre unidades centrais e filiais são essenciais para manter estoques equilibrados e garantir a disponibilidade de produtos, demandando coordenação entre recebimento, armazenagem e distribuição (BERTAGLIA, 2009; SLACK; CHAMBERS; JOHNSTON, 2010; BALLOU, 2006). A embalagem, por sua vez, protege o produto durante o transporte e armazenamento, sendo também um recurso de marketing e agregação de valor à marca. Kotler e Armstrong (1998) destacam as categorias de embalagem: primária, secundária e de transporte. Ballou (2004) ressalta que a embalagem contribui para a eficiência das atividades logísticas, influenciando diretamente na manutenção de estoques e no transporte.
A tecnologia da informação também é relevante, uma vez que sistemas informatizados auxiliam no controle do processamento de pedidos, garantindo agilidade e precisão nas operações. Ballou (2004) aponta que o processamento de pedidos influencia diretamente no tempo total de entrega, iniciando o ciclo logístico e impactando a eficiência do transporte e da armazenagem. Bertaglia (2009) complementa que a administração de pedidos e clientes inclui o gerenciamento do portfólio de clientes, buscando parcerias estratégicas que beneficiem a empresa e seus clientes.
Portanto, o processamento de pedidos e o transporte são elementos centrais na logística, pois influenciam diretamente a eficiência operacional, a redução de custos e a satisfação do cliente. A integração de fracionamento e consolidação de cargas, transferências adequadas entre filiais, embalagens apropriadas e suporte tecnológico constitui um conjunto de práticas essenciais para otimizar a distribuição de produtos. Esses processos permitem que as organizações atendam de maneira eficiente às demandas do mercado, agregando valor ao produto e mantendo a competitividade.
2.2 Integração da tecnologia da informação nos processos logísticos: gestão de pedidos, transporte de produtos, armazenagem
O mercado atual apresenta-se em constante transformação, com mudanças ocorrendo de maneira acelerada, exigindo que as organizações adotem ferramentas capazes de acompanhar tais evoluções. Nesse contexto, a Tecnologia da Informação (TI) emerge como um recurso estratégico, aproximando as empresas das transformações contínuas do ambiente externo e interno, fornecendo maior segurança e assertividade na formulação de estratégias corporativas (Gonçalves, 2010). Segundo Gomes e Ribeiro (2004), a TI consiste em um conjunto tecnológico abrangente, capaz de criar, processar e armazenar informações em diferentes formatos, como dados e imagens. Complementando essa perspectiva, Rezende e Abreu (2013) enfatizam que a tecnologia da informação atua como um recurso essencial para a produção, armazenamento, transferência e utilização segura das informações dentro das organizações.
Dentro desse cenário, os Sistemas de Informação (SI) assumem papel central, pois constituem estruturas projetadas para coletar, processar, armazenar e transmitir informações, com o objetivo de facilitar o acesso e atender às necessidades dos usuários por meio de uma gestão eficiente de dados (Rezende & Abreu, 2013). De acordo com Batista (2006), um sistema é composto por elementos interdependentes que, ao interagirem, formam um todo organizado.
Corroborando esse entendimento, Gomes e Ribeiro (2004, p. 125) definem que “sistema de informação é um conjunto de componentes inter-relacionados, desenvolvidos para coletar, processar, armazenar e distribuir informação para facilitar a coordenação, o controle, a análise, a visualização e o processo decisório”. Adicionalmente, Abreu e Rezende (2010) destacam que o principal objetivo dos SI é apoiar a tomada de decisão dos gestores, contribuindo tanto para o alcance das metas organizacionais quanto para o aprimoramento dos processos secundários.
No âmbito das soluções tecnológicas, os sistemas ERP (Enterprise Resource Planning) se destacam por integrar todas as informações e procedimentos de uma organização em um único sistema unificado, promovendo a automação e a otimização dos processos internos (O’Brien, 2010). Cavalcanti (2001) enfatiza que os sistemas ERP constituem soluções de software que atendem às exigências operacionais de uma empresa, considerando sua perspectiva processual e garantindo a integração de todas as áreas funcionais para alcançar os objetivos estratégicos. Além disso, Côrtes (2008) ressalta que os ERPs são compostos por diversos módulos interconectados, abrangendo todas as áreas operacionais necessárias à produção de bens e serviços específicos.
Dessa forma, a TI, aliada aos sistemas de informação e ERP, permite que as organizações aprimorem a gestão dos processos logísticos, como controle de pedidos, transporte e armazenagem, aumentando a eficiência operacional e garantindo a competitividade no mercado. A implementação dessas ferramentas oferece suporte à tomada de decisão, promove a padronização de processos e reduz erros operacionais, contribuindo para a melhoria contínua das operações corporativas. Assim, a integração entre tecnologia, processos e informações representa um diferencial estratégico para empresas que buscam manter-se adaptáveis e competitivas diante das constantes mudanças do ambiente empresarial.
A integração da Tecnologia da Informação (TI) nos processos logísticos tem se mostrado essencial para otimizar a gestão de pedidos, o transporte de produtos e a armazenagem, especialmente no contexto da Logística 4.0. Pesquisas recentes evidenciam como a TI contribui para a eficiência operacional e a competitividade das organizações.
No âmbito da gestão de pedidos, os Sistemas de Informação Logística (SIL), como o Distributed Order Management (DOM), desempenham papel crucial ao coordenar as operações desde o recebimento do pedido até a sua distribuição final. Esses sistemas permitem uma visão integrada das demandas, facilitando o planejamento e a execução das atividades logísticas. Segundo estudo de Santos (2024), a utilização de SILs contribui para a redução de erros e melhoria na tomada de decisões, impactando positivamente a satisfação do cliente.
Quanto ao transporte de produtos, a implementação de sistemas como o Transport Management System (TMS) tem revolucionado a logística ao otimizar rotas, reduzir custos e melhorar a rastreabilidade das mercadorias. De acordo com pesquisa de Silva (2023), a adoção de TMS permite uma gestão mais eficiente das operações de transporte, promovendo uma distribuição mais ágil e econômica.
Na área de armazenagem, a digitalização dos armazéns por meio de tecnologias como o Warehouse Management System (WMS) tem transformado a gestão de estoques. Estudo de Oliveira (2022) destaca que a integração de WMS com outras soluções tecnológicas, como RFID e IoT, proporciona maior controle sobre os processos de armazenagem, reduzindo erros e aumentando a eficiência operacional.
Além disso, a aplicação de Inteligência Artificial (IA) nos processos logísticos tem se mostrado promissora. Pesquisa de Costa (2023) aponta que a IA pode ser utilizada para prever demandas, otimizar rotas de transporte e melhorar a gestão de estoques, contribuindo para uma logística mais inteligente e adaptativa.
Em síntese, a integração da TI nos processos logísticos é fundamental para a modernização e eficiência das operações. A adoção de sistemas como SIL, TMS e WMS, aliados ao uso de IA, proporciona uma gestão mais eficaz dos processos de gestão de pedidos, transporte de produtos e armazenagem, impactando positivamente a competitividade e a satisfação do cliente.
3 METODOLOGIA
A pesquisa é uma ferramenta essencial para a geração de conhecimento e para a resolução de problemas específicos. Segundo Kauark, Manhães e Medeiros (2010), pesquisar consiste em buscar respostas ou soluções para determinados temas, enquanto Gil (2008) enfatiza que a pesquisa visa ao avanço científico, independentemente de sua aplicação prática. Zanella (2013) aponta que a pesquisa básica tem como objetivo expandir o conhecimento em uma área específica, e Lakatos e Marconi (2007) destacam que ela constitui um procedimento formal, com método reflexivo e tratamento científico, permitindo compreender a realidade ou descobrir verdades parciais.
O método de pesquisa corresponde à estrutura de abordagens, técnicas e procedimentos sistemáticos usados para coletar, analisar e interpretar dados, garantindo resultados confiáveis e válidos. No estudo, adotou-se o método indutivo, que parte da observação de casos específicos para gerar generalizações (Gil, 2007; Lakatos & Marconi, 2007). Hyde (2000, apud Leão, Mello & Vieira, 2009) também define o raciocínio indutivo como um processo teórico iniciado a partir de observações concretas, buscando estabelecer generalizações sobre o fenômeno.
Foram utilizadas três modalidades de pesquisa: exploratória, descritiva e bibliográfica. A pesquisa exploratória investiga fenômenos pouco conhecidos, ampliando a compreensão e permitindo formular hipóteses preliminares (Kauark, Manhães & Medeiros, 2010; Gil, 2008; Severino, 2016; Leite, 2008). A pesquisa descritiva foca na análise de fatos, comportamentos e relações entre variáveis, de forma objetiva e sem interferência do pesquisador (Lakatos & Marconi, 2003; Gil, 2008; Kauark, Manhães & Medeiros, 2010; Andrade, 2010). Já a pesquisa bibliográfica utiliza fontes previamente publicadas para fundamentar teoricamente a investigação (Lima, 2008; Gil, 2008; Marconi & Lakatos, 2003; Leite, 2008).
As técnicas de coleta de dados incluíram a pesquisa documental e a observação participante. A pesquisa documental analisa documentos pré-existentes, como livros, artigos, jornais e outros materiais, garantindo informações confiáveis (Gil, 2010; Marconi & Lakatos, 2003; Fonseca, 2003; Severino, 2007). A observação participante permite captar contextos e situações específicas, podendo ser estruturada ou não estruturada, assegurando a veracidade dos dados coletados (Martins & Theóphilo, 2009; Kauark, Manhães & Medeiros, 2010; Zanella, 2013).
Por fim, a pesquisa qualitativa adotada buscou compreender a perspectiva dos participantes sobre o ambiente investigado, interpretando e categorizando os dados coletados (Gil, 2002). Castro (2006) ressalta que a pesquisa qualitativa permite analisar os efeitos das variáveis de forma singular, enquanto Souza, Fialho e Otani (2007) afirmam que o próprio ambiente serve como fonte direta de dados, dispensando o uso de estatísticas.
4 RESULTADOS E DISCUSSÕES OU ANÁLISE DOS DADOS
A Olsen Indústria e Comércio S/A foi fundada em 4 de agosto de 1978 por César Augusto Olsen, inicialmente voltada ao segmento odontológico. A empresa, localizada em Palhoça/SC, possui uma estrutura de aproximadamente 8.000 m² e mais de 300 colaboradores em todo o Brasil, com uma nova sede em construção de 34.000 m², prevista para conclusão em 2025. Ao longo dos anos, expandiu sua atuação para os segmentos médico, em 1992, e odontologia veterinária, em 2020, mantendo seus princípios de qualidade, durabilidade e inovação. A empresa evoluiu de uma sociedade limitada para uma sociedade anônima de capital fechado, preservando sua essência familiar.
A estratégia da Olsen está centrada na inovação e tecnologia, oferecendo produtos confiáveis e duráveis nos segmentos odontológico, médico e veterinário, consolidando-se como referência nacional e com presença internacional crescente. Mesmo durante períodos de crise política e pandemia, a empresa manteve sua produção e fidelidade aos clientes, expandindo sua fábrica e buscando novas oportunidades de mercado. Sua missão é fornecer produtos de alta confiabilidade, sua visão é alcançar reconhecimento mundial e seus valores incluem senso de dono, integridade, comprometimento, disciplina, proatividade e humildade.
No mercado, a Olsen concorre principalmente com o grupo Alliage, presente em mais de 100 países, com múltiplas unidades fabris e escritórios internacionais. A empresa se destaca pelo investimento contínuo em pesquisa e desenvolvimento, participando de eventos e feiras relevantes, como o CIOSP e a Feira Hospitalar, mantendo-se atualizada sobre tendências e inovações tecnológicas.
Quanto aos fornecedores, a Olsen mantém contratos formais e políticas rigorosas de qualidade, com um time de compras responsável por gerenciar cerca de quatro mil códigos de produtos, assegurando o abastecimento contínuo da produção. Todos os insumos passam por inspeção de qualidade antes do armazenamento, garantindo o padrão exigido.
Operacionalmente, a empresa busca alto padrão de qualidade, possuindo certificações como ISO 9001, ISO 13485, IMETRO, CE, FDA e ANVISA. Para a gestão de pedidos, utiliza o Sistema de Pedidos Olsen (SPO), que organiza a configuração dos equipamentos, cálculo de frete, geração de contratos e acompanhamento de produção, garantindo eficiência no estoque e na entrega, inclusive em processos de licitação.
Na distribuição, a Olsen fabrica cerca de 6.000 equipamentos anuais, utilizando trans- portadoras terceirizadas e frota própria para regiões estratégicas, adotando o regime CIF para otimizar a logística e assegurar que o cliente receba seus produtos de forma confiável. A matriz, estrategicamente localizada próxima a rodovias importantes, concentra produção, armazena- mento e expedição, enquanto diversas filiais atendem todo o território nacional.
Essa estrutura integrada de produção, distribuição e gestão garante à Olsen competitividade, eficiência operacional e confiabilidade na entrega de produtos de alta qualidade.
4.1 Análise do Processo Atual de Distribuição Física de Produtos da Olsen Indústria e Comércio S/A
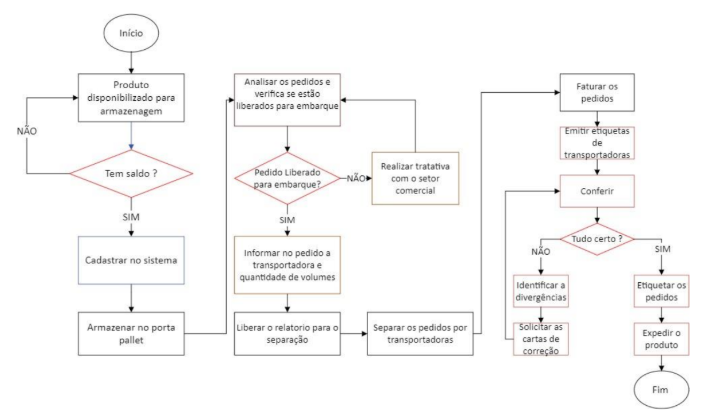
A gestão do processo de distribuição física de produtos da Olsen inicia-se após a inspeção de qualidade dos equipamentos, que são embalados e cadastrados em posições específicas no estoque, aguardando a data de embarque. O time de logística realiza diariamente o controle do estoque e da carteira de pedidos, verificando se os pedidos estão prontos, pagos e liberados para envio. Em seguida, é gerado um relatório detalhado com informações sobre transportadora, quantidade de volumes, especificações e endereço de entrega. O time de expedição recebe o relatório, separa os produtos por transportadora e realiza a conferência física em relação às notas fiscais. Eventuais divergências são tratadas pela logística, enquanto pedidos corretos são etiquetados e liberados para embarque. Durante a entrega, a logística acompanha o lead time, resolve ocorrências e garante que os produtos cheguem dentro do prazo, assegurando a satisfação do cliente e agregando valor à marca Olsen.
Para otimizar a comunicação, foi apresentado o fluxograma do processo de distribuição física de produtos da empresa Olsen, representando visualmente o fluxo de trabalho e informações.
Quadro 1: Fluxograma de distribuição física dos produtos

4.2 Identificação de potenciais pontos de conflito no atual processo de distribuição física da empresa
A análise do atual processo de distribuição física da Olsen evidencia a existência de potenciais pontos de conflito que podem comprometer a eficiência operacional e a satisfação do cliente. Primeiramente, a falta de especificação detalhada da quantidade de volumes por pedido gera ambiguidades na separação e no sequenciamento das remessas, aumentando o risco de expedições parciais e custos logísticos adicionais. Além disso, o portfólio limitado de transportadoras terceirizadas reduz a flexibilidade para atender a determinadas regiões, como o Norte do Brasil, aumentando a dependência de transportadoras únicas e elevando custos em casos de envios urgentes. Outro ponto crítico é o acúmulo de produtos em estoque, decorrente da postergação frequente de embarques solicitada pelos clientes, o que compromete a gestão de inventário e a capacidade de armazenamento de novos pedidos. Por fim, a ausência de um sistema ERP integrado para controlar estoque, cadeia de suprimentos e expedição aumenta a propensão a erros e perdas de dados essenciais.
Foram identificados os principais pontos de conflito no atual processo de distribuição física da empresa objeto deste estudo, evidenciando que aspectos operacionais e comerciais configuram os principais entraves, impactando negativamente a execução eficiente das atividades. A partir da análise detalhada das operações, tais fatores críticos foram sistematicamente reconhecidos e descritos a seguir, permitindo compreender os elementos que comprometem a eficácia do processo logístico e subsidiar a proposição de melhorias para otimizar o desempenho organizacional.
I. Descrição de volumes por pedidos: A determinação da quantidade de volumes é realizada pelo responsável pelo setor de logística, considerando o número de equipamentos por pedido. A ausência de especificações detalhadas no checklist pode gerar ambiguidades no processo de separação e sequenciamento, resultando em expedições parciais e ocasionando transtornos ao cliente, além de aumento de custos logísticos.
II. Portfólio limitado de transportadoras terceirizadas: Atualmente, a empresa opera com cerca de cinco transportadoras regulares, cada uma responsável por regiões específicas, e três transportadoras dedicadas a envios urgentes, com custo elevado. A restrição no número de transportadoras reduz alternativas de escolha, especialmente em regiões como o Norte do Brasil, aumentando a dependência de transportadoras únicas.
III. Acúmulo de produtos em estoque por postergação de embarque: O tempo de produção dos equipamentos, aliado a atrasos em obras ou reformas solicitadas pelos clientes, provoca a postergação frequente de pedidos. Tal prática inflaciona o estoque, dificultando o armazenamento de novos pedidos e comprometendo a gestão eficiente do inventário.
IV. Ausência de sistema ERP integrado: A gestão de estoques, cadeia de suprimentos e expedição é realizada predominantemente por planilhas de Excel, o que aumenta a propensão a erros e à perda de dados essenciais, limitando a eficiência operacional.
4.3 Proposição de estratégias para a otimização do processo de distribuição física de produtos da empresa
A proposição de estratégias para a otimização do processo de distribuição física de produtos da empresa visa aprimorar a eficiência operacional, reduzir custos logísticos e garantir maior satisfação dos clientes. O foco está na integração de sistemas de gestão, no fortalecimento da relação com transportadoras, na melhoria do controle de estoques e na padronização de procedimentos de expedição. Essas medidas buscam minimizar falhas, reduzir atrasos e otimizar o fluxo de materiais desde a produção até a entrega final. A implementação de tais melhorias contribui para o fortalecimento da competitividade da empresa, assegurando confiabilidade e agilidade em toda a cadeia logística.
Quadro 1: Resumo das melhorias propostas
| Ponto de conflito | Proposta de melhoria | Embasamento teórico |
| O checklist de identificação dos produtos carece de informações, para o desenvolvimento das atividades de modo mais assertivo. | Uma remodelação do checklist de identificação dos pedidos, acrescentando informações do produto e a quantidade de volumes de cada pedido, facilitando o processo de armazenagem, possibilitando o agrupamento e auxiliando na separação e expedição, reduzindo o tempo de execução da atividade. | Conforme exposto por Silva e Pereira (2018), a correta identificação de produtos desempenha um papel fundamental na garantia da rastreabilidade, no controle eficaz de estoques e na melhoria dos processos logísticos, além de contribuir para a redução de falhas operacionais. |
| Falta de um portfólio diversificado de transportadoras terceirizadas para a entrega dos produtos. | Pesquisar alternativas, afim de selecionar outras transportadoras que possam prestar serviço de entrega de produtos médicos e odontológicos, abrindo opções para o transporte nacional, proporcionando maior poder de barganha e melhoria nos serviços prestados. | Segundo Oliveira e Souza (2019), contar com um portfólio diversificado de transportadoras permite maior flexibilidade logística, melhor negociação de preços e capacidade de atender diferentes demandas de transporte, resultando em uma operação mais eficiente e adaptável. |
| Estoque inflado pelo acúmulo de pedidos postergados, dificultando o processo de armazenagem de novos produtos. | Reestruturação das políticas comerciais e reforço das informações de prazos de produção junto aos representantes e filiais, a fim de conciliar da melhor forma as entregas dentro do prazo estipulado pelo cliente e possibilitando o escoamento de produtos no estoque. | Para Ching (2018), um estoque excessivo pode gerar despesas adicionais com armazenamento e bloquear recursos financeiros que poderiam ser investidos em outras áreas da organização. Para evitar tais problemas, é crucial adotar estratégias eficazes de escoamento, como a rápida circulação de produtos e a melhoria na previsão de de- manda. |
| Falta de um sistema ERP integrado, gerindo a cadeia de suprimentos, estoques e processos de expedição. Atualmente, o controle é feito com planilhas em Excel, tornando esse controle propício a erros. | Utilização da plataforma ERP ou outro software que proporcione de modo integrado o gerenciamento de estoque e entregas por meio de indicadores de desempenho. | De acordo com Laudon e Laudon (2016), a utilização de um sistema ERP na gestão de estoques e entregas não apenas otimiza o fluxo de informações, mas também fortalece a colaboração entre as diferentes áreas da empresa, resultando em operações mais eficientes. |
As propostas de melhorias no processo de distribuição física de produtos têm como objetivo principal aumentar a eficiência, reduzir custos e minimizar erros operacionais, garantindo a satisfação do cliente e o bom desempenho da empresa. Elas servem como diretrizes estratégicas para identificar falhas, otimizar procedimentos, padronizar atividades e integrar sistemas de gestão, tornando todo o fluxo logístico mais ágil e confiável.
Essas melhorias podem ser aplicadas de diversas formas, como a implementação de sistemas ERP integrados, que permitem o controle eficiente de estoques, pedidos e expedição; a ampliação e diversificação da carteira de transportadoras, garantindo flexibilidade no transporte; e o aprimoramento do monitoramento de pedidos, reduzindo atrasos e possibilitando respostas rápidas a imprevistos. Quando corretamente aplicadas, essas ações proporcionam economia de recursos, maior controle operacional e aumento da competitividade da empresa.
5 CONCLUSÃO/CONSIDERAÇÕES FINAIS
O estudo realizado relaciona-se diretamente com a introdução apresentada, uma vez que aborda de forma aprofundada a análise do processo de distribuição física de produtos da em- presa Olsen Indústria e Comércio S/A, alinhando-se ao contexto de otimização de recursos e eficiência operacional destacado. Assim como mencionado na introdução, a pesquisa considerou as etapas do processo logístico, identificou não conformidades e propôs melhorias, cumprindo os objetivos específicos definidos.
A análise detalhada, incluindo a descrição do fluxo atual, elaboração do fluxograma, identificação de pontos críticos e proposição de melhorias, responde à necessidade apontada de gestão eficiente da Cadeia de Suprimentos, especialmente em indústrias que operam com produção sob encomenda. O estudo evidencia como a empresa pode reduzir impactos de problemas comerciais, como adiamentos e cancelamentos, e aprimorar a organização de estoques e expedições, reforçando a relevância prática do trabalho.
O presente estudo teve como objetivo geral analisar o processo de distribuição física de produtos da empresa Olsen Indústria e Comércio S/A, articulando-se com a questão central de pesquisa que investigou como o atual fluxo logístico impacta a eficiência operacional e quais medidas poderiam aprimorá-lo. Para tanto, foram definidos objetivos específicos que estruturaram a investigação e permitiram a consecução do objetivo geral.
O primeiro objetivo específico, consistente em realizar uma revisão de literatura sobre o tema, por meio da análise de autores que abordaram administração, processos logísticos, ser- viços, terceirização, distribuição, transporte, tecnologia da informação e sistemas de informação. O segundo objetivo, descrever o atual processo de distribuição física de produtos, foi alcançado no item 4.2, apresentando detalhadamente as etapas do fluxo logístico da empresa.
O terceiro e quarto objetivo, elaborar o fluxograma do processo, foi cumprido no item 4.3, proporcionando uma representação visual das operações atuais. Identificando eventuais não conformidades, foi atendido no item 4.4, evidenciando pontos críticos que poderiam com- prometer a eficiência operacional. Por fim, propor melhorias no processo de distribuição, oferecendo sugestões para otimizar controle, fluidez e desempenho logístico.
Além disso, o estudo contempla os benefícios acadêmicos, corporativos e sociais destacados na introdução, oferecendo suporte teórico e aplicado para a tomada de decisão estratégica e a melhoria da competitividade da Olsen, fortalecendo a relação entre eficiência logística e satisfação do cliente.
A experiência do pesquisador como colaborador da empresa durante dois anos facilitou o acesso às informações, enquanto não foram observados aspectos dificultadores significativos. Concluiu-se que o processo atual atende às necessidades da Olsen, mas a implementação das melhorias propostas poderia ampliar o controle e a eficiência operacional.
Sugestões para estudos futuros incluem a análise comparativa do processo antes e após a implementação das melhorias e a avaliação da viabilidade econômica de um sistema ERP integrado para a gestão completa da cadeia de suprimentos. Essas análises podem consolidar a compreensão do impacto das intervenções e apoiar decisões estratégicas da empresa.
REFERÊNCIAS
ABREU, Aline de França; REZENDE, Denis Alcides. Tecnologia da Informação aplicada a sistemas de informações empresariais: o papel estratégico da informação e dos sistemas de informação nas empresas. 7 ed. São Paulo, Atlas, 2010.
ALMEIDA, Celio Moura Placer Rodrigues de. Estratégia Logística. Curitiba, PR, IESDE, 2012.
ANDRADE, Rui Otávio Bernardes de; AMBONI, Nério. Teoria Geral da Administração: Das origens às perspectivas contemporâneas. São Paulo: M. Books do Brasil, 2007.
ANDRADE, Maria Margarida de. Introdução à metodologia do trabalho científico: elaboração de trabalhos na graduação. 10. ed. São Paulo: Atlas, 2010.
BALLOU, Ronald H. Gerenciamento da cadeia de suprimentos: Logística Empresarial. 5. ed. Bookman, 2004.
BALLOU, Ronald H. Gerenciamento da Cadeia de Suprimentos: Logística Empresarial. 5ª Ed. Bookman, 2006.
BARRETO, João Marcelo. Introdução à administração. 1 ed. Salvador. Universidade Federal da Bahia: 2017. 95p. ISBN 978-85-8292-130-2.
BARROS, Aidil Jesus da Silveira; LEHFELD, Neide Aparecida de Souza. Fundamentos da Metodologia. 2. ed. São Paulo: Makron Books, 2000.
BATISTA, Emerson de Oliveira. Sistemas de Informação: o uso consciente da tecnologia para o gerenciamento. São Paulo. Editora Saraiva, 2006.
BERNARDI, Luiz Antonio. Manual de empreendedorismo e gestão: fundamentos, estratégias e dinâmicas. 1. ed. – São Paulo: Atlas, 2012.
BERTAGLIA, Paulo Roberto. Logística e Gerenciamento da Cadeia de Abastecimento. São Paulo. Editora Saraiva, 2003.
BERTAGLIA, Paulo Roberto. Logística e gerenciamento da cadeia de abastecimento. 2. ed. São Paulo: Saraiva, 2009.
CASTRO, Cláudio de Moura. A prática da pesquisa. 2. ed. São Paulo, 2006.
CAVALCANTI, M. (coord.). Gestão estratégica de negócios: evolução, cenários, diagnóstico e ação. São Paulo: Pioneira Thomson Learning, 2001.
CERVO, Amado Luiz; BERVIAN, Pedro Alcino; SILVA; Roberto da. Metodologia científica. 6.ed. São Paulo: Pearson Prentice Hall, 2007.
CHIAVENATO, Idalberto. Introdução à teoria geral da administração: uma visão abrangente da moderna administração das organizações. 7. ed. Rio de Janeiro: Elsevier, 2003.
CHIAVENATO, Idalberto. Administração: Teoria, processo e prática. 4. ed. São Paulo: Elsevier, 2007. 421 p.
CHIAVENATO, Idalberto. Iniciação à administração geral. 3. ed. São Paulo: Manole, 2009. 147 p.
CHING, H. Y. Gestão de Estoques na Cadeia de Suprimentos. 2. ed. São Paulo: Atlas, 2018.
DAFT, Richard L. Administração. São Paulo: Pioneira Thomson Learning, 2005.
DAFT, Richard L. Administração. 2. Ed. São Paulo: Cengage Learning, 2010.
DIAS, Sergio Roberto. Gestão de Marketing. 2. ed. São Paulo: Saraiva, 2010. 539 p.
FITZSIMMONS, J. A.; FITZSIMMONS, M. J. Administração de serviços: Operações, estratégia e tecnologia da informação. (6ª ed.). Porto Alegre, 2011.
FRANCISCHINI, Paulino G.; GURGEL, Floriano do Amaral. Administração de Materiais e do Patrimônio. São Paulo: Pioneira Thomson, 2002.
GIL, Antonio Carlos. Como elaborar projetos de pesquisa. 4. ed. São Paulo: Atlas, 2002.
GIL, Antonio Carlos. Métodos e técnicas de pesquisa social. 5. ed. 7a reimpressão. São Paulo: Atlas, 2006.
GIL, Antonio Carlos. Métodos e técnicas de pesquisa social. 6. ed. São Paulo: Atlas S.a., 2008.
GIL, Antonio Carlos. Como elaborar projetos de pesquisa. 5 ed. São Paulo: Atlas, 2010.
GOMES, Carlos Francisco Simões; RIBEIRO, Priscilla Cristina Cabral. Gestão da Cadeia de Suprimentos Integrada à Tecnologia da Informação. São Paulo. Ed. Pioneira Thomson Learning, 2004
GOMES, Paulo. Planejar e empreender: como pensar estrategicamente. São Luís: TBIAllNew, 2015, 24 p.
GONÇALVES, Paulo Sergio. Administração de materiais. 3. ed. Rio de Janeiro: Elsevier, 2010. 360 p.
GULLO, José. Administração: A Administração Movimenta a Sociedade. 1 ed. São Paulo. Bom dia: 2016. 147 p.
GURGEL, Floriano do Amaral. Logística industrial. São Paulo: Atlas, 2000.
HAMPTON, David R. Administração: comportamento organizacional. Tradução André Olímpio Mosselman Du Chenoy Castro. São Paulo: McGraw-Hill, 1990.
JACOBSEN, Alessandra de Linhares. Introdução à Administração. 3 ed. Florianópolis. Departamento de Ciências da Administração/ UFSC, 2014. 112 p.
JONES, Gareth R; GEORGE, Jennifer M. Fundamentos da administração contemporânea. 4. ed. Porto Alegre: AMGH, 2012.
KAUARK, Fabiana da Silva; MANHÃES, Fernanda Castro; MEDEIROS, Carlos Henrique. Metodologia da Pesquisa: um guia prático. Itabuna: Via Litterarum, 2010.
KAHTALIAN, M. Marketing de serviços. São Paulo: Ática, 2012.
KOTLER, P.; ARMSTRONG, G. Princípios de Marketing. 15ª ed. São Paulo: Pearson Education do Brasil. 2015
LEÃO, Lourdes Meireles. Metodologia do Estudo e Pesquisa: facilitando a vida dos estudantes, professores e pesquisadores. Petrópolis, RJ: Vozes, 2017.
LACOMBE, Francisco José Masset; HEILBORN, Gilberto Luiz José. Administração: princípios e tendências. São Paulo: Saraiva, 2003.
LACOMBE, Francisco José Masset; HEILBORN, Gilberto Luiz José. Administração: Princípios e Tendências. 2. ed. rev. e atualizada. São Paulo: Saraiva, 2008.
LAKATOS, Eva Maria; MARCONI, Marina de Andrade. Fundamentos de metodologia científica. 5 ed. São Paulo: Atlas 2003.
LAKATOS, Eva Maria. Fundamentos de metodologia científica. 6. ed. São Paulo: Atlas, 2007.
LEITE, Francisco Tarciso. Metodologia Científica: Métodos e técnicas de pesquisa (Monografias, Dissertações, Teses e Livros). São Paulo: Ideias&Letras, 2008.
LAUDON, K. C.; LAUDON, J. P. Sistemas de Informação: Administração e Tecnologia da Informação. 12. ed. São Paulo: Pearson Prentice Hall, 2016.
LOPES, Rose Mary Almeida. Ensino de Empreendedorismo no Brasil: Panorama, tendências e melhorias práticas. Rio de Janeiro: Altas Books, 2017.
LOVELOCK, Christopher; WRIGHT, Lauren. Serviços: marketing e gestão. São Paulo: Saraiva, 2001.
MARCONI, M. de A.; LAKATOS, E. M. Metodologia do trabalho científico:
procedimentos básicos, pesquisa bibliográfica, projeto e relatório, publicações e trabalhos científicos. 7. ed. São Paulo: Atlas, 2007
MARTINS, Gilberto de Andrade; THEÓPHILO, Carlos Renato. Metodologia científica para ciências sociais aplicadas. 2. ed. São Paulo: Atlas, 2009.
MARTINS, Petrônio Garcia; ALT, Paulo Renato Campos. Administração de Materiais e Recursos Patrimoniais. 1ª ed. 5ª reimpressão. São Paulo. Editora Saraiva, 2003.
MATTAR, F. Najib. Pesquisa de Marketing.1. ed. São Paulo: Atlas, 2005.
MAXIMIANO, Antônio Cesar Amaru. Teoria Geral da Administração. 5 ed. São Paulo: Atlas 2000.
MAXIMIANO, Antonio Cesar Amaru. Introdução à Administração. 3 ed. São Paulo. Editora Atlas S.A, 2000, 535 p.
MAXIMIANO, Antonio Cesar Amaru. Teoria geral da administração. 6a ed. São Paulo: Atlas, 2006.
MONTANA, Patrick J. CHARNOV, Bruce H. Administração. 2. ed. São Paulo. Saraiva, 2006.
MUSSETI, Marcel Andreotti; VERÍSSIMO, Nádia. A tecnologia de Informação na Gestão de Armazenagem. Disponível em: Acesso em: 24 ago., 2024.
NOVAES, Antonio Galvão. Logística e gerenciamento da cadeia de distribuição. 3ª ed. Rio de Janeiro. Editora Elsevier, 2007.
O’BRIEN, James A. Sistemas de informação: as decisões gerenciais na era da internet. São Paulo: Saraiva, 2010.
OLIVEIRA, Djalma P. R. de. Administração de Processos. 2. ed. São Paulo: Atlas, 2007
OLIVEIRA, L. M.; SOUZA, P. R. Logística e Transporte: Estratégias para Competitividade. Rio de Janeiro: Elsevier, 2019.
PAZ, Peterson Da. AS TEORIAS DA ADMINISTRAÇÃO E SUAS INFLUÊNCIAS NA EDUCAÇÃO. WEB ARTIGOS, [S.L], jun. 2017. Disponível em: <https://www.webartigos.com/artigos/as–teorias–da–administracao–e–suas–influencias–na– educacao/35539> Acesso em: 20 set. 2023.
REIS, Linda G. Produção de monografia: da teoria à prática. 2 ed. Brasília: SENAC – DF, 2012.
REZENDE, Denis Alcides; ABREU, Aline França. Tecnologia da informação: aplicada a sistemas de informação empresariais. 9 ed. São Paulo: Atlas, 2013.
RUSHTON, Alan; CROUCHER, Phil; BAKER, Pedro. O Manual de Logística e Gestão de Distribuição. 5ª edição. Londres: Kogan Page, 2017.
SALIM, Cesar Simões et al. Construindo planos de negócios. 3. ed. – Rio de Janeiro: Elsevier, 2005.
SEVERINO, Antônio Joaquim. Metodologia do trabalho científico. 23. Ed. São Paulo: Cortez, 2007.
SEVERINO, Antonio Joaquim. Metodologia do Trabalho Científico. 24. ed. São Paulo: Cortez, 2016.
SILVA, Adelphino Teixeira da. Administração básica. 2. ed. São Paulo: Atlas, 2003. 273 p.
SILVA, J. R.; PEREIRA, M. A. Gestão de Estoques e Logística. 2. ed. São Paulo: Atlas, 2018
SILVA, Reinaldo Oliveira da. Teorias da Administração. São Paulo: Pioneira, 2002.
SILVA, Reinaldo Oliveira da. Teoria da Administração. 1 ed. São Paulo: Pioneira Thomson Learning 2005.
SLACK, N., CHAMBERS, S., JOHNSTON, R. Administração da produção. Atlas. 2010.
SOUZA, Antônio Carlos de; FIALHO, Francisco; OTANI, Nilo. TCC: Métodos e Técnicas. Florianópolis: Visual Books, 2007.
SOUZA, Helcimara. Teoria geral da administração. 01 ed. Rio de Janeiro: SESES, 2015.
STONER, James A. F.; FREEMAN, R. Edward. Administração. 5. ed. Rio de Janeiro: LTC, 2014. 533 p.
TEIXEIRA, Hélio Janny. Fundamentos da Administração: A busca do essencial. Rio de Janeiro: Hélio Janny Teixeira, Sérgio Mattoso Salomão, Clodine Janny Teixeira. Editora Elsevier, 2010.
TRIBUNAL DE CONTAS DA UNIÃO. Transporte no Brasil. 2025. Disponível em: https://sites.tcu.gov.br/2025/transporte.html. Acesso em: 26 ago. 2024.
VIANA, João José. Administração de materiais: Um Enfoque Prático. São Paulo: Atlas, 2000.
ZANELLA, Liane Carly Hermes. Metodologia de pesquisa. Florianópolis: Departamento de Ciências da Administração/UFSC, 2013.
1Docente do Curso Superior de Administração de coordenando projetos acadêmicos graduação e pós-graduação, atuando na Estácio de Sá, Centro Universitário Municipal De São José. Graduado em Ciências da Computação e mestre em Tecnologia da Informação e-mail: coradinni@gmail.com.
2Docente do Curso Superior de Graduação e Pós-graduação na Univali, Centro Universitário Estácio de Sá de Santa Catarina, ASSESC e ESAG. Atualmente, professor efetivo da Faculdade Municipal de Palhoça, nas disciplinas de graduação em Administração. Graduado em Engenharia Civil, pelo Centro de Tecnologia da Universidade Federal de Santa Maria/RS e-mail: antonio.bicca@fmpsc.edu.br.
3Discente do Curso Superior de Administração da Faculdade Municipal de Palhoça. e-mail: lucasmaurerr@gmail.com
