REGISTRO DOI: 10.69849/revistaft/fa10202510120148
Giovanna Hevilin Ferreira Carvalho1
Vitória de Oliveira Gomes Teixeira2
Orientadora: Profa. Me. Karina Brito da Costa Ogliari3
Coorientadora: Profa. Me. Elisângela de Andrade Aoyama4
RESUMO
O presente trabalho aborda a utilização do plano de parto como ferramenta de fortalecimento dos direitos da gestante e puérpera, destacando sua importância na promoção da autonomia feminina e da humanização do parto. Objetiva demonstrar a relevância do plano de parto na garantia dos direitos da mulher durante o pré-natal, parto e pós-parto; identificar os principais direitos previstos na legislação brasileira; e apresentar as dificuldades relacionadas ao desconhecimento e à aplicação deste instrumento por parte dos profissionais de saúde. A metodologia adotada foi uma revisão de literatura com abordagem qualitativa, baseada na análise de artigos científicos, publicados entre 2021 e 2025. Os resultados apontam que o plano de parto contribui significativamente para o empoderamento da gestante, redução de intervenções desnecessárias e melhor comunicação entre a parturiente e a equipe de saúde. No entanto, ainda enfrenta obstáculos como a falta de conhecimento por parte dos profissionais e a limitada divulgação entre gestantes. Conclui-se que o desconhecimento sobre o plano de parto compromete a efetivação dos direitos das mulheres, limitando sua autonomia. Portanto, é essencial investir em ações educativas e em uma mudança de cultura profissional que valorize o protagonismo feminino na assistência obstétrica.
Palavras-chave: humanização, parto, plano de parto, pré-natal.
ABSTRACT
This paper addresses the use of the birth plan as a tool to strengthen the rights of pregnant and postpartum women, highlighting its importance in promoting female autonomy and the humanization of childbirth. It aims to demonstrate the relevance of the birth plan in ensuring women’s rights during prenatal care, childbirth, and the postpartum period; to identify the main rights established in Brazilian legislation; and to present the challenges related to the lack of knowledge and application of this instrument by healthcare professionals. The methodology adopted was a literature review with a qualitative approach, based on the analysis of scientific articles, dissertations, theses, and official documents published between 2021 and 2025. The results indicate that the birth plan significantly contributes to empowering pregnant women, reducing unnecessary interventions, and improving communication between the birthing woman and the healthcare team. However, it still faces obstacles such as the lack of knowledge among professionals and limited dissemination among pregnant women. It is concluded that the lack of awareness about the birth plan undermines the realization of women’s rights, limiting their autonomy. Therefore, it is essential to invest in educational initiatives and promote a cultural shift within the healthcare profession that values women’s protagonism in obstetric care.
Keywords: humanization, childbirth, birth plan, prenatal.
1 INTRODUÇÃO
Com o passar dos séculos, o parto deixou de ser um evento íntimo e familiar, realizado em casa com o apoio de parteiras, para se tornar um procedimento médico hospitalar. Essa mudança, embora impulsionada por avanços técnicos, afastou a mulher do protagonismo no momento do nascimento, impondo regras, protocolos e intervenções nem sempre necessárias. A centralização do parto nos hospitais reduziu a autonomia feminina, padronizando práticas como a posição de litotomia, que prioriza a conveniência médica em detrimento do conforto da parturiente (Mattos, 2023).
Com a transferência do parto para o ambiente hospitalar, ele passou a ser encarado como um evento patológico, exigindo intervenções médicas. No entanto, segundo Sheila Kitzinger, o parto é um processo fisiológico natural e, portanto, não deve ser encarado como uma enfermidade nem submetido à excessiva medicalização que ocorre com a maioria das mulheres. Foi ela quem desenvolveu, em 1980, o primeiro modelo de plano de parto. A partir dessa iniciativa, países como Estados Unidos e Canadá começaram a adotar essa prática (Araujo et al., 2021).
Mesmo diante dos avanços nos debates sobre o parto, ainda é evidente, no contexto obstétrico, a ausência do protagonismo e da autonomia da mulher durante o trabalho de parto e o parto em si. Frequentemente, as decisões são tomadas exclusivamente pelos profissionais de saúde responsáveis pelo atendimento, desconsiderando a vontade da parturiente. Em muitos casos, as escolhas desses profissionais prevalecem sobre a da mulher, que, por vezes, sequer tem suas opiniões ouvidas (Barreto et al., 2024).
O plano de parto, elaborado pela mulher, expressa seus desejos em relação ao nascimento do bebê e serve também como guia para os profissionais de saúde envolvidos nesse momento (Rabelo; Sousa; Sousa, 2022). Estudos recentes reforçam que a utilização desse documento contribui não apenas para a expressão das preferências da gestante, mas também fortalece o vínculo entre a mulher e a equipe de saúde, permitindo decisões compartilhadas e respeitosas, além de reduzir intervenções desnecessárias e promover maior satisfação durante o parto (Andrade et al., 2020).
O momento do pré-natal e do parto configura-se como uma oportunidade essencial para a orientação da gestante quanto ao processo de parturição, incluindo informações sobre técnicas, intervenções e direitos que favorecem um parto humanizado e pautado na autonomia da mulher. Isso se deve ao conhecimento de que poderá contar com uma equipe qualificada, preparada para oferecer acolhimento respeitoso, com o suporte de tecnologias, instrumentos e condutas que contribuem para a evolução do trabalho de parto. Além disso, garante-se o acesso a métodos não farmacológicos de alívio da dor, o direito à presença de um acompanhante de sua escolha e a possibilidade de vivenciar um parto normal, fisiológico, que favorece uma recuperação mais rápida e a consequente redução do tempo de internação hospitalar (Alves et al., 2021).
É fundamental incentivar os profissionais de saúde a repensarem e transformarem suas práticas, com o objetivo de tornar o cuidado mais humanizado e oferecer ao binômio mãe-bebê uma assistência integral de qualidade. O plano de parto desempenha um papel essencial ao promover a integração entre os níveis primário, secundário e terciário de atenção à saúde. Com base nesse princípio, enfermeiros e demais profissionais qualificados devem incorporar esse instrumento em suas consultas, buscando aprimorar o atendimento e fortalecer o vínculo da gestante com o ambiente hospitalar (Araújo et al., 2022).
É com base nesse contexto que foi elaborada a seguinte questão norteadora: A falta de conhecimento das gestantes sobre o plano de parto compromete a efetivação de seus direitos durante o parto? Apesar de ser um documento recomendado tanto pela Organização Mundial da Saúde quanto pelo Ministério da Saúde, o Plano de Parto ainda é pouco utilizado. Isso se deve ao fato de que muitos profissionais da saúde, instituições hospitalares e até mesmo gestantes desconhecem sua existência ou têm conhecimento limitado sobre ele, o que dificulta sua adoção. Essa realidade pode prejudicar diretamente a gestante, pois sem o conhecimento e a utilização do plano de parto, ela corre o risco de ter seus desejos desconsiderados e seus direitos não plenamente respeitados. O cenário evidencia, portanto, a importância de ampliar a abordagem sobre o Plano de Parto nas consultas de pré-natal, promovendo sua divulgação e incentivando sua elaboração com o apoio do profissional responsável pelo acompanhamento da gestante (Barros et al., 2023).
Nessa perspectiva, o atual estudo tem como objetivo demonstrar, como é indispensável contar com profissionais capacitados e comprometidos, tanto pessoal quanto eticamente, que ofereçam acolhimento respeitoso e incentivem a autonomia feminina, reconhecendo seu protagonismo nas etapas do pré-parto, parto e pós-parto, e que elas tenham seus direitos garantidos por lei.
2 METODOLOGIA
Trata-se de uma revisão integrativa da literatura que busca analisar de forma sistemática uma questão específica no âmbito científico, com a finalidade de apontar possíveis lacunas existentes no conhecimento. Conforme ressalta Botelho, Cunha e Macedo (2011), esse tipo de estudo reúne achados de diversas pesquisas já publicadas, possibilitando novas reflexões e a utilização de dados provenientes de metodologias distintas, o que contribui para resultados mais aplicáveis e consistentes.
Para desenvolver a revisão integrativa, adotaram-se diferentes fases metodológicas, que compreenderam: a escolha do tema e a formulação da questão norteadora; a definição dos critérios de inclusão e exclusão; a triagem e seleção preliminar dos estudos; a organização dos trabalhos escolhidos em categorias; a análise e interpretação dos achados; e, por fim, a apresentação da revisão acompanhada da síntese do conhecimento produzido (Botelho; Cunha; Macedo, 2011).
Foi aplicado o formato PICO para definição da questão de pesquisa. PICO é um acrônimo no qual a letra “P” significa população alvo, letra “I” considera o interesse ou intervenção, a letra “C” para comparação e a letra “O” significa resultados (Grupo Anima Educação, 2014).
Aplicando o formato PICO para a definição da pergunta de pesquisa deste trabalho, tem-se: P: gestante; I: plano de parto; C: não comparado; O: os direitos que a gestante possui. Sendo assim, a pergunta de pesquisa foi definida como: a falta de conhecimento das gestantes sobre o plano de parto compromete a efetivação de seus direitos durante o parto?
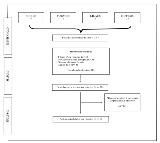
Para a construção do referencial teórico, foram realizadas pesquisas bibliográficas em bases de dados científicas, com destaque para o uso da Literatura Latino-Americano e do Caribe de Informação em Ciências da Saúde (LILACS), Scientific Electronic Library Online (SciELO) e National Library of Medicine (PubMed).
Como critério de inclusão foram consideradas as publicações nos idiomas inglês e português, datadas de 2020 a 2025, publicações completas e gratuitas. Foram utilizados os descritores em Ciências da Saúde (DeCS): humanização, parto, plano de parto e pré-natal. Foram filtrados em assuntos principais como: parto humanizado; cuidado pré-natal; parto; gestantes; planejamento de assistência ao paciente; falta de conhecimento sobre o plano de parto; educação pré-natal. Foram desconsiderados os estudos que não se enquadraram no período estabelecido, que estavam em idiomas distintos dos previamente definidos, que eram pagos ou que possuíam restrições de acesso, conforme apresentado na figura 1.
Além disso, foi conduzida uma análise crítica dos estudos selecionados, a qual envolveu a leitura minuciosa, extração dos dados relevantes e comparação entre os achados. Essa etapa buscou identificar convergências, divergências e lacunas no conhecimento, assegurando maior consistência na interpretação dos resultados. Para garantir a validação dos achados, adotou-se dupla checagem da categorização e discussão dos resultados, com base em critérios de clareza, relevância e aplicabilidade científica, de modo a reduzir vieses e fortalecer a credibilidade da revisão (Mendes; Silveira; Galvão, 2008).
Figura 1 – Fluxograma dos cruzamentos realizados, dos resultados obtidos na busca de dados disponíveis e das razões para exclusão, adaptado ao diagrama de fluxo PRISMA

Quadro 1 – Organização dos principais artigos selecionados para a revisão integrativa conforme título, autor e ano de publicação, objetivo e principais resultados
| Nº | Título | Autor(es) | Ano | Objetivo | Resultados |
| 1 | Experiência de gestantes na consulta de Enfermagem com a construção do plano de parto | Arruda et al. | 2022 | Relatar como foi a vivência de gestantes que participaram da Consulta de Enfermagem e elaboraram seu plano de parto. | A construção do plano de parto foi fundamental para esclarecer questionamentos, diminuir a ansiedade e promover o empoderamento tanto das gestantes quanto de seus acompanhantes. |
| 2 | O plano de parto como ferramenta de empoderamento feminino | Carvalho et al. | 2021 | Investigar como o plano de parto pode atuar como instrumento de fortalecimento da autonomia e do empoderamento da mulher no contexto do parto. | As evidências demonstraram que o plano de parto representa um importante mecanismo de proteção para a gestante, ao possibilitar a recusa prévia de procedimentos que não estejam de acordo com suas escolhas, aumentando assim a sua autonomia. |
| 3 | The contribution of birth plans to shared decisionmaking from the perspectives of women, their partners and their healthcare providers | Dillen et al. | 2024 | Explorar de que forma o uso do plano de parto pode contribuir para a tomada de decisão compartilhada, a partir da perspectiva de gestantes, seus parceiros e profissionais de saúde. | O plano de parto foi visto como facilitador da comunicação e do preparo para o parto. |
| 4 | O plano de parto no processo de humanização no parto e no nascimento | Rabelo; Sousa | 2022 | Analisar o plano de parto como ferramenta que contribui para a humanização da assistência ao parto, promovendo autonomia da mulher e garantindo seus direitos. | O plano de parto é uma estratégia eficaz para fortalecer a autonomia da gestante, promover boas práticas obstétricas e reduzir a violência obstétrica, embora ainda enfrente desafios quanto à sua aceitação e implementação |
| 5 | Experiência de profissionais e residentes atuantes no centro obstétrico acerca da utilização do plano de parto | Barros et al. | 2022 | Conhecer a experiência de profissionais e residentes atuantes no centro obstétrico acerca da utilização do plano de parto | A carência de conhecimento ou de atualização surgiu como um dos motivos para a não utilização do plano de parto, além do dimensionamento inadequado para atender às demandas do serviço. Entre as possibilidades para a utilização do plano de parto, têm-se a elaboração durante as consultas de pré-natal e a atuação de uma equipe multiprofissional |
| 6 | Plano de parto como ferramenta de empoderamento a gestante: Revisão integrativa de literatura | Limeira et al. | 2024 | Analisar como o plano de parto é construído e efetivado durante a gestação, com foco no fortalecimento da autonomia da mulher na tomada de decisões sobre seu parto. | O plano de parto pode fortalecer a autonomia da gestante, porém enfrenta barreiras como falta de informação adequada e baixa capacitação dos profissionais de saúde |
| 7 | Desconhecimento e falta de acesso de gestantes ao Plano de Parto. | Reis et al. | 2022 | Verificar se as mulheres conheciam, tiveram acesso e se o plano de parto (PP) foi respeitado pela equipe de saúde. | Conclui-se que o PP pode contribuir para desfechos maternos e neonatais positivos, mas sua implementação depende de maior capacitação profissional, divulgação dos direitos e inserção efetiva do documento na rotina da Atenção Básica. |
3 REVISÃO DE LITERATURA
O capítulo será fundamentado em uma avaliação teórica que aborda a importância do plano de parto como instrumento de autonomia e protagonismo da gestante. Serão explorados pesquisas e estudos que destacam a eficácia do plano de parto na humanização do nascimento, além de sua contribuição para o respeito aos desejos e necessidades da mulher. Também serão discutidos os obstáculos enfrentados na sua aplicação, como o desconhecimento por parte dos profissionais de saúde e a desinformação das gestantes e seus acompanhantes. Por fim, será apresentada a legislação brasileira vigente que assegura os direitos das gestantes e puérperas, relacionando essas garantias ao uso do plano de parto como meio de efetivação desses direitos.
3.1 Demonstrar a importância da utilização do plano de parto
O plano de parto é um registro elaborado pela gestante durante o pré-natal, com base nas orientações recebidas sobre gestação e parto, levando em conta seus valores, desejos e expectativas. Por meio dele, a mulher define, de forma consciente e informada, às práticas obstétricas que deseja ou não que sejam realizadas em um parto de evolução normal. Esse processo fortalece a autonomia feminina, promovendo seu empoderamento e possibilitando que ela atue como protagonista em sua própria experiência de parto (Arruda et al., 2022).
A elaboração do plano de parto durante o pré-natal influencia positivamente todo o processo do parto e seus resultados para a mãe e o bebê. No entanto, pode gerar expectativas irreais, levando à insatisfação com a experiência. A humanização do parto é um fenômeno que envolve aspectos biológicos, psicológicos, sociais e culturais. Quando combinada com a medicina baseada em evidências, os achados científicos deste estudo indicam que o planejamento do parto é uma ferramenta que aprimora o cuidado tanto da mulher quanto do recém-nascido (Rabelo; Sousa, F.; Sousa, T. 2022).
Com o objetivo de assegurar que o nascimento ocorra conforme desejado, muitas mulheres enxergam o plano de parto como uma forma de garantir um cuidado humanizado e livre de práticas violentas durante a assistência obstétrica. No entanto, quando as escolhas da gestante expressadas neste documento não são respeitadas pelos profissionais de saúde, podem surgir conflitos na relação entre a paciente e a equipe responsável pelo atendimento (Carvalho et al., 2022).
Com a elaboração de um bom plano de parto, conciliando as necessidades, os desejos e a expectativa para a compreensão da gestante sobre os seus direitos de escolha, torna-se possível estabelecer um diálogo mais claro entre a equipe de saúde e a mulher, fortalecendo a tomada de decisões informadas. Assim promovendo a autonomia e protagonismo da mulher gestante para proporcionar um parto com assistência e melhor qualidade do atendimento às suas necessidades e desejos. Deste modo, a implementação do pode criar relações mais próximas entre mulheres e equipes assistentes (pré-natais e hospitalares), pautadas em cooperação, entendimento e confiança mútuos, podendo resultar em vivências singulares (Dillen et al., 2024).
No que diz respeito ao princípio da autonomia, este garante à mulher o direito de escolher a forma de parto que deseja. A cesariana tem se destacado como a preferência entre muitas gestantes, motivada não por necessidades médicas, mas por influências externas, como o contato com profissionais e sociais sobre o nascimento. Tal realidade evidencia a importância de repensar essa escolha e desenvolver ações educativas que orientem as gestantes de maneira consciente e embasada em informações atualizadas (Silva, J.; Silva, M.; Veríssimo, 2025).
Na elaboração do Plano de Parto, a gestante tem a oportunidade de expressar suas vontades, fundamentadas nas orientações da Organização Mundial da Saúde. Dentre essas vontades estão: a presença de um acompanhante de sua escolha, o direito a esclarecimentos durante o parto, ingestão de líquidos, controle da iluminação no local do nascimento, uso de técnicas naturais para amenizar a dor, possibilidade de analgesia, liberdade de movimentação, escolha da posição para parir, contato pele a pele com o recém-nascido, e a opção de escolher quem realizará o corte do cordão umbilical, entre outras. Diante disso, torna-se evidente a necessidade de estimular e informar os profissionais de saúde sobre a relevância de promover grupos educativos voltados à orientação das gestantes quanto ao uso do Plano de parto (Nardi, 2024).
Para assegurar um cuidado completo e de excelência, a participação do enfermeiro nas consultas de pré-natal é essencial. É nesse contexto que se estabelecem vínculos comunicativos importantes para o seguimento e acolhimento da gestante ao longo do processo. Durante o acompanhamento pré-natal, o enfermeiro oferece orientações e esclarecimentos que auxiliam na preparação para o momento do parto (Felix; Pereira; Santos, 2022).
O profissional de enfermagem, enquanto agente fundamental na educação em saúde tem o papel de resgatar o protagonismo feminino por meio de orientações baseadas em evidências científicas, além de desconstruir conceitos equivocados relacionados ao parto. Ao participar da elaboração do plano de parto junto à gestante, o enfermeiro encontra uma oportunidade valiosa para desenvolver atividades educativas, esclarecendo dúvidas e contribuindo para que a mulher vivencie esse momento de forma mais segura, consciente e positiva (Carvalho et al., 2021).
3.2 Identificar os principais direitos das gestantes e puérperas previstos na legislação brasileira e como eles se relacionam com o plano de parto
Na década de 1940, começaram a aparecer iniciativas para assegurar direitos às mulheres grávidas. O governo começou a se envolver na elaboração de políticas públicas focadas na saúde das mães e das crianças. Em 1943, foi criada a Consolidação das Leis do Trabalho (CLT), que, no seu artigo 392, garantiu às trabalhadoras brasileiras uma licença-maternidade de 84 dias (Souza, 2024).
Por meio da Portaria nº 569, o Ministério da Saúde estabeleceu o Programa de Humanização do Pré-natal e Nascimento, o qual assegura que a gestante receba atendimento durante o parto em todas as unidades que fazem parte do SUS; internação para aquelas que precisarem; transporte adequado para a gestante e/ou o recém-nascido com uma vaga garantida em outra unidade, se necessário; presença de um pediatra na sala de parto; realização do teste rápido de Sífilis na mãe; permissão para que o pai visite sem limitações de horário; realização de partos normais e cirúrgicos, além do atendimento a intercorrências obstétricas; acolhimento e avaliação das parturientes; apoio às parturientes em trabalho de parto; garantia da execução dos procedimentos pré-anestésicos e anestésicos; fornecimento de assistência médica e de enfermagem ao recém-nascido; criação de relatórios médicos e de enfermagem; registro do parto; cuidados na recuperação pós-anestésica e pós-parto (Tanjoni et al., 2021).
No Brasil, no ano de 2000, surgiram iniciativas pela Rede de Humanização do Nascimento (REHUNA) e outras organizações que promoviam a presença de um acompanhante. Com o intuito de apoiar e promover essas ações, o Ministério da Saúde apresentou, em 2001, o guia intitulado “Parto, Aborto e Puerpério: assistência humanizada à mulher”, o qual destaca a relevância da humanização do parto e o suporte durante o processo de trabalho de parto. Esse direito foi formalmente reconhecido através de legislações em 2005, quando foi instituída a Lei Federal n. 11.108, conhecida como Lei do acompanhante, que assegura que uma pessoa eleita pela parturiente deve estar presente para oferecer assistência e conforto durante o trabalho de parto e pós-parto (Vasconcelos etal., 2024).
Com o objetivo de facilitar a humanização do parto e do nascimento, além de diminuir a morbidade e mortalidade de mães e recém-nascidos, o Ministério da Saúde criou, em 2011, através da Portaria nº 1.459, a Rede Cegonha. Essa iniciativa, que faz parte do Sistema Único de Saúde (SUS), visa ultrapassar o modelo tecnocrático convencional, adotando uma metodologia que coloca a mulher no centro do processo de parto. A Rede Cegonha fundamenta-se em princípios de acolhimento, acesso de qualidade e efetividade, sendo guiada pela promoção de práticas seguras e pela expansão da infraestrutura com leitos para obstetrícia e neonatologia. A função do enfermeiro na Rede Cegonha é essencial, principalmente na Atenção Básica, pois ele auxilia na promoção de partos humanizados e na proteção dos direitos das mulheres (Tanjoni et al., 2021).
A nova lei altera os artigos 8º e 10º do Estatuto da Criança e do Adolescente (Lei nº 8.069/1990), que falam sobre os direitos assegurados durante o atendimento no Sistema Único de Saúde (SUS) e as obrigações dos hospitais e outras unidades de saúde que atendem gestantes, sejam elas públicas ou privadas. O objetivo dessas mudanças é prevenir e tratar possíveis problemas de saúde mental durante essa fase tão especial da vida. Essa iniciativa busca oferecer apoio emocional e fortalecer a rede de suporte para a parturiente (Conselho Federal de Psicologia, 2023).
Em resposta às necessidades emergentes durante a pandemia de COVID-19, foi sancionada a Lei nº 14.152, de 2021, que flexibilizou a emissão e ampliou a validade de prescrições médicas e pedidos de exames para gestantes e puérperas. Essa legislação também priorizou o acesso dessas mulheres a cuidados intensivos e leitos de UTI, reconhecendo a vulnerabilidade desse grupo em contextos de crise sanitária (Brasil, 2022).
Recentemente, a Lei nº 14.721, de 2023, introduziu importantes avanços ao tornar obrigatória a assistência psicológica para gestantes, parturientes e puérperas no Sistema Único de Saúde (SUS). Essa assistência deve iniciar com uma avaliação durante o pré-natal e o puerpério, resultando em encaminhamentos conforme o diagnóstico. A legislação também exige que hospitais e unidades de saúde promovam atividades educativas sobre a saúde mental das mulheres nesse período, com o objetivo de prevenir e tratar transtornos como depressão e ansiedade (Brasil, 2023).
O plano de parto é um documento que expressa as preferências da gestante para o trabalho de parto, parto e pós-parto. Ele reforça a autonomia da mulher, promove um atendimento mais humanizado e facilita a comunicação com a equipe de saúde. Além disso, contribui para reduzir a ansiedade e aumentar a confiança ao permitir um planejamento prévio e maior acesso à informação (Souza et al., 2024).
3.3 Apresentar a falta de conhecimento e aplicação por parte dos profissionais
O plano de parto funciona como uma ferramenta de aprendizado pré-natal e troca de informações, já que permite que as parturientes compreendam os aspectos relacionados ao trabalho de parto e ajuda na comunicação com a equipe multiprofissional que oferece apoio durante todo o período. Assim, por meio desse plano, a equipe poderá entender os anseios e escolhas das gestantes, ajudando e garantindo que esses sejam atendidos e respeitados (Arruda et al., 2021).
As Diretrizes Nacionais de Assistência ao Parto Normal estipulam que, a parturiente tenha acesso ao Plano de Parto por escrito, a equipe multiprofissional deve lê-lo e discuti-lo com ela. O objetivo é garantir sua implementação e cumprimento segundo as necessidades apresentadas e os desejos da gestante, além de considerar a possibilidade e disponibilidade de certos métodos e intervenções técnicas, caso sejam necessários (Reis et al., 2022).
Os profissionais enfatizaram que essa ausência de conhecimento leva à adoção de práticas assistenciais já estabelecidas no serviço, em vez de seguir o modelo de cuidado focado na mulher e rede de apoio. Com a consequência de acontecer eventos inesperados que possibilita a realização de procedimentos não desejados pela gestante e gerando uma experiência negativa na parturiente e sua família (Barros et al., 2022).
Diante do conflito entre assistência obstétrica e políticas públicas, torna-se importante refletir sobre a formação de profissionais de saúde na área da saúde da mulher, especialmente no âmbito hospitalar. Ensino (ensino superior), onde o treinamento ajuda a entender a gama de cenários de prática, conectando fundamentos curriculares de saúde de instituições de ensino superior públicas, privadas ou formalmente parceiras (Santos et al., 2021).
Outro fator que contribui para a pouca utilização do plano de parto pelos profissionais é a falta de diálogo, considerada um obstáculo ao empoderamento e à autonomia das mulheres nas fases pré-parto, parto e pós-parto. Durante esse período, as decisões costumam se concentrar exclusivamente nos profissionais, deixando a mulher em um papel passivo e centralizando as decisões na equipe de saúde. O ideal seria uma relação baseada na confiança entre a gestante e os profissionais, promovendo autonomia e protagonismo na criação do plano de parto. Isso permitiria que a mulher fizesse escolhas de acordo com seus desejos, garantindo uma participação ativa ao longo de toda a gestação (Limeira et al., 2024).
Fortalecer o diálogo entre parturientes e a equipe de saúde nos espaços institucionais projetados para esse fim é essencial. Registrar os pontos de interseção entre os desejos das mulheres e os protocolos clínicos serve como uma manifestação concreta da construção da autonomia feminina durante o parto. Isso pode resultar em uma verdadeira experiência de humanização e cuidado nas instituições do SUS onde a Rede Cegonha está implementada (Helena; Zirbel; Bachili, 2021).
Existem desafios associados à organização da rede, estrutura, culturas e comportamentos tanto dos profissionais de saúde quanto dos usuários. Essas dificuldades afetam negativamente os indicadores de saúde locais, complicando a comunicação entre a Atenção Básica e a maternidade, bem como entre a mulher e a instituição. Para que essas iniciativas se tornem efetivas, é necessário um acordo administrativo e controle social, transformando-as em diretrizes das políticas de saúde regionais. Além disso, a divulgação entre os profissionais de saúde é essencial, assim como a realização de treinamentos nos serviços, abrangendo UBS, ambulatórios e outros serviços de referência (Ribeiro et al., 2021).
A implementação de ferramentas educacionais é fundamental na rotina diária do pré-natal na atenção primária, pois promove o conhecimento necessário para proporcionar apropriação do parto e melhorar o atendimento obstétrico. Nesse contexto, os profissionais de atenção primária não só precisam estar familiarizados com o planejamento familiar, mas também precisam encontrar maneiras de apoiar e facilitar seu desenvolvimento e implementação, garantindo que o plano seja reconhecido e respeitado em toda a rede de assistência à saúde (Souza et al., 2022).
4. DISCUSSÃO
Com base na síntese apresentada no Quadro 1, observa-se que os autores concordam em evidenciar que, embora o plano de parto seja um importante instrumento para a promoção da autonomia feminina e para a humanização da assistência obstétrica, sua aplicação na prática ainda é incipiente, o que justifica a análise crítica dos estudos selecionados no presente trabalho.
4.1 Importância da utilização do plano de parto segundo a literatura
O primeiro objetivo da pesquisa demonstrou que a elaboração de um plano de parto permite à gestante participar ativamente das decisões relacionadas ao nascimento, fortalecendo o vínculo com a equipe de saúde e proporcionando um ambiente de maior segurança emocional e física. Isso se alinha com o conceito de protagonismo feminino no parto defendido por Arruda et al. (2022) e Rabelo e Sousa (2022), que apontam o plano como um facilitador do cuidado centrado na mulher.
Um dos aspectos mais relevantes identificados foi o papel do plano de parto no empoderamento das mulheres, dessa maneira Carvalho et al. (2021) e Arruda et al. (2022) afirmam que o plano de parto representa um importante mecanismo de proteção para a gestante, ao possibilitar a recusa prévia de procedimentos que não estejam de acordo com suas escolhas, aumentando assim a sua autonomia. Esta perspectiva reforça a ideia de que, quando a mulher participa ativamente das decisões relacionadas ao seu parto, há uma transformação positiva na experiência do nascimento (Rabelo; Sousa, 2022).
De acordo com Arruda et al. (2022), a construção do plano de parto durante as consultas de enfermagem mostrou-se fundamental para esclarecer questionamentos, diminuir a ansiedade e promover o empoderamento tanto das gestantes quanto de seus acompanhantes. Este achado sugere que o processo de elaboração do plano de parto, por si só, já constitui um momento educativo e de preparação que transcende o documento físico, envolvendo também os acompanhantes e fortalecendo a rede de apoio da gestante.
Além disso, Rabelo e Sousa (2022) e Carvalho et al. (2021) concordam que há uma correlação entre a utilização do plano de parto e a redução de intervenções desnecessárias. Como destacado na síntese apresentada, o plano de parto contribui para um parto mais humanizado, com redução de intervenções desnecessárias e maior protagonismo da gestante. Este achado é particularmente relevante no contexto brasileiro, onde os índices de cesarianas e de intervenções no parto normal permanecem elevados (Arruda et al., 2022)
A possibilidade de questionar práticas rotineiras e solicitar alternativas baseadas em evidências científicas através do plano de parto representa um avanço significativo na busca pela qualidade da assistência obstétrica. Quando adequadamente implementado, o plano de parto pode contribuir para a redução de procedimentos desnecessários, como episiotomias de rotina, uso indiscriminado de ocitocina e restrição ao movimento durante o trabalho de parto (Rabelo; Sousa, 2022).
Contudo, ao analisar o segundo objetivo, verificou-se que, apesar de existirem legislações que garantem direitos fundamentais às gestantes e puérperas como o direito a um acompanhante (Lei nº 11.108/2005) e a assistência psicológica durante o pré-natal e puerpério (Lei nº 14.721/2023), a efetivação desses direitos muitas vezes não ocorre de maneira plena. O plano de parto, nesse sentido, surge como uma ferramenta estratégica para assegurar que tais garantias sejam conhecidas, respeitadas e aplicadas, como afirmam Tanjoni et al. (2021) e Vasconcelos et al. (2024). Os direitos das gestantes estão amplamente respaldados em legislações brasileiras, como a Lei do Acompanhante e a Rede Cegonha. O plano de parto atua como instrumento de efetivação desses direitos ao registrar formalmente as vontades da gestante, promovendo respeito, acolhimento e segurança.
4.2 Direitos das gestantes e sua relação com o plano de parto
Uma pesquisa sobre a evolução dos direitos das gestantes e puérperas no Brasil mostra um avanço gradual e significativo em termos de conquistas legais que mudaram o cenário da assistência obstétrica no país. Segundo Alves et al. (2021) e Bachilli, Helena e Zirbel (2021), a partir da década de 1940 houve um crescimento no reconhecimento formal dos direitos dessa população, refletido em políticas públicas e legislações que sustentam práticas mais humanizadas de cuidado.
O marco inicial desse processo foi a Consolidação das Leis do Trabalho (CLT), em 1943, que incluiu a licença-maternidade como direito garantido às mulheres. A previsão de 84 dias de afastamento, conforme o artigo 392, representou um reconhecimento estatal da vulnerabilidade das gestantes trabalhadoras, consolidando o entendimento da maternidade como uma questão de saúde pública e de direito trabalhista. De acordo com Souza (2024) e Tanjoni et al. (2021), essa medida inicial foi essencial para assegurar proteção legal durante o período perinatal e estabelecer uma base normativa para os direitos reprodutivos femininos no Brasil.
Com o tempo, esse reconhecimento evoluiu para políticas mais abrangentes, como o Programa de Humanização do Pré-natal e Nascimento. Segundo Gomes, Ribeiro e Silva (2022), essa iniciativa institucionalizou práticas centradas no cuidado respeitoso e integral à mulher. Mattos (2023) complementa que o programa promoveu uma transformação significativa na assistência obstétrica ao priorizar a valorização da autonomia feminina e o acolhimento como princípios fundamentais do cuidado.
A estrutura desse programa inclui ações como a realização de exames essenciais, acolhimento qualificado e direito à presença familiar, reafirmando o compromisso com um modelo humanizado de atenção à gestação e ao parto. De acordo com Tanjoni et al. (2021), essas medidas representam um esforço institucional em promover uma assistência centrada na mulher. Barros et al. (2023) acrescentam que a valorização dos aspectos psicossociais da experiência materna evidencia uma ampliação sensível da visão sobre saúde reprodutiva, indo além do modelo puramente biomédico.
Nesse mesmo caminho, a criação da Rede Cegonha, por meio da Portaria nº 1.459/2011, reafirmou a centralidade da mulher no processo reprodutivo, superando o modelo biomédico tradicional. Barreto et al. (2024) destacam que a proposta de um cuidado baseado no vínculo, respeito e protagonismo feminino tem sido amplamente defendida pelas políticas públicas recentes, uma visão compartilhada também por Bittencourt et al. (2021), que ressaltam a importância dessa abordagem na promoção da saúde materna e infantil.
Outro ponto de inflexão relevante foi a promulgação da Lei nº 11.108/2005, que garantiu à gestante o direito à presença de um acompanhante durante o parto. Essa lei representa uma resposta às demandas dos movimentos sociais e evidencia o papel da sociedade civil na construção de políticas de saúde mais sensíveis e humanas, como destacam Rabelo, Sousa e Sousa (2022) e Nardi (2024). A literatura científica reforça que a presença do acompanhante contribui positivamente para a experiência do parto, diminuindo o estresse emocional, favorecendo a sensação de segurança e promovendo melhores desfechos clínicos, além de reduzir intervenções desnecessárias, conforme Vasconcelos et al. (2024) e Santos (2021).
Nesse mesmo sentido, estudos evidenciam que estar acompanhada ao longo do ciclo gravídico-puerperal amplia o vínculo entre equipe de saúde, gestante e família, além de estimular práticas humanizadas como a amamentação precoce e a liberdade de posição no parto (Boing, 2021). Dessa forma, enquanto Santos (2021) ressalta os benefícios clínicos e emocionais dessa prática, o estudo de 2021 reforça sua importância como estratégia de fortalecimento das boas práticas assistenciais. Durante a pandemia da COVID-19, novas legislações foram implementadas para assegurar direitos fundamentais. A Lei nº 14.152/2021 é um exemplo disso, ao garantir prioridade de atendimento a gestante e puérperas, mesmo diante das limitações do sistema de saúde, demonstrando uma sensibilidade do aparato legal frente às demandas emergenciais, conforme Brasil (2021) e Araújo et al. (2021).
Durante a pandemia da COVID-19, novas legislações foram implementadas para assegurar direitos fundamentais. A Lei nº 14.152/2021 é um exemplo disso, ao garantir prioridade de atendimento a gestante e puérperas, mesmo diante das limitações do sistema de saúde, demonstrando uma sensibilidade do aparato legal frente às demandas emergenciais, conforme Brasil (2021) e Araújo et al. (2021).
Além de assegurar direitos, o plano de parto fortalece o protagonismo feminino ao possibilitar planejamento, diálogo e participação ativa nas decisões. A literatura mostra que seu uso está associado à redução de ansiedade, aumento da confiança da gestante e melhoria na relação com a equipe de saúde, conforme Felix, Pereira e Santos (2022) e Silva, Silva e Veríssimo (2025). As implicações dessa abordagem também impactam diretamente a atuação profissional. A Rede Cegonha, por exemplo, reforça o papel dos enfermeiros obstetras como protagonistas na promoção do parto humanizado, especialmente na Atenção Básica, onde o plano de parto se mostra uma ferramenta educativa e assistencial de grande valor, conforme Stramrood (2023) e Souza et al. (2024).
Contudo, ainda existem barreiras significativas para a efetivação plena desses direitos. A distância entre o que é previsto na legislação e o que ocorre na prática cotidiana dos serviços de saúde exige esforços contínuos de formação, fiscalização e participação social ativa para garantir uma assistência digna e respeitosa, como destacam Alves et al. (2021) e Reis et al. (2022). Assim, o plano de parto ganha uma dimensão ampliada, sendo também um instrumento de cidadania e consciência de direitos. A literatura aponta sua importância na educação em saúde, promovendo autonomia e protagonismo feminino de forma concreta, conforme Arruda et al. (2022) e Limeira et al. (2024).
Entretanto, ao abordar o terceiro objetivo da pesquisa, torna-se evidente que o desconhecimento, tanto por parte das gestantes quanto dos profissionais de saúde, representa um dos maiores obstáculos à implementação do plano de parto. Profissionais muitas vezes não recebem formação adequada sobre o tema e acabam mantendo práticas hospitalares tradicionais, desconsiderando os desejos expressos pelas parturientes. Essa lacuna gera frustração, desrespeito e, por vezes, episódios de violência obstétrica velada, como apontam Barros et al. (2022) e Limeira et al. (2024).
4.3 Barreiras para implementação do plano de parto
A avaliação dos aspectos relacionados ao conhecimento e à utilização do plano de parto pelos profissionais de saúde mostra um panorama complexo e diversificado, onde ainda existem lacunas significativas entre as diretrizes e a prática assistencial diária. Os resultados deste estudo demonstraram que, embora existam regulamentos claros, como as Diretrizes Nacionais de Assistência ao Parto Normal, a efetiva implementação do plano de parto enfrenta barreiras estruturais, educacionais e interpessoais que comprometem a qualidade do atendimento obstétrico e a autonomia das mulheres, conforme destacam Souza et al. (2024) e Tanjoni et al. (2021).
O plano de parto vai além de sua função como documento, sendo uma ferramenta vital de aprendizado durante a gestação e de troca de informações entre a gestante e uma equipe multiprofissional. Como observado por Arruda et al. (2021), essa ferramenta possibilita que as parturientes entendam questões relacionadas ao trabalho de parto, facilitando a comunicação com a equipe que as apoia durante todo o período da gravidez e pós-parto. De acordo com Silva et al. (2023), esse processo de comunicação também permite que as gestantes expressem suas preferências e preocupações, garantindo que seus direitos sejam respeitados e que a assistência prestada seja mais personalizada e centrada na mulher. Essa visão do plano de parto como uma ferramenta de ensino representa uma transformação significativa na forma tradicional de cuidado obstétrico. Em vez de um modelo autoritário, onde as decisões são tomadas apenas por médicos, o plano de parto incentiva uma comunicação colaborativa que beneficia a compreensão mútua e o respeito pelas escolhas da gestante. No entanto, a eficácia desta ferramenta depende essencialmente do conhecimento e do engajamento dos profissionais de saúde em sua aplicação.
As Diretrizes Nacionais para a Assistência ao Parto Normal deixam claro que uma mulher em trabalho de parto deve ter o direito de acessar um plano de parto escrito, cabendo à equipe multiprofissional discuti-lo e analisá-lo com ela Reis et al., (2022). Essa regulamentação reconhece oficialmente a relevância do plano de parto na humanização da assistência obstétrica e na proteção dos direitos das mulheres grávidas. Entretanto, a lacuna entre a teoria e a prática representa um dos maiores obstáculos enfrentados. O desconhecimento do plano de parto pelos profissionais resulta na continuidade de práticas assistenciais já estabelecidas, favorecendo um modelo de cuidado que prioriza a conveniência das instituições em detrimento das individualidades e necessidades da gestante conforme Barros et al., (2022).
Como ressaltado por Lima e Souza (2021), essa falha na implementação do plano de parto também pode gerar um distanciamento entre a equipe de saúde e as expectativas da parturiente. Essa situação evidencia a urgência de desenvolver estratégias mais eficazes para capacitar e conscientizar os profissionais sobre a importância e a implementação do plano de parto. A falta de compreensão adequada sobre o plano de parto gera impactos significativos que vão além do aspecto técnico, afetando diretamente a vivência da parturiente e sua família. Conforme enfatizado por Barros et al. (2022), essa lacuna no conhecimento pode levar ao surgimento de situações imprevistas e à execução de procedimentos indesejados, resultando em experiências negativas que podem influenciar profundamente a visão da mulher sobre o parto e a maternidade. Esse cenário é especialmente alarmante ao considerar que a experiência do parto pode afetar a saúde mental e emocional da mulher.
A avaliação do contexto educacional revela falhas significativas na formação dos profissionais de saúde no campo da saúde da mulher. Santos e colaboradores (2021) sublinham a urgência de uma reflexão sobre a formação profissional, especialmente em ambientes hospitalares, onde a capacitação deve abordar uma variedade de planos de prática e integrar conteúdos curriculares que promovam a autonomia e o protagonismo das mulheres.
Além disso, como apontado por Oliveira e Costa (2022), é fundamental que os programas de formação incluam módulos específicos que incentivem uma abordagem mais humanizada do parto, valorizando a escuta ativa das gestantes e respeitando suas escolhas. Esta lacuna na formação representa uma barreira fundamental para a implementação eficaz do plano de parto. Profissionais que não foram suficientemente preparados durante sua formação inicial frequentemente reproduzem práticas convencionais e hierárquicas, dificultando a adoção de métodos mais humanizados e voltados para a mulher. Assim, a urgência de uma reformulação curricular se destaca como uma estratégia vital para transformar a cultura do atendimento obstétrico. Um dos fatores mais críticos apontados na literatura é a ausência de um diálogo específico entre os profissionais e as gestantes, o que efetivamente se torna uma barreira significativa para o empoderamento e a autonomia das mulheres nas etapas de pré-parto, parto e pós-parto. Limeira et al. (2024) notam que, historicamente, as decisões são tomadas apenas pelos profissionais, deixando a mulher em uma posição passiva no processo de decisão.
Essa concentração nas decisões por parte da equipe de saúde vai contra os princípios centrais da humanização na assistência obstétrica e desrespeita os direitos que as mulheres conquistaram ao longo do tempo. O desenvolvimento de uma relação de confiança entre gestantes e profissionais é essencial para fomentar a autonomia e o protagonismo na criação e implementação do plano de parto. Como destacam Lima e Rocha (2020), essa confiança é a base para o fortalecimento da autonomia das mulheres e a promoção de escolhas informadas durante o processo de parturição.
Documentar as interseções entre os anseios das mulheres e os protocolos clínicos é uma forma concreta de promover a autonomia feminina durante o parto, propiciando uma verdadeira experiência de humanização nas instituições do SUS onde a Rede Cegonha é descontinuada. Essa visão insinua que a implementação bem-sucedida do plano de parto vai além de mudanças individuais na prática profissional; ela requer transformações sistêmicas que favoreçam a comunicação e a negociação entre diversas perspectivas e necessidades. A criação de espaços e momentos dedicados ao debate do plano de parto surge como uma estratégia chave para sua efetivação, assim como Bachili, Helena e Zirbel (2021) sublinham a necessidade de melhorar a comunicação entre parturientes e a equipe de saúde nos ambientes institucionais.
Os desafios associados à implementação do plano de parto vão além das questões individuais, abrangendo complexidades organizacionais ligadas à estrutura da rede de saúde, culturas institucionais e comportamentos tanto dos profissionais quanto dos usuários. Ribeiro et al. (2021) identificam que essas dificuldades prejudicam os indicadores de saúde locais e dificultam a comunicação entre os diversos níveis de atendimento. De acordo com Silva e Costa (2023), a fragmentação da rede de assistência surge como um obstáculo específico, com a ineficácia na comunicação entre a Atenção Básica e as maternidades comprometendo a continuidade do cuidado e o respeito às preferências estabelecidas no plano de parto. Essa situação revela uma necessidade de abordagens integradas que promovam a comunicação e a dinâmica entre os diversos segmentos da rede de assistência.
A superação das deficiências encontradas requer investimentos significativos em formação e educação contínua para os profissionais da saúde. Enfatizam a importância de um acordo administrativo e do controle social para converter as ações ligadas ao plano de parto em diretrizes eficazes para as políticas de saúde regionais. A implementação de treinamentos regulares nos serviços, que abrangem diversas camadas de atendimento desde as Unidades Básicas de Saúde até clínicas especializadas e maternidades é vista como uma estratégia essencial (Souza et al., 2022).
Conforme evidenciado por Souza et al (2022) esses treinamentos devem incluir não só os aspectos técnicos, mas também as dimensões éticas e relacionais do cuidado obstétrico, favorecendo uma compreensão holística da relevância do plano de parto. A atenção primária à saúde desempenha um papel vital na efetiva execução do plano de parto. A introdução de ferramentas educativas na rotina do pré-natal facilita o conhecimento necessário para a apropriação dos processos de parto e melhora a qualidade do atendimento obstétrico.
Os profissionais da atenção primária devem não só conhecer o planejamento do parto, mas também buscar maneiras de apoiar e facilitar seu desenvolvimento e execução, assegurando que o plano seja reconhecido e respeitado em toda a rede de assistência à saúde. Essa responsabilidade sublinha a importância de uma formação específica para esses profissionais e a criação de canais de comunicação claros com os níveis mais especializados de atendimento. A ausência de conhecimento e a aplicação inadequada do plano de parto pelos profissionais impactam diretamente a qualidade do cuidado obstétrico (MEDEIROS et al., 2019).
Segundo Lima et al. (2023) e Souza e Silva (2022), a persistência de práticas que priorizam a conveniência institucional em vez das preferências das mães não apenas afeta a satisfação dos usuários, mas também pode influenciar negativamente os resultados perinatais. Transcender os obstáculos identificados exige uma abordagem diversificada que inclua diferentes níveis de intervenção. No âmbito individual, é crucial investir na formação continuada dos profissionais, não apenas o conhecimento técnico sobre o plano de parto, mas também a conscientização sobre sua importância para humanizar o atendimento.
Dessa forma, a pergunta-problema da presente pesquisa é respondida afirmativamente: sim, a falta de conhecimento sobre o plano de parto compromete o acesso e a efetivação dos direitos das gestantes, limitando sua autonomia, sua voz e sua participação no processo de parturição. A superação dessa barreira exige ações educativas contínuas e o engajamento de profissionais conscientes de seu papel humanizador.
5 CONSIDERAÇÕES FINAIS
O estudo realizado evidenciou que o plano de parto é uma ferramenta essencial para promover a autonomia da gestante e fortalecer seus direitos no ciclo gravídico-puerperal. Ao possibilitar que a mulher expresse suas preferências e necessidades, esse documento contribui para a construção de um cuidado mais humanizado, pautado no diálogo e na corresponsabilidade entre equipe de saúde e parturiente.
Contudo, observou-se que a efetivação do plano de parto ainda enfrenta barreiras importantes, como o desconhecimento de muitas gestantes sobre sua existência e a falta de preparo dos profissionais para aplicá-lo na prática. Esse cenário reforça a necessidade de maior investimento em educação em saúde durante o pré-natal, bem como em capacitação profissional, de modo a transformar condutas centradas no modelo biomédico em práticas que respeitem o protagonismo feminino.
É relevante destacar que a legislação brasileira já assegura direitos fundamentais às mulheres nesse período, como o direito a um acompanhante garantido pela Lei nº 11.108/2005, a assistência integral prevista pela Rede Cegonha (Portaria nº 1.459/2011) e o apoio psicológico obrigatório conforme a Lei nº 14.721/2023. O plano de parto, nesse contexto, atua como um instrumento de efetivação dessas garantias legais, formalizando as escolhas da gestante e fortalecendo sua aplicação nos serviços de saúde.
Ademais, destaca-se que a elaboração e utilização do plano de parto não devem ser entendidas como um processo isolado, mas como parte de uma política de cuidado integral que leve em consideração a realidade local, os recursos disponíveis e a diversidade das experiências maternas. Para tanto, é imprescindível fortalecer as ações multiprofissionais e assegurar que as maternidades criem espaços de escuta ativa, capazes de alinhar protocolos institucionais às escolhas individuais das mulheres.
Por fim, conclui-se que a valorização do plano de parto representa um avanço na efetivação dos direitos reprodutivos e na consolidação de práticas humanizadas de assistência obstétrica. Contudo, sua plena implementação exige mudanças estruturais, culturais e educativas que garantam às mulheres não apenas o direito de escolher, mas também de ter suas escolhas respeitadas. Futuras pesquisas poderão contribuir ao investigar estratégias eficazes de divulgação, capacitação e monitoramento da aplicação do plano de parto, ampliando seu impacto positivo na experiência materna e neonatal.
REFERÊNCIAS
ALVES, A. P. C. et al. Perfil e percepção das puérperas em relação ao trabalho de parto humanizado. Brazilian Applied Science Review, v. 5, n. 1, p. 584-603, 2021. Disponível em: https://ojs.brazilianjournals.com.br/ojs/index.php/BASR/article/view/25268. Acesso em: 09 abr. 2025.
ANDRADE, F.B. et al. Qualidade da assistência ao parto e pós-parto na percepção de usuárias da atenção primária à saúde. Revista Ciência Plural, v. 6, p. 1-17, 2020. Disponível em: https://pesquisa.bvsalud.org/portal/resource/pt/biblio-1052599. Acesso em: 09 abr. 2025
ARAÚJO, M. et al. Conhecimento das puérperas sobre o plano de parto em um município do oeste do Paraná. Revista Eletrônica Acervo Científico, v. 38, e9253, 2021. Disponível em: https://acervomais.com.br/index.php/cientifico/article/view/9253. Acesso em: 08 abr. 2025.
ARAÚJO, R. V. et al. A importância do plano de parto para a autonomia da parturiente. Pesquisa, Sociedade e Desenvolvimento, v. 11, n. 7, p. e43911730102, 2022. Disponível em: https://rsdjournal.org/index.php/rsd/article/view/30102. Acesso em: 09 abr. 2025.
ARRUDA, K. A. et al. Experiência de gestantes na consulta de Enfermagem com a construção do plano de parto. Escola Anna Nery, pág. e20210036, 2022. Disponível em: https://www.scielo.br/j/ean/a/HKb5Hr936KVxBTVj4rQ7FKh/?format=pdf&lang=pt. Acesso em: 14 abr.2025.
BARRETO, A. C. M. et al. A autonomia da gestante na implementação de seu plano de parto: revisão integrativa – The autonomy of pregnant women in the implementation of their birth plan: an integrative review. Revista Educação, Meio Ambiente e Saúde, v. 14, p. e-45, 2024. Disponível em: https://remas.faculdadedofuturo.edu.br/remas/article/view/45. Acesso em: 03 abr. 2025.
BARROS, A. P. Z. et al. Experiência de profissionais e residentes atuantes no centro obstétrico acerca da utilização do plano de parto. Escola Anna Nery, v. 27, e20220104, 2023. Disponível em: https://www.scielo.br/j/ean/a/tNYMGmdSTj3xVKqbtMq8tXm/?format=pdf&lang=pt. Acesso em: 08 abr. 2025.
BITTENCOURT, S. D. A. et al. Atenção ao parto e nascimento em maternidades da Rede Cegonha/Brasil: avaliação do grau de implantação das ações. Ciência & Saúde Coletiva, v. 26, n. 3, p. 801-821, 2021. Disponível em: https://www.scielo.br/j/csc/a/4p3vFS9znjmjkKxrXBFdrMM/?format=pdf. Acesso em: 13 abr. 2025.
BOING, A. F. et al. Do pré-natal ao parto: um estudo transversal sobre a influência do acompanhante nas boas práticas obstétricas no Sistema Único de Saúde em Santa Catarina. Epidemiologia E Serviços De Saúde, v.30, e2020383, 2021. Disponível em: https://doi.org/10.1590/S1679-49742021000100014. Acesso em: 06 abr. 2025.
BRASIL. Constituição Federal (1988). Constituição da República Federativa do Brasil. Brasília: Presidência da República, 1988. Disponível em: https://www.planalto.gov.br/ccivil_03/_ato2023-2026/2023/lei/L14721.htm. Acesso em: 14 abr. 2025.
BRASIL. Conselho Federal de Psicologia. Saúde da mulher: nova lei garante assistência psicológica a gestantes e puérperas. 2023.Disponível em: https://site.cfp.org.br/saude-damulher-nova-lei-garante-assistencia-psicologica-a-gestantes-e-puerperas/. Acesso em: 14 abr. 2025.
BRASIL. Ministério da Saúde. Sancionada lei que facilita assistência médica para grávidas e puérperas. 2021. Disponível em: https://www.gov.br/planalto/pt-br/acompanheo-planalto/noticias/2021/05/sancionada-lei-que-facilita-assistencia-medica-para-gravidas-epuerperas?utm_source=chatgpt.com. Acesso em 14 abr. 2025.
CARVALHO, J. R. et al. O plano de parto como ferramenta de empoderamento feminino. Jornal de Pesquisa Multiprofissional em Saúde, v. 3, pág. e03.154-e03.165, 2021. Disponível em: https://www.journalmhr.com.br/index.php/jmhr/article/view/40. Acesso em: 07 abr. 2025.
DILLEN, J. V. et al. The contribution of birth plans to shared decision-making from the perspectives of women, their partners and their healthcare providers. PLOS ONE, 2024. Disponível em: https://doi.org/10.1371/journal.pone.0305226. Acesso em: 07 abr. 2025.
FELIX, H. C. O.; PEREIRA, W. S.; SANTOS, C. V. A Importância da atuação do enfermeiro na elaboração do plano de parto. Recima 21, v.3, n.7, e371732, 2022. Disponível em: https://recima21.com.br/index.php/recima21/article/view/1732/1333. Acesso em: 11 abr. 2025.
GOMES, M. D.; RIBEIRO, M. S. J.; SILVA, G. O. Evolução histórica do parto humanizado. Revista gestão e tecnologia, v. 2, n. 35, p. 56-65, 2022. Disponível em; https://faculdadedelta.edu.br/revistas3/index.php/gt/article/view/116. Acesso em: 03 abr. 2025.
BACHILLI, M. C.; ZIRBEL, I; SANTA HELENA, E.T. Autonomia relacional e parto humanizado: o desafio de aproximar desejos e práticas no SUS. Physis: Revista de Saúde Coletiva, Rio de Janeiro, v. 31, n 1, p. e310130, 2021. Disponível em: http://dx.doi.org/10.1590/S0103-73312021310130. Acesso em 07 abr. 2025.
LIMEIRA. C. P. S.E et al. Plano de parto como ferramenta de empoderamento a gestante: Revisão integrativa de literatura. Saúde Coletiva, v. 14i91, p.13612-13617, 2024. Disponível em: https://revistasaudecoletiva.com.br/index.php/saudecoletiva/171491. Acesso em 13 abr. 2025.
MATTOS, G. P. Violência Obstétrica e a necessidade de tipificação. Universidade Presbiteriana Mackenzie, 2023. Disponível em: https://adelphaapi.mackenzie.br/server/api/core/bitstreams/f1438753-a3a6-4197-a13f-eb5f8d8f1c47/content. Acesso em: 15 abr. 2025
MEDEIROS, R. M. K. et al. Repercussões da utilização do plano de parto no processo de parturição. Revista Gaúcha de enfermagem, v. 40, p. e20180233, 2019.
NARDI, C. A adesão das gestantes ao plano de parto e nascimento e a implementação deste em uma maternidade pública. Universidade Federal de Santa Catarina – UFSC. p.17, 2024. Disponível em: https://repositorio.ufsc.br/bitstream/handle/123456789/254408/TCC%20%20Caroline%20Na rdi_2024.pdf?sequence=1&isAllowed=y
RABELO, A. R. C.; SOUSA, F. I. A. B.; SOUSA, T. S. M. O plano de parto no processo de humanização no parto e no nascimento. Instituto de Ensino Superior Franciscano, 2022. Disponível em: https://iesfma.com.br/wp-content/uploads/2023/05/O-PLANO-DE-PARTO-NO-PROCESSO-DE-HUMANIZACAO-NO-PARTO-E-NO-NASCIMENTO.-RABELO-Andrea-Raquel-da-Conceicao_-SOUSA-Talita-de-Sousa-Melo-e.-2021-1.pdf. Acesso em: 05 abr. 2025.
REIS. A. C. E. et al. Desconhecimento e falta de acesso de gestantes ao Plano de Parto. Research, Society and Development, v. 11, n. 10, p. 1-10. Disponível em: http://dx.doi.org/10.33448/rsd-v11i10.325VE. Acesso em: 10 abr. 2025.
SILVA, J. A.; SILVA, M. G. S.; VERÍSSIMO, J. L. L. Plano de parto como tecnologia educacional potente no pré-natal: uma interface com a fenomenologia. Boletim de Conjuntura (BOCA), v. 21, n. 62, p. 97, 2025. Disponível em: https://revista.ioles.com.br/boca/index.php/revista/article/view/6591. Acesso em: 08 abr. 2025.
SOUZA, V. A. S. A estabilidade provisória da mulher gestante. Pontifícia Universidade Católica de Goiás, 2024. Disponível em: https://repositorio.pucgoias.edu.br/jspui/bitstream/123456789/8462/1/TCC%20VANESSA%20A PARECIDA%20DA%20SILVA%20SOUZA.pdf. Acesso em: 14 abr. 2025
SOUZA, A. M. S. et al. Plano de parto como ferramenta de empoderamento e o papel essencial do enfermeiro na humanização do cuidado. Contribuciones a Las Ciencias Sociales, v. 17, n. 13, p. e14172, 2024. Disponível em: https://ojs.revistacontribuciones.com/ojs/index.php/clcs/article/view/14172. Acesso em: 14 abr. 2025.
STRAMROOD, C.The role of birth plans for shared decision-making around birth choices of pregnant women in maternity care: A scoping review. Science Direct, v. 36, n. 4, p. e379e460, 2023. Disponível em: https://www.sciencedirect.com/science/article/pii/S1871519222003547?ref=cra_js_challenge &fr=RR-1. Acesso em 7 abr. 2025.
SANTOS, A. A. P. Characterization of obstetric care developed in teaching hospitals in a capital of northeast Brazil. Revista Brasileira de Enfermagem, 2021. Disponível em: https://doi.org/10.1590/0034-7167-2020-0896. Acesso em: 07 abr. 2025.
TANJONI, A. D. M. et al. Rights in the gravídico-puerperal period: document review. Research, Society and Development, v. 10, n.13, p. e114101321064, 2021. Disponível em: https://rsdjournal.org/index.php/rsd/article/view/21064/18725. Acesso em 14 abr. 2025.
VASCONCELOS, C. A. L. et al. O direito Feminino Durante o Trabalho de Parto e Puerpério. Health Society, v. 4, n 2, 2024. Disponível em: https://scholar.archive.org/work/63qgwtgr7zfyvei4ljihq6bmci/access/wayback/https://www. periodicojs.com.br/index.php/hs/article/download/1965/1745. Acesso em: 14 abr. 2025.
1Graduanda Giovanna Hevilin Ferreira Carvalho do Curso Enfermagem do Centro Universitário do Planalto Central Apparecido dos Santos – Uniceplac. E-mail: ghevilin07@gmail.com@gmail.com
2Graduanda Vitória de Oliveira Gomes Teixeira do Curso Enfermagem do Centro Universitário do Planalto Central Apparecido dos Santos – Uniceplac. E-mail: vitoriaoliveira201928@gmail.com@gmail.com
3Mestra em Enfermagem. Especialista em Segurança do Paciente e Qualidade dos Serviços de Saúde e Docência em Enfermagem. Doutoranda do curso de Pós-Graduação em Ciências e Tecnologias em Saúde na UnB/FCE com ênfase na temática Simulação como estratégia de ensino. Docente no Centro Universitário do Planalto Central Apparecido dos Santos – Uniceplac. Brasília, Distrito Federal, Brasil. E-mail: karina.ogliari@uniceplac.edu.br
4Mestra em Engenharia Biomédica. Pós-graduada em Docência do Ensino Superior e Gestão em Educação Ambiental. Graduada em Ciências Biológicas e Pedagogia. Docente no Centro Universitário do Planalto Central Apparecido dos Santos – Uniceplac. Brasília, Distrito Federal, Brasil. E-mail: elisangela.aoyama@uniceplac.edu.br
