THE RELEVANCE OF SAFETY PRACTICES AS AN INSTRUMENT FOR ACCIDENT PREVENTION AND PROMOTION OF OCCUPATIONAL HEALTH IN CIVIL CONSTRUCTION
REGISTRO DOI: 10.69849/revistaft/ra10202510261058
Patrícia Kimberllyn de Sousa e Silva1
André Lopes Teixeira2
RESUMO
A construção civil constitui um dos setores mais relevantes da economia nacional, porém também é reconhecida pelos elevados índices de acidentes de trabalho e adoecimento ocupacional. Nesse cenário, torna-se imprescindível analisar a relevância das práticas de segurança como instrumento de prevenção e de promoção da saúde dos trabalhadores. O presente estudo desenvolveu uma revisão integrativa de literatura, reunindo publicações entre 2015 e 2025, que abordam medidas de proteção, sistemas de gestão e políticas de saúde ocupacional aplicadas ao setor. A análise demonstrou que, embora exista um arcabouço normativo consolidado, persistem lacunas relacionadas à fiscalização, ao uso de equipamentos de proteção e à conscientização da mão de obra. Os resultados apontam que a adoção de práticas preventivas promove não apenas a preservação da vida, mas também ganhos de produtividade, redução de custos e fortalecimento da imagem organizacional.
Palavras-chave: Construção civil; Segurança do trabalho; Saúde ocupacional; Prevenção de acidentes; Revisão integrativa.
ABSTRACT
Civil construction is one of the most relevant sectors of the national economy, but it is also recognized for the high rates of work accidents and occupational illnesses. In this scenario, it is essential to analyze the relevance of safety practices as an instrument for prevention and promotion of workers’ health. The present study developed an integrative literature review, bringing together publications between 2015 and 2025, which address protection measures, management systems and occupational health policies applied to the sector. The analysis showed that, although there is a consolidated regulatory framework, there are still gaps related to inspection, the use of protective equipment and the awareness of the workforce. The results indicate that the adoption of preventive practices promotes not only the preservation of life, but also productivity gains, cost reduction and strengthening of the organizational image.
Keywords: Civil construction; Occupational safety; Occupational health; Accident prevention; Integrative review.
1 INTRODUÇÃO
A construção civil é um dos setores mais relevantes da economia brasileira, responsável por grande parte do desenvolvimento urbano e pela geração de milhares de empregos. Apesar de sua importância social e econômica, esse ramo apresenta elevados índices de acidentes de trabalho, configurando-se como uma das atividades mais perigosas no cenário ocupacional. Essa realidade evidencia a necessidade de fortalecer práticas preventivas que priorizem a segurança e a saúde dos trabalhadores, garantindo não apenas a integridade física, mas também a eficiência e qualidade das obras executadas (Santos; Pereira, 2018).
O ambiente de trabalho em canteiros de obra é caracterizado pela presença de múltiplos riscos, desde quedas em altura e manuseio de equipamentos pesados até a exposição a agentes físicos e químicos. Tais fatores exigem que as empresas adotem sistemas de gestão da segurança capazes de identificar, avaliar e controlar perigos em todas as etapas da execução. Dessa forma, a prevenção de acidentes deve ser encarada como estratégia central, e não como ação secundária ou meramente obrigatória, uma vez que impacta diretamente na produtividade e na sustentabilidade organizacional (Tassinato, et al., 2025).
Nas últimas décadas, a legislação brasileira avançou significativamente com a criação de normas reguladoras específicas para a construção civil, como a NR-18, que estabelece diretrizes para a saúde e segurança em obras. Contudo, a efetividade dessas normas depende de sua aplicação prática e da conscientização de empregadores e trabalhadores. A resistência cultural, o custo percebido da segurança e a carência de treinamentos contínuos ainda são entraves recorrentes, dificultando a consolidação de uma cultura prevencionista sólida no setor (Santos; Pereira, 2018).
Nesse contexto, torna-se fundamental investigar a relevância das práticas de segurança como instrumentos de prevenção de acidentes e promoção da saúde ocupacional. A literatura nacional e internacional aponta que investimentos em segurança reduzem custos a longo prazo, aumentam a satisfação dos trabalhadores e consolidam a imagem social das empresas. A análise integrativa da produção científica sobre o tema, portanto, possibilita identificar avanços, lacunas e perspectivas, contribuindo para a construção de estratégias mais eficazes na realidade da construção civil brasileira.
2 METODOLOGIA
A presente pesquisa caracteriza-se como uma revisão integrativa de literatura, cuja finalidade é reunir, analisar e sintetizar resultados de diferentes estudos publicados entre os anos de 2015 e 2025 que abordam a relevância das práticas de segurança como instrumento de prevenção de acidentes e promoção da saúde ocupacional na construção civil. Esse tipo de revisão possibilita uma compreensão ampla sobre o fenômeno investigado, permitindo identificar convergências, lacunas e perspectivas para futuras pesquisas.
2.1 Tipo de estudo
O estudo adotou o método de revisão integrativa de literatura, por ser uma abordagem que permite não apenas compilar evidências já existentes, mas também compará-las e interpretá-las de maneira crítica. Essa metodologia possibilita a inclusão de artigos científicos, dissertações, teses e publicações acadêmicas de caráter empírico ou teórico, ampliando o alcance da análise.
2.2 Coleta de dados
A coleta de dados foi realizada em bases de dados reconhecidas pela relevância científica, tais como SciELO, Scopus, Google Scholar e repositórios institucionais de universidades. Foram utilizados descritores em português e inglês, como “segurança do trabalho na construção civil”, “occupational safety in construction”, “saúde ocupacional”, “prevenção de acidentes” e “construction safety management”. A busca contemplou o período de 2015 a 2025, de modo a garantir a atualidade das informações e captar avanços recentes sobre a temática.
2.3 Critérios de elegibilidade
Foram incluídos na revisão estudos publicados entre 2015 e 2025, disponíveis em texto completo, que abordassem de forma direta a segurança do trabalho na construção civil sob a perspectiva da prevenção de acidentes e promoção da saúde ocupacional. Foram aceitos artigos empíricos, revisões, teses e dissertações, desde que vinculados a instituições acadêmicas reconhecidas ou periódicos científicos. Excluíram-se trabalhos que não apresentavam rigor metodológico, documentos duplicados e publicações que abordavam apenas aspectos técnicos sem relação com saúde e segurança ocupacional.
2.4 Síntese dos dados
Após a seleção dos estudos, os dados foram organizados em uma matriz de síntese, contemplando informações como autores, ano de publicação, objetivos, metodologia, principais resultados e considerações finais. A análise seguiu abordagem qualitativa, priorizando a interpretação crítica e a identificação de padrões de convergência e divergência entre os estudos. A síntese foi apresentada em forma de tabela integrativa e complementada por uma discussão descritiva e analítica, visando oferecer uma visão ampla e sistematizada sobre o tema.
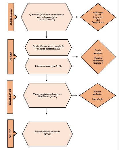
Figura 1 – Fluxograma das Etapas de Busca da Pesquisa.

Fonte: Elaborado pela autora (2025).
3 RESULTADOS E DISCUSSÃO
A segurança do trabalho na construção civil tem sido objeto de diversas investigações acadêmicas e técnicas ao longo da última década, com ênfase crescente no impacto direto das práticas preventivas sobre a redução de acidentes e a promoção da saúde ocupacional. A literatura evidencia que a construção civil se caracteriza por ambientes complexos e de elevado risco, o que demanda abordagens metodológicas variadas, desde estudos de caso em canteiros de obra até revisões sistemáticas e análises comparativas de legislações nacionais e internacionais (Rodrigues; Almeida, 2019).
Nesse contexto, a análise integrativa a seguir foi estruturada com base em quinze obras publicadas entre os anos de 2015 e 2025, contemplando dissertações, artigos científicos, revisões de literatura e estudos de campo. O objetivo da tabela é sintetizar e contrastar os diferentes enfoques adotados pelos autores, destacando as metodologias empregadas, os resultados alcançados e as considerações finais de cada pesquisa. Tal sistematização contribui para a compreensão crítica das práticas de segurança e para a identificação de lacunas que ainda persistem no setor.
A organização dos dados busca oferecer ao leitor uma visão ampla e detalhada sobre os avanços e desafios enfrentados pelas empresas e trabalhadores da construção civil. Ao reunir evidências empíricas e análises conceituais, a tabela integrativa demonstra a relevância da segurança não apenas como cumprimento legal, mas também como fator estratégico de produtividade, sustentabilidade e proteção à vida. A seguir, apresenta-se a tabela com as obras analisadas, permitindo uma leitura comparativa das contribuições de cada autor.
Tabela 1 – Tabela Integrativa das Obras Utilizadas na Pesquisa.


Fonte: A autora (2025).
O estudo de Perin (2015) mostra que a segurança do trabalho deve ser compreendida como um elemento fundamental do planejamento de obras. A autora identificou que, em muitos canteiros, as práticas preventivas ainda são tratadas como medidas isoladas, sem integração com a gestão. Essa ausência de sistematização acarreta riscos significativos, principalmente em atividades de altura e manuseio de cargas. A análise realizada reforça que protocolos de boas práticas são ferramentas essenciais para diagnosticar fragilidades, propor melhorias e ampliar a cultura prevencionista. O trabalho evidencia que, ao incorporar a segurança como um eixo estruturante da produção, não apenas se reduz a ocorrência de acidentes, mas também se elevam os padrões de qualidade e produtividade.
Na pesquisa de Silva (2019), nota-se um enfoque voltado para a percepção da segurança do trabalho como instrumento de desenvolvimento organizacional. O autor destaca que a carência de treinamentos contínuos e a ineficiência das medidas educativas são entraves recorrentes em obras brasileiras. A metodologia empregada, de caráter analítico, permitiu verificar a defasagem entre o que é normatizado e o que é efetivamente praticado. O estudo chama a atenção para a necessidade de maior comprometimento das lideranças e para a urgência de associar a segurança a estratégias de longo prazo, em vez de apenas tratá-la como custo.
O artigo de Moitinho (2022) aprofunda a análise ao relacionar a fragilidade das práticas de segurança com a cultura organizacional das construtoras. O autor observou que, apesar da existência de legislações claras e detalhadas, a aplicação efetiva no cotidiano dos canteiros de obra ainda é deficiente. Em sua investigação, evidenciou falhas de fiscalização, uso inadequado de EPIs e pouca valorização de programas de treinamento. A contribuição do estudo consiste em ressaltar que a simples existência de normas não é suficiente para mudar a realidade, sendo necessário que empresas internalizem a segurança como valor central e mobilizem todos os níveis hierárquicos nesse processo.
No trabalho de Ferreira (2020), a segurança do trabalho é analisada sob a ótica da importância para a preservação da vida humana. O autor argumenta que o setor da construção civil, historicamente marcado por altos índices de acidentes, só conseguirá reduzir suas estatísticas mediante o fortalecimento da prevenção. A pesquisa enfatiza que equipamentos de proteção individual e coletiva, quando usados de forma sistemática, têm papel decisivo na diminuição dos riscos. Contudo, destaca que a eficácia dessas medidas depende da conscientização dos trabalhadores e da atuação rigorosa das empresas na oferta de condições adequadas. Assim, o estudo aponta para uma relação direta entre segurança e valorização da força de trabalho.
A investigação de Caalcante (2025) adota uma perspectiva estatística, avaliando probabilidades de acidentes em obras verticais em Fortaleza. O autor desenvolveu um modelo probabilístico que demonstra como a ausência de medidas preventivas eleva exponencialmente os riscos de acidentes graves. Os resultados apontam que, mesmo em canteiros de grande porte, ainda existem falhas na fiscalização, sobretudo relacionadas à proteção contra quedas. O estudo contribui para o debate ao propor que análises quantitativas podem auxiliar gestores a compreenderem a magnitude dos riscos e a implementarem estratégias preventivas mais robustas, fundamentadas em evidências matemáticas e probabilísticas.
Na pesquisa de Moreira, Oliveira e Claudionor (2024), publicada em periódico internacional, o foco recai sobre as probabilidades de lesões em ambientes de obra. Os autores ressaltam que a gravidade dos acidentes está diretamente relacionada ao não cumprimento de protocolos de segurança. A abordagem quantitativa adotada permitiu identificar que pequenas falhas, como ausência de sinalização ou descuido no uso de EPIs, podem desencadear acidentes de grandes proporções. O estudo reforça a necessidade de integrar ferramentas de análise de risco no planejamento das atividades e conclui que a gestão preventiva é economicamente mais viável do que os custos sociais e jurídicos decorrentes de acidentes.
O trabalho de Kineber et al. (2023) traz uma contribuição internacional ao discutir os benefícios da implementação de sistemas de gestão de saúde e segurança ocupacional. Por meio de uma revisão sistemática, os autores concluem que modelos como a ISO 45001 ampliam a eficácia preventiva ao estruturar processos de forma contínua. A análise demonstra que a construção civil, por lidar com atividades de alto risco, demanda sistemas de gestão que sejam integrados à estratégia organizacional. A pesquisa reforça que empresas que adotam esses sistemas obtêm ganhos não apenas em segurança, mas também em produtividade, qualidade e sustentabilidade, ampliando sua competitividade no setor.
A produção de Silva e Ferreira Filho (2023), desenvolvida em âmbito acadêmico, enfatiza a segurança como um campo em construção permanente. Os autores destacam que universidades têm papel essencial na formação de profissionais conscientes da relevância da prevenção. A metodologia utilizada envolveu análise de práticas em obras e comparação com parâmetros normativos. Os resultados indicam que muitas empresas ainda veem a segurança como obrigação legal, e não como valor estratégico. O estudo recomenda que a formação de engenheiros e gestores contemple disciplinas específicas de segurança, visando fomentar mudanças estruturais no mercado da construção civil.
No estudo de Da Silva et al. (2022), observa-se uma ênfase na importância dos equipamentos de proteção. Os autores evidenciam que, apesar de serem ferramentas básicas e amplamente acessíveis, os EPIs e EPCs ainda não são utilizados adequadamente em muitos canteiros. A análise aponta que a negligência pode estar relacionada tanto à falta de fiscalização quanto à resistência cultural dos trabalhadores. A contribuição desse trabalho está em reforçar a necessidade de campanhas educativas e da criação de políticas que vinculem o uso correto dos equipamentos a metas de desempenho organizacional, garantindo maior comprometimento coletivo.
A investigação de Tassinato et al. (2025) adota uma abordagem comparativa entre Brasil e Portugal, avaliando legislações de segurança aplicadas à construção civil. Os autores identificam convergências e divergências nos sistemas normativos e destacam que, embora ambos os países possuam arcabouços regulatórios avançados, a efetividade depende da fiscalização e do engajamento das empresas. O estudo evidencia que modelos internacionais podem servir de inspiração, mas precisam ser adaptados às realidades locais. A pesquisa reforça a ideia de que a integração entre diferentes países pode contribuir para a criação de padrões globais mais consistentes de segurança no setor.
O trabalho de Santos Júnior (2025) traz uma perspectiva de políticas públicas, abordando como a segurança no trabalho é tratada em âmbito nacional. O autor ressalta que, embora existam legislações específicas e normas reguladoras consolidadas, a implementação enfrenta barreiras estruturais. O estudo evidencia que políticas públicas fragmentadas e falta de investimentos em fiscalização comprometem a eficácia da prevenção. A pesquisa conclui que é necessário articular uma política nacional de segurança que integre governo, empresas e trabalhadores, de modo a consolidar práticas efetivas e sustentáveis para o setor da construção civil.
O artigo de Nascimento e Oliveira (2021) analisa a gestão de segurança em obras a partir dos desafios enfrentados pelas empresas brasileiras. Os autores argumentam que a falta de integração entre planejamento, execução e monitoramento compromete os resultados preventivos. A pesquisa destaca que muitas empresas ainda se concentram em medidas pontuais, sem uma visão sistêmica de gestão. A contribuição está em propor que a segurança seja inserida como eixo transversal em todas as etapas da obra, reforçando que apenas a partir de uma visão integrada será possível reduzir de forma significativa os índices de acidentes no setor.
Na pesquisa de Lima e Souza (2020), a análise de riscos é apresentada como ferramenta indispensável na prevenção de acidentes. Os autores utilizaram estudo aplicado em obras para identificar perigos e probabilidades de ocorrência. Os resultados indicam que a análise sistemática de riscos permite não apenas reduzir acidentes, mas também melhorar a organização das atividades e otimizar recursos. A pesquisa defende que essa ferramenta deve ser incorporada como parte do planejamento estratégico das obras, funcionando como guia para gestores e engenheiros no processo decisório e na elaboração de planos de ação preventivos.
O estudo de Santos e Pereira (2018), desenvolvido em nível de mestrado, enfatiza a implantação de programas de saúde ocupacional em empresas da construção civil. Os autores realizaram estudo de caso em empresas brasileiras e identificaram que iniciativas bem estruturadas reduzem significativamente o adoecimento ocupacional. A pesquisa aponta que a saúde dos trabalhadores deve ser tratada como parte indissociável da segurança, uma vez que ambientes mais saudáveis tendem a ser mais seguros. O trabalho recomenda que políticas empresariais contemplem não apenas a proteção contra acidentes, mas também ações de promoção à saúde física e mental.
Por fim, o artigo de Rodrigues e Almeida (2019) avalia indicadores de desempenho em obras de grande porte. Os autores destacam que a adoção de métricas claras de monitoramento permite às empresas avaliar a eficácia de suas práticas de segurança. Os resultados mostram que indicadores como taxa de frequência de acidentes, adesão ao uso de EPIs e número de treinamentos realizados são fundamentais para mensurar avanços. A pesquisa conclui que o monitoramento constante por meio de indicadores transforma a segurança em área estratégica, gerando dados que orientam a tomada de decisão e a melhoria contínua.
4 CONSIDERAÇÕES FINAIS
A análise das produções acadêmicas e técnicas sobre segurança na construção civil evidencia que a prevenção de acidentes e a promoção da saúde ocupacional devem ser tratadas como pilares estruturantes do setor. Os estudos apontam que, apesar dos avanços normativos, a realidade ainda é marcada por lacunas na fiscalização, resistência cultural e insuficiência de treinamentos. Nesse sentido, a segurança deve ser entendida não apenas como cumprimento legal, mas como valor intrínseco às práticas organizacionais.
A sistematização das metodologias empregadas pelos diferentes autores mostra que tanto análises quantitativas quanto qualitativas contribuem para ampliar a compreensão sobre os riscos e as estratégias preventivas. Pesquisas estatísticas revelam a magnitude das falhas e seu impacto direto nos índices de acidentes, enquanto estudos de caso e revisões de literatura reforçam a importância de incorporar a segurança em todas as etapas da obra. Essa diversidade metodológica fortalece o campo e amplia as perspectivas de soluções aplicáveis.
Os resultados observados confirmam que a adoção efetiva de medidas preventivas proporciona ganhos que vão além da redução de acidentes. Empresas que investem em segurança aumentam sua produtividade, reduzem custos com afastamentos e indenizações, e constroem uma imagem positiva perante a sociedade. Assim, a segurança emerge como estratégia de gestão e competitividade, articulando-se à sustentabilidade e ao desenvolvimento organizacional.
Por fim, torna-se evidente que a transformação desse cenário depende de um esforço conjunto entre Estado, empresas e trabalhadores. A consolidação de uma cultura de segurança exige políticas públicas integradas, fiscalização eficiente e conscientização permanente dos envolvidos. Apenas a partir dessa articulação será possível consolidar um setor da construção civil mais seguro, saudável e comprometido com a preservação da vida e com a qualidade de suas entregas.
REFERÊNCIAS
CAALCANTE, S.O. Probability of workplace accidents on construction sites of vertical buildings in the municipality of Fortaleza, Brazil. N. 25, v. 8, 2025. Disponível em: https://www.researchgate.net/publication/388572631_Probability_of_workplace_accidents_on_construction_sites_of_vertical_buildings_in_the_municipality_of_Fortaleza_Brazil. Acesso em: 20/09/2025.
DA SILVA, E.D.P., et al. A importância dos equipamentos de proteção na construção civil (EPI / EPC). Semana acadêmica. Universidade de Araraquara. 2022. Disponível em: https://www.researchgate.net/publication/366178240_A_IMPORTANCIA_DOS_EQUIP AMENTOS_DE_PROTECAO_NA_CONSTRUCAO_CIVIL. Acesso em: 18/09/2025.
FERREIRA, F.R. A importância da segurança do trabalho na construção civil. PGS Cogna. Disponível em: https://repositorio.pgsscogna.com.br/bitstream/123456789/42160/1/FABIO_RESENDE.p df. Acesso em: 20/09/2025.
KINEBER, A. F.; ANtwi-Afari, M. F.; ELGHAISH, F.; ZAMIL, A. M. A.; ALHUSBAN, M.; QARALLEH, T. J. O. Benefits of Implementing Occupational Health and Safety Management Systems for the Sustainable Construction Industry: A Systematic Literature Review. Sustainability, v. 15, n. 17, 2023. Disponível em: https://www.mdpi.com/20711050/15/17/12697. Acesso em: 18/09/2025.
LIMA, P. H.; SOUZA, A. F. A importância da análise de riscos na prevenção de acidentes em canteiros de obra. Revista Científica Multidisciplinar Núcleo do Conhecimento, v. 6, n. 5, 2020. Disponível em: https://www.nucleodoconhecimento.com.br/engenharia-civil/analise-deriscos. Acesso em: 18/09/2025.
MOITINHO, J.S.S. Segurança do Trabalho na Construção Civi. Revista CPAQV, 2022. Disponível em: https://revista.cpaqv.org/index.php/CPAQV/article/view/1124. Acesso em: 20/09/2025.
MOREIRA, F.G.P.; OLIVEIRA, C.P.; CLAUDIONOR, A. Workplace accidents and the probabilities of injuries. ScienceDirect, 2024. Disponível em: https://www.sciencedirect.com/science/article/abs/pii/S0925753524000390. Acesso em: 20/09/2025.
NASCIMENTO, J. S.; OLIVEIRA, T. R. Gestão de segurança do trabalho na construção civil: desafios e perspectivas. Revista Prevenção em Construção, v. 10, n. 2, 2021. Disponível em: https://revistaprevencao.org/artigo/gestao-de-seguranca-na-construcao-civil-2021. Acesso em: 21/09/2025. Acesso em: 18/09/2025.
PERIN, A. V. B. Segurança do trabalho na construção civil. Dissertação (Mestrado) — UFRGS, 2015. Disponível em: https://lume.ufrgs.br/bitstream/handle/10183/127740/000970854.pdf?sequence=1. Acesso em: 20/09/2025.
RODRIGUES, F. M.; ALMEIDA, C. L. Saúde e segurança ocupacional: indicadores de desempenho em obras de grande porte. Revista Engenharia de Segurança do Trabalho, v. 14, n. 3, 2019. Disponível em: https://revistasegurancadotrabalho.com/artigo/indicadores-dedesempenho-2019. Acesso em: 18/09/2025.
SANTOS JÚNIOR, C. J. Public policies for occupational safety and health in Brazil. Cien Saude Coletiva. n. 30, p. e14452023. 2025. Disponível em: https://www.scielosp.org/article/csc/2025.v30suppl1/e14452023/. Acesso em: 18/09/2025.
SANTOS, R. A.; PEREIRA, M. C. Implantação de programas de saúde ocupacional na construção civil: estudo de caso em empresas brasileiras. Dissertação (Mestrado em Engenharia de Produção) — Universidade Federal de Pernambuco, 2018. Disponível em: https://repositorio.ufpe.br/handle/123456789/31200. Acesso em: 18/09/2025.
SILVA, E.R.; FERREIRA FILHO, W.G. Segurança do Trabalho na Construção Civil. Semana acadêmica. Universidade de Araraquara. 2023. Disponível em: https://semanaacademica.org.br/system/files/artigos/artigo_eduardo_rumao_da_silva__atualizado_0.pdf. Acesso em: 18/09/2025.
SILVA, L.A. Segurança do Trabalho na Construção Civil. Revista ETIS, 2019. Disponível em: https://periodicos.unievangelica.edu.br/index.php/etis/article/download/3020/2528/. Acesso em: 20/09/2025.
TASSINATO, M., et al. Occupational Safety and Health Legislation Applied to the Construction Industry in Brazil and Portugal: A Comparative Study. 2025. Research Gate. Disponível em: https://www.researchgate.net/publication/390254483_Occupational_Safety_and_Health_Legislation_Applied_to_the_Construction_Industry_in_Brazil_and_Portugal_A_Comparative _Study. Acesso em: 18/09/2025.
1Graduanda do Curso de Bacharelado em Engenharia Civil da Universidade Nilton Lins. E-mail:
pkimberllyn2024@gmail.com.
2Professor Orientador do Curso de Bacharelado em Engenharia Civil da Universidade Nilton Lins.
