REGISTRO DOI: 10.69849/revistaft/cl10202512102040
Erida Sthefany de Oliveira Santos
Evely Kauane Cavalcante dos Santos
Maria Eduarda Paulino da Silva
Ingrid Thalita de Oliveira Lins
Gabriela Izabel dos Santos Rocha
Jonathan de Oliveira Santos
José Leonardo Nascimento Oliveira
Bruna Vanessa Duarte da Silva
Hevellyn Leticia Oliveira Lins Rocha
Orientadora: Maria da Conceição Carneiro Pessoa de Santana
RESUMO
JUSTIFICATIVA E OBJETIVOS: Embora os avanços tecnológicos tenham mudado a forma como vivemos e nos comunicamos, o impacto do uso de telas na primeira infância ainda precisa de investigações mais aprofundadas. Nesse sentido, esta revisão integrativa da literatura tem como objetivo identificar a relação entre o uso de telas na primeira infância e o desenvolvimento infantil. CONTEÚDO: As buscas foram realizadas na Biblioteca Virtual de Saúde (BVS) e Google Acadêmico, contemplando artigos dos últimos 5 anos. Os descritores utilizados foram “tempo de tela”; “desenvolvimento infantil” e “deficiências da aprendizagem”. Após análise, a partir do título, 154 artigos foram identificados. Destes, 37 foram selecionados para leitura, o que levou à exclusão de 31 artigos que não respondiam e se distanciaram da pergunta norteadora: “Há relação entre o uso de telas na primeira infância e os atrasos cognitivos?” CONCLUSÃO: A análise dos artigos evidenciou que os atrasos na linguagem e na cognição, a desatenção e a hiperatividade são intensificados ou até mesmo causados pelo uso excessivo de telas na primeira infância. No entanto, a pesquisa mostrou a escassez dos estudos sobre o uso de telas e a relação com o atraso do desenvolvimento infantil.
Palavras-chaves: “Desenvolvimento infantil”; “Tempo de tela”; “Atrasos cognitivos”.
ABSTRACT
BACKGROUND AND OBJECTIVES: Although technological advances have changed the way we live and communicate, the impact of screen use in early childhood still requires further investigation. In this sense, this integrative literature review aims to identify the relationship between screen use in early childhood and child development. CONTEXT: Searches were conducted in the Virtual Health Library (BVS) and Google Scholar, covering articles from the last 5 years. The descriptors used were “screen time”; “child development” and “learning disabilities”. After analysis, based on the title, 154 articles were identified. Of these, 37 were selected for reading, which led to the exclusion of 31 articles that did not answer and distanced themselves from the guiding question: “Is there a relationship between screen use in early childhood and cognitive delays?” CONCLUSION: The analysis of the articles showed that delays in language and cognition, inattention and hyperactivity are intensified or even caused by excessive use of screens in early childhood. However, research has shown the scarcity of studies on the use of screens and its relationship with delayed child development.
Keywords: “Child development”; “Screen time”; “Cognitive delays”
1. INTRODUÇÃO
Entende-se por atrasos cognitivos uma condição em que a criança não atinge os marcos esperados de desenvolvimento em áreas como habilidades motoras, linguagem, cognição e interação social no tempo adequado para sua idade. Segundo Vygotsky (1998, p. 18), “[…] O desenvolvimento infantil está fortemente relacionado ao ambiente social e cultural[…]”.
Sigmund Freud, pai da psicanálise, defendia que a primeira infância – período que corresponde dos 0 até os 6 anos de idade – é fundamental para a formação psicossocial do adulto. Logo, torna-se evidente que desde as suas condições genéticas até o que é oferecido a uma criança, influenciará no seu desenvolvimento cognitivo, socioemocional, capacidade motora e tantas outras (Albrecht et al. 2021).
Na última década os avanços tecnológicos foram essenciais para a sociedade, pois moldaram a forma como vivemos, nos comunicamos e nos relacionamos. Nesse sentido, esses avanços tornaram o uso de telas, principalmente por crianças, algo comum na atualidade. Entretanto, até que ponto o acesso a tecnologia é inofensivo? E se ofertado ainda na primeira infância poderia afetar diretamente no desenvolvimento da criança? Santos et al. (2024) destaca que: ‘a falta de interação física na vida real’ e o uso excessivo da internet são gatilhos para danos emocionais e psicológicos, e ainda argumenta que:
O uso excessivo da tela também contribui para o surgimento de sintomas de depressão e ansiedade seguidos de insônia e obesidade, na qual afeta a compreensão emocional, propicia comportamento agressivo e prejudica a competência social e emocional (p. 11).
Embora os avanços tecnológicos tenham mudado a forma como vivemos e nos comunicamos, o impacto do uso de telas na primeira infância ainda carece de investigações mais aprofundadas. Pesquisas iniciais sugerem uma possível relação entre o uso excessivo de tecnologia e atrasos no desenvolvimento infantil, mas a literatura disponível ainda é limitada. Essa lacuna ressalta a necessidade de estudos que explorem mais detalhadamente essa questão, especialmente no que se refere ao desenvolvimento cognitivo e socioemocional das crianças. (Ribeiro et al. 2022).
Dessa maneira, a questão do atraso no desenvolvimento de crianças submetidas a telas ainda na primeira infância deve ser melhor estudada, pois é nítido o quanto uso de telas na primeira infância leva ao afastamento entre pais e filhos, uma vez que não há interação entre eles. Além de que a maioria dos pais não têm dimensão de que ofertar os dispositivos digitais é prejudicial para o desenvolvimento dos filhos, necessitando assim, de um estudo aprofundado, para maior orientação dos pais e para que todas as dúvidas sejam sanadas. (Ribeiro, 2022 apud Hill 2020, Heuvel, 2019, p. 4)
Considerando o exposto, essa pesquisa, por meio de uma revisão integrativa da literatura, tem como objetivo identificar artigos que abordem a influência direta do uso de telas nos atrasos de desenvolvimento na primeira infância, caracterizando e analisando de modo minucioso os trabalhos apresentados. Para que assim as lacunas existentes na produção teórica sobre esse tema tão relevante para a sociedade comecem a ser preenchidas.
2. METODOLOGIA
Trata-se de uma revisão da literatura elaborada a partir de buscas eletrônicas nas bases de dados: Biblioteca Virtual em Saúde (BVS), cujo as buscas avançadas foram feitas a partir da pesquisa “(Tempo de tela) AND (Desenvolvimento infantil) AND NOT (Pandemia)” e Google Acadêmico por meio das palavras chaves “tempo de tela”, “desenvolvimento infantil” e “deficiências da aprendizagem” que foram definidos através do Descritores em Ciências da Saúde (DeCS); no período entre 2019 e 2024.
A partir do critério de inclusão, foram incluídos artigos publicados nos últimos cinco anos, completos e nos idiomas português e inglês; para a exclusão, foram selecionados estudos os quais houverem restrições à algum período/marco temporal (ex.:pandemias), duplicados, revisões de literatura, e que se afastam ou não respondem à pergunta norteadora: “Existe relação entre o uso de telas na primeira infância e o atraso de desenvolvimento infantil?”
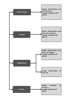
A análise inicial realizada a partir do título identificou um total de 154 documentos nas diferentes fontes. Destes, foram selecionados 37 artigos que tiveram seus resumos analisados com finalidade de observar a pertinência do conteúdo para o objetivo da revisão. Após a nova análise 6 artigos foram selecionados para contribuição no estudo que constitui a revisão.
As estratégias de busca foram feitas em trio, discutindo com sua respectiva estratégia, a inclusão dos estudos e sua elegibilidade. Após a discussão, as disparidades foram finalizadas e os resultados obtidos.
3. RESULTADOS
Através das combinações dos descritores utilizados para seleção de dados, pode-se observar, por meio do fluxograma 1, que foram encontrados 156 artigos que possuíam algum dos termos utilizados em seu título. Os artigos encontrados foram separados e organizados para poder identificar quais encontram-se duplicados ou se distanciaram da questão norteadora proposta por essa revisão.
FLUXOGRAMA 1 – FLUXOGRAMA DA SELEÇÃO DE ARTIGOS

Fonte: Elaboração própria.
Por meio dessa seleção foi realizada uma triagem, obtendo um total de 6 artigos, que foram incluídos nesta revisão. O quadro 1 apresenta as principais informações extraídas dos artigos selecionados. Os artigos abordam a relação entre o uso de telas na primeira infância e os atrasos no desenvolvimento infantil.
QUADRO 1 – ARTIGOS INCLUÍDOS NA ANÁLISE DA REVISÃO INTEGRATIVA.
| AUTOR – ANO | OBJETIVOS | MÉTODO | RESULTADOS |
| S. Varadarajan,AkilaGovindarajanVenguidesvaran e, K.Ramaswamy,M. Rajamohan,Murugesan Krupa,SathiasekaranBernardWinfred Christadoss.(2021) | Avaliar a prevalência de tempo excessivo de tela e sua associação com atraso no desenvolvimento em crianças menores de 5 anos na Índia. | O estudo foi conduzido como uma pesquisa transversal de base populacional em áreas de prática de saúde rural e urbana em Tamil Nadu, Índia. Utilizou um método de amostragem aleatória por conglomerados para selecionar um total de 718 crianças (396 em áreas rurais e 322 em áreas urbanas). O tempo de tela foi estimado pelos pais ou responsáveis após um período de observação de 7 dias. O desenvolvimento infantil foi avaliado usando a Lista de Verificação do Desenvolvimento DEALL da Comunicação. | Os resultados do estudo mostraram que a prevalência de tempo excessivo de tela foi alta, com cerca de 73% das crianças menores de 2 anos e 73% das crianças com 2 anos ou mais sendo expostas a tempo excessivo de tela. Foi encontrada uma associação estatisticamente significativa entre tempo excessivo de tela e crianças que frequentavam balwadi para crianças com mais de 2 anos, bem como a ordem de nascimento das crianças com menos de 2 anos. Além disso, o tempo excessivo de tela foi significativamente associado ao uso de tela na hora de dormir e ao tempo de tela das mães em todas as faixas etárias das crianças. |
| Jin Zhao,ZhangshengYu, Xiaoning Sun, S. Wu, JunZhang, D.Zhang, Yunting Zhang, F. Jiang.(2022) | Investigar a trajetória do tempo de tela dos 6 aos 72 meses de idade e sua associação com o desenvolvimento infantil aos72 meses em uma coorte prospectiva de nascimentos. | Mulheres em Xangai, China, com 34 a 36 semanas de gestação e data prevista de parto entre maio de 2012 e julho de 2013 foram recrutadas para este estudo de coorte. Seus filhos foram acompanhados aos 6, 9, 12, 18, 24, 36, 48 e 72 meses de idade. O tempo de tela das crianças foi classificado em 3 grupos aos 6 meses de idade: contínuo baixo, aumento tardio e aumento precoce. O tempo de tela nas fases iniciais permaneceu estável após os 36 meses). O desenvolvimento cognitivo foi avaliado por uma equipe de pesquisa especialmente treinada em uma clínica de pesquisa. | Em comparação com o grupo de baixa continuação, o grupo de aumento tardio teve pontuações mais baixas no Quociente de Inteligência em Escala Total e no Índice de Habilidade Geral; o grupo de crescimento precoce apresentou pontuações mais baixas no Quociente de Inteligência em Escala Total no Índice de Proficiência Cognitiva e uma pontuação total de dificuldades mais alta. |
| Muneeba Malik,S. Maqbool,Anam Ali, HinaAzhar, E. Ullah,Aisha FaridKhan. (2022) | Ver o impacto do uso da mídia na tela no desenvolvimento da primeira infância. | Este estudo incluiu 100 crianças com faixa etária entre 15 e 36 meses e divididas em dois grupos. O Grupo-1 era composto por crianças com distúrbios de comportamento de comunicação (TCC) (n=50), e o Grupo-2 era composto por crianças com desenvolvimento típico (DT) (n=50). A Ferramenta de Triagem de Desenvolvimento ShaMaq (SDST) foi administrada às crianças para avaliar seu desenvolvimento. Os comportamentos infantis foram avaliados em uma escala de 0 a 10 em uma escala de avaliação de comportamento. | As crianças com CBD tiveram mau contato visual, resposta a nomes, má imitação, mal apontar e mau seguimento de comandos de um passo em comparação com crianças com desenvolvimento típico. As crianças com TCC apresentavam hábitos alimentares inadequados, eram mais inquietas e apresentavam atraso no desenvolvimento no SDST em comparação ao outro grupo. Em crianças com TCC, a extensão da exposição à mídia de tela foi significativamente relacionada com a inquietação e a falta de apontar. |
| Ippei Takahashi, MMSc; Taku Obara, PhD; Mami Ishikuro, PhD; KeikoMurakami, MPH, PhD;Fumihiko Ueno,PhD; Aoi Noda, PhD; Tomomi Onuma, BS;Genki Shinoda,MMSc; TomokoNishimura,PhD; Kenji J. Tsuchiya, MD, PhD; Shinichi Kuriyama, MD,PhD. (2023) | Examinar a associação entre a exposição ao tempo de tela entre crianças de 1 ano e 5 domínios de atraso no desenvolvimento (comunicação, coordenação motora grossa, coordenação motora fina, resolução de problemas e habilidades pessoais e sociais) aos 2 e 4 anos de idade. | Mulheres grávidas em 50 clínicas obstétricas e hospitais nas prefeituras de Miyagi e Iwate, no Japão, foram recrutadas para estudo entre julho de 2013 e março de 2017. As informações foram coletadas prospectivamente, e 7.097 pares mãe-filho foram incluídos na análise. | Das crianças neste estudo, 51,8% eram meninos e 48,2% eram meninas. No que diz respeito ao tempo de exposição à tela por dia, 48,5% crianças tiveram menos de 1 hora, 29,5% tiveram de 1 a menos de 2 horas, 17,9% tiveram de 2 a menos de 4 horas, e4,1% tinham 4 horas ou mais. O tempo de tela das crianças foi associado a um maior risco de atraso no desenvolvimento aos 2 anos de idade na comunicação, motor fino, resolução de problemas e habilidades pessoais e sociais. Em relação ao risco de atraso no desenvolvimento aos 4 anos de idade, as associações foram identificado na comunicação e resolução de problemas. |
| HermanoAlexandre Lima Rocha, Luciano Lima Correia, Álvaro Jorge Madeiro Leite, Márcia MariaTavares Machado, AnaCristinaLindsay,Sabrina Gabriele MaiaOliveira Rocha, Jocileide SalesCampos,Anamaria Cavalcante e Silva &Christopher Robert Sudfeld.(2021) | Avaliar a associação do tempo de exposição à tela com problemas de comunicação, motricidade grossa, motricidade fina, problemas de comunicação, resolução e desenvolvimento pessoal-social. | Foi realizado um estudo transversal de base populacional com amostragem por conglomerados entre crianças de0 a 60 meses de idade residentes no estado do Ceará, Brasil. O tempo de tela infantil foi avaliado pelo relato materno e as recomendações da Organização Mundial da Saúde (OMS) foram utilizadas para definir o tempo excessivo de exposição à tela. O desenvolvimento infantil foi avaliado por meio do Questionário Brasileiro de Idades e Estágios. A regressão linear generalizada foi utilizada para determinar a associação da exposição à tela com os resultados do desenvolvimento. Também examinamos a potencial relação não linear do tempo de tela com as pontuações de desenvolvimento usando análises spline. | Um total de 3.155 crianças de 0 a 60 meses de idade tiveram a exposição ao tempo de tela avaliada e 69% por cento foram identificadas como expostas a tempo excessivo de tela. Essa porcentagem de tempo excessivo de tela aumentou com a idade da criança, de 41,7% para crianças de 0 a 12 meses para 85,2% para crianças de 49 a 60 meses. |
| Nobre, JulianaNogueira Pontes; Santos, Juliana Nunes; Santos,Lívia Rodrigues; Guedes, Sabrina da Conceição;Pereira, Leiziane;Costa, JosianeMartins; Morais,Rosane Luzia deSouza. (2021) | Investigar os fatores determinantes no tempo de tela total, incluindo televisão e mídias interativas em crianças na primeira infância. | Estudo transversal, descritivo e exploratório, realizado com 180 crianças, entre 24 a 42 meses de idade, alocadas em: Grupo 1, exposição à tela inferior a duas horas/dia; Grupo 2, exposição à tela igual/superior a duas horas/dia. Realizou-se análise bivariada e de regressão logística binária. Os fatores determinantes no tempo de tela estudados foram os recursos do ambiente familiar, investigado por meio do Inventário de Recursos do Ambiente Familiar; fatores socioeconômicos; estado nutricional e status do desenvolvimento infantil, mensurado pelo teste Bayley III. | Como resultado verificou-se que 63% das crianças apresentaram tempo de tela superior a 2 horas/dia e que a televisão ainda é a principal responsável pela exposição das crianças às telas. |
Fonte: Elaboração própria.
4. DISCUSSÃO
Esta revisão teve como intuito analisar as consequências do uso de telas na primeira infância, utilizando pesquisas dos últimos cinco anos, considerando aspectos, como atrasos de linguagem e de cognição, ausência de sociabilidade, comportamentos inadequados, hiperatividade e desatenção.
A partir das leituras dos artigos e de suas respectivas informações, foram encontrados os seguintes tópicos em comum: fatores sociais que influenciam o tempo de exposição às telas; associação entre o uso de telas e os atrasos cognitivos e os impactos que a interação com dispositivos eletrônicos têm na primeira infância.
4.1 FATORES SOCIAIS QUE INFLUENCIAM O TEMPO DE EXPOSIÇÃO ÀS TELAS
Através das suas extensas pesquisas, Juliana Nobre e outros (2021), perceberam que quanto mais elevado o nível econômico da família mais exposição a aparelhos eletrônicos a criança terá. Pois, quanto maior a renda dessa família maiores são as possibilidades de aquisição de diferentes tipos de mídias. “Sugere-se ainda que os pais que tenham maior escolaridade façam mais o uso de mídia em sua rotina, o que pode influenciar diretamente no tempo de tela da criança”.
Ippei Takahashi e outros (2023), evidenciam em seus estudos que mães de primeira viagem, levando em consideração o nível de escolaridade e de renda, e mães que tiveram depressão pós-parto são mais propensas a expor seus filhos a dispositivos eletrônicos.
Por outro lado, Samya Varadarajan e outros (2021), não encontraram em sua pesquisa associação significativa entre tempo excessivo de tela e área de residência, status socioeconômico, tipo de família ou nível de educação da mãe ou cuidador. Isso sugere que o tempo excessivo de tela não foi diferentemente influenciado por esses aspectos sociodemográficos específicos.
4.2 ASSOCIAÇÃO ENTRE O USO DE TELAS E OS ATRASOS COGNITIVOS
Juliana Nobre e outros (2021), enfatizam em suas pesquisas que 63,3% das crianças, com faixa etária entre 2 a 3 anos e meio, que ela acompanhou em seu estudo tem tempo de tela superior a 2 horas por dia. Nesse contexto, tal comportamento se torna preocupante pois, segundo Jin Zhao e outros (2022), já nos primeiros 3 anos de vida, os estímulos ambientais evocam o processamento cognitivo ativo das crianças, permitindo o estabelecimento de conectividade funcional entre o córtex pré-frontal e várias regiões cerebrais e, portanto, a rede de cima para baixo necessária para o controle cognitivo. A exposição à tela, como assistir televisão, normalmente assume a forma de estimulação auditiva e visual que é caracterizada por processamento passivo e, portanto, provavelmente leva ao subdesenvolvimento de redes cerebrais relacionadas ao controle cognitivo e baixa proficiência cognitiva.
Essa vertente pode ser confirmada também nos estudos de Muneeba Malik e outros (2022), onde é abordado que o atraso cognitivo tem relação com o tempo em que ela fica exposta às telas e do conteúdo que ela tem acesso, principalmente para crianças menores de 2 anos, já que elas não tem total entendimento, o que leva a aprendizagem reduzida. Em crianças com Transtorno do Espectro Autista (TEA), foi identificado a dificuldade na socialização que seria ideal para a idade dela, fazendo com que elas não tenham contato visual e ignorem as pessoas.
Os estudos de Jin Zhao e outros (2022), indicam ainda que a associação entre exposição à tela e resultados de desenvolvimento pode variar de acordo com os períodos de idade. 19 – 21 Ou seja, em comparação com crianças no grupo de baixo contínuo, aquelas no grupo de aumento tardio tiveram pontuações mais baixas nas escalas de compreensão verbal e raciocínio perceptual.
Partindo desse contexto, Samya Varadarajan e outros (2021), ressalta a eficácia de educar os pais e cuidadores sobre os potenciais impactos negativos apontados em seu estudo – bem como em outros estudos aqui apresentados – e a importância de implementar diretrizes baseadas em evidências para regular o uso de dispositivos eletrônicos na primeira infância.
4.3 IMPACTOS DA INTERAÇÃO COM DISPOSITIVOS ELETRÔNICOS NA PRIMEIRA INFÂNCIA
O estudo de Samya Varadarajan e outros (2021), destacou que o tempo excessivo de tela foi significativamente associado a atrasos no desenvolvimento, especialmente nos domínios de aquisição de linguagem e comunicação em crianças com menos de 2 anos e com 2 anos ou mais.
Seguindo essa lógica, os estudos de Muneeba Malik e outros (2022), relatam que o período crucial para o crescimento do máximo do cérebro é na primeira infância, e a criança que for exposta às telas, por mais tempo que o recomendado, pode ter um aumento na inquietação, intensificação da desatenção e da hiperatividade.
Juliana Nobre e outros (2021), em suas pesquisas associam os atrasos na linguagem com a intensa exposição à TV. Entretanto, o seu estudo explica que ebooks bem projetados propiciam às crianças aprendizagem igualmente bem, e às vezes mais do que dos livros impressos. Porém, os autores ressaltam que ebooks aprimorados com sons, animações e jogos podem distrair as crianças e reduzir a aprendizagem.
Outro fator importante, destacado nos estudos de Ippei Takahashi e outros (2023), foi a identificação de atrasos no desenvolvimento da comunicação e a dificuldade em resolver problemas e habilidades pessoais e sociais do dia a dia, em crianças com 2 a 4 anos de idade, além de que crianças nessa faixa etária possui atraso no desenvolvimento da motricidade grossa e na motricidade fina.
Vale ressaltar, ainda, que a exposição a dispositivos eletrônicos causam risco a obesidade, problemas no sono, emoções reativas, agitação, agressão, atitudes de oposição, comportamento violento, bem como pode diminuir o envolvimento das crianças em atividades interativas com outras crianças ou adultos, de acordo com Hermano Alexandre e outros (2021).
Entretanto, a restrição de tempo e o conteúdo exposto à criança definirá o efeito do contato precoce nas mídias digitais. Juliana Nobre e outros (2021), exemplifica isso ao explicar que há uma diferença entre usar as telas para atividades interativas ou atividades passivas; uso para diversão ou aprendizado em contraposição ao uso para “deixar a criança quieta” e principalmente, a importância da presença do adulto como mediador. A presença de um adulto compartilhando com a criança a experiência de leitura para interpretar, dialogar e discutir propicia uma melhor interpretação e estimula o desenvolvimento da linguagem, o que diferencia o fato da criança interagir por ela mesma com a mídia interativa.
5. CONCLUSÃO
Em primeira análise, observou-se que o tempo de tela está intrinsecamente relacionado aos recursos familiares, à quantidade de filhos e à escolaridade dos pais. Famílias com maior poder aquisitivo e graus de escolaridade mais altos tendem a possuir uma maior variedade de aparelhos eletrônicos, além de menos tempo para dedicar atenção aos seus filhos devido à rotina frequente de trabalho e estudos. Por conseguinte, recorrem às mídias digitais como um escape para evitar a solidão das crianças ou para terem um descanso das funções parentais. Além disso, mães de primeira viagem e mães com depressão pós-parto são mais propensas a oferecer telas às suas crianças.
Dessa forma, esta revisão evidenciou que a exposição precoce aos aparelhos eletrônicos está fortemente ligada aos atrasos no desenvolvimento infantil. Isso se dá porque o que é apresentado na primeira infância pode afetar diretamente o desenvolvimento cognitivo da criança, já que, nesse período, os estímulos ambientais evocam o processamento cognitivo ativo, permitindo o estabelecimento de conectividade funcional entre o córtex pré-frontal e várias regiões diretamente. (Jin Zhao et al., 2022).
Além disso, os estudos apresentados nessa revisão revelaram que crianças que passam mais de duas horas diárias expostas à televisão apresentam, com maior frequência, atraso no desenvolvimento da linguagem. No entanto, as mídias digitais não devem ser consideradas grandes vilãs no desenvolvimento infantil, mas sim, a forma como são oferecidas à criança, que pode impactar sua evolução cognitiva. Assim, esta revisão da literatura torna evidente que restringir completamente as telas, não seria o caminho mais eficiente. O ideal seria educar os pais sobre como oferecer aparelhos eletrônicos de forma adequada e conscientizá-los dos possíveis riscos que o uso exacerbado da tecnologia pode trazer para o desenvolvimento infantil.
Por fim, embora as pesquisas iniciais sugiram uma relação entre o uso excessivo de tecnologia e atrasos no desenvolvimento infantil, a literatura disponível ainda é limitada. Essa lacuna ressalta a necessidade de estudos que explorem mais detalhadamente essa questão, com foco especial no impacto sobre o desenvolvimento cognitivo e socioemocional das crianças.
6. REFERÊNCIAS
- MALIK, M. et al. Impact of Screen Media Usage on Early Childhood Development. Pakistan Armed Forces Medical Journal, v. 72, n. 6, p. 1977–81, 29 dez. 2022.
- NOBRE, J. N. P. et al. Fatores determinantes no tempo de tela de crianças na primeira infância. Ciência & Saúde Coletiva, v. 26, n. 3, p. 1127–1136, mar. 2021.
- RIBEIRO, V. A. G. et al. Repercussões da utilização excessiva das telas no neurodesenvolvimento da primeira infância. Brazilian Journal of Case Reports, v. 2, n. Suppl.3, p. 559–564, 13 out. 2022.
- ROCHA, H. A. L. et al. Screen time and early childhood development in Ceará, Brazil: a population-based study. BMC Public Health, v. 21, n. 1, 11 nov. 2021.
- SANTOS, V. V. DE S. et al. Uso de telas e os perigos à saúde mental de crianças e adolescentes: revisão integrativa. Revista Recien – Revista Científica de Enfermagem, v. 14, n. 42, p. 169–184, 19 mar. 2024.
- SIMÃO, A. K. A importância da primeira infância no desenvolvimento do ser humano. repositorio.uninter.com, 2021.
- TAKAHASHI, I. et al. Screen Time at Age 1 Year and Communication and Problem-Solving Developmental Delay at 2 and 4 Years. JAMA Pediatrics, v. 177, n. 10, 21 ago. 2023.
- VARADARAJAN, S. et al. Prevalence of excessive screen time and its association with developmental delay in children aged <5 years: A population-based cross-sectional study in India. PLOS ONE, v. 16, n. 7, p. e0254102, 6 jul. 2021.
- VIGOTSKI, L. S. A formação social da mente. [s.l.] Editora Martins Fontes, 1998.
- ZHAO, J. et al. Association Between Screen Time Trajectory and Early Childhood Development in Children in China. JAMA Pediatrics, v. 176, n. 8, 6 jun. 2022.
