REGISTRO DOI: 10.69849/revistaft/ra10202511140851
Isabele Neves Solon Petrola
Ana Giselle Alves Vasconcelos
Lucas Neves Solon Petrola
Antônio Neves Solon Petrola
Laísa Noronha Machado
RESUMO
A crise adrenal (CA) é uma condição caracterizada por manifestações clínicas e laboratoriais, muitas vezes inespecíficas, como hipotensão, sintomas gastrointestinais, alteração do nível de consciência, hipoglicemia, hiponatremia e hipercalemia. Pode ser uma das formas de apresentação da insuficiência adrenal, definida como uma emergência médica, a qual costuma ser precedida por fatores precipitantes causadores de maior estresse, tais como processos infecciosos e procedimentos cirúrgicos. O objetivo do projeto de intervenção em questão diz respeito à elaboração de um protocolo clínico para manejo dessa condição em pacientes internados no Hospital Geral de Fortaleza (HGF). A metodologia utilizada baseou-se na revisão de literatura disponível sobre o tema, além da opinião de especialistas que atuam no serviço de Endocrinologia do HGF. Pacientes sob suspeita de crise adrenal devem ser prontamente manejados como tal, recebendo, essencialmente, reposição adequada de glicocorticoides e volêmica, além de posterior orientações quanto a identificação precoce, manejo e prevenção de novas crises. Com esse protocolo, espera-se que haja uma maior identificação desta condição, muitas vezes subdiagnosticada, com consequente redução da sua morbimortalidade entre os pacientes que se encontram internados no HGF.
Palavras-chave: Crise adrenal, insuficiência adrenal.
ABSTRACT
Adrenal crisis (AC) is a condition characterized by clinical and laboratory manifestations often unspecific, such as hypotension, gastrointestinal symptoms, loss of consciousness, hypoglycemia, hyponatremia and hyperkalemia. It can be a life threatening manifestation of adrenal insufficiency, defined as a medical emergency, which is commonly associated with precipitating factors like gastrointestinal diseases, infections and surgical procedures. The main objective of this intervention project is to develop a clinical protocol for the management of adrenal crisis in hospitalized patients at the General Hospital of Fortaleza (GHF). The methodology used was based on a literature review associated with the opinion of specialists that work in the Endocrinology service of the hospital. Patients with suspected adrenal crisis should be treated immediately with parenteral glucocorticoids, intravenous fluid and, also, educated about early recognition, management and prevention strategies. With the protocol, we expect a better recognition of this condition, often subdiagnosticated, and consequent reduction in morbidity and mortality of patients with AC at the service.
Keywords: Adrenal crisis, adrenal insufficiency.
1. INTRODUÇÃO
A crise adrenal (CA) refere-se a uma das manifestações mais graves no contexto da insuficiência adrenal. É caracterizada por sinais e sintomas, muitas vezes inespecíficos, que podem incluir hipotensão, manifestações gastrointestinais, fraqueza e confusão, além de alterações laboratoriais, destacando-se os distúrbios eletrolíticos ( RUSHWORTH et al., 2019).
Sua ocorrência está fortemente relacionada a fatores precipitantes, que podem incluir desde má adesão terapêutica, nos casos em que já se tenha o diagnóstico prévio de insuficiência adrenal, até eventos estressantes, como intercorrências infecciosas e acidentes ( RUSHWORTH et al., 2022). Na prática clínica, tais condições não são incomuns, principalmente quando se trata de pacientes que se encontram em contexto de internação hospitalar, a qual, isoladamente, já representa uma situação de maior estresse, com consequente aumento do consumo de glicocorticoides, levando à sua redução relativa ou absoluta.
Ainda que subdiagnosticada, dados na literatura sugerem que a incidência anual de CA dentro deste grupo de pacientes seja em torno de 6-8%, com muitos casos evoluindo com desfechos desfavoráveis, incluindo óbito, principalmente na população idosa. Tendo em vista tratar-se, muitas vezes, de uma condição de difícil diagnóstico, fato que pode ser atribuído pela variabilidade de sua apresentação, além da própria dificuldade de se uniformizar uma definição universal para crise adrenal, e por possuir potenciais desfechos fatais, especialmente no meio hospitalar, é essencial a realização do seu reconhecimento precoce, além da pronta adoção de medidas específicas direcionadas ao seu tratamento (HUSEBYE et al., 2021; RUSHWORTH et al., 2019).
Sendo o Hospital Geral de Fortaleza (HGF) um hospital terciário de alta complexidade que presta atenção a muitos pacientes nesse contexto, faz-se necessário o reconhecimento adequado e a uniformização da abordagem e cuidado desses pacientes, uma vez que muitos profissionais de saúde não possuem grande familiarização e experiência com o manejo dessa condição.
2. OBJETIVOS
2.1 OBJETIVO GERAL
Elaborar um protocolo clínico para manejo e prevenção em pacientes sob maior risco de crise adrenal, naqueles que preencham critérios para esta condição e que se encontram internados no Hospital Geral de Fortaleza (HGF).
2.2 OBJETIVOS ESPECÍFICOS
1) Identificar os pacientes com critérios clínicos e laboratoriais de insuficiência adrenal e crise adrenal.
2)Padronizar a abordagem da crise adrenal nos ambientes de enfermaria e Unidade de Terapia Intensiva (UTI).
3)Estabelecer fluxogramas de condutas frente a pacientes internados com maior risco de desenvolver crise adrenal.
3. METODOLOGIA
O projeto em questão é do tipo intervencionista com delineamento descritivo, tendo como foco a elaboração de um protocolo para o manejo e prevenção de crise adrenal em pacientes que preencham critérios para essa condição e que se encontram internados no Hospital Geral de Fortaleza (HGF).
A sua base teórica foi pautada na revisão de literatura, com artigos que abordassem a conduta frente à crise adrenal, além da experiência dos especialistas composto por parte da equipe de Endocrinologia do Hospital Geral de Fortaleza. Os artigos revisados foram publicados entre os anos de 2016 e 2022, sendo incluídos artigos de revisão, com a utilização dos descritores “crise adrenal” e “insuficiência adrenal” na base de dados Medline (PubMed).
4. REVISÃO DE LITERATURA
As glândulas adrenais compõem um par de glândulas localizadas acima dos rins, responsáveis pela produção de certos tipos de hormônios. Possuem duas camadas, a medula e o córtex, sendo a última dividida em três zonas, cada qual com funções diferentes. São elas: zona glomerulosa, responsável pela secreção de mineralocorticoides; zona fasciculada, responsável pela secreção de glicocorticoides, como o cortisol; zona reticulada, que secreta androgênios. Em indivíduos saudáveis, as adrenais produzem cerca de 5-10 mg de cortisol por área de superfície corporal, apresentando um pico de secreção no período da manhã e um nadir durante a noite (KUMAR; WASSIF, 2022; DINEEN; THOMPSON; SHERLOCK, 2019).
O eixo hipotálamo-pituitária-adrenal (HPA) atua na regulação da liberação de cortisol, em resposta a estímulos como o estresse, a luz, dentre outros. Também controla a secreção de aldosterona, embora seja o sistema-renina-angiotensinaaldosterona (SRAA) o seu principal regulador (HUSEBYE et al., 2021). Frente a situações de estresse, por exemplo, há ativação deste eixo, com estímulo à síntese e à liberação do hormônio liberador de corticotropina (CRH), responsável pela posterior ativação de células corticotróficas, culminando com a secreção de ACTH (hormônio adrenocorticotrófico) na circulação. Uma vez que atinge a circulação, o ACTH induz a secreção de corticoesteroides, dentre eles o cortisol (TÉBLICK et al., 2019).
A insuficiência adrenal (IA) refere-se a uma desordem endocrinológica grave, a qual é caracterizada pela hipofunção das glândulas adrenais, devido à destruição ou à falta de estimulação da glândula, culminando na redução dos hormônios anteriormente citados. A IA pode ser classificada em primária, secundária ou terciária, a depender de sua etiologia subjacente (NOWOTNY et al., 2021; HUSEBYE et al., 2021).
A IA primária diz respeito a desordens intrínsecas da própria glândula, sendo uma das causas mais comuns, principalmente em países desenvolvidos, a adrenalite autoimune – também conhecida como Doença de Addison. Doenças infecciosas, tais como tuberculose e HIV, representam, também, causas importantes de acometimento primário das adrenais, comprometendo a produção adequada de hormônios produzidos por essas glândulas. Além disso, causas hereditárias também entram nesse grupo, sendo representadas, majoritariamente, pela Hiperplasia Adrenal Congênita (HAC), que compõe um grupo de desordens genéticas caracterizadas por deficiências enzimáticas relacionadas ao processo da esteroidogênese (HUSEBYE et al., 2021).
Com relação à IA dos tipos secundária e terciária, estas representam acometimento central do eixo HPA, com consequente comprometimento da síntese/liberação de ACTH – IA secundária – ou do hormônio liberador de corticotropina – IA terciária. São causadas por condições como tumores hipotalâmicos-hipofisários e seus respectivos tratamentos, ou, até mesmo, pela administração exógena, de forma crônica e suprafisiológica, de glicocorticóides provavelmente a causa mais comum de IA (HAHNER et al., 2021; (NOWOTNY et al., 2021). As suas principais etiologias podem ser vistas na Tabela 1 abaixo.
Tabela 1 – Insuficiência adrenal e suas causas
| Tipos de Insuficiência Adrenal | Causas |
| Primária | Adrenalite autoimune Infecções (tuberculose, HIV, etc) Metástase adrenal Hiperplasia adrenal congênita Adrenomieloneuropatia/adrenoleucodistrofia Hemorragia adrenal Adrenalectomia bilateral |
| Secundária/Terciária | Tumores cranianos (craniofaringioma, meningioma, germinoma) Infecções do sistema nervoso central Cirurgia hipofisária, radiação Hipofisite primária ou secundária Traumatismo craniano Apoplexia pituitária Síndrome de Sheehan Infiltração hipofisária (sarcoidose, histiocitose) Síndrome da sela túrcica vazia Administração exógena de esteroides |
Fonte: Adaptado de Dineen et al., 2019.
Nesse contexto, o reconhecimento específico do tipo de insuficiência adrenal torna-se importante, uma vez que o tratamento difere entre as causas, a depender dos hormônios que se encontram deficientes (DINEEN; THOMPSON; SHERLOCK, 2019). A insuficiência adrenal primária, por exemplo, cursa com a deficiência de glicocorticoides e mineralocorticoides, diferentemente dos outros tipos, em que se observa, apenas, a síntese reduzida de glicocorticoides, não necessitando, dessa forma, da reposição de mineralocorticoides (BORNSTEIN et al., 2016).
A crise adrenal (CA), também conhecida como insuficiência adrenal aguda, costuma ser, em muitos casos, a forma de apresentação inicial em pacientes com insuficiência adrenal não diagnosticada ou em pacientes com IA crônica, em tratamento, que são submetidos a eventos de maior estresse que promovem um desbalanço entre a oferta e a demanda de glicocorticoides (DINEEN; THOMPSON; SHERLOCK, 2019).
Ainda que não exista consenso universal na literatura, alguns autores a definem como uma emergência médica, caracterizada por sintomas como hipotensão (pressão arterial sistólica < 100 mmHg) ou hipotensão relativa (pressão arterial sistólica pelo menos 20 mmHg abaixo da usual) que costumam apresentar resolução em um período de 1-2 horas após a administração de glicocorticoides parenterais. Também pode se apresentar com fadiga importante, sonolência, dor abdominal, náuseas e vômitos, além de alterações laboratoriais clássicas – hiponatremia e hipoglicemia (DINEEN; THOMPSON; SHERLOCK, 2019; (RUSHWORTH; TORPY; FALHAMMAR, 2020).
Outras formas de apresentação, menos comuns, podem incluir perda de peso, cardiomiopatia, alterações cutâneas (hiperpigmentação no caso da IA primária), insuficiência renal do tipo pré-renal, linfocitose e eosinofilia (NOWOTNY et al., 2021).
Muitas vezes, a diferenciação entre esses dois estados pode ser difícil, uma vez que compartilham manifestações comuns ao hipoadrenalismo. Na Tabela 2, a seguir, podemos pontuar algumas diferenças entre as duas condições.
Tabela 2 – Insuficiência adrenal e crise adrenal
| Condição | Sintomas | Sinais | Achados Laboratoriais |
| Insuficiência Adrenal | Fadiga Perda de peso Tontura postural Anorexia Desconforto abdominal | Hiperpigmentação* (apenas na IA primária), principalmente em áreas foto-expostas Hipotensão ortostática Dificuldade no desenvolvimento em crianças | Hiponatremia Hipercalemia* (apenas na IA primária) Raros: hipoglicemia e hipercalcemia |
| Crise Adrenal | Fraqueza intensa Síncope Dor abdominal Náuseas, vômitos Dor lombar Confusão | Hipotensão Defesa abdominal Redução do nível de consciência Delirium | Hiponatremia Hipercalemia Hipoglicemia Hipercalcemia |
Fonte: Adaptado de Bornstein et al., 2016.
A fisiopatologia por trás da crise adrenal envolve uma perda da ação supressora dos glicocorticoides, levando ao aumento de citocinas inflamatórias. A deficiência de cortisol, um glicocorticoide endógeno, afeta diversas áreas do organismo, incluindo alterações em certas populações celulares, no tônus vascular e no metabolismo, justificando as manifestações clínicas e laboratoriais já mencionadas ( RUSHWORTH et al., 2019; RUSHWORTH; TORPY; FALHAMMAR, 2020).
Ainda que haja disponibilidade de testes que auxiliem no diagnóstico, diante de um estado de crise adrenal, o tratamento adequado deve ser prontamente instituído na suspeita clínica, antes mesmo do resultado de exames diagnósticos (DINEEN; THOMPSON; SHERLOCK, 2019).
Dentre os precipitantes associados à crise adrenal, as causas mais comuns são processos infecciosos e outros fatores estressantes, como traumas, procedimentos cirúrgicos e extrações dentárias, conforme podem ser vistos na Tabela 3, as quais devem ser tratadas sempre que possível (NOWOTNY et al., 2021).
Tabela 3 – Principais causas de crise adrenal
| Principais Causas de Crise Adrenal ● Infecção ● Cirurgia ● Dor ● Exercício intenso ● Estresse emocional importante ● Acidentes ● Ajuste de dose de medicamentos inadequado |
Fonte: Adaptado de Nowotny et al., 2021.
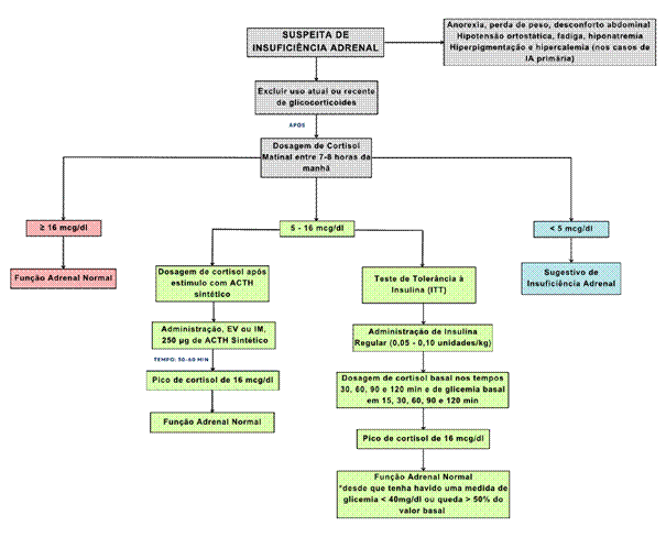
Diante de um paciente com suspeita clínica, testes diagnósticos, como a dosagem de cortisol matinal, podem ser utilizados para confirmar ou descartar a hipótese de insuficiência adrenal, conforme o Algoritmo 1 abaixo.
Algoritmo 1 – Conduta na suspeita de insuficiência adrenal

Fonte: Adaptado de Bornstein et al., 2016; Hahner et al., 2021.
Nos casos em que obtêm valores intermediários, deve-se proceder com a dosagem de cortisol após estímulo com ACTH sintético. Este exame é um dos mais importantes no contexto de diagnóstico de insuficiência adrenal e tem a vantagem de poder ser realizado em qualquer horário do dia, uma vez que se utiliza de altas dosagens de ACTH, neutralizando os efeitos do ciclo circadiano. Consiste na administração, via EV ou IM, de 250 µg de Synacthen (ACTH sintético), seguida da coleta de três amostras de sangue nos intervalos de tempo 0, 30 minutos e 60 minutos. Quando obtemos um pico de cortisol de 16 mcg/dl após 30-60 minutos da administração de ACTH sintético, considera-se que a função da glândula adrenal é normal, podendo haver variações nesse valor (14 a 20 mcg/dl), a depender do ensaio que se é utilizado. Para diferenciar a insuficiência adrenal primária das formas secundária e terciária, a dosagem plasmática de ACTH é importante. Valores elevados, geralmente acima de duas vezes do valor superior do limite de referência, falam a favor de insuficiência adrenal primária (KUMAR; WASSIF, 2022). Em caso de indisponibilidade do ACTH sintético, como no HGF, pode ser utilizado o teste de tolerância a insulina (ITT). Consiste na dosagem de cortisol basal nos tempos 30, 60, 90 e 120 minutos e glicemia basal nos tempos 15, 30, 60, 90 e 120 minutos após administração de insulina regular (0,05 – 0,10 unidades/kg). Um pico de cortisol > 16 mcg/dl, em qualquer dos horários, afasta insuficiência adrenal desde que tenha havido uma medida de glicemia inferior a 40 mg/dl ou queda superior a 50% do valor basal. Este teste é contraindicado em maiores de 60 anos, histórico de convulsões e doenças cardio ou cerebrovasculares.
5. APRESENTAÇÃO DO PROTOCOLO
Os pacientes candidatos à aplicação do protocolo em questão devem ser adultos acima de 18 anos de idade, não gestantes, com critérios clínicos/laboratoriais para crise adrenal, que se encontram internados em leitos de enfermaria/unidade de terapia intensiva (UTI) no Hospital Geral de Fortaleza (HGF).
O protocolo consiste, essencialmente, na administração de glicocorticóide, devendo-se administrar um bolus inicial, seguido da manutenção de sua reposição durante um período de 24 horas, além da ressuscitação volêmica em concomitância, conforme demonstrado no Algoritmo 2.
Algoritmo 2 – Manejo da crise adrenal

Fonte: Adaptado de Dineen et al., 2019; Rushworth et al., 2019.
No caso específico de pacientes já sabidamente portadores de IA ou com risco de desenvolverem insuficiência adrenal, que serão submetidos a procedimentos cirúrgicos ou invasivos, deve-se realizar reposição adicional de glicocorticoides no intra e no pósoperatório/procedimento, a fim de se evitar que evoluam com crise adrenal ou, até mesmo, óbito (SIMPSON et al., 2020). O manejo desse grupo de pacientes deve ser feito conforme demonstrado no Algoritmo 3.
Algoritmo 3 – Conduta frente a pacientes com IA que serão submetidos a procedimentos cirúrgicos/exames específicos

Fonte: Adaptado de Simpson et al,. 2020.
Pacientes que estejam recebendo doses exógenas de glicocorticoides equivalentes a ≥ 5 mg/dia de Prednisona por um período maior ou igual a quatro semanas devem, também, realizar medidas para prevenir a ocorrência de crise adrenal quando submetidos a procedimentos cirúrgicos (SIMPSON et al., 2020), como exposto no Algoritmo 4.
Algoritmo 4 – Manejo de pacientes submetidos a procedimentos em uso de doses equivalentes de Prednisona ≥ 5 mg/dia por 4 ou mais semanas

Fonte: Adaptado de Simpson et al., 2020.
Durante o manejo da crise, deve-se realizar monitorização constante de sinais vitais e eletrólitos, considerar transferência para ambiente de terapia intensiva, a depender da gravidade, e solicitar prontamente avaliação especializada de um endocrinologista. Além disso, a identificação do fator precipitante é fundamental para o tratamento e prevenção de novas crises.
Com relação à prevenção de novos eventos, na ocasião da alta hospitalar, deve-se orientar os pacientes em risco de crise adrenal a portarem cartão de identificação que informe a sua condição, além da necessidade de aumento de dose de glicocorticoides em situações de estresse, tais como (SIMPSON et al., 2020):
- Intercorrências moderadas (febre, infecção com necessidade de antibioticoterapia): dobrar a dose de glicocorticoide.
- Intercorrência grave (vômitos persistentes, trauma): Hidrocortisona 100 mg, EV, seguida de 200 mg em bomba de infusão contínua (BIC) durante 24 horas, ou Hidrocortisona 100 mg IM e 50 mg 6/6h via IM ou EV.
Espera-se que, com a capacitação dos profissionais no que diz respeito à pronta identificação e ao manejo dos pacientes em contexto de crise adrenal, haja uma otimização do cuidado a esse grupo de doentes, resultando em uma redução da morbimortalidade relacionada a esta condição.
6. REFERÊNCIAS BIBLIOGRÁFICAS
BORNSTEIN, S. R.; ALLOLIO, B.; ARLT, W.; BARTHEL, A.; DON-WAUCHOPE, A.; HAMMER, G. D.; HUSEBYE, E. S.; MERKE, D. P.; MURAD, M. H.; STRATAKIS, C. A. Diagnosis and Treatment of Primary Adrenal Insufficiency: an endocrine society clinical practice guideline. The Journal Of Clinical Endocrinology & Metabolism, [S.L.], v. 101, n. 2, p. 364-389, 2016. The Endocrine Society. http://dx.doi.org/10.1210/jc.2015-1710.
DINEEN, R.; THOMPSON, C. J.; SHERLOCK, M. Adrenal crisis: prevention and management in adult patients. Therapeutic Advances In Endocrinology And Metabolism, [S.L.], v. 10, p. 204201881984821, 2019. SAGE Publications. http://dx.doi.org/10.1177/2042018819848218.
HAHNER, Stefanie; ROSS, Richard J.; ARLT, Wiebke; BANCOS, Irina; BURGER-STRITT, Stephanie; TORPY, David J.; HUSEBYE, Eystein S.; QUINKLER, Marcus. Adrenal insufficiency. Nature Reviews Disease Primers, [S.L.], v. 7, n. 1, p.1-24, 2021. Springer Science and Business Media LLC. http://dx.doi.org/10.1038/s41572-021-00252-7.
HUSEBYE, E. S.; PEARCE, S. H.; KRONE, N. P.; KÄMPE, O. Adrenal insufficiency. The Lancet, [S.L.], v. 397, n. 10274, p. 613-629, 2021. Elsevier BV. http://dx.doi.org/10.1016/s0140-6736(21)001367.
KUMAR, R.; WASSIF, W S. Adrenal insufficiency. Journal Of Clinical Pathology, [S.L.], v. 75, n.7, p. 435-442, 9 maio 2022. BMJ. http://dx.doi.org/10.1136/jclinpath-2021-207895.
NOWOTNY, H.; AHMED, S. F.; BENSING, S.; BEUN, J. G.; BRÖSAMLE, M.; CHIFU, I.; GRINTEN, H. C V. D.; CLEMENTE, M.; FALHAMMAR, H. Therapy options for adrenal insufficiency and recommendations for the management of adrenal crisis. Endocrine, [S.L.], v. 71, n. 3, p. 586-594, mar. 2021. Springer Science and Business Media LLC. http://dx.doi.org/10.1007/s12020-021-02649-6.
RUSHWORTH, R. L.; CHRISP, G. L.; BOWNES, S.; TORPY, D. J.; FALHAMMAR, H. Adrenal crises in adolescents and young adults. Endocrine, [S.L.], v. 77, n. 1, p.1-10, 18 maio 2022. Springer Science and Business Media LLC. http://dx.doi.org/10.1007/s12020-022-03070-3.
RUSHWORTH, R. L.; TORPY, D. J.; FALHAMMAR, H.. Adrenal Crisis. New England Journal Of Medicine, [S.L.], v. 381, n. 9, p. 852-861, 29 ago. 2019. Massachusetts Medical Society. http://dx.doi.org/10.1056/nejmra1807486.
RUSHWORTH, R. L.; TORPY, D. J.; FALHAMMAR, H. Adrenal crises in older patients. The Lancet Diabetes & Endocrinology, [S.L.], v. 8, n. 7, p.628-639, jul. 2020. Elsevier BV. http://dx.doi.org/10.1016/s22138587(20)30122-4.
SIMPSON, H.; TOMLINSON, J.; WASS, J.; DEAN, J.; ARLT, W. Guidance for the prevention and emergency management of adult patients with adrenal insufficiency. Clinical Medicine, [S.L.], v. 20, n. 4, p. 371-378, jul. 2020. Elsevier BV. http://dx.doi.org/10.7861/clinmed.2019-0324.
TÉBLICK, A.; PEETERS, B.; LANGOUCHE, L.; BERGHE, G. V. D. Adrenal function and dysfunction in critically ill patients. Nature Reviews Endocrinology, [S.L.], v. 15, n. 7, p. 417-427, 8 mar. 2019. Springer Science and Business Media LLC. http://dx.doi.org/10.1038/s41574-019-0185-7.
