BUFFALO A KICK OF HAPPINESS: INFLUENCE OF THE MEDICAL ACADEMIC ATHLETIC ASSOCIATION ON STUDENTS’ MENTAL HEALTH AND QUALITY OF LIFE, ACCORDING TO MEMBERS’ PERCEPTION.
BÚFALOS UNA PATADA DE FELICIDAD: INFLUENCIA DE LA ATLÉTICA ACADÉMICA DE MEDICINA EN LA SALUD MENTAL Y LA CALIDAD DE VIDA DE LOS ESTUDIANTES, SEGÚN LA PERCEPCIÓN DE LOS ASOCIADOS.
REGISTRO DOI: 10.69849/revistaft/ra10202509300856
Paulo Roberto Lemos de Araujo1
Ana Luíza Mendonça de Almeida1
Patrícia Regina Bastos Neder2
RESUMO
O presente estudo teve como objetivo analisar a percepção dos acadêmicos do curso de Medicina da Universidade do Estado do Pará (UEPA) sobre a influência da Associação Atlética Acadêmica Búfalos na saúde mental e na qualidade de vida dos seus associados. Trata-se de um estudo descritivo, transversal e de abordagem mista, com predominância quantitativa, realizado com 87 associados à Atlética Búfalos e regularmente matriculados em 2025. Os dados foram coletados por meio de formulário online com questões sociodemográficas, de autopercepção e de avaliação do impacto da filiação na vida acadêmica e emocional dos discentes. A análise dos dados foi conduzida por meio de estatística descritiva, Análise de Correspondência Múltipla e avaliação psicométrica da consistência interna com Alfa de Cronbach (α = 0,763). A técnica de triangulação de dados também foi aplicada, buscando convergência entre as dimensões analisadas. Os principais resultados apontaram que a participação na Atlética teve impacto positivo significativo nas dimensões de inclusão, integração, melhora do humor e felicidade, com médias acima de 4,6 numa escala Likert de 1 a 5. Por outro lado, aspectos relacionados à percepção de desempenho acadêmico e competitividade apresentaram maior variabilidade nas respostas, com dispersão mais acentuada. A análise estatística também revelou associação entre boa saúde mental e fatores como sono reparador, convívio familiar e faixa etária intermediária. A relevância do estudo reside no fato de contribuir para a compreensão das estratégias de enfrentamento psicoemocional no contexto da formação médica, evidenciando o papel de espaços coletivos, tipo Atléticas Acadêmicas, como redes de suporte e promoção da saúde mental. Os achados sustentam a importância de políticas institucionais que incentivem práticas extracurriculares para mitigar o sofrimento psíquico durante a graduação. Entre as principais limitações da pesquisa, destaca-se o delineamento transversal e o uso de amostragem por conveniência, que restringem a generalização dos resultados.
Palavras-Chave: saúde mental; estudantes de medicina; qualidade de vida; associações acadêmicas
ABSTRACT
This study aimed to analyze the perception of medical students at the State University of Pará (UEPA) regarding the influence of the Búfalos Academic Athletic Association on the mental health and quality of life of its members. This is a descriptive, cross-sectional, mixed-method study with a predominance of quantitative analysis, conducted with 87 members of the Búfalos Athletic Association regularly enrolled in 2025. Data were collected through an online questionnaire with sociodemographic, self-perception, and evaluation questions regarding the impact of membership on students’ academic and emotional lives. Data analysis was conducted using descriptive statistics, Multiple Correspondence Analysis, and psychometric evaluation of internal consistency with Cronbach’s Alpha (α = 0.763). Data triangulation techniques were also applied to ensure convergence between the analyzed dimensions. The main results indicated that participation in the Athletic Association had a significant positive impact on dimensions such as inclusion, integration, improved mood, and happiness, with means above 4.6 on a 1-to-5 Likert scale. On the other hand, aspects related to the perception of academic performance and competitiveness showed greater variability in responses, with more pronounced dispersion. Statistical analysis also revealed associations between good mental health and factors such as restorative sleep, family interactions, and intermediate age group. The relevance of this study lies in contributing to the understanding of psychoemotional coping strategies in the context of medical education, highlighting the role of collective spaces, such as Academic Athletics, as networks of support and mental health promotion. The findings support the importance of institutional policies that encourage extracurricular practices to mitigate psychological distress during medical training. Among the main limitations of this research are the cross-sectional design and the use of convenience sampling, which limit the generalizability of the results.
Keywords: mental health; medical students; quality of life; academic associations
RESUMEN
El presente estudio tuvo como objetivo analizar la percepción de los estudiantes de Medicina de la Universidad del Estado de Pará (UEPA) sobre la influencia de la Asociación Atlética Académica Búfalos en la salud mental y en la calidad de vida de sus miembros. Se trata de un estudio descriptivo, transversal y de enfoque mixto, con predominio cuantitativo, realizado con 87 miembros de la Atlética Búfalos regularmente matriculados en 2025. Los datos fueron recolectados mediante un formulario en línea con preguntas sociodemográficas, de autopercepción y de evaluación del impacto de la afiliación en la vida académica y emocional de los estudiantes. El análisis de los datos se llevó a cabo mediante estadística descriptiva, Análisis de Correspondencia Múltiple y evaluación psicométrica de la consistencia interna con Alfa de Cronbach (α = 0,763). También se aplicó la técnica de triangulación de datos, buscando la convergencia entre las dimensiones analizadas. Los principales resultados mostraron que la participación en la Atlética tuvo un impacto positivo significativo en dimensiones como inclusión, integración, mejora del estado de ánimo y felicidad, con medias superiores a 4,6 en una escala Likert de 1 a 5. Por otro lado, los aspectos relacionados con la percepción del rendimiento académico y la competitividad presentaron una mayor variabilidad en las respuestas, con una dispersión más acentuada. El análisis estadístico también reveló una asociación entre buena salud mental y factores como sueño reparador, convivencia familiar y grupo de edad intermedio. La relevancia del estudio radica en que contribuye a la comprensión de las estrategias de afrontamiento psicoemocional en el contexto de la formación médica, destacando el papel de los espacios colectivos, como las Atléticas Académicas, como redes de apoyo y promoción de la salud mental. Los hallazgos respaldan la importancia de políticas institucionales que fomenten prácticas extracurriculares para mitigar el sufrimiento psíquico durante la carrera de Medicina. Entre las principales limitaciones de la investigación se destacan el diseño transversal y el uso de muestreo por conveniencia, que restringen la generalización de los resultados.
Palabras clave: salud mental; estudiantes de medicina; calidad de vida; asociaciones académicas
1. INTRODUÇÃO
A crescente incidência de sintomas de ansiedade, estresse e outros transtornos relacionados à saúde mental entre estudantes de Medicina tem impulsionado a busca por estratégias inovadoras que promovam o bem-estar e a qualidade de vida nesse ambiente acadêmico (LI et al., 2018; GRANER; CERQUEIRA, 2019; OZAN et al., 2024). Nesse cenário, atividades extracurriculares, como as promovidas pela Atlética Acadêmica de Medicina, têm sido apontadas como intervenções que podem contribuir significativamente para a melhoria do estado psicológico e físico dos alunos (KÖTTER, 2019; COELHO, 2024).
Dessa forma, as Atléticas Acadêmicas podem representar uma proposta inovadora que alia a prática esportiva ao fortalecimento dos vínculos sociais, proporcionando um espaço de integração e apoio mútuo entre os estudantes. Diante deste contexto, torna-se relevante investigar de que maneira os acadêmicos percebem a influência das atividades e das dinâmicas promovida pela Atlética Acadêmica de Medicina em relação à saúde mental e à qualidade de vida dos associados.
Ademais, durante o período da vida acadêmica, o aluno precisa conciliar a absorção de um volume muito grande de conhecimento para apuração seu feeling clínico com sua Saúde Mental. Fato que leva a necessidade da existência de redes de apoio que facilitem esse percurso. Nesse diapasão, torna-se importante verificar como a Associação Atlética pode atuar como componente de interseção dessa equação. Dessa forma surge o problema da pesquisa “Como os acadêmicos associados à Atlética Acadêmica de Medicina Búfalos percebem a influência dessa atlética na saúde mental e qualidade de vida dos alunos?”
Então, como resposta a esse problema surge a hipótese “A participação ativa na Associação Atlética Acadêmica Búfalos contribui positivamente para a percepção de uma melhor saúde mental e qualidade de vida entre os acadêmicos de Medicina”. Assim sendo, o Objetivo geral do estudo consiste em “Analisar a percepção de acadêmicos de Medicina, associados a Associação Atlética Acadêmica Búfalos, sobre a influência dessa agremiação na sua saúde mental e qualidade de vida, no que concerne aos efeitos de uma participação ativa na associação”, diluído nos Objetivos específicos: Avaliar os impacto das atividades promovidas pela Atlética (esportivas, sociais, culturais) no nível de estresse, ansiedade e sintomas depressivos na percepção dos associados; Aferir os impacto das atividades promovidas pela Atlética (esportivas, sociais, culturais) na qualidade de vida dos estudantes na percepção do associado; e Verificar a percepção dos alunos sobre o suporte social e emocional proporcionado pela Atlética.
Por fim, o estudo se justifica pela necessidade da ruptura da cultura da normalização do sofrimento, frequentemente encarado como parte inerente ao processo de formação médica, um discurso reiterado tanto pela escola médica quanto pela sociedade, contribuindo para a naturalização do adoecimento psíquico entre os estudantes (CONCEIÇÃO, 2019). Essa percepção do sofrimento como algo comum, leva os acadêmicos de Medicina a adotarem estratégias individuais de enfrentamento — como negação, isolamento, culpa, racionalização e silêncio —, perpetuando um ciclo que intensifica a deterioração da saúde mental e dificulta iniciativas de cuidado, rompimento e transformação desse cenário. Além, de se compreender os efeitos benéficos da participação em organizações estudantis, como as Atléticas, no bem-estar desses estudantes. Pois, ao investigar o papel da Atlética Búfalos nesse contexto, o estudo fornece subsídios para o desenvolvimento de estratégias de promoção de saúde mental dentro do ambiente universitário. Dessa forma, este estudo contribui para o avanço do conhecimento científico no campo da práticas relacionadas a atividades de apoio à qualidade de vida e saúde mental dos acadêmicos de medicina, além de fornecer uma base sólida para futuras pesquisas e intervenções direcionadas à melhoria do cuidado ao acadêmico de medicina.
2. REVISÃO BIBLIOGRÁFICA
2.1 ATLÉTICA ACADÊMICA DE MEDICINA
As Associações Atléticas Acadêmicas (AAAs) desempenham um papel significativo na vida universitária dos estudantes de Medicina, promovendo não apenas atividades esportivas, mas também eventos culturais e sociais que contribuem para a integração e bem-estar dos acadêmicos. Diversos estudos e relatos destacam a importância dessas entidades no ambiente acadêmico. A participação nessas atividades contribui para o desenvolvimento de vínculos afetivos e redes de apoio social, fortalecendo o senso de pertencimento e funcionando como fator protetivo à saúde mental (VIANA; BATISTA; ROCHA JR, 2023). Somado a isso, a contribuição para o aguçamento do espírito competitivo e de desenvolvimento, ou seja, a atitude frente à competição é um constructo multifacetado, variando desde a indiferença – quando o indivíduo não busca nem evita situações competitivas – até a hipercompetitividade, caracterizada pela ênfase em vencer e superar os outros (FÜLÖP; VARGA; SEBESTYÉN, 2025).
Do mesmo modo, a Associação Atlética Acadêmica de Medicina da Universidade do Estado do Pará – AAAMUEPA, com um Búfalo como mascote, tendo sido institucionalizada em 19/06/2013, tem como finalidade: “Promover e difundir a prática de desporto entre os alunos da Faculdade de Medicina da Universidade do Estado do Pará (UEPA), proporcionando os meios necessários; Representar a Faculdade de Medicina da UEPA no desporto universitário e comunitário; Promover competições e intercâmbio com entidades congêneres do Estado, país e exterior; Colaborar para o desenvolvimento do espore universitário” (AAAMUEPA, 2017).
Nesse contexto, a atuação da Atlética Acadêmica de Medicina ultrapassa a organização de eventos esportivos e recreativos, desempenhando um papel estratégico na integração dos estudantes e na promoção de um ambiente mais acolhedor dentro do curso. Pesquisas indicam que a participação em atividades extracurriculares, promovidas por essas entidades, contribui para o desenvolvimento de competências socioemocionais, fortalecendo vínculos interpessoais e mitigando os efeitos do estresse característico da formação médica (VIANA; BATISTA; ROCHA JR, 2023).
Dessa forma, a atlética atua como um agente de transformação que potencializa o bem-estar dos estudantes, criando espaços de apoio e pertencimento que influenciam positivamente a experiência acadêmica.
2.2 SAÚDE MENTAL DOS ESTUDANTE DE MEDICINA
Inicialmente, a saúde mental dos estudantes de Medicina, de forma recorrente e crescente, vem sendo objeto de atenção nos últimos anos, visto que nesse grupo sintomas como ansiedade, estresse e declínio emocional são de elevada prevalência em especial a depressão, onde pesquisas apontam para o acometimento de em média 30% dos estudantes da área médica (LIMA et al., 2019; ROSA; NUNES; ARMSTRONG, 2021; BRITO JR; COELHO; SERPA JR, 2022). Estudos recentes confirmam que a sobrecarga acadêmica, a pressão por desempenho, o ambiente competitivo e o isolamento social são fatores de risco relevantes (RIBEIRO et al., 2018; QUEK et al., 2019). Essa combinação de fatores contribui para o desenvolvimento de transtornos mentais ainda durante a graduação, impactando negativamente a formação profissional e a qualidade de vida dos futuros médicos.
Indubitavelmente, há uma cultura institucional que naturaliza o sofrimento no processo de formação médica, o que leva muitos alunos a ignorarem seus próprios limites e negligenciarem o cuidado com a saúde mental. Esse cenário é agravado pela baixa busca por ajuda psicológica, muitas vezes por medo de estigmatização ou por falta de tempo e recursos adequados (ROTENSTEIN et al., 2016; BENBASSAT, 2020). Nesse contexto, o excesso de atividades acadêmicas é a principal causa de adoecimento, considerando para tanto as excesso de horas de aula, atividades complementares, internato, preocupação com a formatura, seguido da residência médica, tornando a formação um “loop infinito” de “sofrimento necessário” (CAZOLARI et al., 2020).
Soma-se a isso, a existência de muitos tabus, entre os quais o discurso de que “só há esse caminho pra chegar lá”, para não parecer mais fracos que os demais alunos, muitos excedem-se em seus esforços até o exaurimento emocional, gerando assim, distúrbios como a depressão e a ansiedade. Ademais, as demandas do curso interferem na vida pessoal e social do acadêmico, tornando-o um indivíduo cada vez mais recluso em si, vivendo como se o mundo se reduzisse ao curso de medicina, o que propicia o declínio da saúde mental e podendo lhe levar a problemas com drogas lícitas, como etilismo e tabagismo descontrolado, e as ilícitas como maconha e cocaína, bem como, medicações psicodependentes, visando a evasão da realidade que o assola (KANWAL et al., 2018).
Outrossim, um estudo mais abrangente sobre os transtornos mentais, destaca a depressão como uma das condições mais prevalentes que afetam a saúde mental da população, onde aproximadamente 10,2% das pessoas com 18 anos ou mais relataram ter recebido diagnóstico de depressão feito por profissional de saúde, um aumento significativo em relação a 2013, quando o índice era de 7,6%. A pesquisa também aponta uma prevalência significativamente maior entre o sexo feminino, atingindo 14,7% das mulheres, em comparação com 5,1% dos homens. Essa diferença pode ser parcialmente explicada pelo acúmulo de papéis sociais atribuídos às mulheres, que frequentemente, além de estudantes, também desempenham funções como donas de casa e mães, o que pode resultar em uma sobrecarga física e emocional superior à vivenciada pelos homens. Outro dado relevante, de acordo com IBGE, 2020, refere-se ao nível de escolaridade, a depressão mostrou-se mais presente entre indivíduos com ensino superior completo (12,2%).
Este tema é abordado não apenas pelos transtornos, mas também pela promoção de um estado de bem-estar psicológico que possibilite o enfrentamento dos desafios acadêmicos. Além do que, muitas vezes esse sofrimento é de difícil percepção por vários fatores, entre os quais, a diferença situacional das pessoas ao entorno daquele que sofre emocionalmente, uma vez que há uma diminuição do uso de informações da teoria da mente para fazer inferências sobre aquela situação não vivida, gerando um superdimensionamento da empatia relatada, em contrapartida da empatia praticada (DEVLIN et al., 2014).
Estudos recentes destacam que práticas de autocuidado, aliadas à participação em atividades que promovem a interação social, podem reduzir os sintomas de ansiedade e depressão, contribuindo para uma melhor adaptação ao ambiente universitário (COELHO, 2024). Intervenções que promovem o diálogo, a escuta ativa e o suporte emocional têm se mostrado fundamentais para a construção de uma base sólida em saúde mental, favorecendo o desenvolvimento pessoal e profissional dos futuros médicos.
2.3 QUALIDADE DE VIDA DOS ESTUDANTE DE MEDICINA
A qualidade de vida dos estudantes de Medicina é frequentemente impactada negativamente ao longo da graduação. Diversos fatores têm sido apontados como contribuintes para essa deterioração, incluindo a competitividade exacerbada, a atuação de docentes despreparados, a sobrecarga de atividades acadêmicas e a exigência de dedicação quase exclusiva ao curso (MEDEIROS; CALDEIRA, 2021).
Pesquisas indicam que estudantes do sexo feminino apresentam percepção mais negativa da qualidade de vida em comparação aos colegas do sexo masculino. Essa diferença torna-se ainda mais evidente entre as alunas dos anos mais avançados do curso, especialmente no que se refere à vivência no ambiente de ensino (PARO et al., 2019).
Além disso, aspectos financeiros, como o pagamento de mensalidades, despesas com moradia e custos básicos de subsistência, podem exercer influência negativa tanto na saúde mental quanto no desempenho acadêmico, além de impactar decisões relacionadas à escolha da especialidade médica (PISANIELLO et al., 2019). Outro fator relevante diz respeito à privação do sono, a falta de um sono de qualidade é prejudicial não apenas à saúde física e mental, mas também na qualidade de vida de forma geral (ARAÚJO et al., 2021).
Nesse contexto, existem estudos mostram que problemas no sono estão fortemente associados a prejuízos na saúde mental de estudantes da área da saúde. Por exemplo, em um estudo brasileiro multicêntrico com 1.350 discentes, aqueles com maior sonolência diurna apresentaram maiores chances de ansiedade, depressão e percepção negativa do ambiente acadêmico, além de pior qualidade de vida. Esses efeitos não se restringem ao indivíduo; impactam a produtividade acadêmica, a segurança pública e a qualidade de vida, com significativas repercussões sociais e econômicas. A privação do sono, por seu turno, está associada a prejuízos cognitivos, emocionais e neurobiológicos, inclusive comprometendo a regulação emocional (evidências amplas em literatura especializada) (DEVLIN et al., 2014; PEROTTA et al., 2021; SILVA et al., 2024; CABELLINO et al., 2025).
Outra dimensão relevante é a vivência fora do convívio familiar. Para Chen et al. (2022), embora estudos específicos com estudantes de Medicina sejam escassos, evidências populacionais indicam que morar sozinho está relacionado à maior prevalência de morbidade psiquiátrica, incluindo ansiedade e depressão (OR=1,61). A sensação de isolamento, por sua vez, pode agravar esses efeitos, como demonstrado entre profissionais de saúde durante a pandemia (SOUSA et al., 2021; WEI et al., 2023).
Além de impactar o bem-estar geral, residir sozinho configura um fator de risco para determinadas condições patológicas e comportamentos de risco, como o consumo excessivo de álcool e o uso de substâncias ilícitas. Indivíduos que moram sozinhos e carecem de interações sociais significativas demonstram maior vulnerabilidade ao estresse e a transtornos psiquiátricos. Para Rabelo, Prates & Sampaio (2017) e Wu, Liu & Huang (2022) é óbvio que as festas de faculdade são colocadas como ambiente propício para o consumo de álcool. Estudos nacionais e internacionais relatam porcentagem de estudantes que faziam consumo de álcool próximo a 65% (SANTOS; RIBEIRO; GARBELINI, 2024).
Não menos importante, é a adaptação da transição dos anos pré-clínicos para a fase clínica na graduação em Medicina é amplamente reconhecida como estressante e abrupta, trazendo novos desafios que comumente geram sentimentos de incompetência nos estudantes. Nessa etapa, conforme Malau-Aduli et al. (2020) o foco muda do ambiente teórico para o prático, envolvendo o cuidado real com pacientes, exigindo agilidade no raciocínio clínico e adaptação a um ambiente hospitalar dinâmico.
Contudo, Medeiros & Caldeira (2021) consideram importante destacar que a presença de suporte social adequado pode atenuar significativamente os reflexos negativos descritos, promovendo resiliência e favorecendo o bem-estar dos estudantes.
Assim, torna-se evidente que a responsabilidade pelo bem-estar dos acadêmicos não deve recair exclusivamente sobre eles. Trabalhos científicos mais recentes reforçam a importância do ambiente educacional como um determinante crucial da saúde mental e da qualidade de vida dos estudantes (PARO et al., 2019). A formação médica, portanto, deve considerar esses fatores com seriedade, uma vez que a qualidade de vida durante a graduação estabelece bases sólidas para o comportamento profissional e pessoal dos futuros médicos. Essa bagagem emocional e psicológica acompanhará o indivíduo ao longo de sua carreira, refletindo-se diretamente na prática médica e, por consequência, na qualidade das ações de saúde prestadas à sociedade e na relação estabelecida com os pacientes (JESUS et al., 2022).
Em contrapartida, Viana, Batista & Rocha Jr (2023) salientam que atividades extracurriculares — especialmente aquelas ligadas à prática esportiva, ao lazer e à socialização, como as promovidas pelas Atléticas Acadêmicas — vêm sendo apontadas como importantes ferramentas de promoção de bem-estar entre universitários.
Ademais, WHO (2018) e Mammen & Faulkner (2019) adicionam que a prática regular de atividades físicas, além de melhorar o condicionamento físico, tem efeito comprovado na redução dos sintomas depressivos, da ansiedade e do estresse, além de aumentar os níveis de energia, autoestima e satisfação com a vida. Esse tipo de envolvimento coletivo, especialmente em ambientes de cooperação, pode suavizar o impacto negativo das pressões acadêmicas (VIANA; BATISTA; ROCHA JR, 2023). Além disso, o mesmo estudo demonstrou que alunos que participavam ativamente de Atléticas relataram maior percepção de apoio emocional, melhor regulação do estresse e menor incidência de sintomas depressivos em comparação com colegas não envolvidos em atividades extracurriculares. Esses dados reforçam a importância de estratégias institucionais que incentivem a participação dos estudantes em espaços de convivência e lazer saudável.
Esses resultados reforçam a necessidade de políticas institucionais que promovam suporte emocional, qualidade do sono e estratégias de convivência saudável para os estudantes de Medicina, minimizando riscos à saúde mental e fortalecendo o bem-estar coletivo.
Soma-se a isso, o fato de especialistas em neurociência e saúde mental destacam que a atividade física estimula a liberação de neurotransmissores benéficos, responsáveis por efeitos analgésicos e de prazer após exercícios extenuantes. Além disso, a prática regular desencadeia a produção de catecolaminas, que atuam como agentes estimulantes do sistema nervoso, e do glucagon, um hormônio que facilita o metabolismo energético e favorece a perda de peso. Dessa forma, a atividade física promove um estímulo integrado dos sistemas endócrino e neurológico (ARAÚJO et al., 2022).
Ou seja, em ambiente universitário, a atividade física tem se mostrado um complemento eficaz para a saúde mental dos estudantes. Estudo de Ou, Guo & Cheng, (2025) ratificam que ela reduz sintomas de ansiedade, depressão e estresse, ao mesmo tempo em que aprimora a regulação emocional.
3. METODOLOGIA
3.1 ASPECTOS ÉTICOS
O projeto de pesquisa foi realizado segundo os preceitos da Declaração de Helsinque e do Código de Nuremberg, respeitando as Normas de Pesquisa Envolvendo Seres Humanos, de acordo com a resolução nº 466/2012.
A coleta de dados foi iniciada somente após a obtenção da aprovação formal do Projeto de Pesquisa pelo Comitê de Ética em Pesquisa da Universidade do Estado do Pará, bem como pelo orientador da pesquisa. Os pesquisadores, por meio da celebração do Termo de Compromisso de Utilização de Dados (TCUD), garantiram a manutenção estrita da confidencialidade dos dados coletados, bem como a preservação da privacidade de seus conteúdos.
Considerando que esta pesquisa envolveu seres humanos, foi aplicado Termo de Consentimento Livre e Esclarecido (TCLE).
3.2 TIPO DE PESQUISA
Este é um estudo descritivo e transversal, que utilizou uma abordagem mista quantitativa de natureza exploratória e descritiva, voltada para a análise de associações entre variáveis qualitativas (REICHENHEIM; MORAES, 1998; TURATO, 2005). Para isso, foi aplicada a Análise de Correspondência Múltipla (ACM), que de acordo com Husson & Pagès, (2017), é uma técnica estatística multivariada indicada para identificar padrões de associação e representar graficamente relações entre categorias de diferentes variáveis.
No entanto, Wang & Cheng (2020) ressaltam que apesar do estudo transversal apresentar vantagens como rapidez e baixo custo, sendo amplamente utilizado em estudos de saúde e ciências sociais, suas limitações precisam ser reconhecidas. Por se tratar de uma coleta em único ponto temporal, esse tipo de estudo não permite estabelecer relações de causalidade, apenas identificar associações entre variáveis.
Outrossim, o levantamento de dados foi realizado após aprovação do Comitê de Ética em Pesquisa da Universidade do Estado do Pará.
3.3 LOCAL DO ESTUDO
A pesquisa foi realizada no Curso de Medicina, vinculado ao Centro de Ciências Biológica e da Saúde da Universidade do Estado do Pará, situado no Município de Belém, Estado do Pará.
3.4 POPULAÇÃO E AMOSTRA DO ESTUDO
Foram usados dados primários, que consistiu em utilizar dados gerados pelos autores (ESTRELA, 2018). A população foi composta por Estudantes de Medicina que em algum período do curso de Medicina, se associaram à Atlética Acadêmica Búfalos e estavam regularmente matriculados no ano de 2025. A Amostra foi não probabilística por conveniência, composta por alunos que aceitaram participar da pesquisa voluntariamente, porém todos tinham a possibilidade de participar e para tentar aumentar a taxa de resposta e representatividade foi feita divulgação ampla e lembretes por canais diversos (WhatsApp, emails). Dentre os aspectos analisados, as variáveis selecionadas foram: Características (Sexo, Semestre que está cursando, Sócio da Búfalos desde o semestre, Idade, Relacionamento, Reside com); Autoavaliação (Saúde Mental, Sono reparador, Horas de sono, Pratica atividade física regular, Frequência de atividade física, Procura de atendimento psicológico); Impacto da filiação na AA na vida do acadêmico (Inclusão, Integração, Melhora do humor e redução do stress, Felicidade, Melhora do desempenho acadêmico, Percepção sobre sinais de tristezas. Sobreposição do espírito competitivo ao lazer, Tabagismo, Etilismo); e Percepção de mensagem (músicas: Voando Pro Pará, Traficante do amor, Nem de Graça, Velocidade da Luz).
3.4.1 Critérios de inclusão
Foram considerados como critérios de inclusão ser aluno do curso de medicina regularmente matriculado no ano de 2025, que tenham se associado à Associação Atlética Acadêmica Búfalos em algum período do curso de Medicina e aceitaram participar voluntariamente da pesquisa.
3.4.2 Critérios de exclusão
Os critérios de exclusão consistiram em: alunos que não desejaram participar voluntariamente ou não preencheram cumulativamente os requisitos estar regularmente matriculado, no ano de 2025, no curso de Medicina e ter se associado à Atlética Acadêmica Búfalos em algum período do curso.
3.5 COLETA DE DADOS E INSTRUMENTO DA PESQUISA
A coleta de dados para este estudo foi realizada de maneira sistemática e abrangente, de acordo com protocolos éticos e regulamentações de privacidade de dados, garantindo a confidencialidade e anonimato dos alunos.
Os dados foram obtidos por meio de uso de formulário online colocado à disposição dos acadêmicos de medicina enquadrados nos critérios de inclusão:
• Questionário sociodemográfico;
• Questionário específico sobre a participação na Atlética e percepção de benefícios.
Todavia, a despeito de pesquisas online apresentam vantagens em termos de alcance e baixo custo, essas estão particularmente suscetíveis a diferentes vieses como: respostas rápida (CONRAD et al., 2017); desejabilidade social, já que os participantes podem fornecer respostas consideradas socialmente aceitáveis em detrimento da sua realidade (BISPO JR, 2022); e de memória, sobretudo em questões que exigem recordações retrospectivas, resultando em imprecisões (JANGER et al., 2017).
Nesse contexto, visando mitigar os efeitos do viés respostas rápidas, o formulário foi concebido para ordenar as opções de respostas aleatoriamente. Para o viés da desejabilidade social foi garantido o anonimato das respostas e linguagem neutra nas perguntas. Por fim, quanto ao viés da memória ele é minorado pela própria janela temporal, já que as questões estavam relacionadas com ações que ocorrem o ano inteiro.
Em seguimento, após transferência das respostas para uma planilha de dados, sem identificação dos respondentes, realizou-se a exclusão de todas as respostas registradas no forms Google, como forma de mitigar ocorrência de possíveis vazamento de informações, dessa forma preservar a confidencialidade das respostas individualizadas.
3.6 ANÁLISE DOS DADOS
Primeiramente, a análise de dados para este estudo foi realizada de forma aprofundada e rigorosa, utilizando métodos estatísticos e epidemiológicos adequados para cada objetivo específico da pesquisa.
Ademais, para a coleta de dados foi aplicado um formulário online via plataforma segura (Google Forms). Esses dados, após estruturados em planilha com utilização do software Microsoft® Office Excel® 2016, foram analisados estatisticamente, utilizando testes apropriados para verificar a relação entre variáveis, de forma a obter os dados que melhor explicaram o estudo. Em seguida, os resultados foram interpretados à luz dos objetivos da pesquisa e da literatura existente, destacando implicações relevantes.
Então, foi realizada a exploração de dados com o auxílio de software estatístico “R” com Análise de Correspondência Múltipla (ACM) e estatística descritiva (HAIR et al., 2019). E os resultados apresentados de forma clara e concisa, utilizando tabelas, gráficos e medidas de resumo adequadas para cada análise realizada. Também, foi utilizada a triangulação de dados, para aumentar a validade e a confiabilidade dos resultados, a partir da combinação de diferentes fontes de informação, métodos ou perspectivas analíticas, pois, Creswell & Clark (2018) destacam que, no contexto de métodos mistos, a triangulação é fundamental para integrar resultados e reforçar a consistência entre achados, seguindo-se a lógica de integração convergente, comparando convergências, divergências e complementaridades entre as fontes.
4. RESULTADOS E DISCUSSÕES
4.1 RESULTADOS
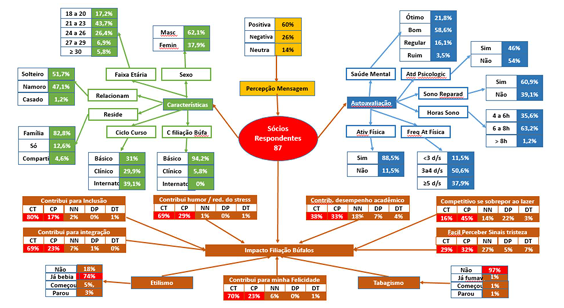
Inicialmente, houveram 88 alunos que, voluntariamente, aceitaram responder ao questionário, contudo, ao seguir o critério de exclusão estabelecido para o estudo, foi descartado 1 questionário, cujo o respondente negou ter sido associado a Atlética. Após adequação da população de estudo ao projeto, a presente pesquisa teve como aptos, 87 acadêmicos participantes.
As análises dos resultados tiveram início com tabulação dos dados seguindo o agrupamento temático já proposto no forms utilizado na pesquisa, organizando os dados de maneira a permitir inferências sobre o que explica a percepção do estado mental relatado (Figura 1).
Figura 1 – Análise de conteúdo por eixo temático.

Fonte: Dados da Pesquisa, criado pelo autor.
Foi realizada a análise da representatividade das categorias em cada eixo temático, obtendo-se, os resultados a seguir: no eixo “Característica” se destacaram as categorias: “ciclo básico” (94,2%) da variável “ciclo filiação Búfalos”; “família” (82,8%) da variável “reside”; “masculino” (62,1%) da variável “sexo”; “21 a 23 anos” (43,7%) na variável “faixa etária”. Quanto a variáveis “ciclo do curso” e “relacionamento”, houve um certo equilíbrio na divisão entre as categorias. Como evidenciado em “ciclo filiação Búfalos”, a Atlética se faz presente junto ao acadêmico, desde os primeiros semestres do seu ingresso na UEPA, o que corrobora com a afirmação de Viana, Batista & Rocha Jr (2023) de que “as Atléticas contribuem para a integração e bem-estar dos acadêmicos. Outro dado importante para manter equilíbrio emocional dos alunos é o fato de a grande maioria residirem com a família, o que lhes proporciona uma melhor estrutura de apoio para superar as grandes exigências do curso, visto 87,3% dos mesmo estão na faixa etária de 18 a 26 ano, o que vai ao encontro da importância do convívio familiar para mitigar os riscos da morbidade psiquiátrica e comportamentos patológicos que o isolamento traz (PRATES; SAMPAIO, 2017; GRANER; CERQUEIRA, 2019; SOUSA et al., 2021; WU; LIU; HUANG, 2022; RABELO; CHEN et al., 2022; WEI et al., 2023).
Em seguimento, a análise do eixo “Autoavaliação” apresentou em proeminência a categoria “sim” (88,5%) da variável “atividade física”; seguido dos destaques: categoria “6 a 8” (63,2%) da variável “horas de sono”; “sim” (60,9%) da variável “sono reparador”; “sim” (46%) da variável “atendimento psicológico”. Contudo, um dado importante é o número de respondentes que consideram sua “saúde mental” (19,6%) “regular” ou “ruim”. Este resultado vai ao encontro dos estudos Devlin et al. (2014), Perotta et al.(2021), Silva et al. (2024) e Cabellino et al. (2025) tratados no capítulo referencial teórico que disserta, entre outros, sobre a associação de prejuízos cognitivos, emocionais e neurobiológicos com a privação do sono, contudo esse percentual fica abaixo da média de 30% citada em trabalhos de Lima et al. (2019), Rosa, Nunes & Armstrong (2021) e Brito Jr, Coelho & Serpa Jr (2022) que tratam principalmente em relação a depressão.
Com relação ao eixo “Impacto da filiação na Búfalos”, as respostas mostram uma interação muito relevante Atlética-Acadêmico, visto a expressividade dos resultados positivos, conforme as categorias a seguir: “não” (98%) da variável “tabagismo”; e (98%), (97%), (93%) e (92%) da somatória das categorias “concordo totalmente” e “concordo parcialmente” como respostas às variáveis “melhora do humor/redução estresse”, “inclusão”, “felicidade”, “integração” respectivamente. Entretanto, utilizando esse mesmo critério para as variáveis “melhora do desempenho acadêmico”, “maior facilidade em perceber sinais de tristeza em colegas” e “o espírito competitivo se sobrepõe ao lazer”, esse índice cai para 71%, 61% e 61% respectivamente. Também se mostra preocupante a relação com o álcool, onde a categoria “sim” da variável “etilismo” representa 79%, contudo, 74% já faziam uso de bebida alcoólica antes de se filiarem a Búfalos, superando a média 65% apresentada por Santos, Ribeiro, & Garbelini (2024).
Por fim, com o objetivo de fazer uma triangulação de dados com a variável “maior facilidade em perceber sinais de tristeza em colegas” do eixo “Impacto da filiação na Búfalos”, – uma vez que essa variável não trata da percepção de si mesmo, mas do outro –, foi analisado o eixo “Percepção de mensagem”, onde foram postas aos acadêmicos trechos de 4 músicas (Voando Pro Pará, Traficante do amor, Nem de Graça, Velocidade da Luz), sendo que as 3 primeiras funcionaram apenas como distratores e a quarta traz como mensagem o suicídio, sendo uma questão aberta e o participante da pesquisa tinha que responder em uma palavra o que a letra da música lhe dizia. Nesse item foram computadas apenas 72 respostas, pois, 15 alunos não conheciam a música. Após, as palavras foram classificadas em percepções “positivas”, “negativas” ou “neutras”, tendo apresentado a seguinte resultado respectivamente: 60%, 26% e 14%, sendo que “suicídio” e “morte” tiveram apenas 1 citação cada uma (figura 2).
Figura 2 – Percepção da mensagem

Fonte: Dados da Pesquisa, criado pelo autor.
Tal fato, pode ser justificado devido, talvez, a indivíduos com alto nível de emocionalidade positiva apresentem dificuldades em processar e identificar as emoções altamente incongruente com seu próprio estado emocional, causando o aumento das suas crenças sobre tendências empáticas, porém diminuições no desempenho empático (DEVLIN et al., 2014). O que vai ao encontro dos resultados socioemocionais altamente positivos encontrados no eixo “Impacto da filiação na Búfalos”. Dessa forma, o traço de emoção positiva está associado ao aumento da empatia autorrelatada, mas à diminuição do desempenho empático devido a redução da capacidade de captar sinais emocionais sutis incongruentes com seu estado de bem estar.
Em seguida os dados passaram pela Análise de Correspondência Múltipla (ACM), que é uma técnica estatística multivariada utilizada para investigar associações entre variáveis categóricas. Seu objetivo é reduzir a dimensionalidade dos dados, permitindo representar as categorias em um espaço fatorial de baixa dimensão, o que facilita a interpretação dos padrões de associação (HAIR et al., 2019).
Em uma primeira fase utilizou-se todas as variáveis dos eixos “Característica” e “Autoavaliação” de forma a identificar as 5 variáveis com maior contribuição na variável “saúde mental” sendo obtido os seguintes resultados:
A análise resultou em 16 dimensões, a Dimensão 1 explicou 13,4% da variância, a Dimensão 2, 11,4%, juntas, as duas primeiras dimensões representaram 24,7% da variância acumulada. Sendo que, as cinco primeiras dimensões explicaram 51,6% da variância total, assegurando boa síntese dos dados (Tabela 1).
Tabela 1 – Contribuição das variáveis para a ACM.

Fonte: Dados da Pesquisa, gerado no software R pelo autor.
Em seguida, verificou-se a contribuição das categorias e das variáveis nas 5 Dimensões, sendo selecionadas as 5 mais representativas, conforme a seguir (Tabela 2):
Tabela 2 – Contribuição das categorias para a ACM.

Fonte: Dados da Pesquisa, gerado no software R pelo autor.
Com base nessa seleção, foi realizada nova ACM, na qual foram utilizadas as variáveis: “Ciclo do Curso”, “Idade”, “Reside”, “Sono Reparador” e “Horas de Sono”, colocando a variável “Saúde Mental” em evidência.
A análise resultou em 11 dimensões, a Dimensão 1 explicou 18,2% da variância, a Dimensão 2, 13,9%, juntas, as duas primeiras dimensões representaram 32,1% da variância acumulada. Sendo que, as cinco primeiras dimensões explicaram 66,1% da variância total, assegurando boa síntese dos dados (Tabela 3).
Tabela 3 – Contribuição das variáveis representativas para a ACM.

Fonte: Dados da Pesquisa, gerado no software R pelo autor.
Na nova ACM com variáveis representativas, a contribuição das categorias e das variáveis nas 5 Dimensões passou a ser a seguinte: Dimensão 1 (18,2%): destacaram-se “4 a 6h de sono”, “18 a 20 anos”, “Internato” e “SR_Não”. Representa principalmente tempo de sono e estágio acadêmico. Dimensão 2 (13,9%): mais associada a “18 a 20 anos”, “Básico” e “Clínico”. Reflete idade jovem e início do curso. Dimensão 3 (13,8%): vinculada à “Internato”, “24 a 26 anos” e “SR_Não”. Representa idade intermediária e negativa em SR. Dimensão 4 (10,6%): relacionada a “Só”, “Compartilha” e “≥ 30 anos”. Indica condições de moradia e idade avançada. Dimensão 5 (9,6%): ligada a “27 a 29 anos” e “Mais de 8h de sono”. Representa estudantes mais velhos com padrão de sono diferenciado (Tabela 4).
Tabela 4 – Contribuição das categorias para a ACM (v. representativas).

Fonte: Dados da Pesquisa, gerado no software R pelo autor.
Através do cálculo da “Qualidade da representação (cos²)” é possível reforçar a validação dos destaques das dimensões apresentados no parágrafo anterior. Assim sendo, a análise dos valores de cos² indicou que as categorias melhor representadas são: na Dimensão 1, “4 a 6h de sono”, “SR” e “Internato”; na Dimensão 2, “Básico”, “18 a 20 anos” e “Clínico”; na Dimensão 3, “24 a 26 anos”, “SR” e “Internato”; na Dimensão 4, “Só”, “Compartilha” e “≥ 30 anos”; e na Dimensão 5, “27 a 29 anos” e “Mais de 8h de sono” (Tabela 5).
Tabela 5 – Qualidade da representação (cos2) da ACM (v. representativas).

Fonte: Dados da Pesquisa, gerado no software R pelo autor.
Finalizando a apresentação dos dados dos eixos “Característica” e “Autoavaliação” tem-se o mapa perceptual da MCA (figura 3), que é a representação gráfica das relações entre categorias das variáveis em um espaço bidimensional, para facilitar a interpretação. Dessa forma, pode ser visualizado como categorias semelhantes, que ocorrem com frequência juntas, ficam próximas no gráfico, facilitando assim a visualização de associações e padrões entre variáveis categóricas. No círculo em azul, estão contidos em destaque, as categorias que mais se relacionam com a categoria “ótima” da variável “saúde mental”.
Figura 3 – Mapa perceptual ACM

Fonte: Dados da Pesquisa, gerado no software R pelo autor.
Na segunda fase utilizou-se todas as variáveis do eixo “Impacto da filiação na Búfalos”, e através do software R realizou-se a análise da Escala Likert (1 a 5, 1 – “discordo totalmente”, 2 – “discordo parcialmente”, 3 – “nem concordo nem discordo”, 4 – “concordo parcialmente” e 5 – “concordo totalmente”) que serviu de respostas às questões, conforme segue.
Na análise descritiva por item (Likert 1–5) observamos os seguintes resultados: As questões de clima socioemocional (Inclusão, Humor, Felicidade, Integração) apresentam altos níveis de concordâncias – médias próximas de 4,6–4,7 – e baixa dispersão, sugerindo relação fortemente positiva, o que confirmado pelos valores de kurtosis altos. Enquanto, as questões relativas a resultados/avaliação (Desempenho, Percepção, Competitividade) são mais heterogêneas (desvios maiores) e com médias intermediárias, indicando avaliações menos consensuais, também confirmado por valores baixos de kurtosis. O skew negativo confirma assimetria negativa e uma concentração de respostas em faixas mais altas e alguns outliers em faixas muito mais baixas (Tabela 6).
Tabela 6 – Análise descritiva do eixo “Impacto da filiação na Búfalos”.

Fonte: Dados da Pesquisa, gerado no software R pelo autor.
A análise descritiva dos escores gerais (Tabela 7), complementada pelo boxplot (Figura 4), demonstra que a distribuição das respostas é fortemente concentrada em valores elevados da escala (1–5), sugerindo uma percepção favorável. A mediana foi de 4,286, enquanto a média aritmética apresentou valor = 4,248, sugerindo uma distribuição relativamente simétrica, apesar da presença de outliers inferiores. O valor máximo (5,00) corresponde ao limite superior da escala, reforçando a tendência positiva nas avaliações, ao passo que o valor mínimo (1,429) e outliers inferiores sugerem percepções isoladas mais negativas.
Tabela 7 – Resumo do escore geral

Fonte: Dados Pesquisa, gerado no software R pelo autor.
Figura 4 – Boxplot Resumo do escore geral

Fonte: Dados da Pesquisa, gerado no software R pelo autor.
O gráfico de distribuição por item (Figura 5) também espelhou a concentração das categorias 5 e 4 – maior de 70%, com predomínio na categoria 5 – nas variáveis “inclusão”, “interação”, “humor/redução estresse”, “felicidade” e “desempenho”, reforçando que o perfil é fortemente positivo. Por outro lado, a distribuição da variável “percepção” apresentou-se equilibrada entre as categorias “3” (27,59%), “4” (32,18%) e “5” (28,74%). Já a variável “competitividade” refletiu maior heterogeneidade e apenas 16,09% na categoria “5”.
Figura 5 – Análise descritiva do eixo “Impacto da filiação na Búfalos”.

Fonte: Dados da Pesquisa, gerado no software R pelo autor.
Confiabilidade da consistência interna dos questionários foi medida através do Alfa de Cronbach, apresentando alfa global = 0,763, e esse valor, de acordo com Ozan et al. (2024), é aceitável para pesquisas em ciências sociais.
4.2 DISCUSSÃO
Seguindo-se a lógica de integração convergente, comparando convergências, divergências e complementaridades entre o eixo “autopercepção da saúde mental”, as fontes e os resultados deste estudo, chega-se as seguintes desfecho:
Primeiramente, o eixo “autopercepção da saúde mental”, analisado isoladamente observa-se que 80,4% do estudantes que fizeram parte deste estudo percebem com “Ótima” ou “Boa” sua saúde mental e apenas 3,5% como ruim, o que responde ao objetivo “Avaliar os impacto das atividades promovidas pela Atlética no nível de estresse, ansiedade e sintomas depressivos na percepção dos associados”, sugerindo impacto positivo causado pela Associação, visto que outros estudos apresentam média de 30% de alunos com problemas de depressão (LIMA et al., 2019; ROSA, NUNES; ARMSTRONG, 2021; BRITO JR; COELHO; SERPA JR, 2022).
Em seguimento, no eixo características: Observa-se uma relação muito forte das variáveis “reside”, “sono reparador”, “nº de horas de sono”, “faixa etária” e “ciclo do curso” com a autopercepção da saúde mental dos estudantes de medicina, o que fica bem evidente no Mapa perceptual (figura 3) apresentado, onde as categorias “sono reparador”, “residir com a família”, “6 a 8h de sono”, “21 a 23 faixa etária” e “ciclo clínico” explicam fortemente a percepção de saúde mental “ótima”. Enquanto, “sono não reparador”, “morar só”, “4 a 6h de sono” explicam as percepções de saúde mental “ruim” ou “regular”. Esses resultados validam os estudos de Devlin et al. (2014), Perotta et al. (2021), Silva et al. (2024) e Cabellino et al. (2025) que mostraram forte associação entre problemas no sono e prejuízos na saúde mental de estudantes da área da saúde. Assim como, residir sozinho caracteriza-se como fator de risco para declínio do controle emocional e aumenta os comportamentos de risco (WU; LIU; HUANG, 2022; RABELO; PRATES; SAMPAIO, 2017).
No eixo “Impacto da filiação na AA na vida do acadêmico”: os participantes apresentaram elevados índices de percepção positiva para a contribuição para as variáveis “Inclusão”, “Integração”, “Humor” e “Felicidade”, com médias superiores a 4,5 em uma escala de 1 a 5. Esses achados corroboram com a pesquisa de Coelho (2024) que indica a importância da socialização e da participação em atividades extracurriculares para a promoção do bem-estar psicológico e da coesão social entre estudantes universitários.
O fato de “Inclusão” e “Integração” apresentarem as menores dispersões de respostas (DP = 0,619 e 0,673 respectivamente) sugere que a AA cumpre um papel consistente de integração entre os associados, proporcionando um ambiente de pertencimento e apoio. Essa constatação é alinhada as evidências dos estudos de Graner & Cerqueira (2019), Quek et al. (2019) e Ribeiro et al. (2018) que apontam o suporte social como fator protetivo contra sintomas ansiosos e depressivos no contexto acadêmico.
Por outro lado, as dimensões Percepção de Desempenho (M = 3,71) e Competitividade (M = 3,48) apresentaram maior variabilidade e valores inferiores, indicando percepções heterogêneas. Em consonância com o tratado no referencial teórico, esses resultados podem refletir diferenças individuais quanto ao envolvimento esportivo e à relação com a competitividade, que, embora possa ser motivadora para alguns, pode ser percebida como fonte adicional de pressão para outros (FÜLÖP; VARGA; SEBESTYÉN, 2025). Nesse diapasão, o fator determinante para o bem-estar acadêmico não é apenas o clima competitivo percebido, mas sim a orientação individual em relação à competição e os recursos de proteção psicológica do estudante.
Quanto a variável “percepção” conforme demonstrado nas estatísticas do estudo, também apresentou médias mais baixas e dados mais dispersos e heterogêneos. De modo a fortalecer os achados, foi feito triangulação com os achados do eixo “percepção da música”, confirmando a dissensão em identificar emoções discordantes do seu próprio estado emocional (DEVLIN et al., 2014). Tal fato, se revelou ao ser verificado, que apesar da música tratar de um pretenso suicídio, apenas 26% das respostas tiveram percepção negativa, sendo que apenas 01 foi morte e 01 suicídio, muito próximo dos 19,6% que se autoavaliaram com estado mental “regular” ou “ruim”.
Reafirmando essas descobertas, a análise gráfica por meio dos boxplots reforçou esses achados, evidenciando que, enquanto variáveis associadas a médias superiores a 4,5 (inclusão, integração, humor e felicidade) concentram respostas nos níveis mais altos da escala, desempenho, percepção e competitividade apresentaram maior amplitude interquartílica, com desvio padrão superiores a 1, ou seja, maiores dispersões. Confirmando os estudos de Fülöp, Varga, & Sebestyén (2025), esse padrão sugere que, embora as práticas esportivas promovam integração, sua influência sobre a percepção de competição varia de acordo com a experiência pessoal do estudante.
Soma-se a estas análises o elevado percentual de acadêmicos que fazem uso de bebida alcoólica, superando percentuais apresentados em estudos nacionais e internacionais (GRANER; CERQUEIRA, 2019), o que é apresentado em outros trabalhos como fator de risco para distúrbios na saúde mental de estudantes de medicina (RABELO; PRATES; SAMPAIO, 2017; WU, LIU; HUANG, 2022).
Os resultados analisados em conjunto com os com os objetivos “Aferir os impacto das atividades promovidas pela Atlética na qualidade de vida dos estudantes na percepção do associado” e “Verificar a percepção dos alunos sobre o suporte social e emocional proporcionado pela Atlética”, permite que seja constatado um forte impacto da Associação Atlética Búfalo na qualidade dos associados através do desenvolvimento de atividades esportivas, sociais e culturais que servem suporte emocional e de alívio da pressão do grande número de atividades acadêmicas.
5. CONCLUSÕES
O presente estudo evidenciou que a participação dos estudantes de Medicina da Universidade do Estado do Pará (UEPA) na Atlética Acadêmica Búfalos exerce influência significativa sobre a saúde mental e a qualidade de vida de seus associados. Os resultados mostraram impacto positivo consistente em dimensões como integração, pertencimento, humor e felicidade, reforçando o papel das Atléticas como espaços de suporte social e emocional durante a formação médica.
Apesar desse cenário favorável, variáveis como percepção de desempenho acadêmico e competitividade apresentaram maior dispersão de respostas, o que sugere experiências heterogêneas entre os associados. Esse achado revela que, embora as Atléticas sejam percebidas como fontes de acolhimento e inclusão, também podem gerar desafios ligados à pressão por resultados ou ao equilíbrio entre vida acadêmica e atividades extracurriculares.
A relevância desta pesquisa reside em demonstrar que iniciativas estudantis organizadas, como as Atléticas, podem funcionar como estratégias coletivas de enfrentamento psicoemocional, contribuindo para reduzir o sofrimento psíquico no ensino médico. Nesse sentido, recomenda-se que as instituições de ensino superior valorizem e fortaleçam o papel das Atléticas em suas políticas de saúde estudantil, ampliando espaços de integração, práticas esportivas e suporte socioemocional. Por outro lado, a Atlética pode incluir em suas ações de acolhimento semestral aos calouros, palestra sobre a bebida alcoólica como um dos fatores de risco para o acometimento de patologias como depressão, ansiedade, insônia e outros.
Como limitações, destaca-se o delineamento transversal, a amostragem por conveniência e a ausência de grupo controle, fatores que restringem a generalização dos resultados. Futuras investigações poderão explorar delineamentos longitudinais, comparações entre alunos associados e não associados, bem como a aplicação de instrumentos psicométricos validados internacionalmente para mensuração de saúde mental e qualidade de vida.
Conclui-se, portanto, que a Atlética Búfalos constitui não apenas um espaço de lazer, mas sobretudo um dispositivo de promoção de saúde mental, integração social e resiliência acadêmica, devendo ser reconhecida como aliada estratégica das universidades na formação integral dos futuros profissionais de saúde.
REFERÊNCIAS
Araújo, A. P.; Lima, A. P.; Frota, L. A. L.; Oliveira, H. M.; e & Costa, J. J. N. (2022). Impacto da atlética na saúde mental dos estudantes de medicina. In: Anais do IX Outubro acadêmico.
Anais. Sobral(CE) UNINTA. Disponível em: https//www.even3.com.br/anais/9outubroacademico/556596-O-IMPACTO-DA-ATLETICA-NA-SAUDE-MENTAL-DOS-ESTUDANTES-DE-MEDICINA. Acesso em: 25/08/2025
Araújo, M. F. S.; Lopes, X. de F. de M.; Azevedo, C. V. M. de; Dantas, D. de S.; Souza, J. C. de. (2021). Qualidade do sono e sonolência diurna em estudantes universitários: prevalência e associação com determinantes sociais. Rev. bras. educ. med. 45 (2): e093.
Associação Atlética Acadêmica de Medicina da Universidade do Estado do Pará – AAAMUEPA. (2017). Estatuto. Registro Cartório do 2º Ofício Registro de títulos e Documentos e Pessoa Jurídica. Registro 00040006 de 03/02/2017.
Benbassat, J. (2020). Undesirable features of the medical learning environment: a narrative review of the literature. Advances in Health Sciences Education, 25(2), 489–499. https://doi.org/10.1007/s10459-019-09921-4.
Bispo Júnior J. P. (2022). Social desirability bias in qualitative health research. Revista de saúde pública, 56, 101. https://doi.org/10.11606/s1518-8787.2022056004164
Brito Jr, M. S.; Coelho, K. S. C. & Serpa Jr, O. D. (2022). A formação médica e a precarização psíquica dos estudantes: uma revisão sistemática sobre o sofrimento mental no percurso dos futuros médicos. Physis: Revista de Saúde Coletiva, vol. 32, núm. 4, pp. 1-23, 2022. https://doi.org/10.1590/S0103-73312022320409
Cabellino, L. F., Cazotti Thiengo, P. G., Ribeiro Maia Gomes, D., Krofke Dias Llivi Ibanez Junior, W., Raydel Marzán De la Rosa, Y., Félix da Silva, M., Inez Martins Moraes , L., Santos Souza, M., de Souza Suzuki, H., Vidal, C., & Gonçalves Maitan, A. (2025). Privação do Sono e Saúde Mental: Impactos Neurobiológicos e Comportamentais. Brazilian Journal of Implantology and Health Sciences, 7(4), 660–672. https://doi.org/10.36557/26748169.2025v7n4p660-672.
Cazolari, P. G. Cavalcante M. de S.; Demarzo, M. M. P.; Cohrs, F. M.; Sanudo, A.; & Schveitze, M. C. (2020). Burnout and Well-Being Levels of Medical Students: a CrossSectional Study. Revista Brasileira de Educação Médica [online]. https://doi.org/10.1590/1981-5271v44.4-20190138.
Chen, T. Y., Geng, J. H., Chen, S. C, Lee, J. I. (2022). Morar sozinho está associado a uma maior prevalência de morbidade psiquiátrica em um estudo transversal de base populacional. Frente Saúde Pública. 17 de novembro; 10:1054615. DOI: 10.3389/fpubh.2022.1054615. PMID: 36466461; PMCID: PMC9714444.
Coelho, A. M. (2024). Ansiedade em jovens adultos: Fatores associados ao contexto acadêmico e profissional. Ciências da Saúde, Volume 29 – Edição 140/NOV. DOI: 10.69849/revistaft/ra10202411092315.
Conceição, L. S. de; Batista, C. B.; Dâmaso, J. G. B.; Pereira, B. S.; Carniele, R. C.; & Pereira, G. dos S. (2019). Saúde mental dos estudantes de medicina brasileiros: uma revisão sistemática da literatura. Avaliação: Revista da Avaliação da Educação Superior (Campinas). https://doi.org/10.1590/S1414-40772019000300012.
Conrad FG, Couper MP, Tourangeau R, Zhang C. Reducing speeding in web surveys by providing immediate feedback. Surv Res Methods. 2017 Apr 10;11(1):45-61. doi: 10.18148/srm/2017.v11i1.6304. PMID: 31745400; PMCID: PMC6863515.
Creswell, J. W., & Plano Clark, V. L. (2018). Designing and conducting mixed methods research. 3rd ed. Thousand Oaks, CA: SAGE.
Devlin, HC; Zaki, J; Ong, DC; & Gruber, J. (2014). Not as good as you think? Trait positive emotion is associated with increased self-reported empathy but decreased empathic performance. PLoS One. 2014 Oct 29;9(10):e110470. doi: 10.1371/journal.pone.0110470. PMID: 25353635; PMCID: PMC4212943.
Estrela C. (2018). Metodologia científica: ciência, ensino, pesquisa [recurso eletrônico] / Organizador, Carlos Estrela. (3a ed.), Artes Médicas.
Fülöp, M.; Varga, B. A.; & Sebestyén, N. (2025). Competitive and non-competitive school climate and students’ well-being, Learning and Instruction, Volume 95, 102036, ISSN 09594752, https://doi.org/10.1016/j.learninstruc.2024.102036. Disponível em: (https://www.sciencedirect.com/science/article/pii/S0959475224001634).
Graner, K. M. & Cerqueira, A. T. A. R. (2019). Revisão integrativa: sofrimento psíquico em estudantes universitários e fatores associados. Ciênc. saúde colet. 24 (4) • Abr 2019. Disponível em: https://doi.org/10.1590/1413-81232018244.09692017.
Hair, J. F.; Black, W. C.; Babin, B. J.; & Anderson, R. E. (2019). Multivariate data analysis (8th ed.). Cengage.
Husson, F.; Lê, S.; & Pagès, J. (2017). Exploratory Multivariate Analysis by Example Using R. Chapman & Hall/CRC Press.
IBGE (2020). Pesquisa nacional de saúde: 2019: percepção do estado de saúde, estilos de vida, doenças crônicas e saúde bucal: Brasil e grandes regiões. Instituto Brasileiro de Geografia e Estatísticas (IBGE). 113p. Convênio: Ministério da Saúde. Inclui bibliografia e glossário.
Jager KJ, Tripepi G, Chesnaye NC, Dekker FW, Zoccali C, Stel VS. (2020). Where to look for the most frequent biases? Nephrology (Carlton). Jun;25(6):435-441. doi: 10.1111/nep.13706. Epub 2020 Mar 27. PMID: 32133725; PMCID: PMC7318122.
Jesus, A. M. V. de; Oliveira, H. F.; Azevedo, M. R. D. de; Santos, R. G. A.; & Nogueira, H. G. (2022). Análise da qualidade de vida em estudantes de medicina: revisão sistemática. Research, Society and Development, v. 11, n. 8, e1311830548. (CC BY 4.0) | ISSN 25253409 | DOI: http://dx.doi.org/10.33448/rsd-v11i8.30548.
Kanwal, Z. G.; Fatima, N.; Azhar, S.; Chohan, O.; Jabeen, M.; & Yameen, M. A. (2018). Implications of self-medication among medical students-A dilemma. JPMA. The Journal of the Pakistan Medical Association, 68(9), 1363–1367.
Kötter T. (2019). Starting points for resilience promotion in medical education: What keeps future doctors healthy?. Aktuelle Urol. 2019 Apr;50(2):190-194. German. doi: 10.1055/a0834-5954. Epub 2019 Mar 21. PMID: 30897639.
Li, L., Wang, Y. Y., Wang, S. B., Zhang, L., Li, L., Xu, D. D., Ng, C. H., Ungvari, G. S., Cui, X., Liu, Z. M., De Li, S., Jia, F. J., & Xiang, Y. T. (2018). Prevalence of sleep disturbances in Chinese university students: a comprehensive meta-analysis. Journal of sleep research, 27(3), e12648. https://doi.org/10.1111/jsr.12648
Lima, S. O.; Lima, A. M. S.; Barros, E. S.; Varjão, R. L.; Santos, V. F.; Varjão, L. L.; Mendonça, A. K. R. H.; Nogueira, M. S.; Deda, A. V.; Jesus, L. K. A.; Santana, V. R. (2019). Prevalência da Depressão nos Acadêmicos da Área de Saúde. Psicol., Ciênc. Prof. (Impr.) 39. https://doi.org/10.1590/1982-3703003187530
Malau-Aduli, B. S.; Roche, P., Adu, M.; Jones, K.; Alele, Fé; & Drovandi, A. (2020). Perceptions and processes influencing the transition of medical students from pre-clinical to clinical training. BMC Med Educ 20 , 279 (2020). https://doi.org/10.1186/s12909-020-021862
Mammen, G., & Faulkner, G. (2019). Physical activity and the prevention of depression: a systematic review of prospective studies. American Journal of Preventive Medicine, 57(4), 545–556.
Medeiros, M. R. B.; & Caldeira, A. P. (2021). Saúde mental de acadêmicos de medicina: estudo longitudinal. Rev. bras. educ. med. 45 (03). Disponível em: https://doi.org/10.1590/1981-5271v45.3-20190285.
Ou, Y.; Guo, K.; Cheng, Y. (2025). The relationship between physical exercise and suicidal ideation in college students: chain mediating effect of basic psychological needs satisfaction and sense of meaning in life. Journal Frontiers in Psychology – Volume 16. https://www.frontiersin.org/journals/psychology/articles/10.3389/fpsyg.2025.1450031. DOI =10.3389/fpsyg.2025.1450031
Ozan, K. G.; McGough, J. E.G.; Gabel, J.; Snow, M.; Michel, N.; Cooper, L. & Robinson, K. (2024). “Identified strategies to mitigate medical student mental health and burnout symptoms” Journal of Osteopathic Medicine, vol. 124, no. 2, 2024, pp. 95-96. https://doi.org/10.1515/jom-2023-0081
Paro, H. B. M. da S.; Perotta, B.; Enns, S. C.; Gannam, S.; Giaxa, R. R. B.; Arantes-Costa, F. M.; Mayer, F. B.; Martins, M. de A.; & Tempski, P. Z. (2019). Qualidade de vida do estudante de medicina: o ambiente educacional importa?. Revista De Medicina, 98(2), 140-147. https://doi.org/10.11606/issn.1679-9836.v98i2p140-147.
Perotta, B., Arantes-Costa, F.M., Enns, S.C. et al. (2021). Sonolência, privação de sono, qualidade de vida, sintomas mentais e percepção do ambiente acadêmico em estudantes de medicina. BMC Med Educ 21, 111. https://doi.org/10.1186/s12909-021-02544-8
Pisaniello, M. S.; Asahina, A. T.; Bacchi, S.; Wagner, M; Perry, S. W.; Wong, Ma-Li; & Licinio, J.(2019). Effect of medical student debt on mental health, academic performance and specialty choice: a systematic review. BMJ Open. 9: e029980.
Quek, T. T.; Tam, W. W.; Tran, B. X.; Zhang, M.; Zhang, Z.; Ho, C. S.; & Ho, R. C. (2019). The Global Prevalence of Anxiety Among Medical Students: A Meta-Analysis. International journal of environmental research and public health, 16(15), 2735. https://doi.org/10.3390/ijerph16152735.
Rabelo, M. O.; Prates, T. E. C.; Sampaio, C. A. (2017). Consumo de álcool por estudantes da área da saúde: uma Revisão Sistemática da Literatura. Revista Brasileira de Pesquisa em Ciências da Saúde, v. 4, n. 1, p. 01–08. Disponível em http://revistas.icesp.br/index.php/RBPeCS/article/view/99
Reichenheim, M. E.; Moraes, C. L. (1998). Alguns pilares para a apreciação da validade de estudos epidemiológicos. Rev. bras. epidemiol., São Paulo, v. 1, n. 2, Aug. 1998.
Ribeiro, Í. J.S.; Pereira, R.; Freire, I. V.; Oliveira, B. G. de; Casotti, C. A.; & Boery, E. N. (2018). Stress and quality of life among university students: a systematic literature review. Health Professions Education, Vol. 4: Iss. 2, Article 2. DOI: 10.1016/j.hpe.2017.03.002.
Rosa, C., Nunes, E. dos S., & Armstrong, A. C. (2021). Depressão entre estudantes de medicina no Brasil: uma revisão sistemática. International Journal of Education and Health, 5(1), 133-141. https://doi.org/10.17267/2594-7907ijhe.v5i1.2722
Rotenstein, L. S.; Ramos, M. A.; Torre, M.; Segal, J. B.; Peluso, M. J.; Guille, C.; Sen, S.; & Mata, D. A. (2016). Prevalence of Depression, Depressive Symptoms, and Suicidal Ideation Among Medical Students: A Systematic Review and Meta-Analysis. JAMA, 316(21), 2214– 2236. https://doi.org/10.1001/jama.2016.17324.
Santos, C. N.; Ribeiro, E. R.; & Garbelini, M. C. da. (2024). CONSUMO DO ÁLCOOL ENTRE ESTUDANTES DE MEDICINA: contribuições para a medicina do tráfego. Revista Eletrônica Científica Ensino Interdisciplinar, 10(34). https://doi.org/10.21920/recei.v10i34.6173
Silva, J V M B; Silva R F.; Rodrigues, K P.; Delgado, J. C S.; Couto, N M S. (2024). Qualidade de sono e saúde mental de universitários da área da saúde durante a COVID-19. Revista Baiana de Saúde Pública. DOI: 10.22278/2318-2660.2024.v48.n1.a4090. Disponível em: https://rbsp.sesab.ba.gov.br/index.php/rbsp/article/view/4090/3324.
Sousa, M S.; Souza,M A.; Coelho L S.; Forte, G V.; Fernandes, I A.; & Perissinotto, R. (2021). O impacto do morar só sobre a qualidade de vida de estudantes de medicina. Disponível em: https://publicacoes.unifimes.edu.br/index.php/coloquio/article/view/1693/1307
Turato, E.R. (2005). Métodos qualitativos e quantitativos na área da saúde: definições, diferenças e seus objetos de pesquisa. Rev. Saúde Pública, São Paulo, v. 39, n. 3, June 2005.
Viana, H. E. A.; Batista S. D. M.; & Rocha Junior, O. R. de M. B. (2023). A importância das associações atléticas acadêmicas nas universidades localizadas no município de Tucuruí-Pa. Revista de Educação, Saúde e Ciências do Xingu. Jan-Dez/2023, v1., n.6 – ISSN (online): 2675-2956.
Wang, X., & Cheng, Z. (2020). Cross-Sectional Studies: Strengths, Weaknesses, and Recommendations. Chest, 158(1S), S65–S71. https://doi.org/10.1016/j.chest.2020.03.012
Wei Y, Tang J, Zhao J, Liang J, Li Z, Bai S. (2023). Associação de solidão e isolamento social com transtornos mentais entre residentes médicos durante a pandemia de COVID-19: um estudo transversal multicêntrico. Psiquiatria Res.; 327:115233. DOI: 10.1016/j.psychres.2023.115233. Epub 2023 11 de maio. PMID: 37567113; PMCID: PMC10172154.
WHO. (2018). Global action plan on physical activity 2018–2030: More active people for a healthier world. World Health Organization.
Wu, D; Liu, F.; & Huang, S. (2022). ssessment of the relationship between living alone and the risk of depression based on longitudinal studies: A systematic review and meta-analysis. Front. Psychiatry 13:954857. doi: 10.3389/fpsyt.2022.954857.
1 Discente do Curso de Medicina da Universidade do Estado do Pará – UEPA.
2 Orientadora – Docente do Curso de Medicina da Universidade do Estado do Pará – UEPA. Doutora do Programa de Pós-Graduação da Universidade Federal do Pará.
